山东疾控近期疫情防控公众健康提示(7月17日更新)
疫情防控
近 期 疫 情 防 控
公 众 健 康 提 示
近期,国内局地发生聚集性疫情和散发病例,存在一定传播风险。为有效防止疫情蔓延,山东省疾病预防控制中心发布疫情防控公众健康提示:
一、对7天内有高风险区旅居史的人员,采取7天集中隔离医学观察;对7天内有中风险区旅居史的人员,采取7天居家隔离医学观察,如不具备居家隔离医学观察条件,采取集中隔离医学观察。
二、7天内有中高风险区所在县(市、区、旗)的其他低风险区旅居史人员入鲁返鲁后,3天内开展2次核酸检测(间隔24小时),做好健康监测。
三、对尚未公布中高风险区但7天内发生社会面疫情的地区,参照中风险区执行。
四、近期有外出旅行史的人员,请密切关注疫情发生地区公布的病例和无症状感染者流调轨迹信息及中高风险区信息。有涉疫风险的人员要立即向社区(村)、住宿宾馆和单位报告,配合落实隔离医学观察。
五、发热病人、健康码“黄码”等人员要履行个人防护责任,主动配合健康监测和核酸检测,在未排除感染风险前不出行。
六、建议出行前提前通过中国政府网及国务院客户端小程序查询目的地的最新疫情防控政策,主动配合当地疫情防控措施,途中做好个人防护。
七、严格落实“戴口罩、勤洗手、常测温、少聚集”等个人防护措施,养成良好的个人卫生习惯。一旦出现发热、咳嗽、乏力等症状,立即到医疗机构发热门诊就诊,尽量避免乘坐公共交通工具。
八、建议符合条件的公众全程接种新冠病毒疫苗,提倡完成全程免疫满6个月的公众进行加强免疫。
















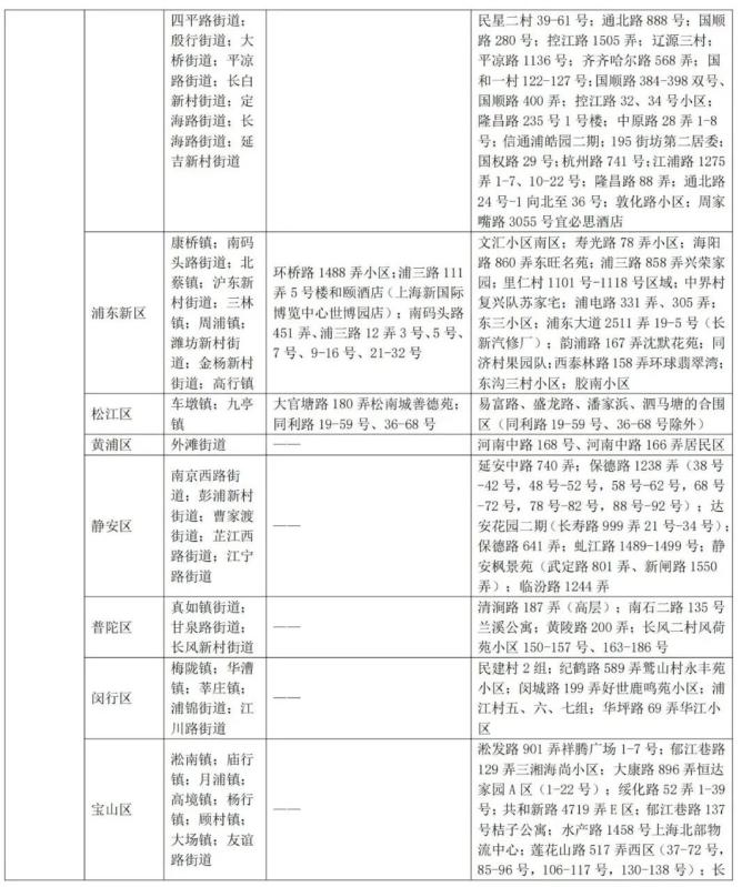
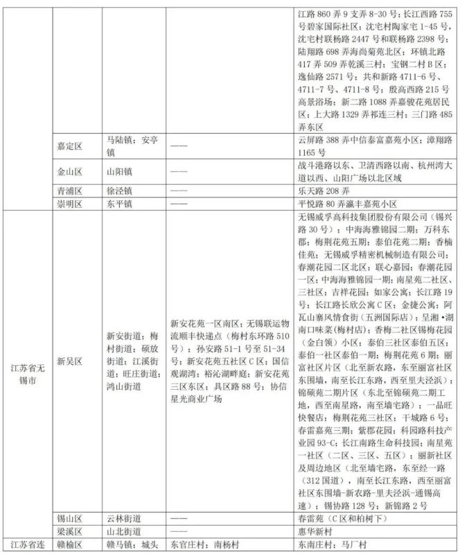
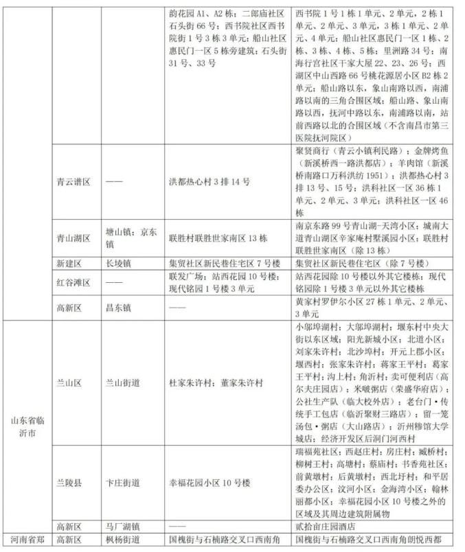
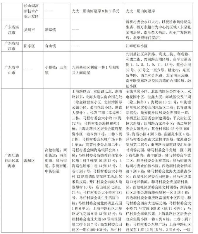
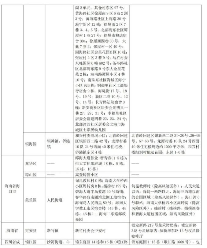
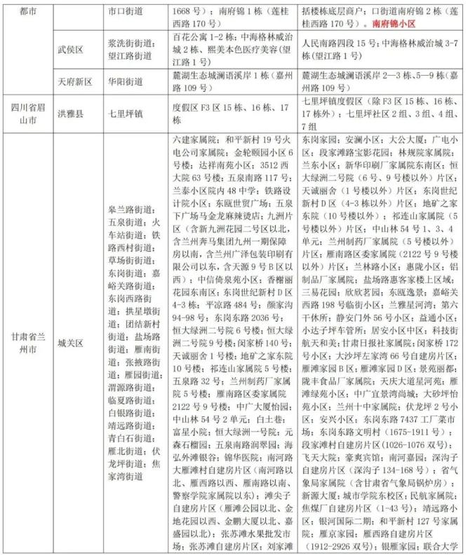
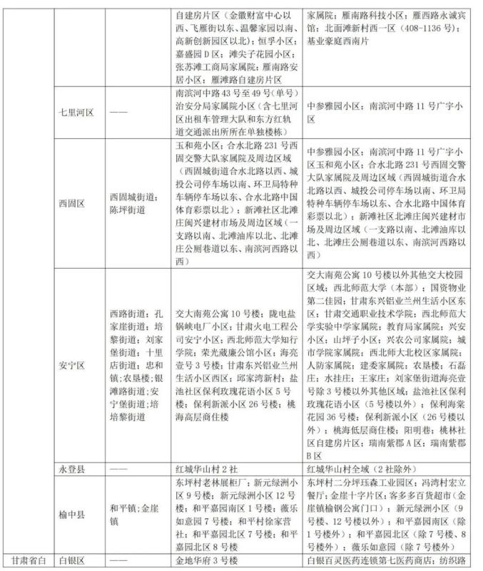
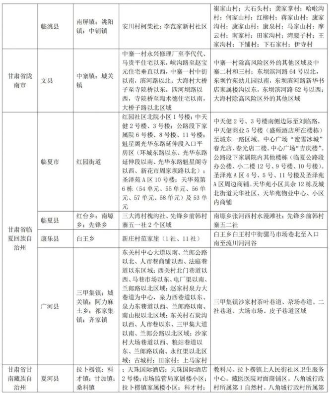
备注:中高风险区根据国务院客户端查询,尚未公布中高风险区但7天内发生社会面疫情的地区根据网络数据整理。7月16日公布的感染者
主要活动轨迹
(根据网络转载资料整理,请以当地实际情况为准)
第一部分:曾乘坐的交通工具
公 交 地 铁
7月12日
车 次:245路公交(赣A09973D)换乘50路公交车(赣A09621D)
地 点:南昌市
站 点:东湖区阳明东路站-红谷滩区鼎峰中央站-红谷滩区红谷南大道岭口路站
汽车含私家车、出租车、大巴车等
7月
10日
地 点:白银市
车牌号:甘D11177客运专线
甘D7V377
第二部分:经停地点和场所
成都市
时间 主要场所和交通工具
居住地(工作地)
锦江区南府锦小区、武侯区中海格林威治城小区、武侯区百花公寓、天府新区麓湖生态城澜语溪岸小区、锦江区锦东庭园小区
7月
9日
会宁县妇幼保健院、兆烽嘉园楼下母爱时光母婴店
7月
10日
武侯区老马菜市场,锦江区莱茵春天茶楼(武成大街2号)、伊藤洋华堂(锦华店)
7月
11日
成华区双林南支路1号,武侯区:十二北街18号、中国银行(成都科华街支行)及银行对面的小菜市和地摊
7月
12日
成华区双林南支路1号,武侯区旅游村菜市场(武侯区龙江路小学一条街外)、十二北街18号
7月
13日
成华区双林南支路1号,武侯区旅游村菜市场(武侯区龙江路小学一条街外)、十二北街18号
7月
14日
成华区双林南支路1号,锦江区莱茵春天茶楼(武成大街2号),武侯区十二北街18号
7月
15日
成华区双林南支路1号,武侯区十二北街18号
眉山市
时间 主要场所和交通工具
居住地(工作地)
七里坪镇度假村F3 16栋2单元
7月
13日
柳江加油站、七里坪镇西镇、百合园、七里坪镇度假村F3 16栋2单元
7月
14日
七里坪镇度假村F3 16栋2单元、七里坪镇西镇农贸市场、七里坪镇小区半山会,D区游乐场、七里坪镇西镇、百合园、高庙镇七里村卫生站、七里坪镇度假村F3
7月
15日
乐山市中区、洪雅县西镇农贸市场、七里坪镇度假村F3 16栋2单元、百合园
白银市
时间 主要场所和交通工具
居住地(工作地)
会师镇南关通宁街、菁华港湾李宁专卖店、颐园水景小区2号楼、头寨子镇双坪村牛岔社
7月
8日
会宁县第四中学
7月
9日
会宁县第四中学
7月
10日
文化馆楼下都市丽人内衣店、通宁街凯尔亮超市门口、新市场北门口麻辣烫隔壁饼子店、菁华港湾小区院内采样点、滨河苑附近东盈涂料油漆铺
7月
11日
县中医院、头寨子镇双坪村村址
甘南藏族自治州
时间 主要场所和交通工具
居住地(工作地)
天珠国际酒店、拉卜楞镇塔哇社区廉租房四区、夏河县拉卜楞镇柔扎村、拉卜楞镇扎西盖热合、科才镇赞布宁村、牙利吉办事处尼玛龙牧场
7月
6日
夏河县城、达麦乡政府
7月
7日
科才镇牧场、合作颐和居民小区
7月
8日
科才镇牧场、关帝庙附近小商铺、新华书店附近幸食尚小吃店、县疾控中心、佐盖隆重酒店楼下陇之情便利店(016号)
7月
9日
拉卜楞镇塔哇村压面铺、科才镇牧场、村里的小卖部
7月
10日
步行街悦来饭馆、全聚德超市(扎西店)、科才镇牧场、拉卜楞丛拉(市场)附近商店
7月
11日
天珠国际酒店对面超市、科才镇牧场、河南县喜马拉雅酒店
7月
12日
科才镇牧场、科才镇派出所
7月
13日
科才镇政府、科才镇卫生院、河南村停车场采样点、天珠国际酒店附近的鑫盛超市
7月
14日
科才镇卫生院
南昌市
时间 主要场所和交通工具
7月
11日
新建区长堎镇新民巷10号核酸检测点、红谷滩区江西省国税局、南昌县冈上镇万舍新街小朝阳幼儿园门口、冈上镇万舍老街、南昌县银三角万湖村核酸检测点、南昌县泰康美冷饮食品厂冷库、南昌县莲塘镇龚家农贸市场、南昌县婷婷美甲美睫店
7月
12日
新建区长堎镇新民巷10号核酸检测点、红谷滩翠苑路地铁口、东湖区福州路地铁站、福州路青桔电动车停放处、东湖区南大一附院、东湖区永外正街金金土菜馆、永外正街遇江南江西菜、东湖区江西省国税局、新建区长堎镇新民巷107号、长堎镇现代米罗海德园、冈上镇万舍新街小朝阳幼儿园门口、冈上镇万舍老街、冈上镇万舍村农贸大市场、南昌县银三角万湖集贸市场核酸采样点、南昌县泰康美冷饮食品厂冷库、西湖区船山路胖子餐馆旁边、西湖区二郞庙社区核酸采样点、西湖区船山路、西湖区二郎庙社区核酸采样点、西湖区西书院社区核酸采样点、西湖区土地庙8号胖子米店
7月
13日
新建区长堎镇新民巷107号、红谷滩区江西省国税局、新建区育新路53号18弄、冈上镇万舍新街小朝阳幼儿园门口、南昌县银三角万湖村核酸检测点、南昌县泰康美冷饮食品厂冷库、二郎庙社区核酸采样点、船山路胖子餐馆旁边、西湖区船山路、西湖区抚河菜市场、西湖区西书院社区核酸采样点、西湖区里洲农贸市场、西湖区土地庙8号胖子米店
7月
14日
新建区长堎镇新民巷10号北通道、长堎镇新民巷12栋西通道、红谷滩区江西省国税局、长堎镇新民巷6号、南昌县莲塘镇莲武路社区第二核酸检测点、二郎庙社区核酸采样点、船山路胖子餐馆旁边、西湖区蓼洲街社区核酸采样点、西湖区洪城大市场阳光灯饰广场万家灯饰店、红谷滩区九龙湖(南昌西站后面)华润凯旋门、南昌县东新乡小洲村安置房、西湖区西书院社区核酸采样点、土地庙8号胖子米店、青云谱区龙王庙菜市场、东湖区鲍师傅糕点店(八一广场店)、西湖区快赣特价超市(广润门店)、青云谱区海囤购超市(青云谱店)、红谷滩区金融大道冰粉日记、西湖区石头街37号
7月
15日
新建区长堎镇新民巷107号、红谷滩区江西省国税局、长堎镇东湖巷李医生诊所(万家乐隔壁)、长堎镇新民巷107号、二郎庙社区核酸采样点、八一馆地铁站、艾溪湖地铁东站、南大一附院(高新院区)、八一广场地铁站、羊子巷小四川正宗川味小吃、船山路胖子餐馆旁边、西湖区石头街、西湖区二郎庙社区核酸采样点、西湖区蓼洲街社区核酸采样点、西湖区抚河菜市场、西湖区洪城大市场、高新区麻丘镇、滁槎镇、西湖区二郎庙社区卡口、西湖区西书院社区核酸采样点、土地庙8号胖子米店、西湖区石头街37号、西湖区德亚口腔(洪城路店)、东湖区德亚口腔(八一广场店)、 西湖区石头街37号、西湖区快赣特价超市(广润门店)、红苗小区、东湖区南昌大学第二附属医院、豫章美食城、西湖区快赣特价超市(广润门店)、红谷滩区沿江大道省博物馆、西湖区莲莲超市、李根连食杂店
7月
16日
西湖区石头街、二郎庙社区核酸采样点、西湖区蓼洲街社区核酸采样点、抚河桥菜市场、西湖区洪城大市场阳光灯饰广场万家灯饰店、红谷滩区九龙湖景德镇路、中石化南昌青云谱分公司跨世纪一加油站、西湖区江南集贸市场、西湖区西书院社区核酸采样点、土地庙8号胖子米店、 西湖区船山路农业银行宿舍
长按下方图片,可进行同行密接人员自查
长按下方图片,可进行疫情风险等级查询
来源:山东疾控
奖
“济宁发布”微信公众号送福利啦
第33批幸运粉丝名单
7月11日-7月17日,单条留言获赞前10名
奖品套装:白瓷杯+便携商旅套装
参与方式:①浏览当周推送的公众号文章,在页面右下角点击“赞”和“在看”并留言(精彩留言将会被精选!注意,微信后台规定只能精选100条,早评早选哦),即有机会获得奖品。②“留言”被点赞越多,获奖机会越大!奖品数量:①每周发放奖品套装10份。②每周一公布上周获奖名单。请保留好点赞、在看、留言截图,届时小编将回复您领奖方式。③每人限领一份,叫上朋友一起参与吧~
原标题:《山东疾控近期疫情防控公众健康提示(7月17日更新)》

