2022年中国花胶滋补行业研究报告
2022-07-17 09:50
上海
原创 艾瑞 艾瑞咨询
花胶滋补丨研究报告
核心摘要:
宏观环境条件、新滋补品类优势为新滋补行业带来结构性发展机遇
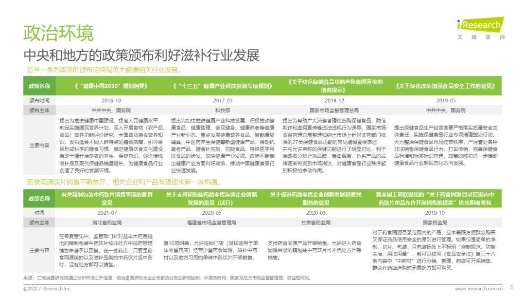
中央和地方的政策颁布利好滋补行业发展
食品消费稳步升级,但仍有较大提升空间,利好新滋补品牌发展
国民“亚健康”状态普遍,年轻一代“内服”消费行为普及
历史心智积淀、文化自信、疫情中医实践掀起“国潮”
技术进步推动滋补品升级,表现为提升普适性和产品品质,以覆盖更多人群及场景
在所有滋补品类中,花胶表现出不可取代的优势
中式滋补消费价值感、场景化潜力比西式保健品更高
相对于传统滋补行业,新式滋补多方面显现出优势
花胶的适用人群广泛、价值潜力大、消费者沟通基础好,有着较高的营养价值
花胶市场持续增长,未来发展潜力巨大
2020-2025年中国花胶市场持续增长,预计2025年可达232亿规模
参考燕窝品类的发展趋势,花胶新滋补行业预计在未来5年内将迎来爆发期
花胶新滋补品类优势显著,将逐渐颠覆花胶市场格局
未来即食花胶和鲜炖花胶将主导市场,但仍会有更多新品类出现
花胶新滋补消费者具有年轻化特征,消费活跃
花胶新滋补行业由领导品牌官栈主导
供给端及需求端共同驱动未来花胶市场增长
供给端:日益增长的新滋补品质化需求,倒逼花胶供应链升级
需求端:方便食品市场需求稳步提升,推动传统滋补消费品“即食化”变革
需求端:花胶具有各人群普适性,未来具有打造多形态潜力,适合未来品牌延伸
需求端:现有花胶产品品类具备多样性,花胶衍生品类具有潜在数十亿市场,发展空间巨大

























原标题:《2022年中国花胶滋补行业研究报告》
特别声明
本文为澎湃号作者或机构在澎湃新闻上传并发布,仅代表该作者或机构观点,不代表澎湃新闻的观点或立场,澎湃新闻仅提供信息发布平台。申请澎湃号请用电脑访问https://renzheng.thepaper.cn。

