【聚焦】武汉多区公告:校园周边禁售!
近日
武汉多个区政府官网
发布了校园周边食品摊贩
禁售区域范围公告
↓↓↓
江汉区

7月12日,武汉市江汉区人民政府官网发布《江汉区校园周边食品摊贩禁售区域公告》。江汉区各街道办事处划定了139所中小学校及幼儿园周边食品摊贩禁售区域范围,现予以公告。
江汉区各校园周边
食品摊贩禁售范围明细表
(上下滑动查看详情)
序号
学校(幼儿园)
名称
学校(幼儿园)
地址
禁售区域范围
管理单位
1
武汉市人民中学
江汉区二盛巷93号
校门口200米范围内
民族街道综合执法中心
2
江汉区大兴路幼儿园
江汉区二盛巷100号
校门口200米范围内
民族街道综合执法中心
3
江汉区沿江一号幼儿园
江汉区沿江一号龙王庙公园旁
校门口200米范围内
民族街道综合执法中心
4
江汉区大兴路小学
江汉区大兴路69号
校门口200米范围内
民族街道综合执法中心
5
武汉市电子信息技术职业学校
江汉区民生路花楼街182号
校门口200米范围内
民权街道综合执法中心
6
江汉区黄陂街小学
江汉区黄陂街11号
校门口200米范围内
民权街道综合执法中心
7
江汉区百灵幼儿园
江汉区洪益巷114号
校门口200米范围内
民权街道综合执法中心
8
江汉区黄陂街幼儿园
江汉区黄陂街8号
校门口200米范围内
民权街道综合执法中心
9
江汉区小叮当幼儿园
江汉区民族路27号
校门口200米范围内
满春街道综合执法中心
10
武汉市汉口回民小学
江汉区友谊南路得胜街14号
校门口200米范围内
满春街道综合执法中心
11
江汉区福建街小学
江汉区福建街3号
校门口200米范围内
满春街道综合执法中心
12
江汉区六渡桥幼儿园
江汉区清芬一路94号
校门口200米范围内
满春街道综合执法中心
13
江汉区双龙幼儿园
江汉区友谊南路双龙小区4栋409
校门口200米范围内
满春街道综合执法中心
14
武汉市第十九初级中学
江汉区自治街242号
校门口200米范围内
花楼水塔街道综合执法中心
15
江汉区武汉关小学
江汉区民生路96号
校门口200米范围内
花楼水塔街道综合执法中心
16
江汉区华中里小学
江汉区江汉二路44号
校门口200米范围内
花楼水塔街道综合执法中心
17
江汉区童梦幼儿园
江汉区江汉三路16号
校门口200米范围内
花楼水塔街道综合执法中心
18
江汉区红苗幼儿园
江汉区东民里16号
校门口200米范围内
花楼水塔街道综合执法中心
19
江汉区红光幼儿园
江汉区三新横街永康里50号
校门口200米范围内
花楼水塔街道综合执法中心
20
武汉一初慧泉中学(前进校区)
江汉区民主一街163号
校门口200米范围内
前进街道综合执法中心
21
江汉区前进二路小学
江汉区前进二路23号
校门口200米范围内
前进街道综合执法中心
22
江汉区小精灵幼儿园
江汉区前进一路燕马新村10号
校门口200米范围内
前进街道综合执法中心
23
江汉区贝乐幼儿园
江汉区前进一路燕马小区11栋二单元三楼
校门口200米范围内
前进街道综合执法中心
24
武汉市第七十五中学
江汉区自治街41号
校门口200米范围内
民意街道综合执法中心
25
武汉市友谊路中学
江汉区友谊路141号
校门口200米范围内
民意街道综合执法中心
26
武汉市电子信息职业技术学校
江汉区友谊路民主二街12号
校门口200米范围内
民意街道综合执法中心
27
江汉区天一街道小学
江汉区天一后街92号
校门口200米范围内
民意街道综合执法中心
28
江汉区惠康里小学
江汉区前进一路185号
校门口200米范围内
民意街道综合执法中心
29
江汉区稚美幼儿园
江汉区民主二街71号
校门口200米范围内
民意街道综合执法中心
30
江汉区培智幼儿园
江汉区友谊路50号舞台天下小区三楼
校门口200米范围内
民意街道综合执法中心
31
江汉区星光幼儿园
江汉区民意街天仁社区5栋1-2楼
校门口200米范围内
民意街道综合执法中心
32
武汉市第十二初级中学
江汉区银松路109号
校门口200米范围内
新华街道综合执法中心
33
武汉市第二十八中学
江汉区江汉北路65号
校门口200米范围内
新华街道综合执法中心
34
武汉市汉口辅仁小学(展览馆校区)
江汉区武商路3号
校门口200米范围内
新华街道综合执法中心
35
江汉区清芬路小学
江汉区解放大道844号
校门口200米范围内
新华街道综合执法中心
36
江汉区单洞新村小学
江汉区单洞三路1号
校门口200米范围内
新华街道综合执法中心
37
江汉区取水楼小学
江汉区雪松路101号
校门口200米范围内
新华街道综合执法中心
38
江汉区红领巾精武学校
江汉区精武路4号
校门口200米范围内
新华街道综合执法中心
39
江汉区尚秀幼儿园
江汉区精武路2号
校门口200米范围内
新华街道综合执法中心
40
江汉区蒲园幼儿园
江汉区江汉北路83号东方时空1楼
校门口200米范围内
新华街道综合执法中心
41
江汉区楚天幼儿园
江汉区长江日报路51号
校门口200米范围内
北湖街道综合执法中心
42
武汉市天门墩中学
江汉区长江日报路53号
校门口200米范围内
北湖街道综合执法中心
43
江汉区北湖小学
江汉区北湖路10号
校门口200米范围内
北湖街道综合执法中心
44
江汉区北湖幼儿园
江汉区北湖正街和风里79号
校门口200米范围内
北湖街道综合执法中心
45
武汉市第十二中学
江汉区妙墩路15号
校门口200米范围内
万松街道综合执法中心
46
武汉市第六十八中学
江汉区万松园路6号
校门口200米范围内
万松街道综合执法中心
47
武汉市外国语高中部
江汉区万松园路48号
校门口200米范围内
万松街道综合执法中心
48
武汉市汉口辅仁小学(滑坡校区)
江汉区友好村50号
校门口200米范围内
万松街道综合执法中心
49
江汉区航空路小学
江汉区电业村6号
校门口200米范围内
万松街道综合执法中心
50
江汉区卫星村小学
江汉区航空小路26号
校门口200米范围内
万松街道综合执法中心
51
江汉区万松园小学
江汉区雪松路16号
校门口200米范围内
万松街道综合执法中心
52
江汉区盼盼幼儿园
江汉区万松园小区23栋南一楼
校门口200米范围内
万松街道综合执法中心
53
95133部队幼儿园
江汉区建设大道543号
校门口200米范围内
万松街道综合执法中心
54
武汉市总工会机关幼儿园
江汉区万松园路129号
校门口200米范围内
万松街道综合执法中心
55
江汉区哈灵顿幼儿园
江汉区建设大道183号CBD楚世家
校门口200米范围内
万松街道综合执法中心
56
江汉区航空幼儿园
江汉区航空路建筑村89号
校门口200米范围内
万松街道综合执法中心
57
江汉区星星幼儿园
江汉区万松园小区58栋
校门口200米范围内
万松街道综合执法中心
58
江汉区红苗(芸尚)幼儿园
江汉区黄海南路9号
校门口200米范围内
万松街道综合执法中心
59
江汉区凯瑞泛海幼儿园
江汉区泛海国际居住区樱海园
校门口200米范围内
万松街道综合执法中心
60
武汉市第十九中学
江汉区马场路91号
校门口200米范围内
唐家墩街道综合执法中心
61
武汉市先锋中学
江汉区马场路68号
校门口200米范围内
唐家墩街道综合执法中心
62
江汉区唐家墩小学
江汉区马场路36号
校门口200米范围内
唐家墩街道综合执法中心
63
江汉区晶晶幼儿园
江汉区香港路西马新村73号
校门口200米范围内
唐家墩街道综合执法中心
64
江汉区稚乐幼儿园
江汉区新华路738号
校门口200米范围内
唐家墩街道综合执法中心
65
江汉区启慧幼儿园
江汉区天门墩路40号
校门口200米范围内
唐家墩街道综合执法中心
66
江汉区传奇童话南苑幼儿园
江汉区新华路756号
校门口200米范围内
唐家墩街道综合执法中心
67
江汉区金域幼儿园
江汉区台北路300号
校门口200米范围内
唐家墩街道综合执法中心
68
江汉区体苗幼儿园
江汉区香港路265号
校门口200米范围内
唐家墩街道综合执法中心
69
江汉区顶琇晶城幼儿园
江汉区发展大道299号顶琇晶城小区11栋
校门口200米范围内
唐家墩街道综合执法中心
70
江汉区海虹景幼儿园
江汉区三眼桥北30号海虹景小区
校门口200米范围内
唐家墩街道综合执法中心
71
江汉区新光国粹幼儿园
江汉区唐家墩唐蔡路国粹香舍小区
校门口200米范围内
唐家墩街道综合执法中心
72
江汉区慧凡鹏飞幼儿园
江汉区唐家墩街香港路248号
校门口200米范围内
唐家墩街道综合执法中心
73
江汉区美育幼儿园
江汉区唐家墩荷花池101-104号
校门口200米范围内
唐家墩街道综合执法中心
74
江汉区博雅智汇幼儿园
江汉区香港路271号
校门口200米范围内
唐家墩街道综合执法中心
75
江汉区贝壳金宝幼儿园
江汉区唐家墩顶琇国际城7号楼(八古新墩西二巷)
校门口200米范围内
唐家墩街道综合执法中心
76
江汉区万籁新时代幼儿园
江汉区唐家墩菱角湖万达广场步行街道C120
校门口200米范围内
唐家墩街道综合执法中心
77
江汉区太阳岛幼儿园
江汉区新华路728号日月华庭小区B栋
校门口200米范围内
唐家墩街道综合执法中心
78
江汉区红领巾实验学校
江汉区万科汉口传奇唐樾小区北门
校门口200米范围内
唐家墩街道综合执法中心
79
武汉市第一初级中学(学苑校区)
江汉区复兴村路中城悦城
校门口200米范围内
常青街道综合执法中心
80
武汉市第三十六中学
江汉区常青路常扬里73号
校门口200米范围内
常青街道综合执法中心
81
江汉区邬家墩小学
江汉区牯牛洲街8号
校门口200米范围内
常青街道综合执法中心
82
江汉区春苗学校
江汉区常青街振兴二路2号
校门口200米范围内
常青街道综合执法中心
83
江汉区振兴路小学(东)
江汉区常青街常文里128号
校门口200米范围内
常青街道综合执法中心
84
江汉区振兴路小学(西)
江汉区常青街常福里93号
校门口200米范围内
常青街道综合执法中心
85
江汉区振兴幼儿园
江汉区常青街复兴村小区常文里30号
校门口200米范围内
常青街道综合执法中心
86
江汉区博悦幼儿园
江汉区振兴二路
校门口200米范围内
常青街道综合执法中心
87
江汉区童趣幼儿园
江汉区常超街2号附一号
校门口200米范围内
常青街道综合执法中心
88
江汉区新概念幼儿园
江汉区马场角中段158号
校门口200米范围内
常青街道综合执法中心
89
江汉区美林幼儿园
江汉区新华西路美林公馆小区4栋
校门口200米范围内
常青街道综合执法中心
90
武汉航天中英文幼儿园
江汉区振兴路288号航天花园
校门口200米范围内
常青街道综合执法中心
91
江汉区葛洲坝国际广场幼儿园
江汉区葛洲坝国际广场北门
校门口200米范围内
常青街道综合执法中心
92
江汉区小百灵幼儿园
江汉区复兴村57号楚天都市金园
校门口200米范围内
常青街道综合执法中心
93
江汉区扬子幼儿园
江汉区常青街常福里46号
校门口200米范围内
常青街道综合执法中心
94
江汉区七色彩虹幼儿园
江汉区复兴村振兴东路2号
校门口200米范围内
常青街道综合执法中心
95
江汉区康乐星幼儿园
江汉区复兴村井南路1号
校门口200米范围内
常青街道综合执法中心
96
江汉区贝亲宝贝幼儿园
江汉区北湖小路58号
校门口200米范围内
常青街道综合执法中心
97
江汉区天嘉幼儿园
江汉区常青路125号天嘉园小区会所1-3层
校门口200米范围内
汉兴街道综合执法中心
98
武汉市第七中学
江汉区江旺路3号
校门口200米范围内
汉兴街道综合执法中心
99
江汉区红枫幼儿园
江汉区复兴五村235号
校门口200米范围内
汉兴街道综合执法中心
100
江汉区铁路公寓幼儿园
江汉区华安里社区复兴五村270号
校门口200米范围内
汉兴街道综合执法中心
101
江汉区史蒂芬森万科城幼儿园
江汉区常青路167号
校门口200米范围内
汉兴街道综合执法中心
102
江汉区育苗幼儿园
江汉区江达路香缇美景小区(20栋旁)
校门口200米范围内
汉兴街道综合执法中心
103
江汉区阳光蓓佳幼儿园
江汉区江发路东方名都小区
校门口200米范围内
汉兴街道综合执法中心
104
武汉市江汉区枫叶红幼儿园
江汉区复兴五村中铁南苑222号
校门口200米范围内
汉兴街道综合执法中心
105
武汉市第一中学
江汉区红旗渠路特1号
校门口200米范围内
汉兴街道综合执法中心
106
武汉市第一初级中学(东校区)
江汉区常青一路220号
校门口200米范围内
汉兴街道综合执法中心
107
武汉一初慧泉中学(金雅校区)
江汉区常青五路9号
校门口200米范围内
汉兴街道综合执法中心
108
武汉市第七十一中学
江汉区姑嫂树路89号
校门口200米范围内
汉兴街道综合执法中心
109
武汉市新华下路中学
江汉区常青五路43号
校门口200米范围内
汉兴街道综合执法中心
110
武汉市旅游学校
江汉区新湾路10号
校门口200米范围内
汉兴街道综合执法中心
111
江汉区华苑小学
江汉区华苑里138号
校门口200米范围内
汉兴街道综合执法中心
112
江汉区大兴第一实验小学(新华校区)
江汉区常青一路165号
校门口200米范围内
汉兴街道综合执法中心
113
江汉区大兴第一实验小学(金雅校区)
江汉区新湾路5号
校门口200米范围内
汉兴街道综合执法中心
114
江汉区红领巾学校(阳光校区)
江汉区常青五路20号
校门口200米范围内
汉兴街道综合执法中心
115
江汉区红领巾国际学校
江汉区新湾路1号
校门口200米范围内
汉兴街道综合执法中心
116
江汉区长港路小学
江汉区红光里94号
校门口200米范围内
汉兴街道综合执法中心
117
江汉区华苑幼儿园
江汉区汉兴街华苑里38号
校门口200米范围内
汉兴街道综合执法中心
118
江汉区盛世红苗幼儿园
江汉区新湾路11号
校门口200米范围内
汉兴街道综合执法中心
119
江汉区稚雅幼儿园
江汉区常青一路163号
校门口200米范围内
汉兴街道综合执法中心
120
江汉区新稚雅幼儿园
江汉区兴业路22号
校门口200米范围内
汉兴街道综合执法中心
121
江汉区红胜幼儿园
江汉区姑嫂树路富康花园特1号
校门口200米范围内
汉兴街道综合执法中心
122
江汉区传奇童话北苑幼儿园
江汉区常青一路222号
校门口200米范围内
汉兴街道综合执法中心
123
江汉区福星幼儿园
江汉区福星惠誉福星城南区
校门口200米范围内
汉兴街道综合执法中心
124
江汉区柏拉图之友幼儿园
江汉区夏鹃街道65附1
校门口200米范围内
汉兴街道综合执法中心
125
江汉区福星华府誉境思桥幼儿园
江汉区新湾五路202号福星华府誉境小区
校门口200米范围内
汉兴街道综合执法中心
126
江汉区红旗公寓幼儿园
江汉区常青一路八号红旗公寓五栋一单元
校门口200米范围内
汉兴街道综合执法中心
127
江汉区晶晶锦绣幼儿园
江汉区红旗渠路8号锦绣人家小区
校门口200米范围内
汉兴街道综合执法中心
128
江汉区星连星幼儿园
江汉区汉兴街杨汊湖姑嫂树路202号
校门口200米范围内
汉兴街道综合执法中心
129
江汉区益康苑幼儿园
江汉区杨汊湖常青五路新湾三路口阳光花园益康苑134号
校门口200米范围内
汉兴街道综合执法中心
130
江汉区维特幼儿园
江汉区姑嫂树路园丁苑小区
校门口200米范围内
汉兴街道综合执法中心
131
江汉区馨苑幼儿园
江汉区新湾五路馨苑小区
校门口200米范围内
汉兴街道综合执法中心
132
江汉区童乐幼儿园
江汉区红旗渠路133号浩海小区特1号
校门口200米范围内
汉兴街道综合执法中心
133
江汉区五洲幼儿园
江汉区常青二垸160号
校门口200米范围内
汉兴街道综合执法中心
134
江汉区阳光宝贝婴幼园
江汉区新湾路长春小区
校门口200米范围内
汉兴街道综合执法中心
135
江汉区艾米莉亚幼儿园
江汉区新湾四路21号
校门口200米范围内
汉兴街道综合执法中心
136
江汉区远洋心里幼儿园
江汉区常青五路远洋心里5号楼
校门口200米范围内
汉兴街道综合执法中心
137
江汉区开心新龙幼儿园
江汉区机电路39号新龙和苑2号商铺
校门口200米范围内
汉兴街道综合执法中心
138
武汉市汉口辅仁小学(CBD校区)
江汉区梦泽湖四路9号
校门口200米范围内
江汉区城管执法局执法大队中央商务区中队
139
江汉区红领巾学校(CBD校区)
江汉区淮海路399号
校门口200米范围内
江汉区城管执法局执法大队中央商务区中队
江夏区

江夏区各街道办事处划定了中小学校及幼儿园周边食品摊贩禁售区域范围,现予以公告。
江夏区各校园周边
食品摊贩禁售区域范围明细表
(上下滑动查看详情)




黄陂区

截至2022年6月27日,黄陂区20个街乡(管委会)全部划定的292所中小学校及幼儿园周边食品摊贩禁售区域范围,现予以公告。
黄陂区学校、幼儿园
食品小摊贩禁售区设立登记表
(上下滑动查看详情)





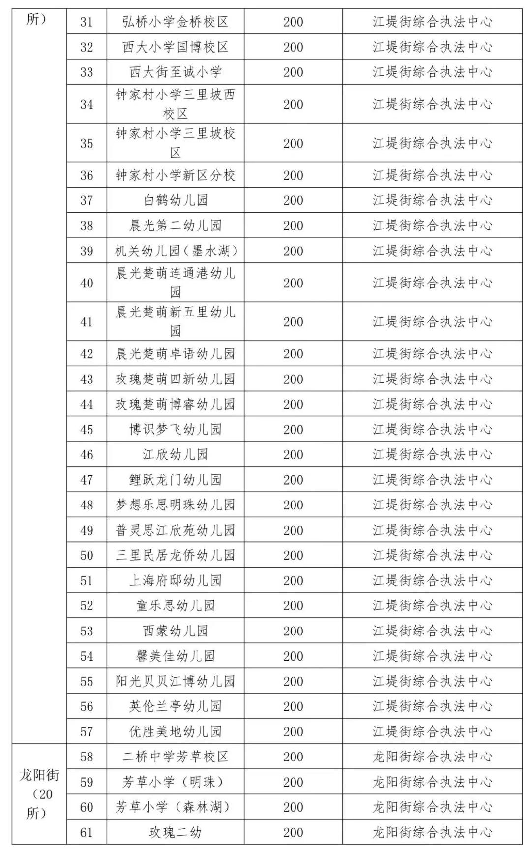
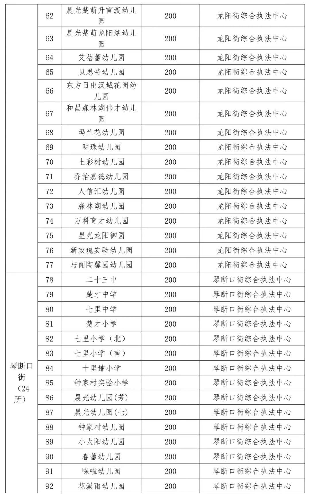
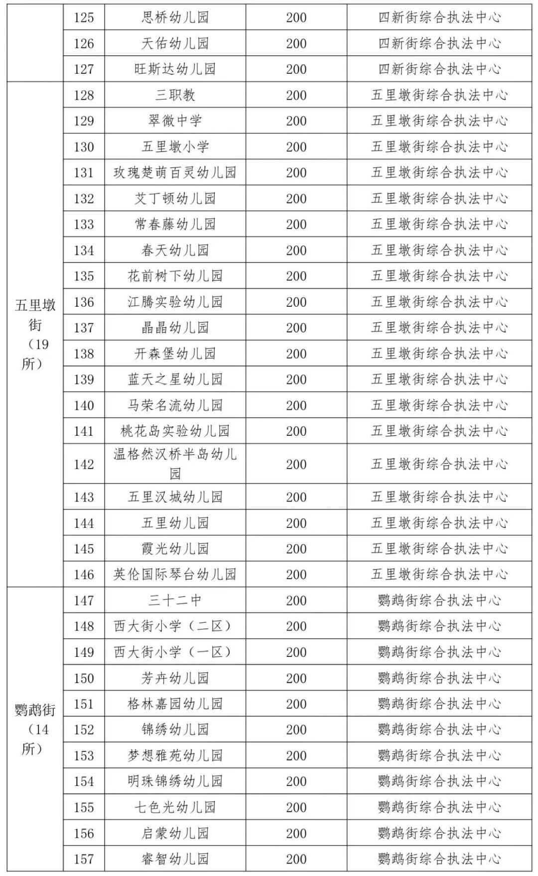
江岸区

截至2022年7月8日,江岸区16个街道办事处及1个社区管委会,全部划定了239所中小学校及幼儿园周边食品摊贩禁售区域范围,现予以公告。
江岸区校园周边
食品摊贩禁售区域范围明细表
(上下滑动查看详情)








汉阳区

汉阳区幼儿园及中小学校园周边
食品摊贩禁售区域范围明细表
(上下滑动查看详情)







武昌区
武昌区各街道办事处划定了中小学校及幼儿园周边食品摊贩禁售区域范围,现予以公告。
武昌区中小学校及幼儿园
周边食品摊贩禁售区域范围明细表
(上下滑动查看详情)









请食品摊贩经营者严格遵守
广大市民群众监督
湖北发布官方视频号上线
欢迎关注
湖北发布编辑部出品 | 转载请注明出处
原标题:《【聚焦】武汉多区公告:校园周边禁售!》

