沪推出还清房贷“一件事”,抵押注销“掌上办”(附操作指南)
市规划资源局联合市大数据中心、市公积金管理中心、市住房置业担保公司以及建行上海市分行,近日推出还清房贷“一件事”服务新举措,即不动产抵押登记“不见面办理”3.0升级版,解决市民办理房产抵押注销往返跑难题。详见↓
当前,上海正在逐步恢复正常生产生活秩序,市民小张因疫情封控迟迟未能出售的房产终于可以办理过户了,但中介告知该房产虽然偿还了贷款,但还有抵押未注销!
疫情还未完全过去,能不能网上全程办?


组合贷款要跑银行再跑公积金中心,还要去不动产登记中心,可不可以点点手机就能办?
结清证明、委托书、身份证明,这么多材料,能不能一样都不带?


注销抵押、退担保费,能不能“一件事”一起办?
以上答案都是肯定的!!
什么是还清房贷“一件事”
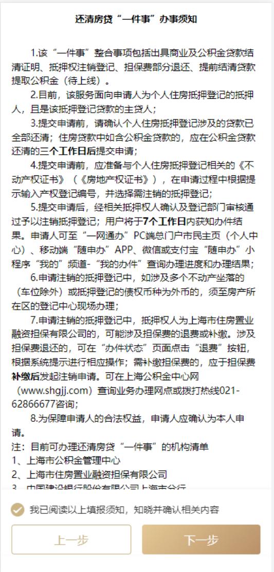
所谓还清房贷“一件事”,即房贷借款人在还清房贷的同时,可以通过“随申办”移动端“一件事”办事入口,提交房屋抵押登记的注销申请,实时掌握办件进度,也可在线完成担保费退费。该“一件事”整合事项包括出具商业及公积金贷款结清证明、抵押权注销登记、担保费部分退还、提前结清贷款提取公积金(待上线),全程由“一网通办”平台实现各部门数据对接,真正做到“足不出门”办实事、“零材料提交”享便捷。
还清房贷“一件事”会带来怎样的变化
在传统模式中,市民即使还清了房贷,但为了一笔抵押登记的注销往往要多次往返于银行与登记中心。而在还清房贷“一件事”中,通过数据互联互通简化办事流程,减少市民线下跑动,降低群众办事成本。以下是新旧流程对比(以商业+公积金组合贷款的抵押权注销为例):

【案例分析】小张在购房时办理了商业和公积金组合贷款,并办理了抵押登记。在贷款全部还清后,他首先要去银行办理商业贷款结清证明,取得银行授权办理抵押权注销的委托书;然后再去公积金中心办理公积金贷款结清证明;最后到登记大厅,提交申请材料,办理抵押权注销。
而现在,小张只需在办理贷款结清手续的同时,在线提交抵押注销的申请。注销的申请信息第一时间推送至相关银行及登记机构,注销申请的确认及案件审核均由系统智能秒批完成,办件进度可实时在线查询,一次也不用跑,材料也无需提交。
还清房贷“一件事”可以办理哪些业务
目前试点阶段,接入还清房贷“一件事”的机构有:
1、上海市公积金管理中心
2、上海市住房置业融资担保有限公司
3、中国建设银行股份有限公司上海市分行
因此,通过建设银行办理纯商业贷款、商业+公积金组合贷款以及通过公积金中心或担保公司办理纯公积金贷款申请抵押注销,均可以使用还清房贷“一件事”。其中,若抵押权人为担保公司的,可能涉及担保费的退费或补缴。
还清房贷“一件事”后续如何优化升级
一方面,是邀请更多商业银行加入还清房贷“一件事”,并考虑增加经营贷等其他产品类型;另一方面,增加职工申请提前结清贷款提取住房公积金事项,不断扩大还清房贷“一件事”的受众人群和服务范围。
快来看看如何操作
(下图中编号均为虚拟编号)
移动端支持随申办APP、支付宝随申办小程序、微信随申办小程序操作。
办事入口
随申办APP或两个小程序首页,点击【办事】—在“一件事服务”中点击【还清房贷一件事】,进入办事须知页面。

办事须知页面
勾选须知声明,并点击【下一步】进入房产信息校验页面。

房产信息校验页面
输入产权证登记编号,点击【确定】,校验通过的,进入抵押信息页面。

当录入产权信息有误,产权人不匹配,或该产权存在多房屋部位、查封限制等情况时,提示校验失败,需重新录入产权证登记编号或退出操作。

抵押信息页面
根据房屋产权校验的不同情况,分为单抵押信息和多抵押信息,可分别办理所需抵押注销业务,点击【办理注销】,进入抵押注销校验页面。

抵押注销校验页面
涉及公积金贷款的,会对当前抵押贷款公积金还清状态进行校验,当前状态已还清的,在确认公积金信息后,点击【确认提交】即完成申请操作。可点击【我的办件】查看办件进度。

温馨提示:1、由于公积金还贷确认有一定延时,为确保校验通过,请在公积金贷款还清的三个工作日后提交申请;
2、商业贷款还清状态在提交办件后,由银行审核确认,并给出相应结论。
如存在其他抵押信息,可继续按需办理相应注销业务,并产生新的办件。

公积金贷款当前状态未还清的,无法继续办理,可点击【退出】或办理其他注销业务。

当存在用户重复申请、抵押权人已发起注销或历史数据造成无法线上办理的情况时,提示校验失败,可点击【退出】或办理其他注销业务。

办件本
点击【我的办件】进入办件本页面。

点击【办理事项】进入办件详情页,可查询不同单事项的办件进度。

点击【查看审批进度】进入办件进度详情页,可查看各部门的审批进度及相应的办件时长、审批处理原因等详细的办件信息。

常见问题Q&A
1.什么情形符合还清房贷“一件事”
需符合两个条件:一是,申请注销的抵押登记是个人住房贷款。其中,个人住房贷款可以是纯商业贷款、纯公积金贷款或者商业和公积金组合贷款。
二是,个人住房抵押登记涉及的贷款已全部还清。住房贷款中如含公积金贷款的,应在公积金贷款还清的三个工作日后提交申请。
但是,部分特殊的抵押登记暂时无法纳入还清房贷“一件事”,须至房产所在区的登记中心现场办理。其中包括抵押登记涉及多个不动产坐落的(车位除外),或者抵押登记的债权币种为外币的。
2.什么人可以办理还清房贷“一件事”
该业务的申请人应为个人住房抵押登记的抵押人,且是该抵押登记贷款的主贷人。
3.办理还清房贷“一件事”需要做哪些准备
应准备与个人住房抵押登记相关的《不动产权证书》(《房地产权证书》),在申请过程中根据提示输入产权登记编号,并选择需注销的抵押登记。
4.办理还清房贷“一件事”需要多少时间
还清房贷“一件事”涉及银行、公积金中心、担保公司、登记中心多部门联审,根据不同的情形,办件时长略有不同。符合登记秒批条件的,一般1-3个工作日内反馈审核结果;其他复杂案件,最长不超过7个工作日反馈。
5.如何查询还清房贷“一件事”的办件进度
申请人可至“一网通办”PC端总门户市民主页(个人中心)、移动端“随申办”APP、微信或支付宝“随申办”小程序“我的”频道-“我的办件”查询办理进度和办理结果,实时查看各个部门的审批进度及相应的办件时长。
6.涉及担保费的退费或补缴应如何操作
贷款提前结清,可能涉及担保费部分退还,注销完成后可在“办件状态”页面点击“退费”按钮,根据系统提示进行相应操作,完成线上退费申请;需补缴担保费的,应在担保费补缴后方可发起申请。可在上海公积金中心网(www.shgjj.com)查询业务办理网点或拨打热线021-62866677咨询。
7.线上申请担保费退费多久能收到退款
退费申请一般在1个工作日内反馈审核结果,退费申请审核通过的,根据《转账退费协议》相关约定在15个工作日内退至指定账户。
8.产证上房屋带车位可以申请还清房贷“一件事”吗
可以,但同一本产证存在多个房屋部位的无法申请,须至房产所在区的登记中心现场办理。
9.同一房屋存在多个抵押可以申请还清房贷“一件事”吗
可以,在已接入机构的服务范围内,可根据页面提示分别办理抵押注销,并产生不同的办件。
10.企业经营贷或最高额抵押可以申请还清房贷“一件事”吗
企业以房产抵押的经营贷或最高额抵押贷款等非个人住房贷款产品可通过“一网通办”平台提交办件,但目前办理流程以银行认定为准。
11.校验失败有哪些情况,应如何处理
编号
校验失败原因
提示信息
处理规则
1
录入案件号在现势登记产权里查不到
产权证登记编号不存在
重新录入准确的产权证登记编号
2
申请人并非此房屋的现势产权人
产权人不匹配
由产权人且主贷人登录操作
3
2003年前历史登记数据,存在一致性问题
该产权存在历史数据异常
联系抵押权人(银行方或公积金中心)发起申请
4
产权存在关联多房屋
该产权存在多条房屋信息
联系抵押权人(银行方或公积金中心)发起申请
5
产权房源的房屋编号在登记系统查不到
该产权房屋编号不匹配
联系抵押权人(银行方或公积金中心)发起申请
6
产权房屋在登记系统当前实际没有抵押信息
该产证房屋当前没有抵押信息
无需办理
7
查到的抵押信息非指定金融机构
非指定金融机构抵押,暂不可办理
待相关银行开通业务后再办理
8
一网通办重复申请
登记编号:XXXX;抵押证明号:XXXX申请已存在
无需重复申请
9
银行或公积金中心已经申请
申请已由抵押权人(银行方或公积金中心)发起,申请编号XXXX
无需重复申请,等待银行或公积金中心申请结果
12.办件审批不通过,应如何处理
还清房贷“一件事”设置了房屋信息和抵押信息两级校验规则,成功提交办件的,一般情况下均符合数据质量要求,可实现无人工干预智能“秒批”完成抵押注销。如果审批不通过,可能原因是银行方审核发现商业贷款未还清或录入信息有误,此时,您可联系抵押权人(银行方或公积金中心)发起申请。

资料:上海发布
原标题:《沪推出还清房贷“一件事”,抵押注销“掌上办”(附操作指南)》

