台州首家睡眠医学中心来了,在椒江!
6月26日上午
椒江区推进高水平医联体建设
成立全市首家睡眠医学中心
揭牌仪式举行

区委书记林强、台州市卫健委副主任郑贞苍等共同为台州市第二人民医院葭沚街道社区卫生服务中心城市医联体睡眠医学中心住院部揭牌。
台州市第二人民医院和葭沚街道社区卫生服务中心启动和合党建共建体。
深化医联体和专科联盟建设

作为全市首家睡眠与心理治疗特色专科睡眠医学中心,此次成立标志着进一步深化医联体和专科联盟建设。葭沚街道社区卫生服务中心联合台州市第二人民医院共同打造的睡眠与心理治疗特色专科睡眠医学中心,治疗各种原因引起的“睡眠障碍”及相关的焦虑障碍、抑郁障碍、儿童青少年心理(情绪行为)问题、双相情感障碍、不明原因的躯体不适(疼痛)、早期记忆障碍等疾病。睡眠医学中心位于葭沚中心北楼五楼,环境温馨舒适,共有39张床位,医疗团队20人,其中高级职称6人。
睡眠医学中心整合了睡眠医学、精神心理科、耳鼻咽喉科、神经内科、呼吸科等多学科专家技术,拥有先进的技术和仪器设备,运用心理咨询和治疗、物理治疗、中西医结合治疗、药物治疗、呼吸机滴定、脑功能康复等医疗技术手段,为患者量身定做个性化治疗方案,同时还定期开展多项工娱活动辅助治疗。
下一步,台州市第二人民医院将在人才培养、医院管理、学科建设等方面为葭沚街道社区卫生服务中心提供指导和帮助,并定期安排医疗专家以专家门诊、教学查房和培训讲座等形式提供临床诊疗技术指导,从而带动葭沚中心医疗业务骨干的快速成长,为临床及科研打下坚实的基础,促使我区睡眠医学事业发展持续向好。
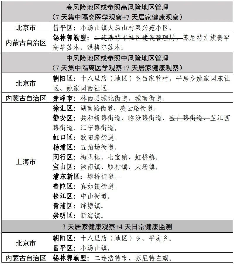
国内疫情中高风险地区划分情况
(截至 2022年6月25日)
▼


欢迎关注“椒江发布”
在这里
读懂椒江
▼
往期推荐
爱我椒江•最美有我︱拼搏、实干、责任……5位年轻企业家对椒江的深情告白!
来了展示!“阿垦在椒江”表情包上线
领券攻略来啦!定好闹钟,今晚8点开抢!
@椒江高考生!18所军校在等你们
全媒体记者:栾旖旎
摄 影:水 水
小 编:汪琳茜
编 辑:王涵雪
原标题:《台州首家睡眠医学中心来了,在椒江!》

