合肥市中小学学区划分公布
刚刚,合肥市区2022年中小学招生工作媒体通气会召开。会上公布了2022年合肥市中小学学区划分方案。
记者从发布会现场了解到,今年合肥市区共17所中小学投入使用,民办学校招生范围将进一步调整,由过去的全市招生调整为在所属区进行招生,如招生计划不满,可向市教育局申请,不可跨市招生。
在学区变化方面,今年秋季开学,瑶海区三十八中瑶海湾校区将投入使用,由“公参民”改制为公办校的育英中学投入使用,并承接41中学区。合肥市第45中学长丰路校区启用,47中、新华实验中学停止招生;50中天鹅湖教育集团潜山路校区,规划班级36个、学位数1800个,今秋独立办学,仅招7年级新生。潜山路校区学区范围为金寨路以西,怀宁路以东,祁门路转嘉和苑路以南,该校区今年仅招初一新生。潜山路校区学区范围内怀宁路以东、祁门路以南、潜山路以西区域,可选择在潜山路校区或天鹅湖校区就读。与此同时,天鹅湖校区范围内的南二环以北区域内,也可选择在蜀外校区或天鹅湖校区就读。天鹅湖区域内初中实行多校划片,进一步均衡优质教育资源,纾解天鹅湖校区压力,双学区设置也让更多家庭实现就近入学。
01
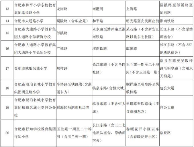
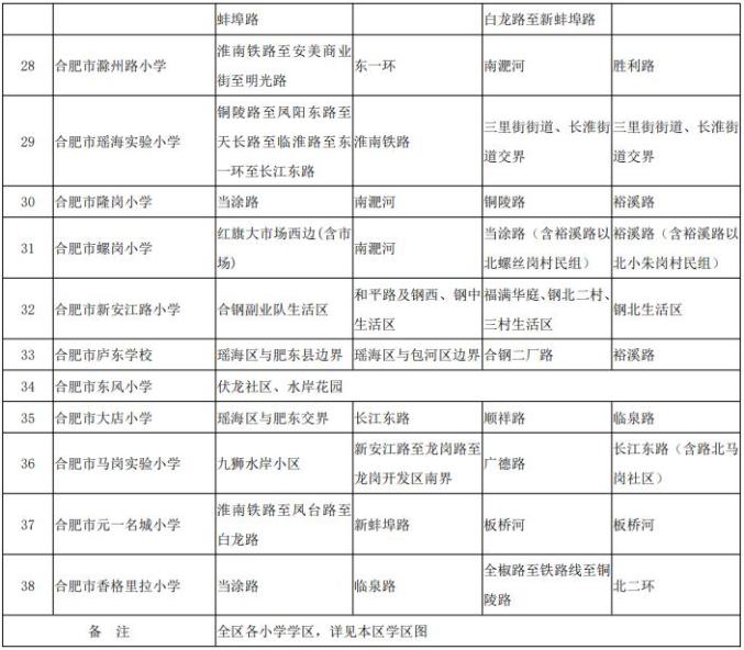
瑶海区
瑶海区各小学学区范围





瑶海区各中学学区范围


02
庐阳区
庐阳区各小学学区范围

1.合肥市红星路小学(本部)
长江中路以南,徽州大道以东,环城南路以北,环城东路以西。
2.合肥市红星路小学北环阳光校区
北二环路以北,阜阳路以东,合九铁路线以南,东与新站区相接的区域。
3.合肥市红星路小学国际部
(1)颍上路以西,固镇路以北,北二环路以南,凤淮路以东。
(2)界首路以西,凤台路以北,凤淮路以东,固镇路以南。
(3)京福花园。
4.合肥市南门小学(本部)
长江中路以南,金寨路以东,徽州大道以西,环城南路以北。
5.合肥市南门小学森林城校区
北二环路以南,四里河路以西,沿河路以北,绿杨路以东。
6.合肥市南门小学恒盛皇家花园校区
(1)大房郢水库以东,耀远路以北,清河路以南(往西至大房郢水库,往东至新站区),东与新站区相接的区域。
(2)蒙城北路以东,耀远路以南,凌湖路以北,阜阳北路以西。
7.合肥市逍遥津小学(本部)
环城北路以南,宿州路以东,长江中路以北,环城东路以西。
8.合肥市逍遥津小学金都华庭校区
蒙城北路以东,北二环路以北,阜阳路以西,合九铁路线以南。
9.合肥市淮河路第三小学(本部)
(1)环城北路以南,环城西路以东,霍邱路以北,蒙城路以西。
(2)阜南路以南,安庆路以北,蒙城路以东,六安路以西。
10.合肥市淮河路第三小学映月校区
橡树湾小区西边界以西,省农科院以东(不含农科院),临泉路以北,北二环路以南(不含京福花园米兰苑、桃花园社区)。
11.合肥市六安路小学
(1)环城北路以南,蒙城路以东,阜南路以北,宿州路以西。
(2)阜南路以南,六安路以东,长江中路以北,宿州路以西。
12.合肥市六安路小学中铁国际城校区
中铁国际城东边界以西,防汛路以南,四里河路以东,北二环路以北(不含北湖南岸公寓)。
13.合肥市安庆路第三小学(本部)
(1)蒙城路金寨路以西,环城西路以东,霍邱路以南,环城南路以北。
(2)长江中路以北,安庆路以南,蒙城路以东,六安路以西。
14.合肥市安庆路第三小学灵溪校区
大房郢水库以东,清河路以北(往西至大房郢水库,往东至新站区),北与长丰县相接,东与新站区相接的区域。
15.合肥市安庆路第三小学大杨分校
大杨村、王墩社区、草塘社区、龙王路西郢社区。
16.合肥市虹桥小学
(1)五河路以南,蒙城路以东,沿河路以北,阜阳路以西。
(2)北一环路以南,阜阳路以东,沿河路以北,板桥河以西。
17.合肥市双岗小学
(1)北一环路以南,蒙城北路以东,五河路以北,阜阳路以西。
(2)窦小桥小区(不含窦小桥小区)以南,蒙城北路以东,北一环路以北,合瓦路和阜阳路以西。
18.合肥市亳州路小学
(1)北一环路以南,四里河河道以东,沿河路以北,亳州路以西。
(2)亳州路北段以南,肥西路以东,北一环路以北,合钢三厂宿舍区以西(不含合钢三厂宿舍区)。
19.合肥市杏林小学
北二环路以南,阜阳路以东,临泉路以北,板桥河以西。
20.合肥市南门小学上城国际分校
(1)北二环路以南,蒙城北路以东,凤台路以北,阜阳路以西。
(2)上城国际小区。
21.合肥市长江路第三小学海棠花园校区
北二环路以南,颍上路以东,临泉路以北,蒙城北路以西。
22.合肥市长江路第三小学兰亭分校
(1)凤台路以南,蒙城北路以东,窦小桥小区(含窦小桥小区)以北,阜阳路以西。
(2)临泉路以南,阜阳路以东,北一环路以北,板桥河以西。
23.合肥市南国花园小学
蒙城北路以西,禹王亭路与亳州路以东,北一环路以北,临泉路以南。
24.合肥市长江路第二小学栢景湾校区
(1)北一环路以南,亳州路以东,沿河路以北,蒙城路以西。
(2)亳州路北段以南,合钢三厂宿舍区以东(含合钢三厂宿舍区),北一环路以北,亳州路以西。
25.合肥市长江路第二小学橡树湾校区
(1)桃花路至合九铁路线以东,临泉路以北,北二环路以南,凤淮路以西(不含桃花园社区、京福花园)。
(2)禹王亭路以西,亳州路北段以北,临泉路以南,肥西路以东。
26.合肥市庐阳实验小学
(1)颍上路以西,固镇路以南,界首路以东,凤台路以北。
(2)颍上路以西,凤台路以南,临泉路以北,凤淮路以东。
27.合肥市四河小学
四里河河道经北一环路至肥西路以西,临泉路以南,南沿河路以北,四里河路以东。
28.合肥市五一小学
(1)蒙城北路以西,中铁国际城东边界以东,耀远路以南,北二环路以北。
(2)桃花园社区。
29.合肥市六安路小学荣城花园分校
(1)蒙城北路以东,凌湖路以南,合九铁路线以北,阜阳北路以西。
(2)阜阳北路以东,合九铁路线以北,耀远路以南,东与新站区相接的区域。
30.合肥市育新小学
(1)四里河路以东,临泉路以北,北二环路以南,省农科院以西(含农科院)。
(2)北湖南岸公寓。
31.合肥市永红路小学
西二环路以东,北二环路以南,绿杨路以西,顺河北路以北。
32.合肥市跃进小学
照山社区,高桥社区,龙王社区,夹塘社区庄南组、庄北组。
33.合肥市南门小学湖畔花园分校
大杨镇十张村、谢岗村、三场村、水库村、岗西村。盛和佳苑小区,建材三厂生活小区,湖畔新城回迁小区森园、鑫园、磊园、晶园、淼园,时代倾城,麓湖府。
34.合肥市古城小学
(1)崔岗村、瞿咀村、堰稍村、陈龙村、三十岗村等所有村民组和汪堰村大田埠、小田埠、官塘、小河北、菜北、菜南、卫冲等六个自然郢。
(2)风景村、东瞿村所有村民组。
(3)柴冲村俞大、俞小、余小、柴冲、大刘村民组和下柴冲、小朱岗、冯大三个自然郢。
(4)汪堰村的汪堰、吴郢两个自然郢。
(5)三十岗乡风景村牌坊郢。
备注:《合肥市人民政府关于统筹推进城乡义务教育一体化改革发展的实施意见》(合政〔2018〕48号)中规定:配套学校建设与服务范围内住宅建设首期项目同步规划、同步建设、同步交付使用。因此各小学学区不包含学区地块内正在开发建设且规划配套建设小学的新建小区。若规划配套学校不能与小区同步交付使用,该小区符合市、区入学政策的适龄业主子女入学由区招办统筹安排。
庐阳区各中学学区范围

1.合肥市第三十六中学
蒙城北路以东,义井路和合瓦路和北一环路以北,合九铁路线以南,东与瑶海区相接的区域。
2.合肥市第四十二中学
(1)宿州路以西,阜南路以南,长江中路以北,花园街和阜阳路以东。
(2)宿州路以东,长江中路以北,沿河路以南,环城东路以西。
(3)桐城路以东,环城南路以北,环城东路以西,长江中路以南。
3.合肥市第四十二中学中铁国际城校区
(1)四里河路以西,淮王路以南,泄洪道以东,北二环路以北。
(2)淮北路以西,防汛路以南,四里河路以东,北二环路以北。
(3)蒙城北路以西,淮北路以东,北二环路以北,耀远路以南。
4.合肥市第四十二中学湖畔分校
(1)绿杨路以西,顺河路以北,北二环路以南,西与蜀山相接的区域。
(2)四里河路、淮王路和泄洪道以西,北二环路以北。
(3)防汛路以北,四里河路以东,大房郢水库以西,北与长丰相接的区域。
(4)三十岗乡区域。
5.合肥市第四十五中学六安路校区
(1)环城西路以东,长江中路以北,花园街、阜阳路以西,阜南路以南。
(2)环城西路以东,环城南路以北,桐城路以西,长江中路以南。
6.合肥市第四十五中学长丰路校区
(1)蒙城北路以东,北一环路以北,合瓦路以西,义井路以南。
(2)板桥河以西,沿河路以北,北一环路以南。
(3)阜南路以北,宿州路以西,沿河路以南,环城西路以东。
7.合肥市第四十五中学森林城校区
(1)四里河路以西,沿河路以北,北二环路以南,绿杨路以东。
(2)北二环路以南,四里河路以东,临泉路以北,四里河河道以西。
(3)铂悦庐州府小区,大成花苑小区。
8.合肥市第四十五中学橡树湾校区
(1)北二环路以南,颍上路以西,临泉路以北,四里河河道以东。
(2)北一环路以北,界首路以西,四里河路以东,临泉路以南。
9.合肥市第四十五中学工业区分校
(1)合九铁路线以北,蒙城北路以东,东与新站区相接,北与长丰县相接的区域。
(2)蒙城北路以西,电厂路以北,西到水库,北与长丰县相接的区域。
10.合肥市庐阳中学
(1)颍上路以东,临泉路以北,蒙城北路以西,北二环路以南。
(2)界首路以东,临泉路以南,北一环路以北,蒙城北路以西。
(3)新华文景苑。
备注:《合肥市人民政府关于统筹推进城乡义务教育一体化改革发展的实施意见》(合政〔2018〕48号)中规定:配套学校建设与服务范围内住宅建设首期项目同步规划、同步建设、同步交付使用。因此各中学学区不包含学区地块内正在开发建设且规划配套建设中学的新建小区。若规划配套学校不能与小区同步交付使用,该小区符合市、区入学政策的适龄业主子女入学由区招办统筹安排。
03
蜀山区
蜀山区各小学学区范围

1.合肥市琥珀小学(东区)学区范围
东:环城路以西
南:长江西路以北
西:长丰路以东
北:与庐阳区接壤
2.合肥市琥珀小学(西区)学区范围
东:长丰路以西
南:霍山路以北
西:肥西路以东(含翠竹园西村、不含奥林花园一期)
北:与庐阳区接壤
3.合肥市乐农新村小学教育集团长江路校区学区范围
东:金寨路转环城路转长江西路转长丰路以西
南:一环路转梅山路转长江西路以北(不含和平苑安医大宿舍、建材设计院等)
西:合作化北路以东
北:霍山路以南
4.合肥市乐农新村小学教育集团奥林校区学区范围
东:肥西路以西(含奥林花园一期,不含翠竹园西村)
南:霍山路以北
西:合作化北路以东
北:与庐阳区接壤
5.合肥市颐和佳苑小学教育集团青阳路校区学区范围
东:合作化北路以西
南:长江西路以北
西:青阳路转高刘路转潜山北路转清溪路转合九铁道线以东
北:与庐阳区接壤
6.合肥市颐和佳苑小学教育集团金牛路校区学区范围
东:青阳路以西
南:长江西路以北
西:金牛路转史河路转樊洼路转合九铁道线以东
北:高刘路转潜山北路转清溪路以南(不含凤凰城四期—燕园)
7.合肥市凤凰城小学学区范围
东:金牛路以西
南:长江西路以北
西:合九铁道线以东
北:史河路转樊洼路以南(含凤凰城四期—燕园)
8.合肥市十里庙小学(南北校区)学区范围
东:合九铁道线以西
南:长江西路以北
西:西二环路以东
北:与庐阳区接壤
9.合肥市金湖小学学区范围
东:西二环路以西
南:长江西路以北
西:社岗路转樊洼西路转董铺水库以东
北:董铺水库以南
10.合肥市新城小学学区范围
东:社岗路以西
南:长江西路以北
西:半岛路以东
北:樊洼西路转董铺水库以南
11.合肥市蜀山小学学区范围
东:半岛路以西
南:长江西路以北
西:皖山路以东
北:樊洼西路转井岗路以南
12.合肥市蜀新苑小学学区范围
东:科学岛路以西
南:井岗路以北
西:皖山路以东
北:湖光路以南
13.合肥市五十中学东校教育集团蜀山中学(小学部)学区范围
东:董铺水库以西
南:樊洼西路转科学岛路转湖光路以北
西:皖山路以东
北:董铺水库以南
14.合肥市乐农新村小学教育集团蜀麓校区学区范围
东:皖山路以西
南:长江西路以北
西:绕城高速以东
北:湖光路以南
15.合肥市振兴小学学区范围
东:皖山路以西
南:湖光路以北
西:绕城高速以东
北:董铺水库以南
16.安徽医科大学附属小学学区范围
东:金寨路以西
南:黄山路以北
西:肥西路以东
北:一环路以南(含和平苑安医大宿舍、建材设计院等)
17.合肥市西园新村小学北校教育集团西园校区学区范围
东:梅山路转一环路转肥西路以西
南:黄山路以北(不含安徽大学龙河校区范围)
西:合作化南路以东
北:长江西路以南
18.合肥市西园新村小学北校教育集团安大校区学区范围
安徽大学龙河校区范围内
19.合肥市安居苑小学教育集团天鹅花园校区学区范围
东:合作化南路以西
南:贵池路以北
西:青阳路以东
北:长江西路以南
20.合肥市安居苑小学教育集团安居苑校区学区范围
东:青阳路以西
南:贵池路以北
西:陈村路以东(含安居苑西村)
北:长江西路以南
另:合作化南路以西、黄山路以北、东至路以东、贵池路以南
21.合肥市潜山路学校学区范围
东:陈村路转贵池路转东至路以西(含电院、名君家园等)
南:黄山路以北
西:岳西路以东
北:长江西路以南
22.合肥市宁溪小学学区范围
东:岳西路以西
南:黄山路转合九铁道线转望江西路以北
西:与高新区接壤
北:长江西路以南
23.合肥市稻香村小学教育集团肥西路校区学区范围
东:金寨路以西
南:望江西路以北
西:合作化南路以东
北:黄山路以南
24.合肥市稻香村小学教育集团望江路校区学区范围
东:金寨路以西
南:休宁路以北
西:合作化南路以东
北:望江西路以南
25.合肥市香樟雅苑小学学区范围
东:合作化南路以西
南:望江西路以北
西:东至路以东
北:黄山路以南
26.合肥市黄山路小学(东西校区)学区范围
东:东至路以西
南:望江西路以北
西:潜山路以东
北:黄山路以南
27.合肥市华府骏苑小学学区范围
东:合作化南路以西
南:休宁路以北
西:潜山路以东
北:望江西路以南
28.合肥市稻香村小学教育集团岳西路校区学区范围
东:潜山路以西
南:休宁路转怀宁路转铁道专线转望江西路以北
西:合九铁道线以东
北:黄山路以南
29.合肥市西园新村小学南校教育集团绿怡小学学区范围
东:金寨路以西
南:南二环以北
西:潜山路以东
北:休宁路以南
30.合肥市湖东小学学区范围
东:金寨路以西
南:嘉和苑路转祁门路以北
西:潜山路以东
北:南二环以南
31.合肥市西园新村小学南校教育集团汇林校区学区范围
东:潜山路以西
南:天鹅湖路以北
西:合九铁道线以东
北:休宁路转怀宁路转铁道专线转望江西路以南
32.合肥市西园新村小学南校教育集团嘉和苑校区学区范围
东:金寨路以西
南:习友路南转潜山路以北
西:怀宁路转仙龙湖路转绿洲西路以东
北:祁门路转嘉和苑路以南
33.合肥市习友路小学教育集团奥体小学学区范围
东:怀宁路转仙龙湖路转绿洲西路转习友路南转潜山路转金寨路以西
南:与经开区接壤
西:翡翠路以东
北:祁门路以南
34.合肥市习友路小学教育集团翠庭园小学学区范围
东:翡翠路以西
南:与经开区接壤
西:合九铁道线以东
北:天鹅湖路以南
35.合肥市习友路小学教育集团习友路小学学区范围
东:合九铁道线以西
南:与经开区接壤
西:与高新区接壤
北:望江西路以南(不含高新区)
36.合肥市南岗小学学区范围
东:绕城高速以西
南:长江西路以北
西:梁鸣路以东
北:与梁墩村接壤
37.合肥市习友路小学教育集团磨子潭路校区学区范围
东:梁鸣路以西(不含梁墩村)
南:长江西路以北
西:与小庙镇接壤
北:与梁墩村接壤
38.合肥市梁墩回族小学学区范围
梁墩村等村
39.合肥市小庙中心学校学区范围
312国道小庙段以北小庙街道社区(部分)、小庙村(部分)、拐岗社区(部分)、硕大塘村(部分)、高岗村、五十墩社区(部分)
40.合肥市安居苑小学教育集团西城校区学区范围
312国道小庙段以南小庙街道社区(部分)、小庙村(部分)、马场村、硕大塘村(部分)、余岗村(部分)、河南村(部分)
41.合肥市北分路回族小学学区范围
北分路村(含原北分路社区)、五十墩社区(部分)
42.合肥市明德小学学区范围
拐岗社区(部分)、小蜀山村、小庙工业园区
43.合肥市世华小学学区范围
大柏社区集镇东西向主干道以北、小柏村(六合公路以北)、街北村、饭棚村、栀树村、石塘村(部分)
44.合肥市茅铺小学学区范围
茅铺村
45.合肥市枣林小学学区范围
枣林村、余岗村(部分)
46.合肥市将军岭学校学区范围
将军社区、新民村、马岗村、袁中社区、段冲村
蜀山区各中学学区范围

1.合肥市琥珀中学教育集团琥珀山庄校区学区范围
东:环城路转金寨路以西
南:梅山路以北(含稻香楼宾馆等)
西:肥西路转霍山路转长丰路转长江西路转梅山路以东(含中医学院东区宿舍、大富新村等)
北:与庐阳区接壤
2.合肥市琥珀中学教育集团五里墩校区学区范围
东:肥西路转霍山路转长丰路以西
南:长江西路以北
西:合作化北路以东
北:与庐阳区接壤
3.合肥市颐和中学学区范围
东:合作化北路以西
南:长江西路以北
西:合九铁道线转樊洼路转史河路转金牛路以东
北:高刘路以南(不含龙居山庄商品房等)
4.合肥市琥珀中学教育集团龙居山庄校区学区范围
东:金牛路转高刘路转合作化北路以西(含龙居山庄商品房等)
南:史河路转樊洼路以北
西:西二环路以东
北:与庐阳区接壤
5.合肥市金湖中学学区范围
东:合九铁道线转樊洼路转西二环路以西
南:长江西路以北
西:半岛路以东
北:董铺水库以南
6.合肥市五十中学东校教育集团蜀山中学学区范围
东:半岛路以西
南:长江西路以北
西:皖山路以东
北:董铺水库以南
7.合肥市五十中学东校教育集团振兴校区学区范围
东:皖山路以西
南:长江西路以北
西:绕城高速以东
北:董铺水库以南
8.合肥市琥珀中学教育集团南岗校区学区范围
东:绕城高速以西
南:长江西路以北
西:与小庙镇接壤
北:与庐阳区接壤
9.合肥市五十中学东校教育集团西园校区学区范围
东:金寨路以西
南:黄山路以北(不含安徽大学龙河校区范围)
西:合作化南路以东
北:长江西路转梅山路以南(不含中医学院东区宿舍、大富新村等)
10.合肥市五十中学西校教育集团贵池路校区、合作化路校区学
区范围
东:合作化南路以西
南:黄山路以北
西:潜山路以东(含汉嘉都市森林、广利花园)
北:长江西路以南(含安徽大学龙河校区范围)
11.合肥市五十中学东校教育集团望江路校区学区范围
东:金寨路以西
南:休宁路以北
西:潜山路以东
北:黄山路以南
12.合肥市五十中学天鹅湖教育集团望岳校区学区范围
东:潜山路以西
南:休宁路以北
西:与高新区接壤
北:长江西路以南
13.合肥市五十中学天鹅湖教育集团天鹅湖校区学区范围
东:潜山路转金寨路以西
南:与经开区接壤
西:与高新区接壤
北:休宁路以南
(潜山路转金寨路以西、与经开区接壤、怀宁路以东、祁门路以南区域,可选择在天鹅湖校区或潜山路校区就读。潜山路以西、南二环路以北、西二环路以东、休宁路以南区域,可选择在天鹅湖校区或蜀外校区就读。)
14.合肥市五十中学天鹅湖教育集团蜀外校区学区范围
东:金寨路以西
南:嘉和苑路转祁门路以北
西:潜山路转南二环路转西二环路以东
北:休宁路以南(潜山路以西、南二环路以北、西二环路以东、休宁路以南区域,可选择在蜀外校区或天鹅湖校区就读。)
15.合肥市五十中学天鹅湖教育集团潜山路校区学区范围
东:金寨路以西
南:与经开区接壤
西:怀宁路以东
北:祁门路转嘉和苑路以南
(潜山路转金寨路以西、与经开区接壤、怀宁路以东、祁门路以南区域,可选择在潜山路校区或天鹅湖校区就读。)
16.合肥市小庙中学(初中部)学区范围
原小庙镇及将军岭乡范围内
17.合肥市大柏中学学区范围
原大柏乡范围内

04
包河区
包河区各小学学区范围

1.合肥市巢湖路小学:巢湖路以西,屯溪路以北,宣城路以东,环城马路以南。
2.合肥市青年路小学:宣城路经屯溪路至宁国路以西,太湖路以北,徽州大道以东,环城马路以南(不含合工大附中学区)。
3.合肥市屯溪路小学:徽州大道向西经香港街至桐城路向南,过屯溪路经曙光新村围墙以西至曙光路以西,曙光路经九华山西路向西延伸至宿松路以北,黄山路以北,金寨路以东,环城马路以南。
4.合肥市曙光小学:徽州大道以西,太湖路以北,九华山西路向西延伸至宿松路以南(含水安公司宿舍、金水花园等),曙光路以东(含农行宿舍、送变电宿舍、曙光新村等),香港街经桐城路至屯溪路以南(含曙光雅苑、国检公寓)。
5.合肥市青年路小学教育集团斛兵塘校区:马鞍山路以西,太湖路以北,宁国路以东,屯溪路以南(含青年社居委及回迁安置小区、青年小区西区、景城花园等,不含世纪阳光花园)。
6.合肥市屯溪路小学教育集团阳光小学:世纪阳光花园。
7.合肥市谢岗小学:沿马鞍山路以东金地国际城、文景雅居、联邦花园、香榭里花园、凤巢园、海达小区、原周谷堆社居委辖区。
8.包河区外国语第二实验小学:分路口社居委,包括吴大郢、吴小郢、分路口、杨小郢、何老巷居民组和文昌新村小区、蓝鼎星河府等。
9.合肥市太湖路小学:宿松路以西,望江路以北,金寨路以东,黄山路以南。含望江东路沿线单位(合肥手表厂、包河区地税局、合肥供电局、市二处、商业大厦宿舍等)。
10.合肥市南园学校:桐城路以西,望江路以北,宿松路以东,太湖路以南(含太湖路以北的南园新村、同城花园、金安花园、铁四局机关宿舍等)。
11.合肥市第六十一中学:宿松路以西,南二环路以北,金寨路以东,望江路以南(含生物药厂生活区)。
12.合肥市曙宏小学:徽州大道以西,水阳江路以北,宿松路以东,望江路以南。
13.合肥市青年路小学教育集团银杏苑校区:宁国路以西,水阳江路以北,徽州大道以东,望江路以南。
14.合肥市卫岗小学:马鞍山路以西,秋浦河路经过马鞍山路沿着青年路到合巢路以北,桐城路经望江路到合巢路以东,太湖路以南。含合巢路沿线的电信、翼马、日月名邸及马鞍山南路东边珠光花园等小区。
15.合肥市卫岗小学东校区:秋浦河路以西,南二环路以北,宁国路以东,秋浦河路经过马鞍山路沿着青年路到合巢路以南。含马鞍山路以东的金悦领地、和地蓝湾、万振城市广场、丽阳兰庭、珠光南苑等小区。
16.合肥市海顿学校:万振逍遥苑、海顿公馆、和昌都汇华府、碧湖云溪一期,寰宇上都、皖东厂、阳光城悦澜府等小区。
17.合肥市屯溪路小学教育集团同安小学:南淝河路至南二环路以西,碧湖云溪一期北边围墙经至德路至望江东路以北,铜陵南路至南淝河路以东,南淝河路两侧(含王大郢A区、阳光上南怡园、新王大郢家园、甘棠苑、玫瑰绅城、淝河佳苑、碧湖云溪二期、金成公馆等小区)。
18.包河区外国语第一实验小学:元一柏庄、阳光上南嘉园等小区,以及五里庙社居委范围内的胡岗、胡浅、东李、西李、代小郢、朱小郢和王大郢社居委胡大郢靠近五里小学部分居民组。
19.合肥市青年路小学教育集团锦城小学:关麓路经阊水路至宿松路以西,十五里河以北,金寨路以东,南二环路以南(含南二环路以北仰光社区东风居民组)。
20.合肥市屯溪路小学教育集团西递小学:宿松路以西,阊水路以北,关麓路以东,南二环路以南。
21.合肥市师范附属第三小学教育集团徽州小学:宁国路以西,祁门路以北,宿松路以东,水阳江路以南(含原江汽厂住宅区、梅兰家园、凌大塘社居委等)。
22.合肥市曙光小学龙图校区:庐州大道以西,繁华大道以北,宿松路以东,祁门路以南(含南二环路以北竹西社区李店居民组、原竹苑小区、原三棉小区等)。
23.合肥市望湖小学:包河大道以西,繁华大道以北,庐州大道以东,南二环路以南。
24.合肥市望湖小学教育集团葛大店小学北校区:北京路以西,龙川路以北,包河大道以东,南二环路以南。
25.合肥市望湖小学教育集团葛大店小学南校区:北京路以西,高速路以北,包河大道以东,龙川路以南。
26.合肥市屯溪路小学教育集团祁门路小学:棠樾路以西,龙川路以北,北京路以东,郎溪路高架以南。
27.合肥市淝河小学:黄巷村全部、老官塘社居委南二环路以东地区、平塘王村的王小郢、李城全部和张许、平塘王郢、金隅大成苑等
28.合肥市宋村小学:卫乡、关镇村等周边地区。
29.合肥市第五十六中学:安凯厂住宅区以及原黄镇小学学区。
30. 合肥实验学校教育集团包河花园校区:天津路以西,繁华大道以北,河北路以东,高速公路以南(含国开公馆)。
31.合肥实验学校教育集团包河苑小学:河北路以西,乌鲁木齐路经北京路至繁华大道以北,包河大道以东,高速公路以南。含繁华大道以南的万泓中心、贡院。
32.合肥实验学校教育集团九珑湾校区:北京路以西,花园大道以北,包河大道以东,繁华大道以南(不含安粮中心、和昌中央城邦)。
33.合肥实验学校教育集团西宁路校区:上海路以西,西宁路以北,河北路以东,繁华大道以南。
34.合肥市金葡萄小学:金葡萄家园、大圩镇居民。
35.合肥市师范附属第三小学教育集团徽州小学美丹校区:美丹家园、官塘村、高王村等。
36.合肥师范学院附属西安路学校:上海路以西,锦绣大道以北,包河大道以东,花园大道以南。含安粮中心、和昌中央城邦、滨水湾等小区。
37.合肥市青年路小学教育集团黄河路小学:天津路以西、锦绣大道以北,上海路以东,太原路以南。
38.合肥市师范附属第二小学:天山路以西,紫云路以北,徽州大道以东,锦绣大道以南。含徽贵苑、春融苑、琼林苑、临滨苑、振徽苑、福徽苑等。
39.合肥市师范附属第三小学:庐州大道以西,紫云路以北,天山路以东,锦绣大道以南。含树荫苑、徽昌苑、徽杰苑、观湖苑、利港银河幸福广场、万科时代官邸等住宅小区。
40.合肥实验学校教育集团华山路小学:包河大道以西,紫云路以北,庐州大道以东,锦绣大道以南(不含利港银河幸福广场、万科时代官邸等住宅小区),含琥珀瑞安家园、高速时代城、徽盐世纪广场、滨湖康园、瑞园等住宅小区以及义城街道拆迁未安置的社居委。
41.合肥市师范附属小学:徽州大道以西,方兴大道以北,玉龙路以东,紫云路以南。
42.合肥市屯溪路小学教育集团滨湖校区:庐州大道以西,中山路以北,徽州大道以东,紫云路以南(不含观湖苑)。
43.合肥市望湖小学洞庭湖路校区:包河大道以西,中山路以北,庐州大道以东,紫云路以南。
44.合肥市师范附属第四小学:徽州大道以西,云谷路以北,玉龙路以东,方兴大道以南。含万象公馆。
45.合肥市屯溪路小学教育集团金斗路小学:庐州大道以西,南宁路以北,徽州大道以东,中山路以南。含中海滨湖公馆、皖新文化创新广场、东方蓝海等小区。
46.合肥市青年路小学教育集团云谷路小学:包河大道以西,南宁路以北,庐州大道以东,中山路以南。
47.合肥市师范附属第四小学南校区:云南路以西,珠江路以北,高速公路以东,云谷路以南。含菊园、竹园、公元天下等小区。
48.合肥市师范附属第三小学教育集团贵阳路小学:徽州大道以西,珠江路以北,云南路以东,云谷路以南(不含万象公馆)。
49.合肥市师范附小教育集团万慈小学:环湖北路以西,珠江路以北,徽州大道以东,南宁路以南。
备注:
各校学区范围不含未确定学区的新建住宅小区,解释权在包河区教体局,具体事宜请咨询包河区招生办公室(63357825、63357137)。
包河区各中学学区范围

1.合肥市第四十八中学:巢湖路以西,屯溪路以北,金寨路以东,环城马路以南。
2.合肥市南园学校:徽州大道以西,望江路以北,金寨路以东,屯溪路以南。
3.合肥市第四十八中学教育集团阳光中学:马鞍山路以西,太湖路以北,徽州大道以东,屯溪路以南(含马鞍山路东边沿线的万振逍遥苑、金地国际城、联邦花园、文景雅居、香榭丽等住宅小区,不含工大附中学区)。
4.包河区外国语实验中学:巢湖南路以西,铜陵南路以北,淝河路两边,屯溪路以南。含元一柏庄和阳光上南等小区。
5.合肥市第六十一中学:桐城路以西(含桐城路东边沿线住宅小区),南二环路以北,金寨路以东,望江路以南。
6.合肥市第六十五中学:马鞍山路以西,南二环路以北,徽州大道以东(含望江路以南徽州大道西边沿线住宅小区),太湖路以南。
7.合肥市海顿学校:淝河路经至德路至望江东路以西,南二环路以北,马鞍山路以东,太湖东路经铜陵南路以南。含海顿公馆、和昌都汇华府、碧湖云溪、寰宇上都、和地蓝湾、丽阳兰庭、万振城市广场、金悦领地、珠光花园、珠光南苑(东区、西区)、皖东厂小区、江淮厂宿舍、金成公馆、阳光城悦澜府等。
8.合肥市第二十九中学:巢湖南路以西,葛大店以北,马鞍山路以东,铜陵南路以南。含玫瑰绅城小区等周边住宅小区。
9.合肥市第四十八中学教育集团龙川中学:宿松路以西,高速公路以北,金寨路以东,阊水路以南。
10.合肥市第四十八中学教育集团西递中学:徽州大道经庐州大道以西,阊水路经宿松路再经高速至繁华大道以北,金寨路以东,南二环路以南。
11.合肥市第四十八中学教育集团望湖校区:包河大道以西,高速公路以北,庐州大道以东,南二环路以南。含南二环路以南、桐城南路以东、江汽厂南围墙以北住宅小区和梅兰家园小区。
12.合肥市第四十八中学教育集团祁门路中学:棠樾路经龙川路至北京路以西,高速公路以北,包河大道以东,南二环路和郎溪路高架以南。
13.合肥实验学校教育集团包河花园校区:天津路以西,繁华大道以北,包河大道以东,高速公路以南。含格林丽景、国开公馆等。
14.合肥市第五十六中学:淝河镇所辖的葛大店社居委部分、黄镇村、施河村、卫乡村、关镇村、院塘村、孙岗村、席井村等。
15.合肥实验学校教育集团九珑湾校区:北京路以西,花园大道以北,包河大道以东,繁华大道以南。不含安粮中心、和昌中央城邦等小区。
16.合肥市第四十八中学教育集团包河中学:金葡萄家园、大圩镇居民。
17.合肥师范学院附属西安路学校:安粮中心、茗湾学府、和昌中央城邦、滨水湾等小区。
18.合肥市第四十六中学教育集团黄河路中学:南淝河路以西,锦绣大道以北,花园大道以南,包河大道沿黄河路至北京路以东,含南丽湾小区。
19.合肥市第四十八中学教育集团滨湖校区:滨湖世纪城、观湖苑。
20.合肥实验学校教育集团滨湖校区:包河大道以西,紫云路以北,庐州大道以东,锦绣大道以南。
21.合肥市第四十六中学教育集团广东路中学:南淝河路以西,中山路以北,锦绣大道以南,包河大道以东。
22.合肥市第四十六中学:庐州大道以西,方兴大道以北,玉龙路以东,紫云路以南(不含观湖苑)。
23.合肥市第四十六中学教育集团中山路中学:包河大道以西,中山路以北,庐州大道以东,紫云路以南。
24.合肥市第四十六中学教育集团南校区:徽州大道以西,云谷路以北,高速公路以东,方兴大道以南(含万象公馆和文一豪门金地)。
25.合肥市第四十六中学教育集团南宁路中学:四川路经南宁路至云南路以西,珠江路以北,高速公路以东,云谷路以南。含滨湖竹园、菊园、合肥云谷、绿城招商诚园、正荣府、公园天下等住宅小区。
26.合肥市第四十八中学教育集团阳光南校区:徽州大道以西,珠江路以北,云南路以东,南宁路以南,含都会1907、时光印象、滨湖顺园、荣盛华府等小区。
27.合肥市第四十八中学教育集团嘉陵江路中学:包河大道以西,珠江路以北,徽州大道以东,中山路以南。含保利五月花、万达文旅城、恒大、宝能城、中海滨湖公馆、联投中心书城、皖新文化创新广场、东方蓝海等项目。
备注:
各校学区范围不含未确定学区的新建住宅小区,解释权在包河区教体局,具体事宜请咨询包河区招生办公室(63357825、63357137)。
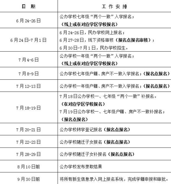
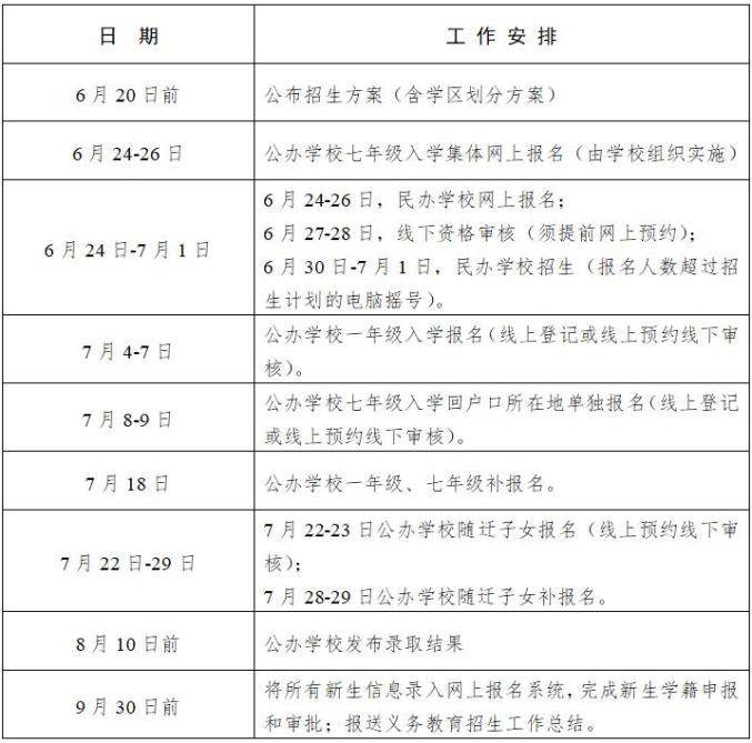
包河区2022年义务教育招生入学时间安排表

05
合肥高新区
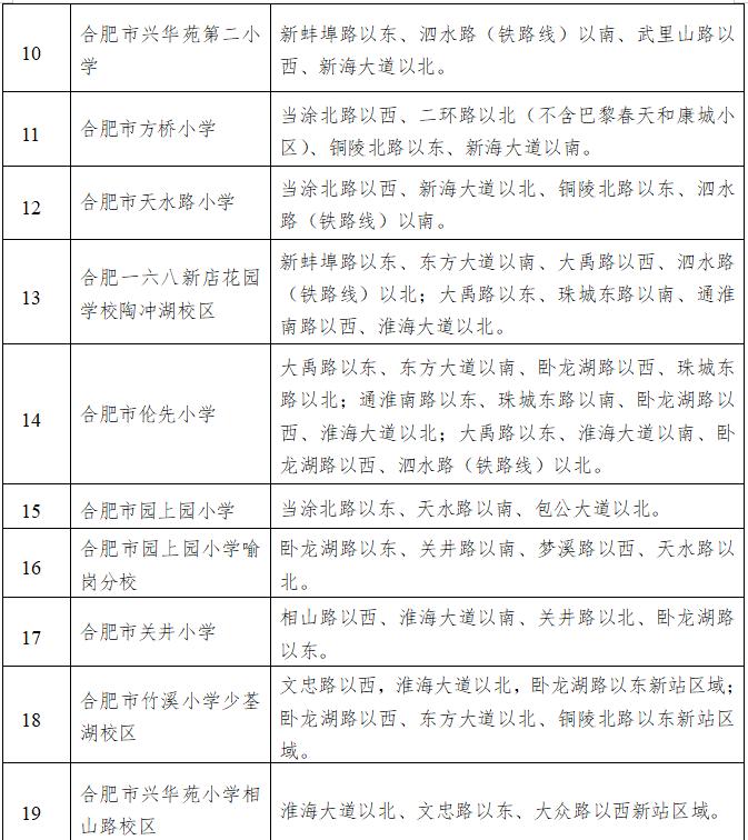
合肥高新区各小学学区范围

1.合肥市梦园小学教育集团天柱路学校:长江西路以南,西二环路以西,黄山路以北,玉兰大道以东(含环东小区高新区部分,不含蓝鼎海棠湾和烟厂宿舍小区)。
2.合肥市桂花园学校教育集团桂园校区:黄山路以南,西二环路以西,望江西路以北,玉兰大道以东(含蓝鼎海棠湾)。
3.合肥市桂花园学校教育集团和园校区:和一花园。
4.合肥市桂花园学校教育集团慧园校区:望江西路以南,西二环接集贤路以西,习友路以北,科学大道以东(不含保利香槟国际和文一名门首府)。
5.合肥市桂花园学校教育集团紫园校区:望江西路以南,科学大道以西,习友路以北,金桂路以东。
6.合肥市新麓小学:望江西路以南,金桂路以西,绕城高速以北,玉兰大道以东。
7.合肥市梦园小学教育集团枫林路学校:长江西路以南,玉兰大道以西,绕城高速以北以东。
8.合肥市第六十二中学:主要小区有:昌河车城小区、江南新村、紫兰苑、皖新朗诗麓院等。
9.合肥高新火炬小学:望江西路以南,绕城高速以西,玉兰大道转丰乐河路转习友路以北,永和路以东。
10.合肥市梦园小学教育集团文曲路学校:望江西路以南,永和路以西,肥西县界以北,方兴大道以东。
11.合肥市杨林小学:长江西路以南,绕城高速以西,望江西路以北,创新大道以东。
12.合肥高新创新实验小学:长江西路以南,创新大道以西,望江西路以北,石莲路以东。
13.合肥高新创新实验小学教育集团第二小学:长江西路以南,石莲路以西,望江西路以北,长宁大道以东。
14.合肥高新创新实验小学教育集团第三小学:长江西路以南,长宁大道以西,望江西路以北,方兴大道以东。
15.合肥高新创新实验小学教育集团第四小学:长江西路以南,方兴大道以西,肥西县界以北,将军岭路以东。
说明:
1.合肥市大柏中心学校:大柏社区(部分)、小柏村(六合公路以南)、朱岗村、余岗村(部分)、茅铺村(部分)等。
2.合肥市雷麻小学:雷麻社区、姚家村、雷北村、郑岗村、河南村(部分)、余岗村(部分)、黄栗村等。
合肥高新区各中学学区范围

1.中国科大附中高新中学:长江西路以南,西二环路以西,望江西路以北,玉兰大道以东(含和一花园、环东小区高新区部分,不含烟厂宿舍小区)。
2.合肥高新火炬中学:望江西路以南,西二环接集贤路以西,习友路转香樟大道转绕城高速以北,玉兰大道以东(不含保利香槟国际和文一名门首府)。
3.合肥市第六十二中学:主要小区有:昌河车城小区、江南新村、紫兰苑、皖新朗诗麓院等。
4.合肥市梦园中学:望江西路转绕城高速转长江西路以南,玉兰大道以西,肥西县界以北,方兴大道以东。
5.合肥高新创新实验中学:长江西路以南,绕城高速以西,望江西路以北,石莲路以东。
6.合肥市永和学校:长江西路以南,石莲路以西,望江西路以北,方兴大道以东。
合肥高新区2022年义务教育招生入学时间安排表

说明:报名点设在合肥高新火炬小学,位于燕子河路和梅雨池路交口。
合肥高新区2022年义务教育招生入学咨询电话

06
新站高新区
新站高新区各小学学区范围




(可点击查看大图)
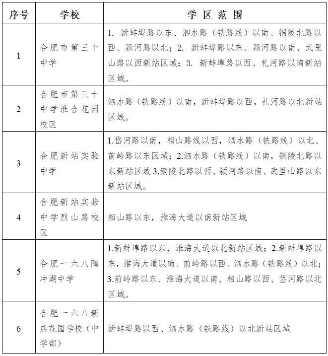
新站高新区各中学学区范围


(可点击查看大图)
新站高新区2022年义务教育招生入学时间安排表

07
经开区
经开区南区各小学学区范围



(可点击查看大图)
经开区南区各中学学区范围



(可点击查看大图)
经开区北区各中小学学区范围

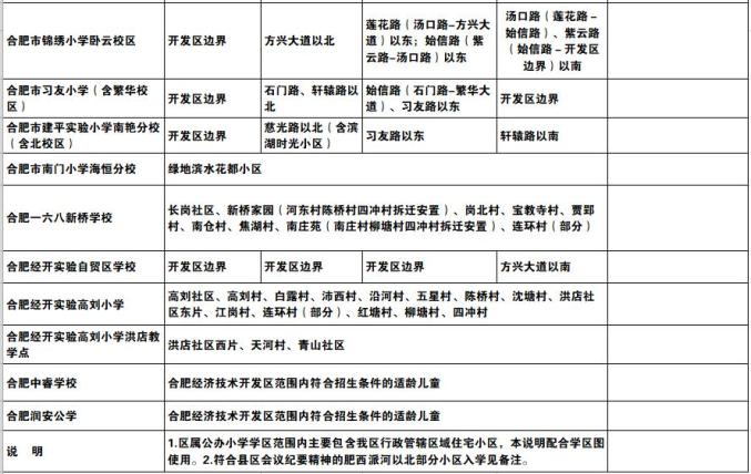
(可点击查看大图)
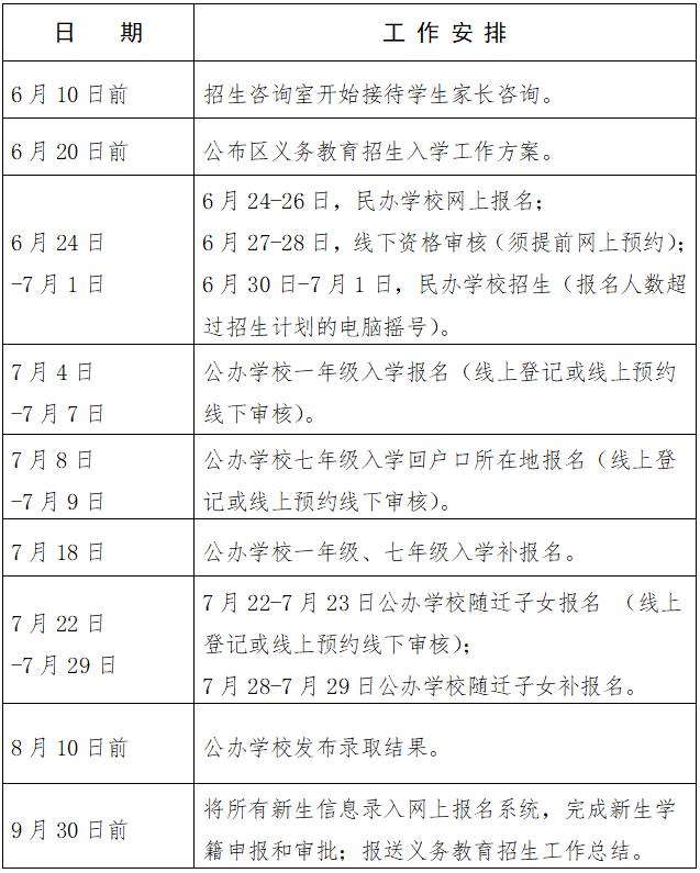
合肥经济技术开发区2022年义务教育招生入学时间安排表

原标题:《合肥市中小学学区划分公布》

