今世缘信披违规收警示函,业绩未达标且全国化进程受阻
今世缘业绩未达股权激励计划的考核标准,收入远低于行业平均值,省外营收低,五年战略目标待考。
6月1日,江苏今世缘酒业股份有限公司(以下简称:今世缘,603369.SH)公告称,公司于2022年5月31日收到了中国证券监督管理委员会江苏监管局出具的《江苏证监局关于对江苏今世缘酒业股份有限公司采取出具警示函措施的决定》,2018年8月30日使用自有闲置资金5000万元购买委托理财,至2019年6月19日多次达到临时信息披露标准,但均未履行临时信息披露义务。
业绩上,今世缘发布的2022年一季度报告和2021年年报显示,公司一季度和2021年营业收入、归母净利润双增。但分地区来看,今世缘严重依赖江苏市场,省内省外收入差距悬殊。各档位产品毛利率下降,全国化进程受阻。针对上述情况,发现网向今世缘发送采访函请求阐释,但截至发稿前,今世缘并未给出合理解释。
信披违规收警示函,业绩未达到激励计划考核标准
公开资料显示,今世缘品牌诞生于1996年8月,是中国白酒“十强”企业,位于淮安,坐落在“全国文明乡镇”高沟。2014年7月,今世缘在上海证券交易所A股主板上市。目前拥有“国缘”“今世缘”“高沟”三大品牌。
6月1日,今世缘公告称,公司于2022年5月31日收到江苏监管局出具的《江苏证监局关于对江苏今世缘酒业股份有限公司采取出具警示函措施的决定》,公司2018年8月30日使用自有闲置资金5000万元购买委托理财,使得连续12个月未披露的委托理财余额达55960万元,占公司最近一期经审计净资产的10.63%。
此后,公司继续进行委托理财,至2019年6月19日多次达到临时信息披露标准,但均未履行临时信息披露义务,直至2019年4月13日、2020年4月29日才分别在2018年年报、2019年年报中披露,并于2021年1月15日进行了补充披露。
因未按规定及时披露委托理财事项的行为,违反相关规定,江苏证监局对公司采取出具警示函的行政监管措施,并记入证券期货市场诚信档案。

来源:今世缘公司公告
在信披违规之前,今世缘于4月30日发布2022年一季度报告,一季度公司实现营业收入29.9亿元,同比增长24.7%;归母净利润10.02亿元,同比增长24.46%;扣非归母净利9.96亿元,同比增长24.02%。

来源:今世缘公司公告
与此同时,今世缘发布2021年年度报告显示,2021年公司实现营业收入64.06亿元,同比增长25.12%;归母净利润20.29亿元,同比增长29.5%;扣非净利润20.33亿元,同比增长30.5%。

来源:今世缘公司公告
对于业绩增长,业内专业人士分析称,今世缘高端产品营收增速,或是公司营业收入和利润的主要来源。自2019年至今的三年内,今世缘国缘系列产品曾六度提价。
2021年6月1日起,今世缘高端白酒42度单开国缘(550ml版)、42度四开国缘(550ml版)开票价分别上调10元/瓶、60元/瓶;52度四开国缘(新版)开票价上调50元/瓶。2020年6月23日,今世缘四开国缘和对开国缘分别上调15元/瓶和10元/瓶。2021年一季度,四开国缘每月1日按10元/瓶上调出厂价。
而财报显示,2021年定价300元以上的特A+类产品实现营收41.65亿元,同比增长35.71%,毛利率达到82.6%,占公司营收达65%。
虽然今世缘业绩增长,但是与其他酒类相比,营收还是存在一定的差距。wind数据显示,2020年—2021年及2022年一季度,今世缘总收入分别为42.3亿元、53.04亿元、25.13亿元,山西汾酒总收入分别为114.86亿元、162.41亿元、90.78亿元,古井贡酒总收入分别为86.67亿元、112.38亿元,45.14亿元;同行业平均值分别为230.46亿元、269.32亿元、99.4亿元。今世缘总收入远低于行业平均值。

来源:wind
2020年4月,今世缘曾抛出一份股票期权激励计划,拟向激励对象授予1250万份股票期权,行权业绩考核年度为2020年-2022年,考核要求为以2018年37.36亿元的营业收入为基数,2020-2022年营业收入增长率分别不低于45%、75%、115%,按照这一规划,今世缘在2020年至2022年的营收目标应为54.2亿元、65.4亿元、80.3亿元。
而今世缘2020年及2021年营收分别为51.2亿元、64.06亿元,连续两年未达到股票期权激励计划的业绩考核标准。
省外营收占比低,五年战略计划实现待考
虽然今世缘业绩增长,但大部分营业收入来源于省内,省外营收占比不足一成。公开报道显示,今世缘曾表示要“通过5年努力,实现今世缘省外市场销售占整个公司销售的20%左右”。
为了更好的开拓省外市场,今世缘大力度的开发了经销商渠道,2021年今世缘省内经销商415家,增加40家,减少25家;省外经销商636家,增加154家,减少66家。

来源:今世缘公司公告
2021年今世缘实现销售收入4.46亿元,其中省内累计收入59.33亿元,南京大区营收15.78亿元,为省内最高。而省外仅占营收的7.01%;省内415家经销商贡献了92.99%的营收。

来源:今世缘公司公告
可以看出,今世缘严重依赖江苏市场,省内省外收入差距悬殊,或也表示出了今世缘的全国化道路受到了阻碍。在2021年财报中,今世缘也指出,如果江苏市场竞争加剧或对白酒的消费需求下降,且公司未能及时有效拓展其他市场,将对公司的生产经营活动不利,从而影响战略目标的实现。
而此前,今世缘发布《五年战略规划纲要(2021-2025)》,公司拟到2025年努力实现营收过百亿,争取达到150亿元。
wind数据显示,2017年-2021年,今世缘实现营收29.57亿元、37.41亿元、48.74亿元、51.22亿元、64.08亿元,同比增长15.44%、26.49%、30.28%、5.09%、25.13%。从前五年营收增速情况看,若今世缘按照2021年年增25%的营收水平发展,至2023年便可实现百亿目标,至2025年可以实现150亿元营收目标。

来源:wind
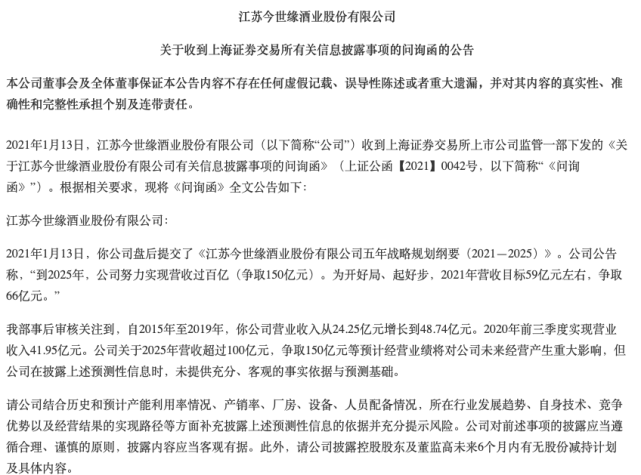
不过,在今世缘发布公告当晚,上交所下发问询函,要求公司结合历史和预计产能利用率情况、产销率、厂房、设备、竞争优势以及经营结果的实现路径等方面补充披露上述预测性信息的依据并充分提示风险。

来源:今世缘公司公告
今世缘回复问询函称,公司未来五年的战略目标规划能否实现受宏观经济环境、行业发展情况及竞争环境、企业资源禀赋和战略有效性等很多因素影响,并不一定能实现,不代表业绩承诺。
对今世缘来说,收入远低于行业平均值,省外营收过低,全国化道路受阻,如何实现五年战略计划目标?公司或许还得为此做出更多的努力。
(记者 罗雪峰 财经研究员 曹小柒)

