高视医疗再递表港交所:去年年内亏损1.92亿,眼科医疗耗材毛利率高达51.2%
中华网财经6月2日讯 中华网财经了解到,高视医疗(Gaush Meditech Ltd)(下称:高视医疗)再度向港交所递交上市申请,拟在港交所主板上市,此前2021年11月28日,高视医疗在港交所递表,但未能在6个月内通过聆讯或招股。

成立于1998年8月的高视医疗是中国一家全面的眼科医疗器械提供商。根据弗若斯特沙利文的资料,市场份额6.7%,是中国眼科医疗器械市场最大的国内参与者,按2021年的收入计算,为第四大参与者。高视医疗产品组合涵盖眼科医疗器械用于诊断、治疗或手术的所有七个眼科亚专科。截至最后实际可行日期,已为中国超过4,000家最终客户(包括超过1,000家三级医院)提供一站式眼科医疗器械解决方案及为中国所有省级行使地区提供服务,涵盖眼科诊断设备、手术及治疗设备及耗材,同时提供售后技术服务。

产品组合包括129项产品
招股书显示,高视医疗通过自身的研发工作以及对泰靓及罗兰的收购,扩大自有产品组合。自2020年11月及2021年1月完成收购后,自有产品的收入占销售产品收入之贡献由2019年的1.1%及2020年的3.0%上升至2021年的28.0%。截至最后实际可行日期,产品组合包括129项产品,79项为经销产品、25项为泰靓及罗兰的产品,25项为其他自有产品。
去年亏损1.92亿 经调整利润2.09亿
财务数据方面,根据招股书,2019年-2021年(下称:报告期),高视医疗实现营收分别为11.07亿元(人民币,下同)、9.62亿元、12.98亿元;

同期间,年内利润分别为-3803万元、9854万元、-1.92亿元;经调整利润分别为1.35亿元、1.63亿元、2.09亿元,经调整利润净额增加至截至2021年的2.09亿元,公司解释为主要由于收入于收购泰靓后增加及产品于中国的销售在2021年从COVID-19于2020年爆发的市场低点中恢复。

去年眼科医疗设备收入占比55.4%
细分来看,高视医疗大部分收入来自销售眼科医疗设备。2019年、2020年及2021年,销售眼科医疗设备所得的收入分别为8.494亿元、6.769亿元及7.187亿元,分别占总收入的76.7%、70.4%及55.4%。而来自眼科医疗耗材的收入占总收入的百分比由2019年的13.4%增加至2020年的14.6%及进一步增加至2021年的31.5%。

而截止2021年12月31日,高视医疗年末现金及现金等价物为6.09亿元。

2021年医院及其他客户的直销占比38.8%
高视医疗产品最终出售予中国逾4,000名最终客户,包括逾1,000家三级医院,为中国所有省级行政区域提供服务。截至2019年、2020年及2021年12月31日止年度,分别向2,253名、2,179名及2,313名最终客户销售。

高视医疗于中国的大部分销售乃产生自向医院及诊所的直接销售,主要向两类客户作出,即公立医院及私人眼科医疗集团及其他民营医院。截至2019年、2020年及2021年12月31日止年度,向医院及其他客户的直销金额分别为5.215亿元、4亿元及3.928亿元,分别占同期收入的47.6%、42.6%及38.8%。
去年眼科医疗耗材毛利率高达51.2%
毛利率方面,2019-2021年,高视医疗毛利率分别为41.9%、45.3%、46.9%。其中,销售眼科医疗设备的毛利率分别为39.7%、43.4%及44.7%,而销售眼科医疗耗材的毛利率分别为52.5%、51.8%及51.2%,中华网财经注意到销售眼科医疗设备的毛利率低于销售眼科医疗耗材的毛利率。

资产负债比率大幅波动
中华网财经发现,2019-2021年,高视医疗资产负债比率分别为(87.2)、2,261.5、(151.8),资产负债比率大幅波动,公司解释为主要由于计息银行借款于2020年大幅增加所导致。

研发35人 研发开支去年大幅增加
截至最后实际可行日期,高视医疗拥有35名研发人员,包括15名泰靓及罗兰的研发员工,分别于2020年11月及2021年1月收购罗兰及泰靓后加入。2019年、2020年及2021年,高视医疗的研发开支总额分别为270万元、310万元及2350万元。研发开支2021年大幅增加,高视医疗称主要乃由于完成收购泰靓及罗兰后,原有研发团队的规模扩展。高视医疗预期研发开支于2022年持续增加,乃由于研发团队的扩展及研发中心的升级。

涉收购高视耗材相关诉讼
招股书披露,2020年9月21日,高视医疗与被告人就收购高视耗材订立一项股份转让及认购协议(股份转让及认购协议)。根据股份转让及认购协议,高视医疗收购高视耗材60%已发行股本。被告人向高视医疗承诺,倘高视耗材的一次性超声乳化配件产品未能于2021年2月10日之前取得第二类医疗器械注册,彼将透过按面值向高视医疗转让高视耗材额外10%已发行股本作出补偿。鉴于截至2021年8月为止,一次性超声乳化配件仍未取得第二类医疗器械注册,高视医疗要求被告人履行其责任,但遭拒绝。鉴于被告人违反其承诺,高视医疗2021年11月对被告人展开法律程序。被告人对高视耗材提起法律程序,以行使作为股东的知情权,而一间由被告人及其配偶全资拥有的公司(被告人公司)对高视耗材提起法律程序,以收回若干应收高视耗材的款项,金额约为人民币500,000元。股东知情权案件中,法院裁定驳回被告人的部分诉讼请求及支持余下的部分,高视耗材提出上诉。应收款项案件中,法院驳回被告人公司的所有诉讼请求,其后被告人公司提出上诉,该等案件仍在进行中。
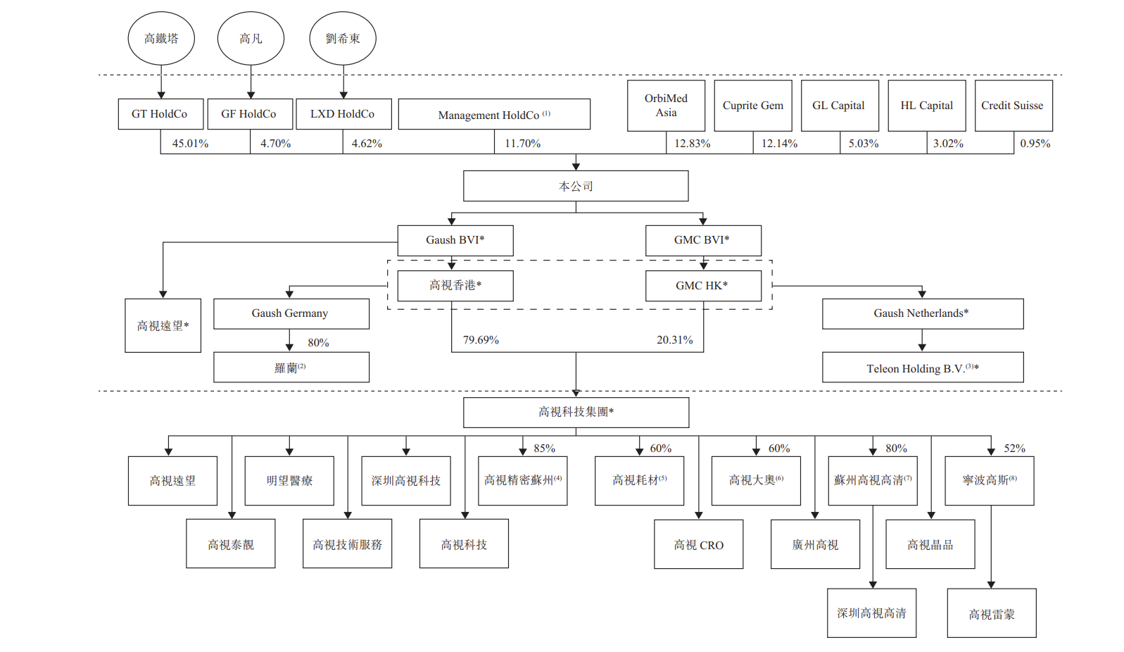
奥博资本持股12.83%
股权结构上,IPO前,高铁塔通过GT HoldCo持股45%,高凡通过GF HoldCo持股为4.7%,刘希东通过LXD HoldCo持股为4.62%;此外,奥博资本通过OrbiMed Asia持股12.83%,华平投资通过Cuprite Gem持股12.14%,德福资本(GL Capital)持股5.03%,弘晖资本(Highlight Capital)持股3.02%,瑞信(Credit Suisse)持股0.95%。

高视医疗此次IPO募集资金将用于改善研发能力及加速商业化专利;用于升级人工晶体产品以及用于生产人工晶体所用的亲水性及疏水性物料的研发能力;用于眼科诊断设备的研发,以进一步升级与眼科诊断及筛查有关的设备产品组合;用于视光产品的研发,以于预防近视及国产替代推动的行业趋势下扩阔眼科产品的产品组合;用于改善产能及增强制造能力;用于透过聘请专门从事眼科医疗器械的销售及营销员工,扩大销售及营销团队规模;用于为潜在战略性投资及收购提供资金;用作营运资金及一般企业用途;用于偿还收购泰靓所产生利率为5%的夹层融资贷款。

