@六盘水人丨贵州发布暴雨红色预警!接下来天气......
周末给大家提个醒
近期我省雨水较多
贵州省水利厅和贵州省气象台
已经陆续发布预警
大家一定要重视!
各市 (州 )水务局,县 (市 、区)水务局,厅水旱灾害防御领导小组办公室成员单位:据预报,27日夜间我省中部以西以南地区有中到大雨天气,西部局地有暴雨,个别乡镇有大暴雨,28日至29日我省仍有中到大雨,局地暴雨。近十天以来,省的南部地区累计雨量超过100毫米,土壤墒情已近饱和,此次降雨区域与前期有所重叠,部分地区可能发生中小河流洪水和山洪灾害。
为切实做好强降雨防范工作,按照《贵州省水旱灾害防御应急预案》有关规定,经会商研判,省水利厅决定从5月27日19时启动水旱灾害防御Ⅳ级应急响应。各级水务部门及有关单位要坚决克服麻痹侥幸心理,根据辖区内雨水情变化适时启动水旱灾害防御应急响应,按照Ⅳ级应急响应要求,严格执行24小时值班值守和领导带班制度,密切监视雨情、水情和工情发展变化,强化预测预报预警,及时发布预警信息 ,加密水库、山塘、在建工程、堤防、山洪灾害危险区等巡查防守,遇到重大险情、灾情及时上报,确保人民群众生命财产安全。
贵州省水利厅
2022年5月27日
5月27日下午,经综合研判和重大天气应急会商,贵州省气象局以及毕节市、六盘水市、安顺市、黔西南州、黔南州气象局于27日18时启动气象灾害(暴雨)Ⅳ级应急响应,各单位将严格按照气象灾害Ⅳ级应急响应工作流程做好各项工作,加强值班值守。同时,其他各相关市州气象局将密切监视天气变化,根据监测预报和预警情况综合研判,适时启动和调整相应应急响应。
贵州省气象台2022年05月28日07时19分发布暴雨红色预警信号目前黔西南州册亨县冗渡镇冗肖村24小时累积降水量达304mm,预计未来3小时降雨持续,请相关部门加强高危地区监测预警,注意防范山体滑坡、泥石流、山洪等次生灾害,及时疏散转移人员,已转移的人员要妥善安置严防私自回流,确保安全!
贵州全省天气预报
28日白天,全省各地阴天有阵雨或雷雨,西部、南部地区有中到大雨,其中毕节市南部、六盘水市中东部、安顺市、黔西南州东北部、黔南州西部和南部的边缘地区局地有暴雨,个别乡镇有大暴雨。
28日夜间到29日白天,全省各地阴天有阵雨或雷雨,东北部地区局地有大雨,部分乡镇有暴雨。
29日夜间到30日白天,全省各地阴天有阵雨或雷雨,中南部地区有中到大雨,南部边缘地区部分乡镇有暴雨。
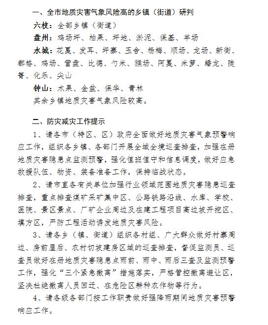
六盘水市自然资源局、应急局、气象局2022年5月27日16时20分联合发布地质灾害气象风险橙色预警信号

六盘水天气
来源: 国家预警信息发布中心、贵州省水利厅黔气象、六盘水气象、中国天气网
视听凉都综合整理
获得更多新闻资讯:请关注视听凉都App(视频号、抖音、微博)
原标题:《@六盘水人丨贵州发布暴雨红色预警!接下来天气......》

