全面下架!奥迪道歉
2022-05-22 16:10
北京
5月21日,刘德华与奥迪汽车品牌合作的宣传短片《今日小满,人生小满就好》刷爆各大平台,甚至被奉为神作。但很快一名叫“北大满哥”的博主发布短视频并配文“被抄袭了过亿播放的文案是什么体验”,直指刘德华及奥迪上述视频文案全文抄袭,引来众多网友围观。
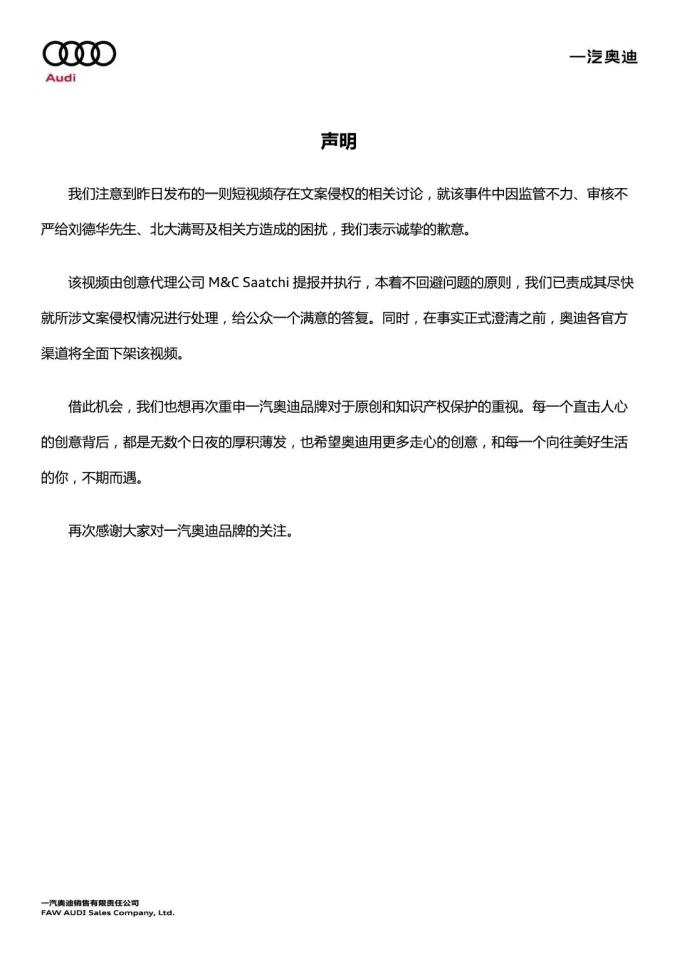
记者注意到,5月22日早间,新浪微博账号@奥迪 以及微信公号“奥迪”已撤下相关内容。22日10时13分,@奥迪 发布声明回应:监管不力、审核不严给各方造成困扰,在事实正式澄清前,将全面下架该视频。
5月21日是24节气中的小满,这一天,刘德华与奥迪汽车合作的一条名为《今日小满,人生小满就好》的短片一经发布便受到网友盛赞,不到一天时间就获赞数百万,“刘德华科普小满节气”的词条也迅速冲上热搜。短片中,刘德华本人出镜,原声配音,将自己对小满的理解娓娓道来,被赞有文化有深度有态度。但很快,一名叫“北大满哥”的博主在上述短片下留言称,“几乎整篇都是截取自我去年小满的视频文案,里面的诗词是我自己做的原创命名诗,麻烦问下,引用的时候能不能通知一下原作者。”
在未获回应的情况下,当晚,“北大满哥”又录制短视频,将两条视频进行对比,称刘德华小满文案系抄袭他去年的旧作,并艾特了刘德华及奥迪汽车官方账号。
记者对比发现,两条视频文案内容极度相似,“北大满哥”称,他相信德高望重的刘先生一定不会来他的短视频里,一个字一个字地扒他的文案,再去发商业广告,“所以是谁扒的,谁就站出来帮他做一个解释。”原标题:《全面下架!奥迪道歉》
特别声明
本文为澎湃号作者或机构在澎湃新闻上传并发布,仅代表该作者或机构观点,不代表澎湃新闻的观点或立场,澎湃新闻仅提供信息发布平台。申请澎湃号请用电脑访问https://renzheng.thepaper.cn。

