为民办实事 | 手把手教你,如何网上立案!
2022-04-28 17:11
北京
听说现在可以网上立案了,我是不是要准备一台电脑啊?只需要一部手机就可以实现了!

可是我不太擅长手机操作怎么办?这不,顺义法院整理了一份“保姆级”网上立案攻略,包你一学就会!
来来来一起学习这个新技能吧!
具体步骤看这里
01进入微信小程序
在微信搜索“人民法院在线服务”小程序,进入平台首页。
首次使用的用户需要输入姓名、证件号码等身份信息,进行实名认证。
阅读人民法院在线服务告知书,同意并在线签名。
02进入北京分平台
点击“进入人民法院在线服务分平台”,选择北京市。

03点击“我要立案”
点击首页“我要立案”,并选择“微信立案”。
此时弹出“是否愿意接受调解”的提示,请选择“不愿意”。
选择立案申请人类型,阅读立案须知,点“同意并继续”。
04上传身份信息
按照要求填写身份信息,上传相应照片。
05填写案件信息
民事案件:选择案件类型为民事,选择法院、案由,填写诉讼标的金额、诉讼请求,根据实际情况勾选是否同意网上开庭、接受调解。
执行案件:选择案件类型为执行,执行性质选申请执行,选择法院、案由、执行类型以及执行依据。
06完善当事人信息
选择原告、被告类型,分别添加当事人信息

07上传诉讼材料
民事案件:上传起诉状及其他材料
点击页面左侧“+”上传起诉材料
其他材料需要点击右侧绿色“添加”按钮上传

执行案件:上传执行依据文书、申请执行书及其他相关材料。
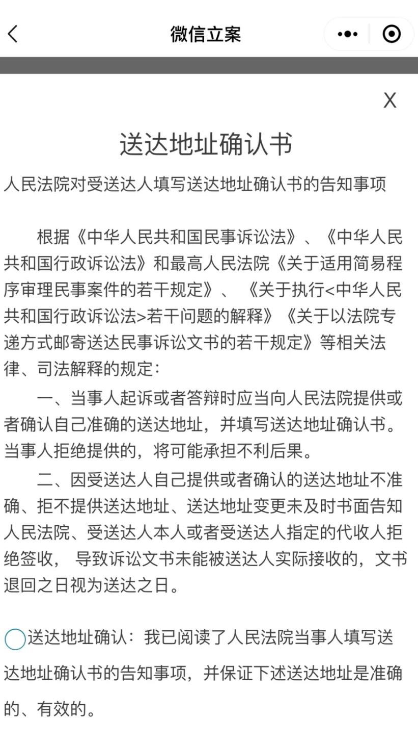
08填写送达信息
确认当事人信息

填写“送达地址确认书”,勾选左下方“送达地址确认”;进入下一页后下拉页面,点击签字区签署个人姓名点击“下一步”。
09完成立案
点击“微信立案”,提交成功后,法院会通过短信告知审核结果。
10查看申请状态
立案申请的审核情况,可在小程序首页进入“我要立案”,点击“不同意调解”,在“立案须知”右侧点击“历史记录”即可查看。


若状态为“审核不通过”,请点击“审核不通过”,按提示完善相关材料,也可拨打12368北京法院司法服务热线询问。
这样就成功完成网上立案啦怎么样,你学会了吗?
之后,我们还将推出“手把手教你 如何进行云庭审”
请保持关注哦!
原标题:《为民办实事 | 手把手教你,如何网上立案!》
特别声明
本文为澎湃号作者或机构在澎湃新闻上传并发布,仅代表该作者或机构观点,不代表澎湃新闻的观点或立场,澎湃新闻仅提供信息发布平台。申请澎湃号请用电脑访问https://renzheng.thepaper.cn。

