速看!2022年中职招生报名及录取即将开始
为做好2022年中职招生报名、志愿填报及录取工作,根据《省教育厅办公室 省人力资源和社会保障厅办公室关于下达2022年度中职(技校)招生任务并实施职业教育“黔匠班”人才培养工程和专业设置调整等工作的通知》《省招生考试院关于做好2022年中等职业教育招生工作的通知》(黔招考中〔2022〕1号)文件要求,现将有关事项通知如下:
报名对象
应、往届初(高)中毕业学生、具有初中及以上学历或同等学力的城乡劳动者、退役军人、退役运动员、下岗职工、返乡农民工等均可在自主、自愿的原则下报名并就读相关中职学校(春季招生中,义务教育阶段在籍学生除外)。
报名、志愿填报时间
2022年春季中职招生报名和志愿填报工作从4月29日开始,5月30日结束,录取工作从4月29日开始,5月30日结束。
2022年秋季中职招生报名和志愿填报工作从7月19日开始,9月30日结束,录取工作从7月19日开始,11月15日结束。
报名、志愿填报及录取须知
(一)报名及志愿填报
学生通过电子邮箱或手机在“贵州省高中阶段教育(中职、技工)统一招生平台”(以下简称“统招平台”,网址:http://ygxy.jyt.guizhou.gov.cn)注册报名账号后,可登录“统招平台”查看各校发布的招生计划,自主选择并填报志愿。
每名学生只能选取一所学校一个专业,若被学校驳回,可重新填报志愿。
(二)录取
1.预录取:学生的报名和志愿填报信息由各招生学校登录“统招平台”进行审核,对符合条件的进行预录取。
被预录取的学生原则上不能再填报其他学校,如确需重新报读的,须按规定流程办理退学手续并清理“统招平台”中的预录取信息后,方可重新填报志愿。
2.生成录取信息:各招生学校提交的预录取学生信息由各级中职招生管理部门登录“统招平台”进行确认,生成最终录取信息,以此作为学生注册学籍的基础数据。
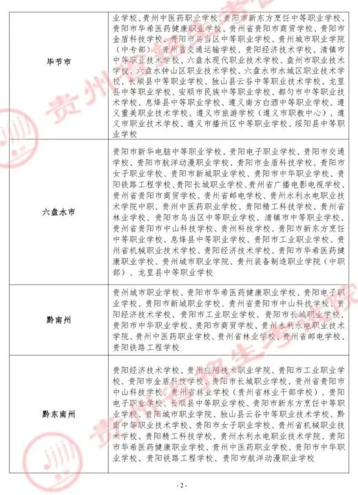
2022春季跨地区招生院校名单
(点击可查看大图)



原标题:《速看!2022年中职招生报名及录取即将开始》

