上海16区医疗保供信息汇总→
2022-04-20 17:31
上海
买药难如何解?
第一医药提供线上线下买药服务
↓
点击查看操作指南常规药品在哪个互联网医院配更方便?
处方类药怎么配?
↓
互联网医院配药提示来了!由守护者志愿者整理的
↓
配药渠道汇总上海全市医院开诊停诊信息
可以点击进入地图查询
另外,上海市卫健委已明确:
不得以查验核酸阴性证明
作为进出小区就医、转送病人和接诊限制
就医流程如下↓
上海16区保供信息汇总持续更新中
点击各区名字即可查询
↓
浦东新区 、黄浦区 、静安区 、徐汇区长宁区 、普陀区 、虹口区 、杨浦区宝山区 、闵行区 、 嘉定区 、金山区松江区 、青浦区 、奉贤区 、崇明区可运营店铺越来越多
▽
浦东新区:截至目前,浦东新区在营运社区商业186家,其中包含连锁超市47家,综合性超市66家。药店在营318家。解封工作人员共计近700人。
黄浦区:截至4月9日,黄浦区有保供企业47家,其中超市卖场有12家;各大电商平台6家,加油站11家,线上药店18家,从业人数1583人,正在协调约400人解封提供实际服务。
静安区:截至4月9日,静安区有三批保供企业161家,其中超市卖场28家、电商平台14家、24小时加油站26家、应急药房7家,从业人数2683人;静安区正在酝酿新增第四批保供企业,预计重点新增便利店和连锁药店等居民急需的保供企业。
徐汇区:根据徐汇区提供的信息,徐汇区封控期间可运营店铺共109家,其中超市便利37家,餐饮42家,配餐服务1家,药房27家,保供人员1917人。
长宁区:截至4月9日,长宁区近日来新解封社区商业20家,其中便利店15家,超市卖场2家,配餐服务3家。已解封工作人员680人。目前正在协商解封超市卖场5家,涉及工作人员254人;便利店约50家,涉及工作人员100余人、外卖骑手约40余人。全区在营药店13家,工作人员33人。
普陀区:截至4月9日,普陀区封控期间可对公众运营店铺77家,其中超市卖场14家,菜市场4家,电商站点24个,药店35家。
虹口区:截至4月8日,虹口区有11家大型超市、卖场、12家前置仓、39家药房、16家加油站、21家餐饮点位正常营业,保供人员2333人。
杨浦区:目前,杨浦区有实体保供企业11家,从业人员约1100,其中正在营业的重点保供商超3家,分别为:大润发黄兴路店、盒马鲜生宝地店、世纪联华国和店,从业人员约500人左右;身边小店24家,从业约80人;盒饭企业10家,从业人员约215人;电商平台4家,前置仓25家,骑手908人;18家保供药店共计57人 ;加油站15家,从业人数45人。近期将解封600名骑手,以增加面上运力。
宝山区:目前,宝山区开放重点保供大型商场超市18家,主要有盒马、世纪联华、永辉超市、华润万家、大润发、卜峰莲花等;叮咚、美团、每日优鲜3家电商平台的前置仓39家;团餐配送企业19家;叮当药店站点6个,实体药店7家;保供人员共计2900人。
闵行区:截至4月9日16时,闵行区保供企业合计271家,保供人员3369人。其中超市卖场19家(含华润万家、家乐福、盒马等),从业人员1232人;电商平台9家(含美团、饿了么、叮咚买菜等),从业人员1218人;团餐(全福快餐、宝昌餐饮等)配送11家,从业人员223人;应急药房174家(海王星辰、益丰、雷允上等),从业人员525人;加油站66家,从业人员171人。
嘉定区:截至4月10日,嘉定区封控期间开业的重点保供商超24家,从业人员980人。正常营业集贸市场8家,从业人员389人。母婴店开业5家,从业人员35人。外卖餐饮20家,从业人员399人。药店48家,从业人员106人。
金山区:截至4月9日15时,金山区共有保供企业238家,从业人数合计4867人。其中大型超市10家,从业人数1125人;电商平台4家,快递员418人;团餐制作企业5家,从业人数134人;食品加工企业23家,从业人数1478人;食品配送企业8家,从业人数524人;应急药房76家,从业人数76人;母婴店19家,从业人数39人;加油站27家,从业人数81人;种植合作社66家,从业人数992人。
松江区:截至4月9日13时,松江71家超市在营,在岗人数861人;电商开启18个前置仓,在岗人员263人;来伊份47家门店正常营业,共解封83人;巴比35家门店今日正常营业,在岗83人。共有177个主要保供节点正常营业,在岗1355人。
青浦区:目前,青浦区开放超市13家(其中1家因防疫要求临时关闭),从业人数416人,电商大仓运行12个,从业人数949人;电商前置仓运行5个,从业人数156人;快递业封闭运行4家,从业人数335人;配餐企业11家,从业人数753人。目前正在制定新增第四批保供企业名单,主要是配餐企业、电商平前置仓、便利店、中央厨房等,对接企业约15个。同时动员已开放保供点位增加母婴、米面、生活用品等套餐,符合防疫要求的快递和外卖应开尽开,释放运力。目前全区开放加油站21家,从业96人。
奉贤区:奉贤区封控期间可运营店铺共137家,其中超市75家、配餐服务7家、药店55家 ,保供人员共1295人。
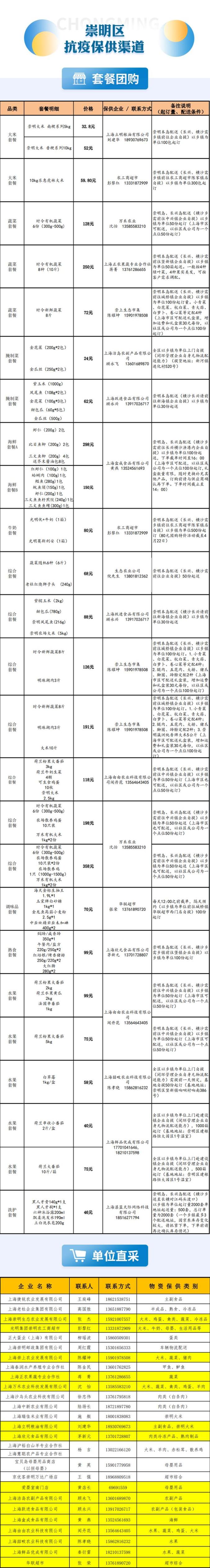
崇明区:截至目前,崇明区保供企业合计191家,从业人数1684人。其中,超市卖场45家,从业人数357人;母婴店3家,从业人数25人;集体供餐单位59家,从业人员838人(社会餐饮38家、从业人员610人,行政企事业单位食堂21家、从业人员228人);24 小时值班药店36家,从业人员36人;加油站48座,从业人员428人。
上海消保委也助力抗疫↓
最全居家抗疫团购汇总包含卫生巾、纸巾等日用品
蔬菜水果上新
还有更多品牌的婴儿奶粉等等
……
我们将持续为您收集最新保障信息!
眼下,上海进入疫情防控的关键时期,市民生活的各方面难免遇到不便。大家对疫情防控工作有什么意见建议、或碰到困难需要帮助,欢迎在文末给我们留言并留下联系方式。我们将及时向有关部门传递信息,尽力为您排忧解难。
各位小伙伴们
本期的青年大学习,你打卡了吗?
↓↓↓
紧跟共着中国共产党打破一个旧世界
长按识别下图二维码
即可跳转学习页面
快来一起学习吧!
原标题:《上海16区医疗保供信息汇总→》
特别声明
本文为澎湃号作者或机构在澎湃新闻上传并发布,仅代表该作者或机构观点,不代表澎湃新闻的观点或立场,澎湃新闻仅提供信息发布平台。申请澎湃号请用电脑访问https://renzheng.thepaper.cn。

