218人!永州最新选调、人才引进来啦!
找工作的小伙伴看过来
祁阳市委办公室、
市委改革与发展研究中心选调
2022道县教育系统
第一批引进急需紧缺人才184人
蓝山县2022年引进教育急需紧缺人才29名
快来看看有没有你心仪的岗位
祁阳
祁阳市委办公室、
市委改革与发展研究中心选调
5人
4月11日起报名
本次公开选调(聘)工作人员计划5名,其中市委办公室选调公务员身份人员2人,市委改革与发展研究中心选聘事业编制人员3人。具体职位信息见《2022年中共祁阳市委办公室公开选调工作人员职位表》(附件1)、《2022年中共祁阳市委改革与发展研究中心公开选聘工作人员职位表》(附件2)。
选调(聘)职位与计划


一
选调(聘)范围与条件
岗选调(聘)范围
公务员选调岗位面向祁阳市具有公务员身份或参照公务员法管理身份在职在编四级主任科员以下(含四级主任科员)人员进行公开选调。
全额事业单位选聘岗位面向祁阳市公务员、参照公务员管理人员和全额事业单位在职在编科级以下(不含科级干部)非工勤人员进行公开选聘。
二
选调(聘)程序
如何报名
(一)报名
1.报名时间:2022年4月11日--4月15日。
2.报名地点:中共祁阳市委办公室政工人事室(市委四楼);联系电话:蒋婧 18143310601。
3.报名方式:
采取现场报名的方式进行,每人限报一个职位。各单位符合条件的报考人员经所在单位同意后,填写《2022年中共祁阳市委办公室公开选调工作人员报名登记表》(附件3)/《2022年中共祁阳市委改革与发展研究中心公开选聘工作人员报名登记表》(附件4),并由所在单位党委(党组)签署推荐意见,连同有关资料统一到相应地点报名。
(二)考试
采取笔试与面试相结合的方式进行,总分100分,根据笔试成绩占50%、面试成绩占50%的比例计算考生综合成绩,分数按四舍五入法处理保留小数点后两位。
1.笔试。采取闭卷方式进行,笔试内容:公文写作,满分100分。考生参加笔试时须执本人准考证及有效身份证件。笔试时间暂定2022年4月22日(周五),笔试地点见准考证。
2.面试。
(1)时间和地点:另行通知。
(2)根据笔试成绩从高分到低分按选调(聘)计划数1:2的比例进入面试,末位同分一并入围。如进入面试人员自愿放弃的,按笔试成绩排名从高分到低分依次递补(只能递补一次)。
(3)面试方式和内容:面试由祁阳市委办公室、祁阳市委改革与发展研究中心负责组织实施。面试采取结构化面试形式进行,主要测试报考者履行职位所需要的基本素质和能力。满分为100分。
附件:
1.2022年中共祁阳市委办公室公开选调工作人员职位表.xlsx2.2022年中共祁阳市委改革与发展研究中心公开选聘工作人员职位表.xlsx.3.2022年中共祁阳市委办公室公开选调工作人员报名登记表.docx4.2022年中共祁阳市委改革与发展研究中心公开选聘工作人员报名登记表.docx点击查看全文链接 道县
2022道县教育系统
第一批引进急需紧缺人才184人
4月15日起报名
经道县县委、县人民政府研究同意,我县教育系统2022年第一批面向社会公开引进急需紧缺人才184名(含永州工贸学校4人)。为做好人才引进工作,特制定本方案。
一
引进范围和对象
本次引进范围和对象分两类,一类是享受人才引进相关优惠政策的对象,一类是不享受人才引进相关优惠政策的对象。
1.享受人才引进相关优惠政策的对象
具有全日制硕士研究生及以上学历,“双一流”高校(“一流大学”或“一流学科”至少有一项符合,详见附件3)的全日制本科学历,世界排名前100名大学的全日制本科及以上学历(详见附件4),或副高及以上职称。学历学位取得时间为2022年8月31日之前。
2.不享受人才引进相关优惠政策的对象
①县城高中和县城初中语文、数学、英语等急需紧缺专业,可放宽至全日制师范类二本及以上学历,历史、地理、政治、物理、化学、生物和心理学等急需紧缺专业,可放宽至全日制二本及以上学历。学历学位取得时间为2022年8月31日之前。
二
引进职位及人数
计划引进184人,其中永州工贸学校4人,县城高中教师74人,县城初中106人,职位及岗位资格条件详见《道县教育系统2022年引进急需紧缺人才需求目录及要求》(附件1)。








三
引进程序和方法
(一)发布引进公告
公告在道县人力资源和社会保障局网和道县教育网等相关媒体上公开发布,发布时间2022年4月2日至4月14日。
(二)报名与资格审查
报名时间:2022年4月15日至4月18日(若因疫情等原因推迟敬请关注公告)。采取现场报名方式进行。每名应聘人员只能申报1个职位。县教育局组织用人单位进行资格初审,面试前考生提供报名所需相关资料的原件和复印件1份供教育局和相关部门集中复审。
报名流程:①考生本人现场提供《道县教育系统2022年第一批引进急需紧缺人才报名登记表》(附件2)、学历学位证(包括硕士研究生本科阶段的学历学位,应届毕业生提供就业推荐表及学科成绩表)、教育部学历证书电子注册备案表、身份证、教师资格证(教师资格考试合格证和普通话等级证)等其它证件或证明材料给工作人员审核。②考生现场照相办理准考证。③登记相关信息。
(三)准考证领取时间、地点:2022年4月23日下午2:30-5:30(若因疫情等原因推迟敬请关注公告),本人持身份证到道县教育局二楼大会议室领取,不按时领取准考证作自动弃权处理。
(四)考试
考试采取笔试与面试相结合的方式进行。报名人数在1:3及以下的,采取直接面试的方式进行。报名达到1:4及以上,采用笔试、面试相结合的方法进行,按百分制,综合成绩分别按笔试成绩的50%、面试成绩的50%进行折合,没有笔试成绩的面试成绩即为综合成绩。
1.笔试(满分100分)
(1)笔试时间、地点:报名达到1:4及以上人员于2022年4月24日上午9:00-11:00,在道县敦颐高中参加笔试(若因疫情等原因推迟敬请关注公告)。
(2)笔试方式及内容:笔试工作由县教育局统一组织实施,笔试为闭卷考试,主要测试与报考职位相关的专业知识,具体内容如下:
①高中教师:笔试本县高中对应学科的教材内容;永州工贸学校人才引进教师笔试内容为中职对应学科对应教材内容。
②初中教师:本县初中对应学科的教材内容。
笔试成绩复查:笔试成绩公布后,考生可在成绩公示次日,由本人书面申请复查,逾期不再受理。
(3)成绩公布:笔试成绩公布在道县教育局网。
2.面试(满分100分)
(1)面试时间、地点:2022年5月8日上午8:00--下午5:30(若因疫情等原因推迟敬请关注公告);道县敦颐高中。
(2)面试对象:根据笔试成绩由高分到低分,按招聘职数1:2的比例,确定面试对象。如出现末位入围面试人员笔试成绩相同的,则一并入围面试。报名人数在1:3及以下的岗位直接面试。对参加面试人员未达到1:2比例的,按实际人数参加面试,面试成绩不能低于70分(低于70分者,不予聘用)。面试名单公布前如果有考生提出放弃,可以递补,公布后不再递补。
附件:
1.《道县教育系统2022年第一批引进急需紧缺人才需求目录及要求》.doc2.《道县教育系统2022年第一批引进急需紧缺人才报名登记表》.doc3.“双一流”建设高校名单、“双一流”建设学科名单.doc4.《国内(境)外世界排名前100名大学名单》.doc点击查看全文链接 蓝山
蓝山县2022年引进教育急需紧缺
人才29名
4月10日起报名
为贯彻落实县委县政府“人才强县”战略,深入推进《永州市潇湘人才行动计划》实施,吸引更多优秀教育人才来蓝就业与发展,促进我县教育持续健康发展,蓝山县委、县政府决定2022年面向社会公开引进一批教育类急需紧缺人才,现将有关事项公告如下。
一
引进对象
1.高中:语文、数学、英语、物理、化学、生物、政治、历史、地理、日语、心理学等专业教师。
2.职业中专:职高语文、数学、英语、政治、心理学、学前教育、钢琴、舞蹈、玩具、会计等专业教师。
引进对象一般应具有全日制一本及以上学历,包括全日制硕士研究生及以上学历(前置学历为全日制本科学历),“双一流”高校的全日制本科学历(“一流大学”或“一流学科”至少有一项符合,具体名单详见附件4),以及其他全日制一本学历;高中地理教师职位,可放宽为全日制二本学历。公告中所指本科学历不包括专科起点本科,学历学位取得时间截止到2022年7月31日。
年龄要求:1987年1月1日以后出生;具有中级职称的,年龄放宽至1984年1月1日以后出生;具有全日制博士研究生学历或具有副高及以上职称的,年龄放宽至1982年1月1日以后出生。
二
引进计划
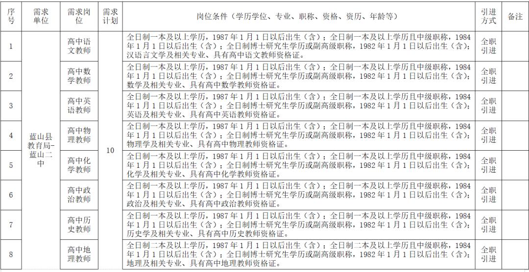
2022年计划引进教育急需紧缺人才共计29名,其中二中10名、四中9名、职业中专10名。具体岗位要求详见《蓝山县2022年引进教育急需紧缺人才(第一期)需求目录》(附件1)。



三
引进程序
本次人才引进,按照报名、资格审查、面试、体检、考察、公示、聘用等程序进行。
(一)报名
报名时间:2022年4月10日上午8点至4月23日下午5点30分。本次考试无需报名费。报名可以选择网络报名、本地现场报名、高校现场报名中的任何一种方式。每名报考人员只能申报一个职位,报名后原则上不可改报。报名联系电话0746-2211686
1.网络报名
报名人员填写报名表(含近期免冠照的扫描件),连同本人身份证、毕业证、学位证、资格证、学信网学历验证报告等有关材料一并通过扫描转换成一个PDF文档后发送电子邮箱的方式报名。对2022年毕业、尚未取得学历学位证的人员,须提供由本校毕业生就业指导部门签署意见的毕业生就业推荐表或相关证明材料。报名材料统一发送到电子邮箱:lsxjyrcyj@163.com,邮件必须注明:姓名+报考岗位序号(如:张三1)。
2.本地现场报名
报名人员前往蓝山县教育局人事股(401室)进行现场报名,报名时需本人填写报名表(须含1寸近期免冠彩照和手写签名),提供本人身份证、毕业证、学位证、资格证、学信网学历验证报告等相关证件原件和复印件。
3.高校现场报名
成立蓝山县教育急需紧缺人才引进工作小组,赴省内师范类院校(湖南师范大学、湖南科技大学、衡阳师范学院)开展校园专场宣讲。考生携带相关证件现场报名,并填写《蓝山县2022年引进急需紧缺专业人才报名表》(附件2),经引才小组资格初审后符合条件的,现场签订《蓝山县2022年引进教育急需紧缺人才意向协议书》。
附件下载:
原标题:《218人!永州最新选调、人才引进来啦!》

