刚刚!福建本土新增8+42!3例阳性活动轨迹公布→
4月1日0—16时
福建新增本土确诊病例8例
新增本土无症状感染者42例
↓↓↓
据福建省卫健委消息,4月1日0—16时,福建全省新增本土确诊病例8例,其中泉州5例,厦门2例,漳州1例。
新增本土无症状感染者42例,其中泉州38例,福州3例,宁德1例。
福州鼓楼、闽侯发现3例阳性
活动轨迹公布
鼓楼区新型冠状病毒肺炎疫情防控
工作应急指挥部通告
〔2022〕5号
2022年3月31日,鼓楼区在对已集中隔离人员进行新冠肺炎病毒核酸检测中,发现2例初筛阳性,经福州市疾病预防控制中心复核为阳性。目前,两名阳性人员已经闭环转运至指定地点集中隔离管理。
主要活动轨迹:
达某、苏某某,外地来榕人员,3月28日一起乘坐D3205动车(04车厢9C、7A)从温州南前往福州,15:57到达福州南站。在福州南站核酸采样后,16:21一同乘坐网络预约出租汽车(闽A0GM98),17:01在仙塔街145号前路边下车,17:06到达仙塔街海友酒店前台咨询入住事宜,17:22在七转弯巷东口附近办事,17:38-18:12在仙塔街东北小馆用餐,18:13再次到仙塔街海友酒店前台咨询(未入住),18:29到达津泰路新画面风尚连锁酒店入住,之后未外出。
3月29日12:54达某、苏某某步行至五一北路66号黄焖鸡米饭店用餐,13:17苏某某先行离开,步行返回酒店,13:23达某离开,步行返回酒店,之后未再外出。19:00该两人被确定为莆田阳性病例曾某某的密切接触者,随即两人被闭环转运至隔离酒店集中管理。
目前,达某、苏某某在定点医院隔离管理,流调判定的密切接触者、次密切接触者均已追踪到位并落实管控,活动轨迹涉及区域均已落实终末消毒。如市民与上述人员的活动轨迹有重合,请主动向所在社区或单位报备,并配合做好核酸检测、医学观察或健康监测等防控措施。对隐瞒不报造成严重后果的,将依法追究相关责任。
联系电话:0591-87551945。
在此提醒广大市民,要进一步做好个人防护,戴口罩、勤洗手、常通风,保持社交距离,配合相关部门做好健康管理。
鼓楼区新型冠状病毒肺炎疫情防控
工作应急指挥部
2022年4月1日
闽侯县新型冠状病毒感染肺炎
疫情防控指挥部通告
〔2022〕第18号
3月31日,闽侯县在对省外来榕人员进行核酸筛查中,发现1份样本新冠病毒核酸初筛阳性,经福州市疾病预防控制中心复核为阳性。目前,该例阳性人员已闭环转运至指定地点集中隔离管理。
主要活动轨迹:
病例9:张某某,男,55岁,居住于福州市闽侯县竹岐乡榕东村正荣润棠公馆中国核工业华兴建设有限公司工地宿舍。
3月28日,8:00自驾从河北省廊坊市安次区启程前往福州。
3月29日,12:49抵达福州闽侯竹岐高速出口;12:59在竹岐卫生院附近小吃店吃面;13:35在小吃店旁的福泰连锁超市购物;13:38前往竹岐卫生院采集点核酸采样,检测结果阴性;核酸采样后驾车返回闽侯县竹岐乡榕东村正荣润棠公馆中国核工业华兴建设有限公司工地,此后无外出。
3月30日至31日,均在工地内,无外出。
4月1日03:00,闭环转运至指定地点实行集中隔离管理。
本通告自发布之日起施行,后续将根据疫情防控形势变化及时调整。疫情期间,广大市民要切实履行个人防疫责任,如发现与已公布的阳性感染者轨迹有时空交集的,务必第一时间向所在社区或单位报告,配合核酸检测和健康管理措施。对隐瞒不报造成严重后果的,将依法追究相关责任。联系电话:竹岐乡,0591-22996027。
闽侯县新型冠状病毒感染肺炎
疫情防控指挥部
2022年4月1日
福建现有封控区、管控区、防范区名单
(截至31日17时)
福州
(上下滑动查看)
一、封控区
仓山区:
盖山镇红农社区潘宅67号为中心,四周邻近33座房屋区域
盖山镇红农社区潘宅67号为中心、四周邻近33座房屋区域,红农社区潘宅57号为中心、四周邻近60座房屋区域,盘屿社区铁头29号为中心、四周邻近13栋房屋区域,金山工业园区福湾园27-28号楼。
建新镇洪光村24-1号周边约100米范围,福湾社区春风苑一区1号楼。
仓山镇先农村首登13-1号
城门镇谢安村下村67-4为中心,东至福泉高速连接线,南至永南路,西至谢安村下村145号,北至谢坑小学(以谢安、安平村界限为准)交汇区域(除安平村村委会外)
以仓山区城门镇白云村城山83号为中心,四周临近24幢民房
长乐区:
以营前街道下洋村新村南182-2号为中心,北至闽江南岸,南至峡漳线,西至新村北路及田埂路,东至马山
闽侯县:
甘蔗街道红旗洲路博仕后龙港城小区5号楼
以南通镇华威考场对面福旺包子店为中心,四周临近10栋房区域
以祥谦镇枕峰村老人馆福旺包子店为中心,四周临近32栋房屋的区域
高新区:
马排村八闽建工工地(含项目部和宿舍)。
永泰县:
梧桐镇上埕村、中埕村(不含洋坑自然村)、埔埕村
二、管控区
仓山区:
盖山镇西至齐安路,南侧从齐安路山道公交站进村道东行,北侧从国艺花鸟市场C门对面村道东行,在劝善庵交汇区域
仓山区二环快速路以南,南台大道以西,三环快速路以北,天演路、福湾路以东。
建新镇闽江学院洪塘路校区和二十九中围墙交界以北、洪塘路以南、闽江学院洪塘路校区围墙以西、二十九中围墙以东区域,春风苑一区小区。
仓山镇先农村首登自然村。
城门镇谢安、安平两村东至福泉高速连接线,南至永南路,西至福厦铁路,北至谢安金山山体交汇区域
仓山区城门镇北至东塔路及城山村道,南至腾龙鞋厂外围墙,西至三角埕旧村,东至浦道一路区域
长乐区:
营前街道东屿村及峡漳线以南部分下洋村村域:峡漳线以南,下洋村水泥预制厂以西,东屿村环村路以东,奥创办公制品厂以北
营前街道黄石村:峡漳线以南,文明路以西,铁马山以北,沈海高速黄石收费站以东
营前街道下洋村山田自然村全域
闽侯县:
南通镇华威考场对面福旺包子店为中心,将池塘以南,村道以西,文湖线以北,商贸大道以东区域
324国道以东,京东物流福州转运中心围墙以北,福厦铁路旁村道以西,枕峰山以南区域
高新区:
高新大道以东、湖滨北路以北、湖滨二路以西、滨北一路以南区域。
永泰县:
梧桐镇中埕村洋坑自然村、明灯村X181县道东侧格尾自然村
三、防范区
高新区:
高新区村镇办全域(建平村、厚庭村、新洲村、马排村、马保村等5个村)。
仓山区:
连江南路往南经则徐大道与三环快速路交界,沿三环快速路以西、以北全域。
南台大道以东,三环快速路以南的螺洲镇、城门镇区域
闽侯县:
南通全域(除封控区、管控区)外区域
闽侯县祥谦镇全域(除封控区、管控区)
永泰县:
梧桐镇(除上述区域外)
厦门
(上下滑动查看)
一、管控区
对全区23个城中村全部纳入管控范围,包括:
湖里街道(3个):塘边社区塘边村、湖里社区湖里社、后浦社区后浦社;殿前街道(7个):马垅社区马垅社、小东山社、古塘垅社;高殿社区殿前社、寨上社、中埔社、高崎社;江头街道(2个):后埔社区后埔社、浦园社;禾山街道(9个):坂尚社区坂上社、县后社、尚忠社;枋湖社区穆厝社、蔡坑社、卢厝社、安兜社、林后社;围里社区围里社;金山街道(2个):后坑社区前社、后社。
漳州
(上下滑动查看)
一、封控区
芗城区:
龙江富城;东旭御峰2幢;御龙天下2幢
浦南镇后林村断坑杏林汽车服务中心停车场、芗城区浦南镇后林村虎头山农产品中转场
龙文区:
碧湖街道翰苑颐园小区、明发商业广场14幢、融信澜园3幢、建发碧湖壹号7幢、苏菲辣蹦、碧湖街道恒大御景半岛1期1幢
融信澜园7幢、下洲花园13幢、中骏蓝湾3期4幢
高新区:
颜厝镇白云小区12、13、14栋
龙海区:
浮宫镇溪山村蔡坑社、白水镇白水村过港社
东园镇埭尾村后柯社、东园镇过田村圳下社
二、管控区
芗城区:
丹霞路以东、草寮街以南、九龙大道以西、江滨路以北的区域(龙江富城外);御龙天下1、3、4、5、6、7、8、9、10、11、12、13、19、20、21、22、23、24、25、26幢。
龙文区:
碧湖街道融信澜园1-2幢和4-11幢、万达金街、万达嘉华酒店
高新区:
白云小区
三、防范区
高新区:
上述封控区和管控区以外的其他区域为防范区
泉州
(上下滑动查看)
一、封控区
丰泽区:
丰泽街道东美社区北至妙云街、西至刺桐南路、南至泉秀街、东至坪山路和东霞街(河岸)的区域
东海街道生态路33号,丰泽街道毅达新村4号楼、和昌商城3期2栋
东涂社区410号、兴淮花园2幢、丰盛假日城堡11幢、东霞街66号、世纪巨星1栋、亿霖佳苑B栋2期、泉秀花园东区13栋、阳光曼哈顿D栋、建辉楼、沉州花园小区1栋、西苑工业区6号楼、恒祥大厦、津淮街中骏广场2栋、泉秀沉洲惠民公寓、毓才花苑B栋、美仙山二期20栋、庄任社区毓秀路13号、华大育成基地宿舍楼A、北峰万科城1期8号楼;
东海街道宝珊花园社区宝珊花园悦云路7号、东湖社区水漈自然村全域、湖心自然村全域、斗埔自然村全域
城东街道毓才小区一期1号楼等楼栋。





城东街道东星路634号等楼栋
丰泽区城东街道毓才小区一期2号楼2梯等楼栋
东海街道金帝花园5号楼1梯等区域
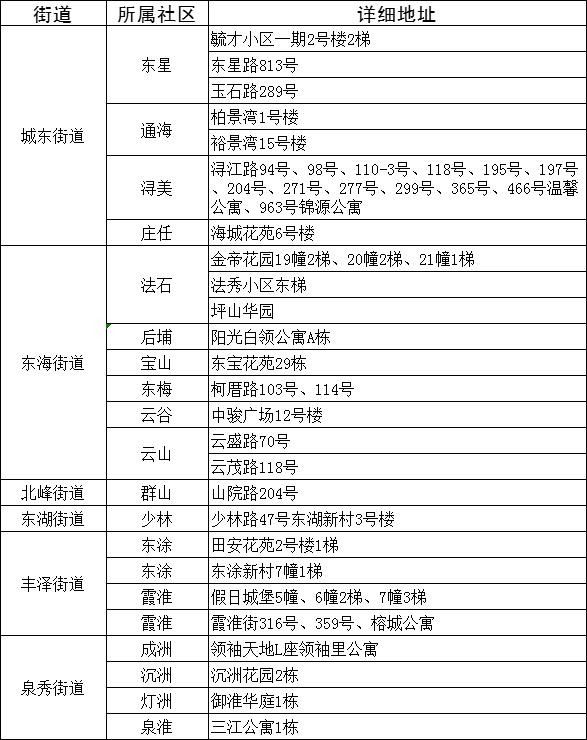
城东街道全域丰泽街道霞淮社区、东海街道法石社区、云山社区、滨城社区全域(承担重要国计民生、防控任务的单位除外)及通港东街553号1号楼等区域
东海街道东滨路1863号等区域
东海街道生态路33号,丰泽街道毅达新村4号楼、和昌商城3期2栋鲤城区:
北门清秀园、金明宾馆及停车场宿舍;
开元街道梅峰社区盛世领墅30、31栋等24个区域
鲤城区开元街道盛荣苑二期10栋2梯、3梯等41个区域
鲤城区开元街道崇福路185号2栋等
洛江区:万安街道中源领地107号满意食杂店、万安街道汉唐商城D栋、双阳街道祥光花苑3期1号楼;
万安街道大江盛世C区3号楼、大江盛世B区2号楼、恒大翡翠华庭4号楼、世贸璀璨天城5号楼、东华经典小区2号楼、嘉琳广场20号楼,南山四区46号南山楼、阳光花园城16号楼,马甲镇溪东村38号、新建村园埔45号、永安村土炉39号,虹山乡松角山村松角山27号
万安街道阳光国际广场2号楼、6号楼,双阳街道力标新时代5号楼,马甲镇马甲街36号
万安街道琯头社区东园59号等楼栋
晋江市:晋江市陈埭镇、池店镇全镇域
青阳街道阳光路青莲北区天使公寓整幢楼。
青阳街道曾井社区西区65号周边30米范围内的楼栋。
青阳街道曾井社区中区98号及周围100m范围内楼栋;霞行社区顶陈48号及周边100m范围;青华社区锦峰小区
青阳街道莲屿社区西宫282号、286号、287号、299号、300号楼栋。
青阳街道青华社区和平中路好人家公寓。
青阳街道莲屿社区泉安中路507号(小怣面线糊)及沿街542,540,538,536-1,536,534-1,534,532,532-1,532-2,530-3,530-2,530-1,530,528,526,524-4,524-3,524-2,524-1,524,522,520,518-11,518-10,518-9,518-8等店面。
青阳街道霞行社区下陈168号、兴隆路三排2-9号;阳光社区阳光路青莲北区16号窝乐公寓,阳光中路69号希岸酒店东雄楼;青华社区北区98-100号楼,北区76-78号、92号楼,青华东区22号悦兴公寓、顶立公寓;莲屿社区西宫248号开心公寓;高霞社区高岑路42号。
梅岭街道桂华苑1栋2单元,曼哈顿M3公寓整幢楼。
梅岭街道许厝社区格林春天2期;晋阳社区世茂御龙府、御龙墅、御龙湾满堂红小区;桂山社区百宏御璟天下上林苑18栋、19栋、20栋及楼栋下店铺;沟头社区沟滨路西172号及周边200米范围;赤西社区金兴路69号及周边100m范围;双沟社区太原北路34号、24号及周边100m范围。
梅岭街道双沟社区学校路17号、18号、19号、20号;竹树下社区速家公寓(松苑店)。
梅岭街道竹树下社区竹树下东区52号(吴厝祖厝旁)、竹苑小区;三光天社区霞光苑小区;双沟社区湖景花园小区;沟头社区沟滨路西58号。
新塘街道明珠湾东苑2栋1梯。
中骏四季花城二期2栋
梅岭街道宝龙金色家园10栋盘龙阁。
新塘街道沙塘东一区57号及邻近楼栋,沙塘北一区432号及邻近楼栋。
金井镇滨海社区滨海新城3期。
永和镇割山村。
新塘街道后库社区后库新村55-57号。
永和镇梨星村西区65-67号。
罗山街道梧桐社区福兴东路罗山段9号(怡家宾馆)。
西园街道屿头社区第二区32号。
灵源街道灵水社区灵水东街40号。
新塘街道晋良社区宏德时代广场6栋。
永和镇永和村共富路23号成意织造公司。
经济开发区五里园金源路21号金源公寓;五里园泉源路5号新鑫煌实业有限公司。
青阳街道霞行社区金溪路5号大远公寓。
梅岭街道梅青社区和平北路68号如家青年公寓;双沟社区、竹树下社区全域
青阳街道莲屿社区莲屿西宫326号、327号。
梅岭街道晋阳社区世茂御龙湾湖心岛1栋、2栋。
罗山街道社店社区晋光路罗山段1号社店食品城G幢。
新塘街道晋新社区百宏御墅香堤小区1栋及楼下店面
南安市:
罗东镇维新村大坪自然村
霞美镇四季康城一期12号楼,霞美镇仙河村新罗自然村、洪厝堀自然村,霞美镇山美村山美北路35号楼栋,霞美镇霞美村拾柱自然村、霞光自然村,霞美镇邱钟村陈塘自然村
丰州镇旭山村、丰州村
诗山镇梧埔山村下坂卧龙头自然村、下坂元美自然村
诗山镇梧埔山村、红旗村林埔口自然村G355右侧部分、声东村山脚自然村、红星村内山自然村、路墘自然村,美林街道柳美南路5号、玉叶村东坑自然村(东至东坑虎狮宫路口,西至东坑后田路口,南至南洪公路,北至漳泉铁路)
霞美镇四季康城一期除12号楼外其他楼栋
诗山镇红旗村
石狮市:
凤里街道延兴路101号、九二路1008号童装城A幢。
湖滨街道琼南巷1号、琼林北路80号、曾坑星辉一路41号爱尚祖公寓、茂林路131号时尚公寓、龙仙巷24号外滩一号酒店公寓、濠江路707号津毓花苑5幢2梯、双拥路56号嘉福华庭A梯、宝岛中路339号泰禾广场9号楼14楼。
金塔西路11号名爵青年公寓狮城店、石龙路205号百德米兰1幢
宝盖镇上浦一区59号、东港路188号百德康桥31幢A梯。
祥芝镇后湖四区53号
锦尚镇锦尚十四区56号、厝上五区2号至5号
湖滨街道子芳路422号、子芳路974号狮城帝苑一期5C1梯、九二路58号3楼、曾坑红日路54号鑫源公寓、龙仙巷23号银河公寓、东港路760号凡德汽车会所。
宝盖镇后厅一区12号永兴鞋材公寓。
永宁镇新车路单号35号至39号永宁镇粮站。
祥芝镇后湖四区10号、五区20号。
锦尚镇厝上十三区32号、33—1号、53号、53—1号
湖滨街道宝岛中路339号泰禾广场9号楼、曾坑蓉园宝塔34号。
灵秀镇云锦路188号正荣府8号楼
宝盖镇长宁北路208号兴进豪园12号楼、13号楼,回兴路288号龙喜华城8号楼2梯。
凤里街道长兴路双号64号至68号。
灵秀镇华威路单号25号至31号。
锦尚镇锦宁路492号政和产业园宿舍区5幢。
凤里街道星翔巷45号。
灵秀镇创业园三路4号1单元。
蚶江镇海丝路52号。
锦尚镇厝上十四区21号
泉州台商投资区:
洛阳镇屿头村洛阳大道顺佳公寓(洛阳大道462-1号至462-19号)
屿头村埭园路埭园小区20号楼
前园村村口自然村66号、68号、70号、72号、76号
张坂镇下宫村下宫自然村港沟路以南的门牌号下宫345号、356-1号至356-5号、356-8号、356-9号、358-9号,下宫村下街42号、42-1号、50号、55号,上塘村滨湖南路913号泰丰鞋业有限公司厂区4号宿舍楼
洛阳镇群山村实行单元封控管理,封控区为:东至山美干渠铁围栏,西至漳泉肖铁路边缘,北至群山坑尾内门牌号55号房屋,南至群山坑尾内门牌号95号房屋。具体房屋门牌号为:群山村坑尾内27号、43号、44-1号、47号、48号、48-1号、48-3号、49号、50号、50-1号、51号、51-1号、52号、55号、56号、56-1号、56-2号、57号、60-3号、61号、61-1号、62号、95号、96号、97号、100号、101号。全村其它区域也实行“足不出户、服务上门”管理。
泉港区:
山腰街道北至龙山社区龙山新村155-1号,南至中兴街,东至中兴街26-1号,西至永嘉天地1号楼
海南街9号3单元,11号1单元、2单元,海南街店面9-9号、9-11号、11-1号、11-3号、11-5号、11-7号
德化县:
龙浔镇宝美街126-130号、碧桂园·御府一期5号楼、城南嘉园小区2号楼、鹏祥社区福坪南路114号整栋、浔中镇优山美地小区8号楼等区域
龙浔镇湖前路30号、56号、66号及湖前巷8号、9号、10号、11号区域,龙浔路255号、257号、259号、261号、263号、265号、267号、269号等
永春县:
石鼓镇大卿村,五里街镇真武路1-17号,五里街镇梅峰小区358-360号、361-367号、370-380号
五里街镇桃源至尊B区,五里街镇碧桂园一街1、2、3、4、5、6座
五里街镇儒林街96、98号
五里街镇儒林小区C区
惠安县:
螺城镇南至梅山溪陈尾成厝王其山厝埕围、妈祖宫,东至梅山村旧村委会尖西岭中路,北至陈尾海厝(后馆78号),西至陈亚来厝、后馆田地、妈祖宫;螺城镇城北德惠花苑1号楼
螺城镇东南花园南苑4号楼、5号楼,螺城镇科山路30号,崇武镇海都商城9号楼、10号楼
二、管控区
鲤城区:
金龙街道、浮桥街道、江南街道、常泰街道、鲤中街道、开元街道、临江街道、海滨街道
濠沟墘28号1栋(3.29由封控变管控)
丰泽区:
东海街道、丰泽街道、城东街道、北峰街道、华大街道、东湖街道、泉秀街道、清源街道
丰泽小区(3.28从封控区轩)
洛江区:
全区
万安街道恒大翡翠华庭5号楼一单元、双阳街道阳江小区2号楼、阳江花苑6号楼
泉州开发区:
全区
锦绣江南7号楼(3.28从封控区转)
晋江市:
全市域(除封控区外)划定为管控区(安海镇、磁灶镇、紫帽镇、东石镇、英林镇、深沪镇3月30日起由管控区变防范区)
梅岭街道宝龙金色家园11栋、12栋。
新塘街道沙塘社区(封控区除外)。
南安市:
美林街道福溪小区
省新镇油园村
码头镇诗南村
罗东镇维新村
梅山镇丰溪村、埔仔村、竞丰村、宝龙花园
洪濑镇洪西社区
水头镇建源小区、滨海御景城南区
美林街道、罗东镇(封控区除外)、梅山镇、洪濑镇、康美镇、霞美镇、丰州镇(封控区除外)、官桥镇、水头镇,以及溪美街道莲塘村
诗山镇(除封控区外)
石狮市:
石狮市全域
凤里街道振兴路133号曼哈顿建联大酒店、祥芝镇祥农村环村西路241至251号(3.29由封控变管控)
自2022年3月30日起,对聚仁路98号凤凰城3幢A梯等34个封控区解除封控,调整为管控区:
泉州台商投资区:东园镇、张坂镇全域(除封控区外)
东园镇东园村新街231号、234号、245-1号、234号民宅南面无门牌号平房和无编号公厕(3.30由封控区转管控)
泉港区:
山腰街道全域(除封控区外)
泉港区全域(除山腰街道外)参照管控区防控标准进行管理
洛阳镇,东园镇东园村,张坂镇下宫村、群贤村
德化县
龙浔、浔中、三班等3个镇(除封控区外)
浔中镇凤凰国际小区、百德畔山1号小区(3.28由封控区转)
永春县:
石鼓镇、五里街镇除封控区以外的区域
桃城镇
惠安县:
全县域(除封控区外)
三、防范区
鲤城区
江南街道、浮桥街道、常泰街道、金龙街道
丰泽区
东海街道
晋江市
安海镇、磁灶镇、紫帽镇、东石镇、英林镇、深沪镇
洛江区
泉州开发区
三明
(上下滑动查看)
一、封控区
永安市:
含笑大道1570号永乐佳房二区12幢1单元、大同路29号1幢2单元、2幢、府右路18号区域
二、管控区
永安市:
含笑大道1570号永乐佳房二区12幢2单元、3单元、大同路29号1幢1单元、3幢
莆田
(上下滑动查看)
一、封控区
荔城区:
拱辰街道张镇村朱墩自然村611号所在覆盖范围、莆田第八中学新校区工地卸货区
仙游县:
鲤城街道新海宏花园
鲤南镇柳坑社区后巷
鲤城街道:私立一中、私立第一小学、仙游县香港财富二期4号楼第一单元、东门社区何游121号、山中豪园3号楼、南桥社区大园巷5-2号、鲤中15号楼第四单元、一中街三宫巷21号。
鲤南镇:玉田社区兰溪新天地15号楼第一单元、涵井村港滨路38号、平原社区内洋52号、西埔社区天博华府B区3号楼第一梯位、4号楼第一梯位。
榜头镇:泉山社区林碑88号怀古典藏家具厂。
盖尾镇:湖坂村黄畲85-1号。
鲤城街道金井社区田厝20-1号、学府东路188君隆财富2号楼
大济镇龙坂村绿阳生态采摘园
榜头镇莲墘社区九鲤北街583号、下昆社区广湖201号
鲤城街道:一中路91弄29号、一中路11号、东门社区东门街133号、东门社区东门街989号、东门社区师范路996号、文嵩街楼厝巷32-6号、坝垄新村兴龙路112号、后嵩巷16号、东大路385号、园滨东路453弄第2栋、学府西路龙泉保障房8号楼。
鲤南镇:八二五南街53号、皇庭美域1期5号楼、远大建材城10号楼、城南东路香江明珠3号梯、西埔张宅59号、翔城北街288号海亭嘉苑3号楼、仙安社区胜达花园B栋。
枫亭镇:枫城新都1号门30栋、溪北村林兜60号。
盖尾镇:后井村后井92号。
赖店镇:涂山村赖营西路252号。
榜头镇:下昆社区大路8号。
二、管控区
荔城区:
荔城区拱辰街道张镇村朱墩自然村15组、莆田第八中学新校区工地范围(除卸货区外)
仙游县:
清源路以南
园滨路以北
八二五中路以东
东一环、东大路以北
鲤城街道东至八二五中路、西至至喜亭街、南至园滨路、北至南大路;
鲤南镇柳坑社区、涵井村、平原社区、西埔社区、玉田社区;
榜头镇泉山社区;
盖尾镇湖坂村
枫亭镇、盖尾镇全境
宁德
(上下滑动查看)
一、封控区
蕉城区:
城南镇古溪村北路井兜溪39号、39-1号、39-2号、39-5号
城南镇宁川南路8号名阳帝景茂森车行区域
以蕉城区城南镇蕉城南路100号(含100-1号至100-18号),蕉城区城南镇福洋村宝洋西路北三弄6号区域
二、管控区
蕉城区:
城南镇古溪村北路井兜溪41号、古溪村北墘路11号区域
蕉城区城南镇福洋村宝洋西路北二弄3号、5号,宝洋西路北三弄5号、7号,宝洋西路北四弄3号、5号、6号区域
三、防范区
防范区:
蕉城区城南镇古溪村除以上楼栋外的其他区域
蕉城区城南镇福洋村除以上楼栋外的其他区域
当前疫情尚未结束防控不可松懈
除了要做好防疫工作外
消防安全同样需要大家关注
抗击疫情,人人有责
防范火灾,全民参与
阿福整理了一些防疫防火的要点
你都做到了吗?
左右滑动图片一起来看看






原标题:《刚刚!福建本土新增8+42!3例阳性活动轨迹公布→》

