今起,青岛部分地铁、公交运营调整
为配合做好当前全市疫情防控工作,结合客流量情况,自3月19日起,青岛地铁1、8、11、13号线拉大行车间隔,2、3号线保持不变。同时,线网部分车站运营调整。
部分车站运营调整
自3月19日起崂山区域内2号线东韩站,11号线张村站、枯桃站暂停运营服务,列车不停站通过;2号线辽阳东路站B口关闭,A、C、D口正常进出。
自3月19日起城阳区域内1号线东郭庄-仙家寨(汽车北站)8座车站及8号线大涧-大洋7座车站恢复正常运营服务。

1号线
工作日早晚高峰小交路取消,行车间隔6分44秒;工作日平峰及周末行车间隔不变。
8号线
工作日早晚高峰与周末全天行车间隔24分,工作日平峰行车间隔32分。
11号线
工作日早晚高峰大小交路运行区段不变,苗岭路-博览中心小交路区段行车间隔10分30秒,博览中心-钱谷山区段行车间隔21分。

工作日平峰与周末全天苗岭路-钱谷山单一交路运行,行车间隔27分30秒。

13号线
工作日早晚高峰大小交路运行区段不变,小交路井冈山路-大珠山区段行车间隔7分30秒,大珠山-董家口火车站区段行车间隔15分。

工作日平峰井冈山路-董家口火车站单一交路运行,行车间隔30分。

周末全天井冈山路-董家口火车站单一交路运行,行车间隔18分30秒。


重 要 提 醒
为配合做好当前全市疫情防控工作,近期行车调整较为频繁,请广大乘客及时关注青岛地铁微信公众号、官方微博、青岛地铁App。为尽量减少疫情期间的接触,推荐广大乘客下载“青岛地铁App”扫码乘车。
部分线路、时段行车间隔较大,首末班车时段会出现部分列车间隔不均匀,可通过青岛地铁App查询列车时刻。
各线路首末班车时间、8号线机场直达快车开行时间不变。
请各位乘客乘车时全程佩戴好口罩,进站时主动配合工作人员体温检测和健康码查验。
相关链接
NEWS
﹀
﹀
﹀
3月19日起
青岛44条公交线路
临时调整在崂山区运行方案
3月18日,青岛市崂山区委统筹疫情防控和经济运行工作领导小组(指挥部)办公室、青岛市公安局崂山分局、青岛市崂山区交通运输局联合发布《关于调整崂山区公交线路运营的公告》。
公告称:自3月18日24时起,在防范区内运营的所有公交线路运行,行经封控区、管控区的公交车要实行绕行或甩站运行。
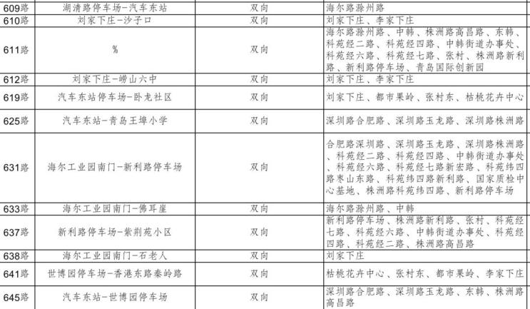
记者从青岛城运控股集团了解到,依据该区疫情防控要求,从3月19日起,共有44条线路将临时停运或绕行甩站。
其中,因场站封闭停运线路7条:466路、469路、470路、472路、628路、639路、646路。
越站不停线路37条:17路、19路、102路、114路、119路、125路、126路、216路、223路、230路、313路、375路、381路、382路、384路、386路、389路、465路、602路、606路、607路、609路、610路、611路、612路、619路、625路、631路、633路、637路、638路、641路、645路、647路、672路、932路、临2路。
青岛城运控股集团提醒市民,及时关注政府部门的疫情管控措施,提前通过公交查询软件或咨询96650热线等方式做好出行规划,由此带来的出行不便敬请谅解。





-------------------------------------
●据半岛全媒体记者 郭振亮、青岛地铁、半岛新闻
原标题:《今起,青岛部分地铁、公交运营调整》
