案外人利益救济多重化的困境突破 | 审判研究
案外人利益救济多重化的困境突破
——执行异议之诉、第三人撤销之诉与再审程序的竞合与选择
该文获天津法院2021年度学术讨论会三等奖
WINTER
论文提要
通过裁判文书网查找生效文书及具体案例,并以这些文书及案例为样本,对现行案外人救济制度适用现状及问题进行探讨,总结出在司法实践中,第三人撤销之诉案件数量多、胜诉率偏低,当事人寻求救济耗时耗力,制度功能异化的实际问题。
结合实证样态,采取访谈调研等方式分析案外人救济制度功能异化的原因,首先是制度设计体系庞杂,现行法律规范数量繁多且存在较多竞合、交叉等模糊地带。其次是寻求救济的案外人无法找到正确的救济途径进而逐一试错,增加诉累。甚至存在恶意串通、恶性诉讼,不断采取各种手段拖延、阻碍执行。最后是法院趋利避害意识根深蒂固,对于案外人救济制度适用的内部认识和把握也不同。
在制度完善方面,从效率和内容等不同层面提出优先适用第三人撤销之诉,以再审程序为补充救济,以执行异议作为阻却执行的高效方式的路径选择,从立案审查、审级管辖、审判组织、程序启动、法律效果角度细化程序规定,提出建立告知制度、虚假诉讼损害赔偿机制等完善制度的配套规定,以期对司法实践有所裨益。
引 言
司法实践以追求公平正义为目标,第三人撤销之诉、案外人申请再审以及执行异议之诉是对案外人权利救济的三种方式,用以解决维护法院判决既判力与保护案外人权益的平衡问题。我国法律、司法解释为该三种制度规定了不同的适用条件。在恶意串通、逃避债务、虚假诉讼频发的背景下,如何更好对民事权益受到损害的案外人进行救济便成为制度构建的关键考量,公平与效率的博弈在此交替上演。
纵观我国案外人救济法律制度发展变更情况,法律规范的不断完备为案外人救济制度描绘了美好的蓝图,但繁多的条文设置,复杂的启动方式导致案外人无所适从,法院在法律适用中陷入窘境:制度功能定位五花八门、运行模式乱象频生。鉴于此,我们亟需对案外人救济制度的运行效果进行深入研讨,以期让制度回归本位,朝着更为健康的轨迹发展。
一、检视:案外人权益救济的司法困境
民事诉讼法修正后增加第三人撤销之诉,案外人可以通过公权监督和诉权救济两种形式寻求救济。案外人救济制度设计的本意是保护案外人利益,但是在实务中案外人在寻求救济的路径上摇摆不定,法院对大量生效判决反复审查、多次审判,造成案件的多头审查、诉访不分,在反复诉讼和诉讼周期不断延长后,制度建立的立法本意难以实现,纠纷解决陷入死循环。
(一)案件数量多、胜诉率偏低,司法效果存疑
第三人撤销之诉设立的初衷是为了防止通过恶意串通、虚假诉讼等手段,侵害他人权益,显然具有填补法律漏洞的意图。但该制度在民事诉讼法中并未作为一章独立的诉讼程序,民事诉讼法是将第三人撤销之诉规定在诉讼参加人一章,对于不属于诉讼参加人范围的相关问题并未进行系统规范,导致法院在适用该制度时亦采取谨慎的态度,从紧的司法原则导致制度在司法实践中适用条件苛刻,司法效果难以实现。以昆明云城尊龙房地产开发有限公司、贾维刚第三人撤销之诉为例,尊龙公司以商品房预售合同纠纷起诉徐洪涛。法院经过审理支持了尊龙公司的诉讼请求。判决生效后,因徐洪涛未履行,尊龙公司申请强制执行,法院裁定将徐洪涛所有的房产强制执行。后贾维刚在法院以民间借贷纠纷起诉徐洪涛,要求徐洪涛偿还其欠款,因徐洪涛未履行付款义务,贾维刚申请强制执行,申请加入上述房产执行分配程序中,并提起执行分配方案执行异议之诉,依据调解书要求参与房产执行财产分配。后尊龙公司提起本案第三人撤销之诉。本案的争议焦点是尊龙公司是否具有提起第三人撤销之诉的主体资格,法院审理认为,第三人撤销之诉是一种事后的救济程序,对于第三人撤销之诉的原告主体资格的判断,宜从严掌握,尊龙公司仅以贾维刚享有对徐洪涛债权将降低其全额实现债权的机会,即认为前案结果损害其合法权益没有事实和法律依据。裁定驳回尊龙公司上诉。该案中,法院裁定驳回起诉并无不当,但是尊龙公司作为债权人的权益如何保护,当事人如何辨认自己是否为适格的第三人以及普通债权与特殊债权如何区分等等问题的存在使第三人撤销之诉在适用条件上大大削弱了救济的功能,适用效果不佳。
在裁判文书网中以第三人撤销之诉为关键词,设定2017年1月1日至2021年6月30日为起止时间,采取大数据统计方式,除去无关的案件,检索出36569份裁判文书统计结果如下:2017年为6715篇,2018年为7491篇,2019年为8209篇,2020年为8409件,2021年为1038篇,同时统计2013年至2016年第三人撤销之诉裁判文书共计2541篇。
图1 近五年第三人撤销之诉数量分布图
对上述裁判文书的裁判结果进行分析,统计结果如下:表1 第三人撤销之诉裁判结果统计

图2 第三人撤销之诉裁判结果统计图由图所示,近五年第三人撤销之诉案件裁判数量发展呈逐年增长态势,仅2017年一年的裁判的文书数量就超过2013年至2016年文书数的总和。就以上裁判文书结果进行统计,总体来看第三人撤销之诉在司法实践中最终获得支持的数量占比不高,呈现出提起诉讼多获得支持少、寄予希望高实际效果差的现实问题。一方面当事人利益受到损害难以获得救济,损害司法权威;另一方面可能进一步激化法院案多人少矛盾,该制度实际应用中达不到预想效果。
(二)逐一试错,耗时耗力,制度功能背离
案外人救济体系庞杂,不同制度的适用标准亦不同,普通民众即使手捧法律条文,仍然难以摸清实操方法,只能将与自身情况相关的制度逐一试验。诉讼结果非胜即负,总有一方当事人对案件结果不满意,败诉一方不断上诉、申请再审,在反复诉讼中诉讼周期延长,各自利益发生变化,陷入纠纷——诉讼——申诉的死循环。另一方面,律师、企业法务等熟于掌握法律知识的专业法律工作者也想要通过穷尽多种手段、运用多种救济制度,穷尽各种方式寻求自我利益弥合。于是无论何种情况,不同角度不同立场的案外人均意图通过使用多种救济之箭,击中司法审判的红心。以张勤龙、张勤虎等与王威、王倩等第三人撤销之诉案为例,原审法院分别受理了杜长龙、张勤龙等人诉阚宗凯民间借贷纠纷一案,并查封了涉案房产一处。后杜长龙申请执行,在执行过程中,王威、王倩对查封涉案房产向原审法院提出书面异议,被法院驳回后提起执行异议之诉。原审法院判决停止对涉案房产的执行及确认涉案房产为原告王威、王倩所有。经申请,法院裁定中止对涉案房产的强制执行并解除查封。后债权人张勤龙、张勤虎、张家宝等人不服申请再审,后又向法院提起第三人撤销之诉。该案因民间借贷纠纷引发了一系列案件,案外人通过执行程序中的执行异议、提起执行异议之诉、申请再审以及提起第三人撤销之诉,可以说是案关案、案连案,其目的均是对抗生效法律文书。以上述案例为例,作为确认房屋所有权案件的案外人,同时也是债权人,寻求权益救济的方式存在交叉重叠,导致因一个纠纷串联出各种案件,极易造成制度滥用、案件数量大幅增加,造成司法资源浪费,使法院的办案压力更为突出,案件审理似乎永远“在路上”。
二、探析:案外人救济制度适用问题的原因分析
(一)制度设计体系庞杂
立法是司法实践的基础,案外人权益保护是一项系统且复杂的工程。纵观我国案外人救济体系,法律规范呈阶段式发展,即不断通过法律、司法解释、单行法规等法律规范,以“搭架子”的层层堆盖的方式不断扩充制度内容,导致法律、法规、司法解释等法律规范数量繁多,相关规定分布在不同法律文本当中,且存在较多竞合、交叉的模糊地带,虽然新修改的民事诉讼法司法解释以及2019年出台的九民纪要对执行异议之诉、第三人撤销之诉以及再审程序的选择、衔接进行进一步规范细化,但是制度之间存在交叉与竞合,在适用时如何并行不悖成为实务界的一大难题。
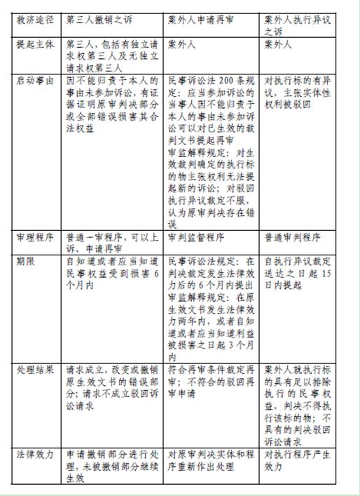
表2 第三人撤销之诉、案外人申请再审和案外人执行异议之诉的法律规定对比
第三人撤销之诉与案外人申请再审程序针对的对象都是已经生效的裁判文书主文以及调解书中涉及当事人实体权利义务的部分,目的在于改变或者撤销已经生效文书的内容。当事人往往需要在该两种制度中做出选择,且选择一旦做出就难以再行变更。执行异议之诉往往需要依附在执行程序中,在执行程序中案外人是针对执行标的物提出的执行异议被驳回,如果争议的主要内容是针对原生效文书也就是执行所依据的裁判文书,可以依法申请再审;如果争议的内容主要是针对执行程序本身,则可以提起执行异议之诉。对于有可执行标的的给付之诉,进入执行阶段的如果案外人提出执行异议被驳回,对执行标的主张实体性权利的可以提起执行异议之诉,认为原判决确有错误的可以申请再审但不可以再提起第三人撤销之诉;未进入执行程序的给付之诉或者进入执行程序但未提出执行异议的,可以申请再审或者提起第三人撤销之诉;有可执行标的的给付之诉以及形成、确认之诉案外人认为生效的法律文书确有错误的可以申请再审,详细流程见图3。
图3 三大案外人救济制度关系图这三种救济制度既表现出立法意图上的功能交叉,又在适用中存在一定程度的重叠,且制度框架中存在漏洞。首先在案外人范围上,第三人撤销之诉提出主体是第三人,包括有独立请求权第三人和无独立请求权第三人,案外人申请再审主体是未被追加的必要共同诉讼人和给付之诉、执行程序中的案外人,执行异议之诉的提出主体是执行程序中的案外人,但是总观这三大救济制度提出主体并不能涵盖所有原审裁判以外的案外人,部分案外人寻求救济无门,只能将诉求寄托在申诉、信访,造成无休止的程序恶性循环,是对司法资源的浪费,影响审判效率与司法公正的价值追求的实现。
(二)权利救济无所适从
案外人囿于现行法律“搭架子式”的规定,面对繁复的制度体系,难以找到正确的救济途径,或是存在滥诉拖延的侥幸心理,恶意对抗生效文书的执行。在司法实践中,一般存在两种情形,一种是寻求救济的案外人没有专业的法律知识,面对扑面而来的法律法规、司法解释无所适从,无法找到正确的救济途径。如闫风云、朝阳银行股份有限公司建平支行第三人撤销之诉案,朝阳银行与东明地产公司因抵押权纠纷呈讼,法院确认朝阳银行抵押权,案涉房屋系东明地产公司开发的商品房,闫风云通过购买方式取得案涉房屋,法院认为其应通过提出执行异议方式提出有关申请,然后按照执行异议之诉提出诉讼请求。而不是提出第三人撤销之诉。据此,法院认为本案不属于第三人撤销之诉的受理范围裁定驳回原告闫风云的起诉。本案闫风云作为房屋消费者,根据法律规定以及九民会议纪要的精神,其权益应当优先于抵押权人,故其可以通过案外人救济途径主张对案涉房屋的实体性权利,但是根据该法院的判决结果,当事人应当主张执行异议进而提起执行异议之诉而非第三人撤销之诉,被法院驳回其诉请,造成程序上目的无法达成。
另一种是恶意串通导致的恶性诉讼,案外人试图钻法律空子,利用案外人救济途径试错成本低的特点,不断采取各种手段拖延、阻碍执行,滥用救济制度,以实现不正当目的。如张孝国与许楚汉、吴美仙、刘艺、吴玉等案外人执行异议之诉案,常州市中级人民法院在执行许楚汉与陈庄灵等民间借贷纠纷一案过程中,拍卖涉案房屋。张孝国提出执行异议称,被执行人陈庄灵、吴玉已与其签订房屋租赁合同,租金已经支付完毕。要求终止对涉案房屋的拍卖,由其继续占有使用该房屋。一、二审法院查明,上述房屋已向债权人许楚汉设定了抵押,债权人依法享有优先受偿权。张孝国陈述其已通过现金对租金支付完毕以及有关房屋承租、转租的内容存在明显矛盾。同时,吴美仙提供录音证明陈庄灵与张孝国为规避执行,存在虚构倒签涉案房屋租赁合同等情形。上述情形均与生产、经营的常理不符,对张孝国认为在涉案房屋设定抵押、查封之前租赁涉案房屋的主张,证据不足,判决驳回其诉讼请求。本案系执行程序中,被执行人与案外人串通虚构租赁关系(倒签长期合同)阻却对抗执行,债权人虽然已经被生效法律文书支持诉请,但是在执行程序中存在案外人利用救济制度实现不正当目的的情形。
(三)趋利避害意识根深蒂固
除上文所述的法律制度本身以及案外人的原因,法院对于案外人救济的内部认识和适用把握也是案外人救济适用效果不佳的另一原因。根据以笔者所在法院的民事审判部门法官为访谈对象,以三大案外人救济制度的适用为主要内容,进行深入调研,得出结论如下:
一是法院之间以及法院内部不同部门之间利益考量不同,因不同法院、法院各庭室之间,都会以自身所处位置利益为出发点。因同一事实,案外人提起的诉讼可能会由不同法院或者同一法院不同业务部门作出多份判决,这些判决中可能存在互相冲突的结果,在这种情况下,以目前法院纠错机制趋严的背景下,法官不愿为此承担案件纠错后果,进而出现怠于处理甚至互相推诿的情况。二是由于制度规范本身存在漏洞,在实践当中对某些问题不同地区、不同层级的法院也存在认识的不同,在审判当中为防止案件结果出现偏差引起恶性循环,在适用案外人救济制度特别是第三人撤销之诉时都会从严把握,对于提起第三人撤销之诉的主体、期限、范围等法律要件能严则严,导致案外人败诉的结果,无法实现对案外人合法权益的保护。第三,当前法院司法行为受到当事人的格外关注,案件一旦经纠错机制认定是差错案件,可能引起广泛的社会关注度,为此,法官在审理案件时会将审判质效作为一个衡量点,降低案件出错的可能性,也就是所谓的“案件受理前要想好怎么出去”。特别是案外人救济制度体系庞杂,法律条文颇多,加上当事人情绪普遍较大,导致审理难度更是加大。法官本着趋利避害的心理,审理该类案件的司法能动性不足,制度规定在实务中的效果势必大打折扣。最后,法院案多人少的矛盾仍然突出,面对案外人救济中“案连案,案串案”的复杂情况,法院所处的情况也是捉襟见肘,当矛盾纠纷纷涌而至,法官也很难事无巨细的对案件进行研究和处理。
三、突破:案外人救济路径选择与探究
如上文所述,案外人救济制度在实践应用中存在诸多问题,为更好发挥该制度的功能与价值,制度完善应当本着保护案外人权益,衡平司法公正与效率价值,实现权益救济的目的,防止权利滥用损害司法权威。
(一)案外人救济制度的功能定位
案外人救济制度在启动方式、适用条件、法律效果等方面各有特点,在程序选择上也存在竞合,因此在完善案外人救济制度体系时,应当首先要明确制度的功能定位。
第三人撤销之诉是针对第三人的救济制度,适格主体是第三人,九民会议纪要第120条中明确了能够提起第三人撤销之诉的第三人仅限于民事诉讼法规定的有独立请求权和无独立请求权第三人,而且除特定三类债权人外一般不包括普通债权人。并且在第三人撤销之诉制度被设立以来,关于提起主体、期限、以及诉权完整性上,规范的都比较充分,在实践当中案外人采用第三人撤销之诉来实现权利救济的案例数量也越来越多,相对于其他制度,第三人撤销之诉具有一定的优越性,应当作为案外人救济优先选择的程序。
案外人申请再审适用的是审判监督程序,一旦启动再审就要对原案全案进行审查,并且再审程序可以吸收第三人撤销之诉。再审程序的构筑强调“实事求是、有错必纠”,启动再审程序对提起主体的适用范围较广,针对案件实体上和程序上的错误都能纠正,故在整个民事诉讼程序当中应当处于最后的兜底环节,是实现案外人全面救济的最终选择。
案外人执行异议之诉立案、受理、审理周期都较短,执行异议之诉以形式审查为主,处理结果也不涉及实体权利的处理,也不需要提起执行异议的当事人缴纳诉讼费,因此在执行异议之诉中,效率是首要价值,故快速、经济是该制度的最大特点,可以在执行程序中起到阻断强制执行的效果,因此也能够起到立竿见影的效果。
(二)案外人救济制度构建原则
1. 申请再审补充救济原则
案外人救济的目的在于依法纠错,为当事人维护自身合法权益提供充分的程序上的保障。“只要达到程序保障的要求,就是当事者在制度上失去了就实体和程序两方面表示不满或再行争议的机会”自第三人撤销之诉设立以来的八年多时间里,多地法院在具体的司法实践中均以明确的行为表示出优先适用第三人撤销之诉,将再审程序作为最后救济路径的倾向性,这种倾向符合将第三人撤销之诉定位为案外人权利救济的普通制度,而将案外人申请再审定位为同时满足具有对具体权利救济和对诉讼过程程序性纠错双重价值的最终救济手段的立法目的。但在体现立法意图和司法倾向性的相关表述中,却否认了案外人申请再审的最终救济的“守门员”定位,认为在法律适用的时候,当事人可以进行程序上的选择。
因此,要确立申请再审作为补充救济的原则,强调再审程序救济为主的功能性作用,引导当事人充分利用四级两审司法制度内的权益救济手段。所谓再审的补充性,就是相对于二审等其他救济途径而言,再审程序是一种补充性的救济方式。赋予权益受到侵害的案外人维护正当利益,也是维护生效判决既判力,强化司法既判力的稳定性和权威性。
2.利益平衡原则
在面对个案当中的案外人权利救济的法律适用冲突问题时,应该充分利用利益衡量的法律方法。在法律适用过程中,利益衡量主要涉及当事人之间的利益衡量、个人利益与第三人利益的衡量、当事人利益与社会公共利益的衡量,以及社会公共利益之间的衡量。
在民事诉讼中,赋予当事人更多的可以期待利益的通知,为防止生效裁判文书的法律后果在执行程序中损害案外人权益的可能性,法律在设定案外人救济制度中事先赋予第三人以防御性或救济性权利,以平衡当事人与第三人之间的期待利益。从平衡司法权威性与效率之间关系角度,第三人撤销之诉的设立是对原生效裁判文书的直接对抗,若在第三人撤销之诉中能够解决这一问题,那么就能更好避免案外人再行通过申请再审或者程序解决争议,有效提高诉讼效率。此外,就上文所述的个案来说,同样都是合法权益如何确定优先保护次序,这就需要在现实的法律适用中,除法律明确规定优先保护的权益如商品房消费者优先于抵押权人的利益外,法官要对多方利益关系作出全方位的衡量。
3.禁止权利滥用原则
完善案外人权利救济制度还应坚持禁止救济机制滥用原则。该原则要求案外人在具体寻求权利救济时不能滥诉,同样,这也要求建立外在的机制以进行制约。从理性人角度分析,司法资源也有其经济性,案外人在程序“选择困难”之际,往往容易选择最经济合理的方式即反复试错,在这一过程当中,不断向不同部门主张自己的权利,如果最后的结果不尽如人意,其也会以“努力够了”的理由寻求自我安慰。但是,反复试错之后个案的实质正义并未得到彰显,案外人受损的实体性权益也并未的到救济。因此,应当制定合理的诉讼费用收费方案、建立虚假诉讼赔偿机制,利用经济的杠杆原理避免案外人滥用救济机制即滥诉的问题。
(三)路径探究
1.立案审查
在法院立案受理阶段,除进行形式审查外应当加重对案件实体进行审查,要求案外人提供除立案所必须的材料外,还须提供证明其确属有资格提起相应案外人救济之诉的主体资格,或者提供新证据证明原判确有错误。在考虑制度衔接方面,可以考虑参照再审申诉复查的程序,组织专门的合议庭审查第三人撤销之诉是否应当被法院受理。对于审查的程序,应当出台相应的法律法规用以规范办案流程,明确法院内部立案审查的审判组织和职能部门,避免部门之间相互推诿,导致效率降低。对于是否应当受理的问题,由于第三人撤销之诉是改变已经生效的判决,从法律效果上来说是有纠正已经生效判决的错误部分之功能,这一层面与审判监督程序的法律效果一致,因此对于第三人撤销之诉的立案审查应当参照申请再审程序,出具裁定书裁定对于第三人撤销之诉是否立案,案外人对于法院作出的不予受理的裁定依法享有上诉的权利。
由于案外人救济制度内容庞杂,在立案审查时,应当严格审查与案外人有关联的案件,判断其是否已经通过其他途径正在寻求权利救济,由于申请再审程序启动的最终目的是推翻已经生效的法律文书,那么若当事人已经在申请再审,对于提起的第三人撤销之诉可以先不予立案,若再审申请被法院驳回后当事人提起第三人撤销之诉的,法院审查符合条件的可立案审理。对于当事人已经提起第三人撤销之诉,又申请再审的,经过审查认为原生效判决确有错误,可以将第三人撤销之诉并入到再审程序中。
从保障第三人审级利益出发,立法角度明确第三人撤销之诉适用第一审程序,前提是原生效判决非由最高人民法院作出,当事人有权提起上诉。若不同案外人针对同一案件的生效判决向不同法院提起第三人撤销之诉,那么法院之间应当进行协调,应当以最先立案的法院管辖为原则,避免存在重复诉讼。
2.审判组织
关于审理第三人撤销之诉合议庭的组成,原合议庭是否应当回避的问题在讨论中存在不同观点。笔者所在法院的做法是将第三人撤销之诉作为一个案由交由专门的合议庭负责,案外人提起第三人撤销之诉的目的是认为原判决确有错误影响其实体权益需要对原判进行纠正,对原审合议庭可能存在不同程度上的偏见,如果允许原审合议庭继续审理第三人撤销之诉,当事人原有的成见可能会引起多次提出回避、不服判等影响司法效率和公信力的情形。因此,审理第三人撤销之诉应当另组合议庭,重点围绕提起第三人撤销之诉的主体资格、未能参加原审程序的理由、证明原审判决确有错误的证据等,出于对判决权威性的保护,原则上审理第三人撤销之诉的合议庭认为应当撤销原判全部或部分内容的,应当提交该法院的审判委员会讨论决定。
3.程序启动
案外人角度来说,从效率价值上看,在给付之诉进入执行程序后,为实现阻止损害的扩大的目的,在时间紧迫的情况下,提起执行异议可以作为首选,如被驳回,可以提起执行异议之诉。在诉权保护上,第三人撤销之诉适用的是普通程序的一审诉讼,当事人可以上诉、申请再审,第三人撤销之诉能更好地实现保护第三人合法权益以及维护司法权威性与稳定性平衡的目的,应当作为适格第三人权益救济的首要选择。再审程序适用审判监督程序,具有案外人权益救济的彻底性,是对原审裁判的全面审查,该制度以纠正程序瑕疵以及保护实体权利为目标,并且一旦裁定再审,则能够起到停止执行的目的,但是正如上文所述,由于再审启动要符合法定的要件,经过审查后才可能启动,因此应将再审作为终极救济途径,作为案外人最后的兜底性选择。
法院角度来说,法院作为司法机关对于案外人救济一般不宜主动选择启动哪一种程序。法院应针对具体情况进行审查,在案外人未提出明确的救济申请时,从案外人身份角度看,法院应当首先识别案外人主体身份,如能够确定该案外人是原审的有独立请求权或者无独立请求权第三人,应首先考虑以第三人撤销之诉的案由立案。从时限角度看,若超过第三人撤销之诉规定的6个月除斥期间,则应考虑若案件已经进入执行程序,可以按照提起执行异议或申请再审程序进行审查;若未进入执行程序,则只能考虑案外人申请再审程序。此外,如通过形式审查无法确认主体适格与否以及是否符合救济制度要件时,可以依据案外人申诉案由立“民申”号案件,根据立案审查结果,确定适用何种程序。总之,在法院审理这类案件时,应当将案外人行使选择权与法院审查决定有机结合,在这之间要发挥法院释法说理的作用,为当事人作出正确的指导,告知案外人相关诉讼制度的启动要件、法律后果、适用程序等,提高司法效率,实现案外人救济制度的价值追求。
4.法律效果
案外人申请再审适用审判监督程序,法院裁定撤销原判对原案提起再审后还应对全案进行重新审理。第三人撤销之诉的法律效果在于撤销原错误判决的全部或者部分内容,对于撤销后的第三人如何维权的问题没有进行规定。对于这一问题立法上没有明确的规定,缺乏明确的法律指引导致该问题在实践中也存在争议。确认之诉没有可供执行的标的因而不具有可执行性,与第三人撤销之诉能够相辅相成,原因在于确认之诉不涉及标的物的执行,通过启动普通的诉讼程序而不是审判监督程序能够最大效率的弥补案外人的诉求以维护其合法权益。同时被,给付之诉涉及多方财产利益,案件涉及事实较为复杂,通过再审程序全案审查解决问题更为彻底。
针对近年来虚假诉讼频发的情况,应当建立损害赔偿责任制。根据我国目前司法现状,对于涉及虚假诉讼的一般是以判决另一方胜诉的方式,对于权益受损害的一方所受损失并没有得到充分救济,故应当建立第三人滥用诉权的惩罚机制和相应的损害赔偿机制。赔偿范围涉及因虚假诉讼当事人行为导致的直接或间接的物质性损害,以及对受害人一方所造成的精神损害。所应承担的民事责任同民法典中规定的民事责任相对,应包括金钱赔偿责任包括因虚假诉讼导致另一方当事人所承担的诉讼费用、律师费、误工费、交通费等,以及消除影响、赔礼道歉等精神损害赔偿的方式。另一方面,法院作为审判机关,应当在遏制虚假诉讼方面发挥更为严厉的制裁作用。与一般的民事案件不同,从实务中看,如何认定虚假诉讼仅凭当事人提供的证据材料在证明力上大打折扣,凡是能够最终认定为虚假诉讼的,都离不开法院的主动审查。也就是说,法院在审理民事诉讼案件时,若发现该案涉及虚假诉讼,应当启动依职权调查、调取相关证据,通过询问当事人、全面分析证据之间的逻辑关系,通过合理判断并综合在案全部证据之间的关联等,判断案件是否有违常理,一旦认定为虚假诉讼的案件应当依法进行严厉制裁。
(四)案外人救济的未来展望
1.设立告知制度
造成第三人权益受到损害的很大原因是来自当事人的不知情,法院作为审判机关应当将正在审理的案件向可能影响到其实体权利的案外人告知,再由该案外人做出相应的程序选择,让其知晓正在进行诉讼的案件,将事后救济程序前置。建立诉讼告知制度,由法院依职权对于可以参加诉讼的第三人告知其可以参与当前诉讼。该制度在德国和台湾地区的民事诉讼法已经有所规定,目前我国司法实务中,并未规定法院依职权通知的制度,仅在民事诉讼法中规定法院通知无独立请求权第三人参加诉讼,使案外人的合法权益无法进行保障,因此应当建立法院依职权告知制度作为第三人撤销之诉的配套程序,对于与案件结果有关的当事人及时通知其案件情况、督促参与案件审理,告知裁判结果等,并且在第三人接到法院告知后仍不参与诉讼程序的,再提起的第三人撤销之诉不应受理。
2.法院进路的选择
法院对于案外人救济制度的选择一般不应主动进行,应当根据案件的具体情况引导案外人正确选择救济方式,但是在当事人提出诉讼请求指向不明的时候,法院应当依职权进行立案审查。从案外人主体身份出发,如果案外人属于原判的有独立请求权第三人或者无独立请求权第三人,则应当以提起第三人撤销之诉案由立案,若当事人非有独立请求权第三人或无独立请求权第三人,是对原审判决的标的主张实体权利,则根据案件所在的程序选择救济制度。在案外人救济制度环节中,法院应当发挥司法效能,加强对当事人的指引,对救济途径进行相应的指导,对案件可能引发的诉讼风险进行提示说明,将案外人的主观选择与法院的指引相结合,避免滥诉。
3.内部审查部门选择
对于第三人撤销之诉和再审程序的案件审理机构选择,民事诉讼法规定第三人撤销之诉应当按照普通程序审理,但对审判部门没有进行明确的规定,有观点认为第三人撤销之诉应当交由审判监督职能部门即审监庭进行审理,因为其与再审程序均是具有纠错功能的法律制度,具有特殊性。但是,第三人撤销之诉设立的本意与再审程序不同,其是为了提高纠错效率,在立案从严审查的基础上在审理中不宜再行从严,故应当将第三人撤销之诉交由一般的审判部门进行审理。
结 语
案外人救济制度内容繁多,在司法实践中各类新问题层出不穷,需要理论上的不断进行探索,也需要司法实践的持续性检验。在当前司法改革的大背景下,任何问题的解决都不是一蹴而就的。对案外人的救济应当符合人民对于公平正义、公正与效率的价值追求,制度在随着时间和社会的变迁而不断地进行调整和改变,须依托现有实践进行依法解读和合理调配。对此,通过细化案外人救济制度的选择与衔接,强化不同制度功能框架中的定位,在审判过程中进行程序选择和法益衡量,充分保护案外人权益,建立虚假诉讼损害赔偿机制,防止恶意诉讼、滥诉现象频发,实现案外人救济制度实质性作用本原回归。
作者:天津市第二中级人民法院 刘畅
提供:审管办
制作:马春林
原标题:《案外人利益救济多重化的困境突破 | 审判研究》

