杨国福麻辣烫快速扩张秘诀:20年间开出近6000家门店,99%都是“外人”的
原创 叶曼至 时代周报
杨国福麻辣烫终于递交了招股书,揭开了它近6000家门店的“秘密”。
近日,上海杨国福企业管理(集团)股份有限公司向港交所提交上市申请书,中信建投国际为其独家保荐人。据悉,此次募集资金将用于升级生产设施、加强研发能力、拓展餐厅网络等用途。
在小吃快餐赛道里,麻辣烫一直备受瞩目。据华经情报网,95后是麻辣烫外卖消费主力,占比高达48%;弗若斯特沙利文显示,按商品交易总额之和计算,中国麻辣烫市场由2016年的约人民币968亿元增加至2019年的约1306亿元,年复合增长率约为10.5%。
“小吃类餐饮的市场空间还是比较大的,性价比高、口味重、省时便捷的品类更能获得年轻消费者的偏爱,麻辣烫本身就有这样的特性。”凌雁管理咨询的创始人、首席咨询师林岳向时代周报记者说道。
从招股书数据看来,依托庞大的加盟体系,杨国福规模可观,但也存在加盟管理风险。杨国福在招股书中更用了30页篇幅来阐述运营风险因素,其中着重表示加盟业务使杨国福面临多重风险,如食品质量控制系统、食品变质事件、加盟商的不当行为等。
值得一提的是,据有关媒体报道,杨国福在筹备IPO前曾开放过一轮对外融资,不少专注餐饮、消费的机构闻讯而至,传闻杨国福一度喊出200亿元估值,但最终并未成功融资。
2月27日,就曾开放融资一事,时代周报记者向杨国福相关负责人求证,负责人未正面回应,称一切以招股书披露内容为准。
△图源:视觉中国
年入12亿元麻辣烫在东北这片黑沃土开出了花。
2003年,东北人杨国福在哈尔滨永和街开了一家杨记麻辣烫,后更名为杨国福麻辣烫。近20年后,杨国福麻辣烫做成了年营收超10亿元的规模。
招股书显示,杨国福在2019年、2020年、2021年前九个月的营收分别是11.82亿元、11.14亿元、11.63亿元;实现利润分别为1.81亿元、1.69亿元、2.02亿元。
杨国福能够靠一碗麻辣烫年入12亿元,加盟商是最大的功臣。
截至 2021 年 9 月 30 日,杨国福品牌旗下共有 5783 家餐厅,其中,5759 家遍及中国 31 个省市,此外,杨国福在澳大利亚、加拿大、韩国、美国、日本和新加坡也有 21 家海外加盟餐厅。但杨国福的直营餐厅仅有3家,位于上海。
也就是说,杨国福的加盟店比重达到99%。
2019年、2020年和2021年的前九个月,来自加盟餐厅的收入分别为10. 357亿元、10.556亿元、10.966亿元,分别占有关年度或期间总收入的87.6%、94.8%、94.3%,绝大部分收入都来自加盟商的贡献。
从毛利率来看,杨国福的整体毛利率也从2019年的27.9%,提升至目前的30.2%,这主要得益于加盟商餐厅业务线的毛利率增加。
毛利率提高的原因包含有四川工厂的产量增加、新自产货品的销量增加以及成本控制。
招股书显示,2018年9月,杨国福位于四川成都的工厂正式投产,主要供应餐厅所需的调味料;自2021年1月起,生产零售业务产品。目前拥有6条主要生产线。
中国食品产业分析师朱丹蓬向时代周报记者表示,杨国福实现供应链自由,意味着杨国福在采购端博弈能力的提升,也有利于门店扩张,增强品牌效应。
据招股书,2019年、2020年和2021年的前九个月,杨国福向加盟商销售食材、调味品等货品的收入则分别达到9.77亿元、10亿元和10.58亿元,分别占到各期总收入的82.7%、89.8%和90.9%。
对于杨国福为上市所做的冲刺,林岳认为,杨国福已有一定的规模体量,上市既是为了继续扩大门店覆盖,也是为了在管理模式、运作机制等方面上做出优化迭代。
典型的家族企业但杨国福成于加盟,也忧于加盟。
庞大的加盟制度加大了杨国福的管理难度,近年数次食品安全问题频发,成为杨国福的难题。
今年1月15日,北京市消费者协会对近期食品安全大检查情况进行通报整理,其中,杨国福麻辣烫共有17家门店存在食品安全问题。
杨国福在招股书中表示,其业务运营状况,很大程度上取决于品牌与加盟商之间的关系,以及加盟餐厅的运营状况。加盟业务使杨国福面临多重风险,其中部分风险可能会对加盟商的收入造成负面影响,从而影响杨国福的品牌声誉。
值得一提的是,同样以加盟制为主要经营模式的张亮麻辣烫,其直营门店数量却是杨国福的30倍以上。官网显示,张亮麻辣烫遍布全球1000多座城市,拥有直营店100余家,连锁店面数量超过5800家。
“杨国福的加盟业务过重,会存在管理失控、运作不够标准、食品安全有隐患等风险,上市之后需要重点优化和改善管理和机制,扩张直营门店的数量。”林岳表示。
虽然业务基本靠外人加盟,但管理上,杨国福更相信自己人。
杨国福是典型的家族企业。创始人杨国福一家三口的直接持股比例约97%,其中,杨国福及其妻子朱冬波二人各持股37.8%,儿子杨兴宇持有公司股份19.39%。剩余部分,是2022年1月向合作伙伴股权激励授予的股份,但这剩余的3.03%,也是由杨国福本人以上述合作企业的唯一普通合伙人的身份持有。
△图源:杨国福招股书如按照今年1月杨国福每股激励成本为16.6元计算,杨氏家族的身价已有16.6亿元。目前,杨国福、朱冬波、杨兴宇已订立一致行动协议。
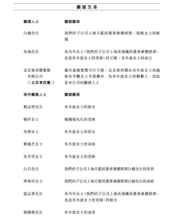
与此同时,招股书中的关联交易部分,更有脉络复杂的亲属关系描述。
△图源:杨国福招股书值得注意的是,2021年9月,杨国福向权益股东宣派过往年度股息1亿元,扣税2000万元后,分得8000万元分红。
此外,招股书显示,杨国福、朱冬波、杨兴宇在2021年领薪约550万元,杨国福个人年薪为191.2万元左右。
值班丨迦南
原标题:《杨国福麻辣烫快速扩张秘诀:20年间开出近6000家门店,99%都是“外人”的》

