新一轮“双一流”名单公布!中医药类8所高校11个学科入选
2022-02-17 16:00
北京
文|本报记者徐婧
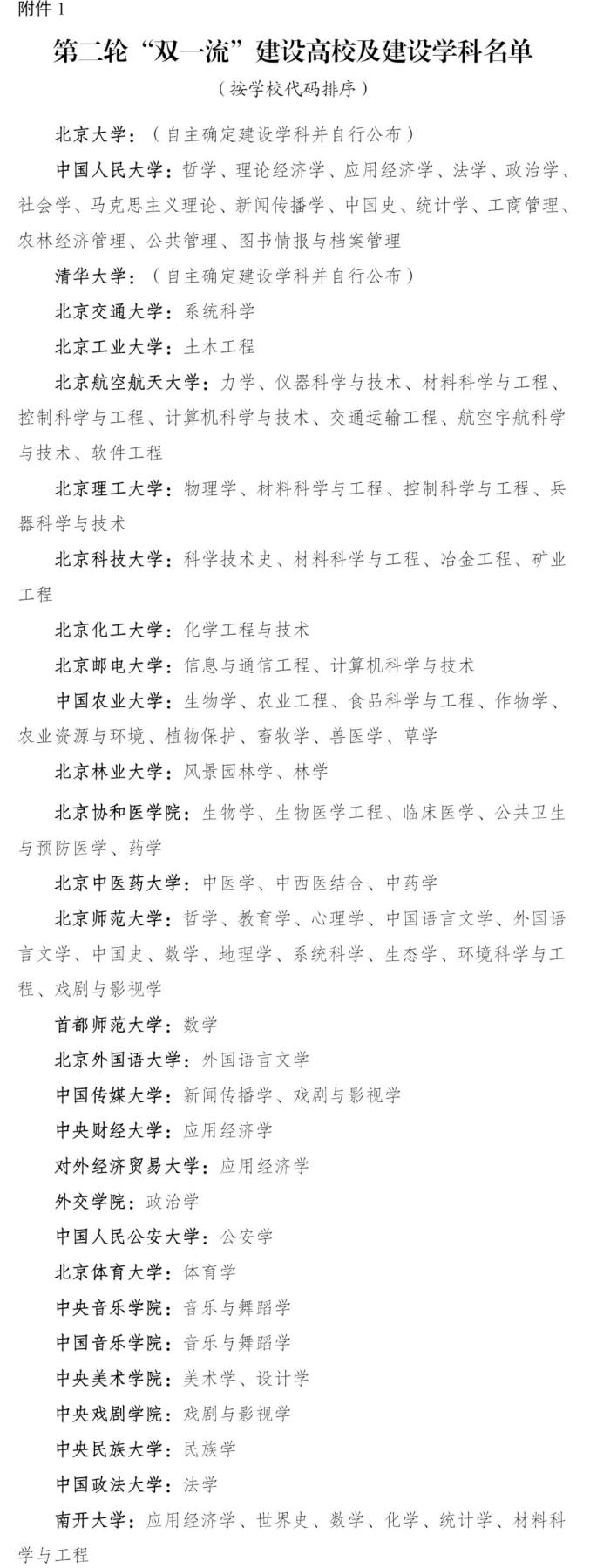
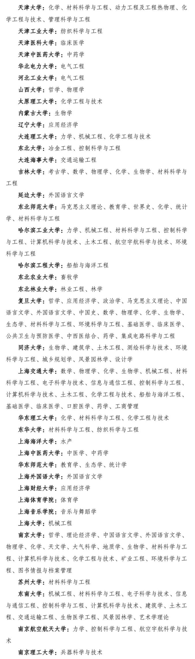
经中央全面深化改革委员会第二十三次会议审议通过,《关于深入推进世界一流大学和一流学科建设的若干意见》近日由教育部、财政部、国家发展改革委印发。经国务院批准,“双一流”建设高校及建设学科名单更新公布,新一轮建设正式启动。
其中,北京中医药大学中医学、中西医结合、中药学,天津中医药大学中药学,上海中医药大学中医学、中药学,复旦大学中西医结合,南京中医药大学中药学,中国药科大学中药学,广州中医药大学中医学,成都中医药大学中药学入选新一轮“双一流”建设高校及建设学科名单。
公布的名单共有建设高校147所。建设学科中数学、物理、化学、生物学等基础学科布局59个、工程类学科180个、哲学社会科学学科92个。北京大学、清华大学自主建设的学科自行公布。
新一轮“双一流”名单




本微信号为中华中医药学会官方微信,邮箱:xinxibu102@126.com
原标题:《新一轮“双一流”名单公布!中医药类8所高校11个学科入选》
特别声明
本文为澎湃号作者或机构在澎湃新闻上传并发布,仅代表该作者或机构观点,不代表澎湃新闻的观点或立场,澎湃新闻仅提供信息发布平台。申请澎湃号请用电脑访问https://renzheng.thepaper.cn。

