警惕!昨日新增102例!刚刚通报:又一地3人阳性!非必要不离开
来源:央视新闻客户端、国家卫生健康委员会官方网站、深圳市卫健委、深圳市罗湖区新型冠状病毒肺炎疫情防控指挥部办公室、广州日报、都市快报、呼和浩特日报、江淮晨报

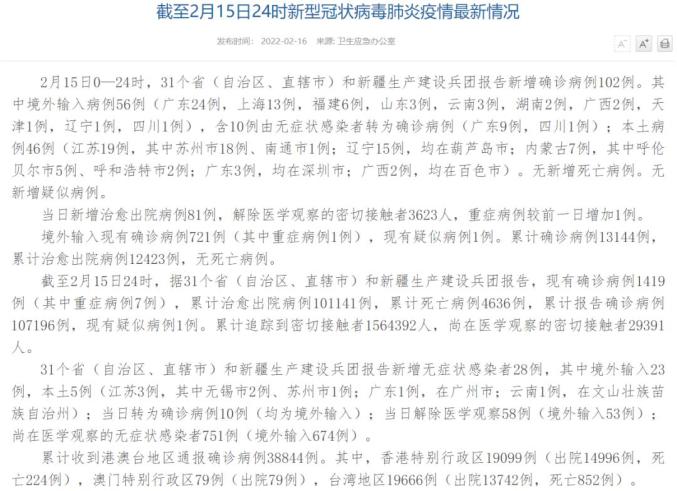
2月15日0—24时,31个省(自治区、直辖市)和新疆生产建设兵团报告新增确诊病例102例。其中境外输入病例56例(广东24例,上海13例,福建6例,山东3例,云南3例,湖南2例,广西2例,天津1例,辽宁1例,四川1例),含10例由无症状感染者转为确诊病例(广东9例,四川1例);本土病例46例(江苏19例,其中苏州市18例、南通市1例;辽宁15例,均在葫芦岛市;内蒙古7例,其中呼伦贝尔市5例、呼和浩特市2例;广东3例,均在深圳市;广西2例,均在百色市)。无新增死亡病例。无新增疑似病例。
当日新增治愈出院病例81例,解除医学观察的密切接触者3623人,重症病例较前一日增加1例。
境外输入现有确诊病例721例(其中重症病例1例),现有疑似病例1例。累计确诊病例13144例,累计治愈出院病例12423例,无死亡病例。
截至2月15日24时,据31个省(自治区、直辖市)和新疆生产建设兵团报告,现有确诊病例1419例(其中重症病例7例),累计治愈出院病例101141例,累计死亡病例4636例,累计报告确诊病例107196例,现有疑似病例1例。累计追踪到密切接触者1564392人,尚在医学观察的密切接触者29391人。
31个省(自治区、直辖市)和新疆生产建设兵团报告新增无症状感染者28例,其中境外输入23例,本土5例(江苏3例,其中无锡市2例、苏州市1例;广东1例,在广州市;云南1例,在文山壮族苗族自治州);当日转为确诊病例10例(均为境外输入);当日解除医学观察58例(境外输入53例);尚在医学观察的无症状感染者751例(境外输入674例)。
累计收到港澳台地区通报确诊病例38844例。其中,香港特别行政区19099例(出院14996例,死亡224例),澳门特别行政区79例(出院79例),台湾地区19666例(出院13742例,死亡852例)。
内蒙古满洲里新增5例确诊
系一家五口
2022年2月15日16时内蒙古自治区满洲里市新冠肺炎疫情防控指挥部召开新闻发布会。记者从发布会上获悉,2月15日,满洲里市在“应检尽检”人员核酸检测过程中,主动筛查出2例新冠病毒核酸检测阳性人员。之后,又根据流调信息,筛查出3例新冠病毒核酸检测阳性人员。经专家组会诊,均被确定为新冠肺炎确诊病例(轻型)。
满洲里确诊5人系一家五口
病例1,女,57岁,无职业,现居住在南区街道办事处云杉社区东塔花园小区。
病例2,女,38岁,无职业,为病例1的女儿。
病例3,男,45岁,无职业,为病例2的丈夫。
病例4,男,11岁,学生,为病例2的儿子。
病例5,女,14岁,学生,为病例2的女儿。
病例2—5,现居住在南区街道办事处丁香园社区16栋平房区。
目前,5名病例已转运至满洲里口岸医疗救治医院进行救治,病情平稳。病例所居住的小区和相关活动场所已进行了全面消杀,并实行封控管理。
满洲里全市所有商业网点关停,居民生活物资统一配送
记者从相关部门获悉,内蒙古满洲里疫情防控指挥部发布第131号公告,为积极应对当前满洲里市疫情防控严峻形势,最大限度减少人员流动,坚决切断疫情传播渠道,切实保障人民群众身体健康和生命安全,经满洲里市疫情防控指挥部研究决定,现就进一步加强社会管控事宜公告如下:
一、关停全市所有商业网点,居民基本生活必需物资、急需药品等由各街道社区、包联单位组织志愿者统一配送。
二、对各社区(小区)卡口采取严格管控措施,除保障民生、疫情防控人员,其他人员一律只进不出。
三、对拒不执行疫情防控期间相关规定,拒绝接受封闭管控、核酸检测、隔离观察等防控措施,强行冲闯社区(小区)、道路出入口设置的隔离、警戒、封控设施,以及编造散布谣言、借机滋事等其他扰乱公共秩序的违法行为,公安机关将依法从重严厉打击。
内蒙古满洲里一地调整为中风险地区
内蒙古满洲里疫情防控指挥部发布公告,根据国务院联防联控机制《关于调整新冠肺炎疫情分区分级标准实施精准管控措施的通知》(国电发〔2020〕11号)要求和《内蒙古自治区新型冠状病毒肺炎疫情防控应急预案(第六版)》(内防指发〔2022〕6号)中科学划分风险等级的规定,经满洲里市新冠肺炎疫情防控指挥部研究,自发布之日(2月15日)起,将满洲里市南区街道调整为中风险地区。
呼和浩特发现3例阳性人员
16日,内蒙古呼和浩特市疫情防控工作指挥部发布公告,2月15日23时至16日3时,该市发现3例核酸检测阳性人员。请广大市民群众密切关注疫情动态,非必要不离开呼市,如确需离开,必须持48小时内核酸检测阴性证明。
苏州疫情已关联至无锡、南通
嘉兴出现密接人员
2月15日0时至24时,江苏新增确诊病例19例,其中苏州市18例、南通市1例。
截至目前,无锡、南通等地已出现苏州关联病例,浙江嘉兴出现了密接人员,小编梳理轨迹发现,无锡感染者2月8日去过苏州工业园区的大益茶馆,南通感染者2月8日也在苏州,嘉兴一名密接者当天也在苏州大益茶馆。
南通通报核酸阳性人员活动轨迹,2月8日从苏州自驾返回南通
南通市发布通告:
现将《南通市疫情防控2022年第1号通告》中1例核酸检测阳性人员活动轨迹公布如下:
患者家住南通经济技术开发区中兴街道新星苑,为某企业工作人员。
2月8日,15:38从苏州自驾返回南通,17:10驾车至南通金鹰世界售楼处(未下车),18:00驾车返回家中。
2月9日,9:30自驾前往南通森林野生动物园自驾区,11:30驾车至园外停车场后步行至园内,15:30出园,16:30驾车至江海一锅(南通开发区店),18:10驾车回家。
2月10日,居家未外出。
2月11日,13:00步行至南通经济技术开发区常青菜市场二楼乐大艺术教育培训中心,14:00步行至济生堂大药房(优山美地店)后回家,19:00自驾前往南通瑞慈医院,后驾车回家。
2月12日,居家未外出。
2月13日,9:00自驾前往南通高等师范学校附属小学,9:10自驾至中南南通CBD大有境,9:15驾车离开;10:15抵达耀江广场后步行至南通高等师范学校附属小学;10:40自驾至中南南通CBD大有境,12:46驾车回家;16:30步行至吉时买鲜生(优山美地店),16:53步行回家。
2月14日,9:40自驾至南通瑞慈医院陪同女儿就诊,13:06独自驾车至南通金鹰世界售楼处(未下车),后返回医院,15:10从医院驾车回家。
2月15日,核酸检测阳性后,闭环转运至市定点医疗机构隔离治疗。
上述场所均已采取了管控措施。
广大市民如发现自己与感染者以上轨迹有时空交集,务必第一时间向所在社区(村)、单位报告。
嘉兴发现一名南通病例的密接人员
嘉兴市经开区通报:
2022年2月15日11时,嘉兴市疾病预防控制中心收到江苏省南通市开发区疾病预防控制中心协查函:“南通市开发区1例确诊病例的密切接触者陈某某现居于嘉兴经开区城南街道”。
接报后嘉兴市疾控中心会同经开区公安分局、属地街道开展调查处置工作,现将陈某某轨迹通报如下。
2月8日14时30分至16时与朋友在江苏省苏州市苏州工业园区大益茶馆吃饭,晚餐后自驾车回经开区城南街道。
2月9日13时-15时在经开区圣托(嘉兴)妇儿医院儿科;18时-19时在三喜日料月河店晚餐。
2月10日18时-20时在嘉善丝绸路90号新疆超级烤肉吃晚饭。
2月11日14时20-30分在秀洲区圣托医院;16时左右至塘汇街道鸣羊路176号惠诺兴汇大厦10楼;17时左右至城南路788号嘉福楼就餐;20时左右前往新兴街道城南路787号凤凰国际健康公馆;21时左右至中环西路与双园路交叉口环球至尊娱乐。
2月12日13时左右在中国农业银行嘉兴市场支行(建材陶瓷市场A区101)。
2月13日17时-21时在龙凤路434号小城味道二号店就餐。
2月14日9时30分左右至秀洲区江南摩尔怪兽奶茶店,17时左右自驾车至上海。
2月15日上午被隔离,首次新冠核酸检测结果为阴性。
考虑到与密切接触人员接触仍有潜在感染的风险,请在上述同一时间内,与以上行程轨迹重合的人员及时向所在地的村(社区)、单位或酒店报告,配合相关部门做好防控措施。
无锡一对母女阳性
截至2月15日16时,无锡市发现2例新冠肺炎阳性感染者,系一对母女。
病例1主要轨迹:
居住在锡山区东北塘街道东方天郡
2月8日,下午苏州工业园区大益茶馆;
2月9日,8:30月星家居写字楼,15时东港镇山联村西邵巷,20时至10日中午12时东港镇优佳酒店;
2月10日,9:30-10:50江阴长泾殡仪馆,14:00-14:30顾山安息堂;
2月11日,9时-15时月星家居写字楼;
2月12日,8:30-10:00南方物流园;
2月14日,10时南方物流园,11:30-17:30月星家居写字楼、张亮麻辣烫,17:50无锡市第五人民医院核酸检测。
病例2主要轨迹:
2月12日,12:50-15:00健康路乐学培优补习班;
2月13日,16:00-18:00建设发展大厦舞蹈培训班;
2月14日,锡师附小城中校区。
江苏苏州多地调整为中风险地区
根据国务院联防联控机制有关规定,经专家咨询组综合评估研判,苏州市新冠肺炎疫情联防联控指挥部决定,自2022年2月15日12时起,将苏州工业园区斜塘老街12号调整为中风险地区。
自2022年2月16日0时起,将吴江区长安花园21幢、吴中区龙西新村40幢、吴中区世茂石湖湾花园二期273幢、相城区苏州万科魅力花园3幢、姑苏区大竹园3号楼、苏州工业园区澜溪苑18幢、苏州工业园区锦溪苑26幢等7地调整为中风险地区。
同时提醒,自2月8日12时以来,去过大益茶馆(位于苏州工业园区斜塘老街12号)的人员,请主动向所在社区(村)和单位(或学校、所住宾馆等)报告,配合做好信息登记、健康管理、核酸检测等防控措施。往返途中请戴好口罩,尽量避免乘坐公共交通工具。
苏州市疫情防控2022年第17号通告
根据国务院联防联控机制有关规定,经专家咨询组综合评估研判,市指挥部决定,自2022年2月16日7时起,将吴中区水岸清华97幢、吴中区甪直镇长巨村下扒浜马娄里172号、吴中区龙西新村箭阙苑40幢、相城区官渡花园26幢、相城区合景峰汇8期12幢、苏州工业园区京隆生活区等6地调整为中风险地区。
其他地区风险等级不变。
苏州市新冠肺炎疫情联防联控指挥部
2022年2月16日

深圳新增3例确诊病例
2月15日,深圳新增3例新冠肺炎确诊病例。
其中2例为已集中隔离观察的“0213”疫情病例的密接者,1例为重点人员例行核酸检测发现。
新增2例病例为“0213”疫情隔离观察的密接
病例4,男,17岁,入境旅客隔离酒店工作人员,为已集中隔离观察的“0213”疫情病例1的密接者,诊断为新冠肺炎确诊病例(轻型)。
病例5,男,23岁,入境旅客隔离酒店工作人员,为已集中隔离观察的“0213”疫情病例1的密接者,诊断为新冠肺炎确诊病例(轻型)。
2例病例近14天内工作期间处于闭环管理状态,活动轨迹为工作宿舍(光明区新湖街道同富裕工业区春天公寓)到隔离酒店“两点一线”。
目前,市疾控中心已完成“0213”疫情病例2、3的新冠病毒全基因组测序,测序结果均为奥密克戎变异株(BA.2进化分支)。经比对,病例1-3的新冠病毒序列高度同源,提示为同一传播链。
病例4和5的基因测序工作正在进行中。
另1例在重点人员例行检测中发现,轨迹涉及罗湖
2月15日,在重点人员例行核酸检测中,发现1例新冠肺炎确诊病例。
病例1,女,54岁,罗湖区东门街道明华楼商场工作人员,居住在罗湖区清水河街道吓围新村。
2月15日初筛阳性,经深圳市疾控中心复核为阳性,已转送至深圳市第三人民医院应急院区隔离治疗,诊断为新冠肺炎确诊病例(轻型)。
初步流调发现,其近日在深圳的主要活动轨迹如下:
地铁线——3号线(草埔站、老街站)
公交线——M190(草埔地铁站、东门站)、369(草埔地铁站、东门站)
罗湖区——东门街道明华楼
市、区相关部门正全面溯源所有病例近14天内的活动轨迹、人员接触情况,追踪到的密接者、次密接者均已按要求管控。
所有病例的工作地、居住地已实施管控,活动过的重点场所已进行环境核酸采样和终末消毒。按照“应检尽检”的原则,持续加强一般接触者、重点人群的排查和管理。
请市民继续履行个人防控责任,做好戴口罩、勤洗手、多通风、勤消毒、保持社交距离等防护措施,主动配合落实各项疫情防控措施。
罗湖一地调整为中风险地区
深圳市罗湖区新型冠状病毒肺炎疫情
防控指挥部办公室通告
(第13号)
根据国家和省关于应对新型冠状病毒肺炎疫情分区分级防控工作要求,经深圳市新型冠状病毒肺炎疫情防控指挥部同意,自2022年2月15日24时起,深圳市罗湖区东门街道新园路明华广场1至6楼(含6A与M层)商业区调整为中风险地区。
深圳市罗湖区新型冠状病毒肺炎
疫情防控指挥部办公室
2022年2月15日
广州发现2例外地来穗人员
确诊新冠肺炎病例
2月15日,广州市政府新闻办公室举行疫情防控新闻发布会。会上通报15日广州发现2例外地来穗人员确诊新冠肺炎病例(轻型),具体情况如下:
病例1,女,21岁。2月14日上午从外市到南沙,14日晚9时许乘自驾车到广州市中西医结合医院核酸采样,然后入住花都区希尔顿欢朋酒店,15日8时30分核酸检测报告初筛阳性,经市、区疾控中心重新采样复核结果均为阳性。
病例2,女,23岁。2月14日上午同病例1从外市到南沙,之后两人在穗行程一致。在排查病例1的密接过程中发现为阳性,为病例1来穗同行人员。
目前病例已闭环转运至广州医科大学附属市八医院隔离治疗,经医疗救治专家组综合临床、影像学表现和实验室检测结果,诊断为新冠肺炎确诊病例(轻型),目前病情稳定。病毒全基因测序比对工作正在进行中。
疫情发生后,省市区三级立即启动疫情防控应急处置机制,迅速开设现场指挥部,组织防控力量下沉一线,管控措施果断提级,有序推进流行病学调查、溯源和防控管理等工作,落实相关场所及环境终末消毒等防疫措施。
截至2月15日18时,我市共甄别密切接触者190人,次密接者56人,累计排查重点人员86人;以上人员全部采集核酸,已出结果均为阴性,并全部纳入管理。
共甄别重点场所14个,其中:
天河区7个:珠江新城木莲庄酒店、工商银行誉峰支行、LV路易威登太古汇店、Dior太古汇女装店、华成路岚山日料店、天河路525号猫屎咖啡、中国电信广州天河分公司;
花都区3个:希尔顿欢朋酒店、广州市中西医结合医院复工复产核酸采样门诊、清真新疆伊斯坦美食城(花都店);
南沙区3个:丽枫酒店及一楼外部的711便利店、百年联选便利店;
番禺区1个:长隆欢乐世界。
环境采样176份,其中病例所住酒店房间6份和外出就餐桌面1份为阳性,余为阴性。
病例体内病毒载量较高,造成传播可能性较大
张周斌表示,现阶段的调查和检测结果显示,两个病例呈现如下特点:体内病毒载量高、环境阳性说明排毒期造成传播可能性大、在广州活动范围比较广、潜在接触人员较多。
一个是,病例核酸检测CT值比较低,说明她们应该是近期感染,体内病毒载量比较高。
第二个是,疾控中心在病例居住的酒店房间、吃饭的日料店都排查出环境阳性,说明病例处于排毒期,造成传播的可能性比较大。
第三个关键点是,虽然两个病例来广州时间短,但活动范围比较广,一天内涉及广州天河、番禺、南沙、花都4个区共14个重点场所,包括大型商场、旅游景点、餐厅、酒店等,潜在接触人员比较多。
花都通报1例阳性
2月15日,广州市花都区新型冠状病毒肺炎疫情防控指挥部发布通告称,当天在对闭环管理的国际航班高风险岗位工作人员例行新冠病毒核酸检测中,发现1例阳性,立即闭环转运至广州医科大学附属市八医院隔离医学观察,经诊断为无症状感染者。
该工作人员,男,35 岁,国际航班服务保障人员,1月9日以来一直处于闭环管理状态,居住于机场高风险岗位人员集中居住场所。新冠病毒核酸检测频次为“1 天 1 检”,此前核酸检测均为阴性。目前流调显示,该工作人员闭环管理以来,未有社会面活动情况。
市、区有关部门已对密接者、次密接者落实管控,对涉及的场所已进行环境采样和终末消毒,正有序组织流调溯源、核酸检测等相关处置工作。
刚刚通报!3人阳性!非必要不离开!
2月16日,内蒙古呼和浩特市应对新型冠状病毒感染肺炎疫情防控工作指挥部发布公告,2022年2月15日23时至16日3时,呼和浩特市发现3例新冠肺炎核酸检测阳性人员。为切实做好“外防输出、内防反弹”工作,有效阻断疫情传播渠道,依据《中华人民共和国传染病防治法》《中华人民共和国突发事件应对法》等规定,现将有关事项公告如下:
一、请广大市民群众密切关注疫情动态,非必要不离开呼市,如确需离开,必须持48小时内核酸检测阴性证明。
二、自本公告发布之时起,呼和浩特市范围内大型灯会、展销会、宴会、庆典、招聘会等集体活动暂停运营。
三、各类药店暂停销售“退热、止咳、抗病毒、抗生素”四类药品,所有非设立发热门诊的医疗机构不允许救治发热病例。
四、福利机构、养老服务机构实行全封闭管理,禁止人员进出。养老机构暂停接收新入住老年人,停止探视活动。公安司法行政监所实行全封闭管理,暂停直接接触的家属探视。
五、公共场所(酒店、商场、超市、农集贸市场、药店等)、机关企事业单位要加强管控,防止人员聚集,实行入口处测体温、查验健康码(行程码)、检查口罩佩戴情况等防控措施,并经常性做好环境消毒工作。
六、各类社会组织不举办聚集性活动,红事缓办、丧事简办,不扎堆、不聚集、不聚餐,养成良好卫生习惯和生活方式。
七、请广大市民积极配合落实防控措施。如出现发热、干咳、乏力、咽痛、嗅(味)觉减退、腹泻等症状,请勿自行服药,需佩戴口罩尽快到设发热门诊医疗机构就诊和排查,就诊过程中避免乘坐公共交通工具,并主动告知旅居史、接触史。
八、严禁恶意造谣传谣、谎报瞒报疫情、发布不实信息。
九、自本公告发布之时起,所有在呼和浩特市的单位和人员均应严格遵守,对违反公告规定的,将依法严厉打击处理。
感谢广大市民的积极配合,目前呼和浩特市生产生活稳定、物资储备充足,请广大市民放心,市委、市政府将带领大家一道共同抗击疫情,坚决打好疫情防控阻击战!
后续情况会及时向广大市民公告。
原标题:《警惕!昨日新增102例!刚刚通报:又一地3人阳性!非必要不离开》

