2021年中国企业培训行业研究报告
原创 艾瑞 艾瑞咨询
企业培训丨研究报告
核心摘要:
政策支持,推动职业技能培训终身化,明确企业的培训主体地位,提升企业参与度;
经济转型,新常态下,企业面临人才发展与科技创新的时代挑战,亟待增强创新力;
社会变迁,企业培训延长劳动力受教育年限,加速释放人才红利,优化人才供给链;
技术加持,信息技术基础设施已成熟,培训实施与管理工具丰富,推动学习数字化;
资本助力,融资规模创历史新高,头部玩家逐渐显现,培训系统厂商更受资本青睐。
2020年,行业市场规模达1644亿,培训劳务服务是主要的组成部分,在企业数字化学习趋势下,预计培训解决方案及培训内容产品的规模占比将逐渐提升。未来,科技将成为变革传统企业培训业务的关键,服务将成为实现厂商差异化竞争的基础。
培训组织尚处于高度分散且竞争激烈的市场,或将通过构建区域壁垒与领域壁垒提升品牌影响力。培训系统赛道则相对集中,CR5超过30%,或将通过提升内容质量与服务深度的方式,对1000-3000人规模的企业进行深度挖掘。中小型企业方面,除标准化SaaS产品外,与更加高频且刚性的服务需求模块集成将更有利于打开局面。
价值共生,优势互补,生态协作,构建培训组织机构与培训系统厂商的利益共同体;
敏捷开发,千企千面,快速迭代,以低/无代码PaaS提升可持续的个性化开发能力;
融合创新,业培一体,面向场景,知识资产丰富内容供给,缩短学习成果转化链条。
概念界定为企业提供培训劳务服务、培训解决方案和培训内容产品
企业培训是一种以企业为组织或发起单位,以企业各级职工为培训对象,为组织绩效提升与职工个人发展提供支持的企业人力资源开发活动。在企业开展培训活动的过程当中,培训预算支出主要流向两个部分,一部分用于企业内部,覆盖培训部门(或企业人力资源部门的培训小组)的运营开销和内部讲师的薪酬津贴,一部分用于企业外部,属于企业级外部采购,主要包括培训劳务服务、培训解决方案和培训内容产品,这三类产品及服务主要由企业培训组织机构和企业培训系统厂商提供,这两类供应商构成了本报告所谓“企业培训行业”的主体部分,即为本报告的研究对象。
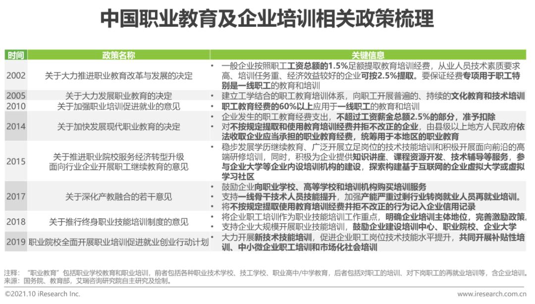
驱动因素政策:推动职业技能培训终身化,明确企业的培训主体地位
纵观我国职业教育和职业培训的政策沿革,企业始终扮演着重要而特殊的角色。改革开放以来,国家持续且大力支持企业广泛参与职业教育与开展职工培训,企业成为推动我国职业教育与成人教育市场化改革与社会化办学的重要力量,企业培训成为社会主义市场经济体制下提高企业竞争力的重要措施,在这样的背景下,我国逐渐形成了政府统筹、行业指导、市场调节、企业自主开展职业教育和培训的运行机制。二十一世纪伊始,全民终身学习思想热潮兴起,职业技能培训终身化成为时代议题,我国企业培训逐渐向培训对象普惠化、培训资源市场化、培训载体多元化、培训方式多样化和培训管理规范化的方向发展,企业在培训活动中的主体性与自主性得以充分发挥。
经济:新常态下,企业面临人才发展与科技创新的时代挑战作为经济活动的基本单位,新的经济形势给企业带来了新的时代挑战。一方面,随着劳动力红利衰退与全球化红利殆尽,我国经济下行压力不断加大,从高速增长转向中高速增长已成客观事实。另一方面,我国经济结构正在不断优化升级,经济贡献主体从中低端产业转向中高端产业,经济增长动力从要素驱动、投资驱动转向创新驱动,经济发展方式从粗放增长转向集约增长,第三产业对GDP的增长贡献占比不断提升。在“新常态”的背景下,人才创新成为驱动企业科技创新的关键举措,对人力资本的持续投入成为高质量人才供给的必要途径,其中,金融业、软件IT业、医疗服务业的经济总量增速更快,对于高质量人才的需求或将更加迫切。

社会:企业培训延长劳动力受教育年限,加速释放人才红利一方面,随着我国义务教育和高中教育的普及以及高等教育的扩招,我国劳动者的人均受教育年限得到显著提升,但与发达国家相比仍有差距。另一方面,由于我国产业结构自身的调整升级落后于人才资源的供给,导致我国劳动力供需的结构性失衡矛盾凸显,高校毕业生与农村转移劳动力就业困难,高技能与高技术人才供需缺口逐年提升。虽然我国劳动力规模及占比逐年下滑,但8亿的劳动力人口资源仍然充沛,从“人口红利”向“人才红利”的转变有助于实现人才资源与产业结构的动态平衡。根据人口经济学家蔡昉的研究,对于第二产业的劳动者而言,从劳动密集型就业转向资本密集型就业,要求受教育水平提高1.3年,而转向第三产业的技术密集型就业,要求受教育水平提高4.2年,仅通过公共教育体系难以实现这类转变,各级各类教育与培训势必得到推广,作为社会化和市场化的补充式教育供给,企业培训成为延长劳动力受教育年限与释放人才红利的有效途径。

技术:信息技术基础设施已成熟,培训实施与管理工具丰富新兴技术的快速发展与应用落地让企业培训得以实现更大规模、更高效率和更个性化的实施和管理。首先,得益于更低成本的付费标准与更加灵活的部署模式,更多中小企业实现“上云”,我国企业云服务普及率不断提升,企业的信息收集和数据处理能力显著增强,为搭建数字化企业培训体系提供了良好的技术基础;其次,随着5G网络的进一步推广,企业员工泛在化与碎片化的学习需求将被满足, XR应用下的沉浸式教学,实时直播、高频互动与超低延迟的在线培训,让企业培训的交付选择更加多元;最后,不同行业与不同类型的岗位胜任力模型正在快速迭代,基于人工智能的个性化内容推荐与自动化实训评估技术可形成员工个人的“学习地图”,高度适配的“教与学”将极大地优化员工的学习体验。

资本:近30亿,融资规模创历史新高,培训系统受资本青睐2010年,联想旗下的君联资本投资了行业老牌企业聚成股份,企业培训赛道开始迎来了资本的关注,作为一个横跨在线教育和企业服务两大热门领域的赛道,融资笔数及规模逐年攀升。2016年, A轮及天使轮初创公司激增,大量标的挂牌新三板,融资笔数创历史新高,开启赛道资本化元年。2020年,疫情背景下,企业在线培训与学习的需求激增,培训系统厂商迎来了一次大规模推广的机会,潜在客群渗透率提升。后疫情时代,细分赛道头部厂商显现,伴随着行动教育登陆A股,云学堂跻身独角兽行列,行业成长逻辑逐渐清晰,资本开始加码,融资规模创历史新高。


发展历程-培训组织视角企业培训与经济转型同频共振,受训人群覆盖范围逐渐扩大
1978年,我国开启对市场经济体制的探索,国有企业步入从计划经济走向市场经济的重大历史转型时期。1984年,国务院下达了对厂长经理实行统考培训的指令性任务,实施统考培训与干部岗位直接挂钩的机制,厂长开始系统学习新时代经济体制建设和企业经营管理的方法;与此同时,为了应对上级检查,企业职工培训则多为一次性应急教育培训,以职前上岗培训和持证培训为主。90年代以后,外企步入中国市场,为我国带来了先进的现代管理制度,部分理念先进的本土企业开始通过聘请外资咨询公司进行组织管理升级,企业职工的在岗及轮岗培训机制也逐渐体系化与科学化。1998年,国家经贸委联合下发《“九五”期间全国企业管理人员培训纲要》,为期三年的“管理培训工程”拉开序幕,MBA在职培训班逐渐成为企业中高管提升学历学位背景与掌握科学管理方法的首要途径。21世纪伊始,我国成功加入WTO,对外开放程度进一步提升,我国市场经济体制步入了新的发展阶段。作为市场经济微观基础的民营经济迎来历史性的发展机遇,先行成为细分行业佼佼者的民营企业沉淀了大量的成功方法论,为企业培训行业的发展积累了优质的讲师与内容,并在各个细分领域之中逐渐走向纵深。2010年,国家从政策上要求企业培训应当向一线职工倾斜,企业与专业院校和培训机构的合作更加密切,多元化的知识型、技能型与创新型人才培训机制逐渐成型。
发展历程-培训系统视角从以管理者为中心到以学习者为中心,更加关注体验与质量
2000年前后,企业E-Learning被引入中国,部分理念先进且信息化基础设施相对完善的大型企业开始搭建自己的企业学习管理平台(LMS,Learning Management System),但受制于尚不成熟的应用环境,使用效果并不理想。2005年前后,培训SaaS开始出现,更加标准化与高性价比的产品交付形态让LMS得以迅速推广,彼时的LMS主要以管理者为中心,更侧重于平台功能的丰富性与易用性,旨在提升管理者与实施者开展培训需求调研、培训计划制定、培训项目实施与培训效果评估等培训活动的效率,企业在线学习与培训的信息化基础设施逐渐成型。2010年前后,为提升平台的使用频率,丰富多样的内容资源需求迫切,市场上出现了大量在线课程服务商,其不仅提供基础的通用管理类课程,还能够协助企业开发更贴合企业自身业务的专用业务类课程,企业外购课程与自制课程得以同步推进。2015年前后,为进一步调动企业员工的学习积极性,提升培训效果的评估效率与学习成果的转化效率,企业开始关注员工的学习场景与学习体验,面向企业学习者进行体系化的运营与服务变得越来越重要。未来,随着新一代信息技术的不断发展,组织驱动型运营正在走向技术驱动型运营,企业培训即将进入数字化与智能化的新时代。
市场规模达1644亿,行业步入“科技赋能,服务纵深”的发展阶段
经过二十余年的不断发展,我国企业培训行业从野蛮生长走向垂直细分,逐渐摆脱“成功学”、“假大空”和“两张皮”的行业顽疾,开始进入稳定增长的成熟阶段。2018年,为鼓励企业加大职工教育投入,国家财政部及税务总局提高了“职工教育经费”税前扣除的标准(从2.5%提升至8%),企业提升培训支出的动力更足,行业迎来了新的发展机遇。2020年,新冠疫情背景下,企业开源节流需求迫切,作为一项短期不会见效的人力资本投入,缩减培训预算是企业的理性选择,行业迎来冲击。后疫情时代,随着讲师及课程的专业化程度不断提升,更加科学与务实的培训将成为市场的主流,此外,在新技术的加持之下,绩效导向与全员培训将助力企业构建终身学习生态,数字化学习、混合式培训、项目制运营和轻量级咨询将成为驱动新一代企业培训产品及服务增长的新动能,行业步入“科技赋能,服务纵深”的发展阶段。
产业图谱
上游:师资端鱼龙混杂,具备强IP、能落地与高转化属性的讲师资源匮乏
从企业师资来源来看,企业开展培训活动的讲师可分为两种:一种是内部企业培训讲师,通过企业内部挖掘与培养而来,其中内部兼职讲师是我国企业师资队伍的主要组成部分;另一种是外部职业培训讲师,属于企业的培训业务外包。两类讲师各有优劣,企业在开展培训活动的过程中往往会综合考量,通过评估当期培训项目的参训人数、受训对象、课程内容、成本效益等因素,来合理规划内外讲师的授课课时。从企业培训行业来看,外部职业培训讲师属于企业的外部市场,主要包括培训机构讲师、专业院校教师和个人自由讲师,其中不隶属于任何教育与培训组织的个人独立讲师属于行业上游,他们多是一些拥有多年名企工作经验的行业或领域专家,又或者是曾在名校任教多年的专职讲师,但对企业来说,外部个人自由讲师的实际接受程度较低,专业机构在师资挖掘、培养和运作上有更大的竞争优势。在上游师资供给相对充分,师资质量参差不齐的行业特征下,讲师经纪平台应运而生,为个人自由讲师提供人设包装、商务对接和品牌运营等综合服务,为培训机构提供具备强IP、能落地与高转化属性的名师。

上游:内容端数字化内容渐成主流,精品化内容需要兼顾体系化与碎片化
作为企业开展培训业务的关键物料,内容可按照物理形态分为实体化内容和数字化内容。随着互联网及移动互联网的全面普及,人们对内容的消费习惯发生了巨大的变化,企业培训行业也是如此——纸质书籍、讲义与课件已不再是企业培训的核心内容载体,勤更新与广覆盖的数字化内容凭借其在个性化与泛在化学习上的交付优势,颇受企业欢迎。从数字化内容的呈现形式来看,文字、图片、音频、视频、游戏是五类主流形态,不同的内容形态各有特色,适合承载不同的知识。现如今,数字化内容的丰富性已不再是企业关注的重点,如何在最短的时间内让学习者消费最优质的内容,才是当前迫切需要被解决的问题。因此,无论是体系化的课程,还是碎片化的知识,精品化内容必将成为未来内容供给方的重要发展方向。
上游:技术端直播已成熟落地,AI正加速渗透,XR的广泛应用仍尚需时日
在企业培训活动开展过程当中,有三类技术值得关注。一是直播技术,这是一项改变培训交付模式的关键技术,从最初追求交付效率,即最大化讲师产能,提升受训人群覆盖度,增强用户学习紧迫感,到现在追求交付效果,即基于在线培训教学环境进行教学设计以实现恰到好处的互动,以及通过监测教学过程,抓取用户学习行为数据,为效果评估提供科学依据,直播技术逐渐成熟,已然成为新一代企业开展培训活动的基础设施。二是人工智能技术,这是一项被寄予厚望的关键技术,目前已在培学管测评等多个环节中有不同程度的渗透,主要包括智能监考、智能陪练和智能推荐等应用场景,随着企业数字化学习进程加速,企业将沉淀更多员工学习数据,人工智能技术的落地效果将更加出色。第三是XR技术,这是一项仍在探索的关键技术,包括VR、AR和MR,在以实操类技能为主要培训内容的工业、医疗和应急管理领域,基于XR技术的情境模拟培训需求较多,企业往往会通过与职业院校合作,来降低设施设备的采购成本,而在以知识为主要培训内容的行业当中,基于游戏化设计的沉浸式学习体验是当前企业学习项目设计的一个重要方向,但受制于XR软硬件技术发展水平,XR技术尚未在这类企业培训活动中得到广泛应用。
中游:培训组织以培训机构和专业院校为主,外向型企业大学实力不容小觑
面向企业开展培训服务的培训组织主要有三类,包括培训机构、专业院校和外向型企业大学,不同类型的培训组织各有特色。首先,市场化程度最高的是培训机构,社会民办培训机构是我国社会化培训组织的中坚力量,与此同时,一些发展较快的继续教育基地正在走出体制内,从干部培训与教师培训向企业管理培训渗透,而在“知识更新工程”的推动下,专业技术培训中心将为我国培养更多的高技能与高技术人才;其次,体系化程度最高的是专业院校,高等院校是企业中高管实现终身学习的渠道,职业院校是提升中基层员工技术水平的平台;最后,业务针对性最强的是外向型企业大学,成熟企业基于对行业及业务的长期积累可深度赋能产业链上下游及同行业企业,让企业大学的定位从成本中心向利润中心转变。
中游:培训系统向管理者、实施者和学习者,提供量表、工具与平台
从产品定位的角度,培训系统可分为两种:一种是通用型系统,主要面向绝大多数企业在培训管理及实施过程中的通用需求;另一种是垂直型系统,多针对某些特定行业,在通用需求之上,能够基于自身深刻的行业与业务理解能力来充分覆盖企业的特殊需求。从使用者的视角来看,培训系统旨在为企业管理者评估培训效果提供数据量表,为企业培训人员组织培训活动提供管理工具,为企业职工参与培训提供学习平台,因此,系统设计的科学性、功能模块的易用性和学习资源的丰富性是培训系统的合格线。在此基础之上,头部厂商还会通过技术及服务来提升用户体验,增强用户对平台的粘性,推动人力资源开发的进程。
下游:企业客户端因规模而异,中大型企业预算多,中小企业管理培训需求多
下游客户的需求取决于“企业培训”在企业经营管理过程中的战略地位,且不同企业对于培训活动的采购意愿与能力不同。对于中大型企业而言,企业培训是企业完善人才供应链的必要举措,人力资本投入对企业战略落地与绩效改进影响较大,企业需要建立完整的培训流程与体系来管理培训活动,实现从高层管理者到基层员工的全员覆盖,因此,中大型企业往往更愿意采购能够提供一体化综合培训管理服务的培训系统。从采购能力来看,企业培训是企业的一项人力资本投入,是对企业未来人才供应的提前布局,是企业的“发展性需求”,因此,经济绩效表现较好或者资本相对充裕的企业往往有更充沛的预算,“国有企业”和“上市公司”是优质客户的两大重要标签。对于中小型企业而言,有限的培训预算是影响其培训需求与采购决策的主要因素,面对激烈的行业竞争,中小企业往往会优先将资金投入到直接产生经济效益的领域,对培训产品及服务的采购意愿整体较低。对于部分培训意识较强的中小企业而言,关键岗位的高价值员工会优先得到培训,企业倾向于通过对中高层管理者、销售人员和研发人员进行针对性开发,缩短从“企业人才培养”到“经济效益提升”的转化链条,基于此,体系完善且师资优良的培训组织将迎来更多机会。

培训组织-市场规模近1617亿,建筑、制造和金融行业企业培训市场占比超60%
2020年,受疫情影响,企业培训预算削减,以线下面授为主的培训活动大面积收缩,企业培训组织收入规模回落至1617亿元,同比下降10.9%,预计将于2021年恢复至疫情前的水平。从行业分布来看,受行业企业数量、单位企业从业人数及单位员工外部培训支出水平的影响,建筑业、制造业和金融业的企业培训市场规模占比超60%。其中,制造业企业从业人数最多,超过1亿人,是我国企业从业人数最多的行业,而作为高盈利水平的金融行业,其人均外部培训支出最高,行业内企业人均外部培训支出超过1300元/人。此外,批发和零售业,交通运输、仓储和邮政业紧跟其后,市场规模也在百亿量级左右,其中,交通运输和仓储业中千人及以上大型企业数量占比超过25%。从增速来看,信息传输、软件和信息技术服务业,科学研究与技术服务业增长较快,其市场规模均已超过50亿元,预计未来三年CAGR在20%左右。
培训组织-竞争分析竞争激烈,高度分散,以区域壁垒与领域壁垒构建品牌壁垒
三类培训组织中,社会民办培训机构是主要的组成部分,其市场化程度最高,市场竞争也最为激烈。此外,随着部分高等院校继续教育学院加速推进市场化进程,部分企业大学开始对外输出内部优质的讲师资源与培训服务,都将不同程度地加剧行业竞争。从市场集中度来看,较低的行业进入门槛让行业当中充满了大量小而美的培训组织,以线下面授为主的交付模式又进一步制约了机构规模化扩张的速度,使得市场呈现出高度分散的行业格局。从关键成功要素来看,构建培训组织的区域壁垒与领域壁垒格外重要,这将最终影响企业的品牌质量。

培训组织-产品分析以公开课和内训课为主,通过辅助落地轻咨询提升交付效果
公开课是培训组织最基本的经营模式,主要指培训组织根据市场调研发现行业热点问题、研发相应的培训课程并组织学员集中授课的模式。公开课以线下面授为主,授课场所多在院校教室、机构校区或酒店会务中心,课程标准化程度高,课程的单价较低,培训周期较短(3-4天),属于扩大市场规模的产品,可通过提升受训人数、提高受训人群职级与提供体系化长期课程来提升单位客户的采购金额,进而优化产品的毛利率。内训课模式主要指公司应客户的要求,派出公司内训师前往客户内部,为客户指定的管理人员提供企业管理培训服务,它通常是针对特定客户提供的培训服务。内训产品多为半标准品,受训人数相对较少,讲师与学员互动更加频繁,教学设计也更加丰富,讲师会基于客户企业受训人群的具体培训需求对课程进行相应调整,并将轻咨询融入培训的过程当中,解决学员在实际工作当中的具体问题。相较于公开课而言,因内训课交付过程中的人力投入更大,且多基于项目进行整体报价,毛利率小幅低于公开课,因此内训产品的定位是提升其他内训课程的续费率或者向更重的咨询项目转化,以实现在保持毛利率稳定的同时,提升整体的订单金额。

培训组织-发展建议培训产品+咨询服务+资源整合,以平台化战略突破增长瓶颈
根据培训讲师是否属于组织内部员工,可将培训组织分为自营型和平台型,两者在定位上差距很大,核心竞争力各不相同;从培训行业的发展规律来看,因版权课程自有、师资质量可控、销售渠道稳定等优势,自营型组织往往能够实现更加稳健的增长,但随着客户范围的不断扩大,内部讲师和自研课程尚不足以支撑越来越多样化与专业化的培训需求,自营型培训组织或多或少需要向其他培训机构采买培训劳务服务和第三方版权课程,用以丰富自身培训业务的产品线。此外,咨询是培训组织常见的增量业务,由于培训产品与咨询服务在资源投入、工作流程、执行方法和项目周期等方面存在较大差异,以培训为主业的讲师团队难以完成整体项目的交付(往往只能停留在方案阶段,对落地执行细节把握不够),此时,培训组织多与外部第三方专业咨询机构展开合作,将培训与咨询打包成一个自上而下的完整解决方案,为客户提供“使用说明书式”的操作指南。最后,对于在区域或者领域内积累了较多客户的培训组织而言,可通过媒体(社群与论坛)和资本来盘活“企业级私域流量”,实现培训组织与企业客户之间,企业客户与企业客户之间的深度合作与利益捆绑。
培训系统-市场规模近28亿,从产品驱动走向服务驱动,以运营提升学习者体验
2020年,在新冠疫情的背景下,企业在线学习与培训需求激增,培训系统厂商迎来大规模推广机会,市场规模近28亿,同比增速提升至26.1%,随着疫情的缓解,预计2021年的增速将有所回落,并逐渐恢复至疫情前的增速水平。从人力资源管理信息系统行业来看,相较于薪酬和招聘模块,培训模块属于企业的非刚性需求,产品议价能力较弱,市场渗透率不高,整体收入占比长期处于较低水平。未来,为了打破功能同质化的竞争困境,培训模块的独特性将得以充分显现,厂商会更加关注落地服务与优质内容的供给能力,以期通过提升学习者学习体验来保障学习者的培训效果,基于此,增值内容与增值服务的收入占比或价值贡献(即带动基础账号销量的价值)将逐渐提升。
培训系统-竞争分析CR5超30%,头部机构集中度逐渐提升,市场开始出现分化
目前,主流培训系统厂商的营收规模多在千万量级,其中,营收规模前5名的厂商均已通过深度服务千人及以上规模的企业,实现了亿元级别的营收,积累了丰富的标杆客户服务经验。在企业客户中,1000-3000人规模的企业仍然值得深度挖掘,这类客户更关注特定岗位的人才发展战略与组织绩效提升,所以对于培训系统厂商来说,打磨出一套成熟的一站式行业解决方案与岗位解决方案将成为其争夺这类客户的关键。此外,对于千人以下规模的企业而言,低价依旧是现阶段“破冰”的最佳方法,厂商有望通过“轻量级”与“工具化”的产品,打通企业其他业务模块,成为高频、刚性需求模块的被集成方,并基于自身的技术服务能力与平台运营能力,提升企业培训过程中资源对接、业务推进和项目实施的效率。
培训系统-产品分析平台:搭建基础环境,提升系统稳定性、易用性和开放性
培训系统的平台体系主要由四个子系统组成,分别为学习管理系统(LMS)、知识管理系统(KMS)、虚拟教室系统(VCS)和在线考试系统(OES),不同系统在企业培训管理及实施过程中的主要功能不同,系统的稳定性与功能的易用性是培训系统搭建基础,随着新一代信息技术的落地,系统的智能化水平将逐渐提升。从交付及部署方式来看,可将培训系统分为SaaS云平台、独立部署、定制化开发和社交学习平台,不同的产品部署方式各有优劣,收费方式也不尽相同。在软件SaaS化和社区学习的趋势之下,企业对SaaS云平台的接受程度逐渐提升,基于社交软件的学习平台也有助于企业实现培训系统多端联动与学习数据互相联通。未来,平台将进一步开放,与其他管理系统及业务系统打通,在统一的账号体系下,实现业务数据与学习数据的关联,构建“密联业务,业培一体”的生态闭环。

内容:构建资源壁垒,优化制作工具,精进制作能力企业内容建设方式主要分为自主开发、直接采购和委托开发,不同的建设方式适用于开发不同类型的课程,也需要培训系统提供不同的工具、产品及服务,随着企业越来越重视内容的适配性,在功能丰富又操作简易的内容制作工具的帮助下,自主开发的内容将成为内容体系的主要组成部分。从培训系统的角度来看,可持续的优质内容供给能力是厂商建立差异化竞争优势的基础,这关乎厂商的选品能力和研发能力,归根结底是一种质量控制能力。短期来看,与众多第三方内容厂商合作能够迅速提升课程商城的容量,让企业有更多选择;但长期来看,厂商不仅需要为企业提供一揽子精品化课程组合,降低企业的采购决策成本,还需夯实自身的课程研发能力,联合师资端资源,提供混合式的课程交付,丰富课程交付形态。

运营:落地实施细节,助力客户用好产品,最大化产品价值培训运营是企业开展培训活动的重要环节,需要企业组织者对各个落地实施动作进行不同程度的细化。在传统培训场景下,由于缺乏必要的管理系统和工具平台,培训运营的效率低下,最终的运营效果往往也不及预期,基于此,培训系统的数字化运营管理体系应运而生。另外,运营具有很强的“服务属性”,更关注于企业培训过程中,各个参与方对培训系统中平台和内容的使用,进一步说,平台和内容的迭代会让培训系统越来越“好用”,而运营则是让客户“用好”培训系统,实现产品价值最大化,让培训“有用”。具体来看,基于培训系统的运营可根据运营对象分为平台运营、内容运营、项目运营(包括活动运营、赛事运营和直播运营)、用户运营(包括社群运营和媒体运营)和数据运营,不同运营活动的目标不同。首先,在数字化运营的思路下,数据运营的可行性和重要性显著提升,且几乎贯穿于各个运营活动的始终。其次,围绕学习者的用户运营和项目运营完美诠释了“以学习者为中心”的培训设计理念,让学习者以更积极的心态在平台中消费内容,并获得更丰富的学习体验。最后,平台运营和内容运营则更是使用说明书式的落地方法论,便于各个参与方对平台及内容进行日常管理与更新维护。
培训系统-发展建议延伸产业链,强化品质控制;拓展业务场景,加速渗透HCM
“先做深,后做强”与“先做大,后做强”是培训厂商未来可能出现的两个发展方向。一方面,对于一些资本充裕的厂商而言,可通过向产业链上游投资并购内容及技术服务商的方式,构建独家内容版权的竞争壁垒,提升精品化内容的生产效率及制作能力,将来自企业外部的资本支持转化为来自企业内部的资源壁垒,形成长效竞争优势。此外,为提升企业内容开发质量,激发企业内容开发积极性,减轻企业内部课程开发的资金压力,厂商可与企业联合开发独家版权课程,并通过厂商自己的课程商城内向其他企业销售,为客户企业及厂商创造额外的收入。另一方面,对于在人力资源管理与人才技术开发上具备领先优势的厂商而言,可通过将培训模块组件化的方式与企业其他业务及管理系统集成,提升产品的工具价值,打通不同业务及管理场景的数据,实现基于工作流的学习与培训,提升学习成果转化效率。此外,对于在数字化学习项目落地经验丰富,一体化人才发展战略咨询能力成熟的厂商而言,可基于企业人力资源数据资产,优化人才供应全服务链条。

价值共生:竞争与合作优势互补,构建培训组织机构与培训系统厂商的利益共同体
随着行业的不断发展,专业化程度将进一步提升,各主要参与者的核心竞争优势也将更加明显,在高度专业化分工的体系之下,行业有望通过构建开放的产业合作关系网络,充分发挥各自的比较优势,实现互利互惠的多赢局面。于培训组织而言,其核心价值应定位于丰富且优质的资源供给,可通过“在线化”与“平台化”来实现共创与共享,以来提升资源供给的质量与效率。于培训系统而言,其核心价值应定位于高效且灵活的能力构建,天然具备平台化运作的优势,既可成为资源供给方的拓客渠道,也可将平台内沉淀的大量数据资产,作为资源开发的重要依据,赋能客户企业及厂商的生态合作方。
敏捷开发:供给与需求千企千面,以低/无代码PaaS提升可持续的个性化开发能力
从培训系统的角度来看,在可以预见的一段时期内,千人及以上规模的企业依旧是核心客群,但标准化SaaS产品的配置能力尚不足以满足这类客户深度个性化的需求,厂商二次开发的现象普遍,这不仅提升了开发成本,还对后续产品迭代及业务融合提出了新的要求,不利于厂商及客户的可持续发展。从软件开发的演进趋势来看,人类无不朝着降低应用开发门槛与提升开发效率的方向发展,开发者也不断地以不同的路径尝试着易复用、易理解、易分工的开发方式,满足企业管理者对于敏捷开发的需求,以实现快速响应客户、快速调整组织架构、如何快速试错与快速迭代。基于此,低/无代码PaaS平台或将成为新一代中大型企业的软件开发模式,减轻客户对专业工程师的依赖,让业务部门用拖拽的方式自行搭建应用平台,满足业务部门个性化需求,降低人力成本,减少与IT部门反复沟通的流程,缩短项目整体开发周期。
融合创新:场景与产品业培一体,知识资产丰富内容供给,缩短学习成果转化链条
“行为改变”是实现有效培训的“最后一公里”,学习者在行为改变后,其工作中的具体问题若能被合理地解决,才能形成正反馈机制,进而从根本上提升学习者主动学习的积极性。因此,基于真实工作场景的内容设计应当成为一种主流的设计理念,未来,企业将通过知识管理系统,对具体业务场景下的碎片化经验进行序化,沉淀为结构化的知识,并通过合理的知识分享机制,让每个遇到相似问题的员工都能及时且高效地解决问题,以“学习密联场景”的方式实现“培训密联业务”。此外,相较于更加关注显示知识传递的企业培训,企业知识管理将更注重对企业隐性知识的挖掘,不断降低知识损耗,充分体现知识资产的价值。在知识管理系统的统筹之下,尚未被充分重视的员工非正式学习将被极大的优化,非正式学习中沉淀的知识细节将作为企业学习内容的重要补充,员工学习成果的转化效率将得到显著提升。

原标题:《2021年中国企业培训行业研究报告》

