王竞团队发表Nature论文揭示进食与求偶之间的分子调控开关
原创 生物世界 生物世界
撰文 | nagashi编辑 | 王多鱼
排版 | 水成文
情人节快要到了,在这一天,情侣(夫妻)之间除了鲜花礼物和深情告白之外,往往还少不了一顿浪漫的晚餐。实际上,营养与情爱之间的联系并非人类独有,而是由整个动物世界的物种所共享的。但直到最近,科学家们才发现进食与生殖行为之间的直接生理联系。
2022年2月9日,加州大学圣地亚哥分校王竞实验室(第一作者为Lin HuiHao)在国际顶尖学术期刊 Nature 上发表了题为:A nutrient-specific gut hormone arbitrates between courtship and feeding 的研究论文。
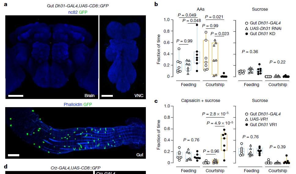
通过对模式动物果蝇的研究发现,在进食富含蛋白质的食物后,果蝇的肠道会释放一种神经肽——利尿激素31(Dh31),这种信息分子会将果蝇的注意力从进食转向求偶交配。
这一研究结果表明,肠道也能产生影响大脑的神经肽,由此打开了一项大门——除了进食行为之外,在很大程度上尚未探索的肠道与大脑交流的新领域。
加州大学圣地亚哥分校神经生物学教授、该研究的通讯作者王竞表示,这项研究发现了从进食到交配的转变,非常惊讶一个单一分子会对行为决定产生如此深远的影响。我们的研究为Dh31神经肽如何作用于大脑,改变两种进化关键行为的动机驱动提供了一个机制解释。在研究动物如何从以进食为中心的行为转变为交配心态的问题时,研究团队使用了多种方法来发现Dh31分子,包括遗传学、三光子显微镜和荧光成像。
摄入氨基酸抑制了雄性果蝇的进食,并促进了求偶行为为了证实他们的发现,研究人员进行了遗传学实验。首先他们将Dh31基因从果蝇中敲除,发现果蝇会继续进食并延缓求偶交配行为。而激活Dh31基因,果蝇则迅速由进食转向求偶交配。
这些结果表明,Dh31的激活会刺激果蝇进行求偶交配行为。不仅如此,研究团队还发现,Dh31起源于果蝇的肠道,而不是起作用的大脑区域。
王竞教授表示:“这些结果表明,Dh31是一种信号分子,它重新排列了进食和交配这两种竞争行为的优先顺序。在Dh31缺乏的情况下,进食优于交配;而当Dh31从肠道释放出来时,交配就会优于进食。”
肠道Dh31是进食和求偶的转换所必需的接下来,研究团队进一步探究了Dh31作为信号分子的作用机制。研究人员通过钙成像实验发现,食物中的氨基酸能快速激活肠道内的Dh31+肠内分泌细胞,增加血液循环中的Dh31水平。此外,三光子显微镜成像实验显示,肠道分泌的Dh31会在几分钟内通过循环系统刺激表达Dh31受体(Dh31R)的脑神经元亚群,并与进食-交配行为转换的速度相一致。
值得注意的是,在大脑中,存在两种表达Dh31受体的脑神经元亚群,其中一个通过allatostatin-C抑制进食,而另一个脑神经元亚群通过神经肽corazonin促进交配行为的产生。
肠道释放的Dh31通过循环系统激活表达Dh31R的脑神经元亚群总而言之,这项研究发现了一种机制——在果蝇中,摄入富含蛋白质的食物会触发一种名为Dh31的肠道激素的释放,而这种激素反过来又会通过两条平行的途径促进果蝇放弃进食转而进行交配行为。
Dh31通过两条平行的途径促进果蝇由进食转向求偶交配王竞教授表示,这项工作体现了一种多学科融合的方法,从分子到神经元和大脑回路功能,在多个层面上理解行为的优先顺序。这项发现仅仅对肠道激素如何在进食之外发挥作用有了粗浅的了解,未来的工作将研究微生物如何影响肠道与大脑的交流。
论文链接:
https://www.nature.com/articles/s41586-022-04408-7

