春节假期健康提示!
文登疾控健康提示
近日国内个别地区疫情仍呈多点散发和局部增长态势。当前返乡人员流动频繁,我区面临疫情输入风险,为保证市民度过快乐祥和的新春佳节,文登区疾病预防控制中心提醒广大市民:
一主动报备行程,落实防控措施
1.中高风险地区(或封控区、管控区、防范区)所在县人员暂缓来文,确需来文的,请提前3天向目的地社区(村居)、住宿宾馆和单位报备,抵达后进行“7天集中隔离+7天居家健康监测”;公布中高风险地区前14天内已经抵达的人员,执行健康管理至抵达后14天,并在随访后的前3天内进行2次核酸检测(间隔24小时)。
2.中高风险地区所在地级市的其他县以及发生本土疫情的地级市人员,14天内有陆地边境口岸城市旅居人员非必要不来文,确需来文的,请提前3天向目的地社区(村居)、住宿宾馆和单位报备,须持48小时内核酸检测阴性证明,抵达后进行1次核酸检测;公布中高风险地区前14天内已经抵达的人员,进行2次核酸检测(间隔24小时)。
3.机场和港口区域与入境人员或货物有直接接触的服务保障人员、隔离场所、定点医院、发热门诊、冷链相关企业等高风险岗位人员非必要不来文,确需入(返)文的须满足脱离工作岗位14天以上且持48小时内核酸检测阴性证明,并提前3天向目的地社区(村居)报备,返乡后非必要不外出、不聚集。
4.自外省乘坐公共交通工具返回,以及曾在旅游景点等人群密集场所驻留的人员,原则上进行1次核酸检测。
5.近期有外出旅行史的人员,请密切关注疫情发生地区公布的病例、无症状感染者流调轨迹信息和中高风险地区信息。与阳性感染者活动的时空轨迹重叠人员、到过或途经中高风险地区人员、同时空伴随人员、健康码为红色或黄色人员、收到疫情防控指挥部发送为涉疫人员短信的人员,要立即向社区报告,配合落实集中隔离等管控措施。
二避免人群聚集
合理控制家庭聚集活动,尽量不举办大规模人员聚集性活动,提倡“喜事缓办,丧事简办,宴会不办”,确需举办的尽可能缩小活动规模。提倡家庭聚餐聚会等不超过10人。自行举办5桌以上宴会等聚餐活动的个人,须向属地社区居委会或村委会报备,落实属地疫情防控规定。节日期间提倡网上拜年、短信祝福。
三做好健康监测
广大市民一旦出现干咳、乏力、嗅觉味觉减退或丧失、鼻塞、流涕、咽痛、 结膜炎、肌痛、腹泻、口渴等症状,要立即向所在社区(村)和单位报告,并到发热门诊就诊排查(我区4处发热门诊:中心医院:3806722,整骨医院:8981225,人民医院:8800257;妇幼保健院儿童发热门诊:3587270),就诊过程中尽量避免乘坐公共交通工具,并如实主动告知个人接触史、旅居史和活动史。
四做好个人防护
1.时刻紧绷疫情防控这根弦,坚持“防疫三件套”(佩戴口罩、保持社交距离、注意个人卫生)、“防护五还要”(口罩还要戴、社交距离还要留、咳嗽喷嚏还要遮、双手还要经常洗、窗户还要尽量开),进出公共场所时自觉落实测温、扫码、佩戴口罩、一米线等防控措施。
2.尽量不要从境外疫情高风险国家邮购商品,请到正规市场选购进口冷链食品,购买时主动查看入境货物检验检疫证明、货物清单、集中监管专仓出仓证明是否齐全,清洗、加工过程中请戴手套,生熟分开,避免生食。倡导无接触收快递,收到的邮件、包裹、货物等,佩戴一次性手套进行表面消毒处理,并在通风处放置一段时间后使用。
五规避风险出行
1.尽量减少外出,非必要不离文、非必要不出境,非必要不去中高风险地区,提倡在文人员留文过节,在外务工、学习的人员留在当地过节,减少人员流动带来的传播风险。
2.严格限制前往中、高风险地区及所在县(市、区),非必要不前往中、高风险地区所在地级市的其他县(市、区);高风险岗位人员应尽量避免出行,确需出行的须满足脱离工作岗位14天以上且持48小时内核酸检测阴性证明,并在所在单位报备;发热病人、健康码“黄码”等人员要履行个人防护责任,主动配合健康监测和核酸检测,在未排除感染风险前不出行。
3.建议出行前提前通过中国政府网及国务院客户端小程序查询目的地的最新疫情防控政策,主动配合当地疫情防控措施,途中做好个人防护。

六主动接种疫苗
凡符合条件且无疫苗接种禁忌症的人员,3-11岁符合条件的儿童要在监护人的陪同下,尽快就近接种;60岁以上尚未接种的老年人,更要尽快接种;已接种完两剂次新冠灭活疫苗或1剂次腺病毒载体疫苗满6个月的市民尽快接种“加强针”,进一步提高疫苗保护效果。已完成疫苗接种的市民朋友们,依然不可放松警惕,仍需坚持做好个人防护。
需要报备地区与具体时间

文登社区报备联系方式

全国高中风险地区名单

近日公布的感染者主要活动轨迹
(根据网络转载资料整理,请以当地实际情况为准)
第一部分:曾乘坐的交通工具
火 车

1 月
26日
车 次:D3211
座 次:未公布
起止点:杭州东站至温州平阳站
车 次:G1732
座 次:未公布
起止点:温州平阳站至杭州东站
公 交 地 铁

所在城市:杭州市
1月
25日
车次:地铁1号线换乘4号线
站点:江陵路-近江站-市民中心站
车次:地铁6号线
站点:中医药大学站-美院站
车次:地铁6号线
站点:霞鸣街站-中医药大学站
车次:地铁1号线
站点:滨和路-杭州东站
车次:地铁1号线
站点:杭州东站-滨和路
1月
26日
所在城市:天津市
1月
24日
车次:地铁3号线换乘1号线
站点:中山路站-营口道站-小白楼站
车次:地铁3号线
站点:中山路站-天塔站
车次:地铁3号线
站点:天塔站-中山路站
车次:地铁3号线
站点:中山路站-吴家窑站
1月
25日
1月
26日
车次:地铁3号线
站点:中山路站-吴家窑站
车次:地铁3号线
站点:吴家窑站-中山路站
车次:地铁3号线
站点:中山路站-天塔站
车次:地铁3号线
站点:天塔站-金狮桥站
所在城市:牡丹江市
1月
12日
—
19日
车次:102路公交车
站点:未公布
车次:103路公交车
站点:未公布
1月
16日
1月
20日
车次:黑C99270公交车
站点:未公布
车次:8666公交车
站点:未公布
车次:101路公交车
站点:未公布
车次:102路公交车
站点:未公布
1月
21日
1月
22日
车次:K93路公交车(鲁AH2059)
站点:全福立交桥东公交车站-玉函小区南区公交车站
车次:102路公交车
站点:未公布
车次:黑C00678公交车
站点:未公布
车次:1线公交车
站点:未公布
1月
23日
1月
24日
车次:102路公交车
站点:未公布
车次:103路公交车
站点:未公布
第二部分:经停地点和场所
杭州市
时间 主要场所和交通工具
居住地(工作地)
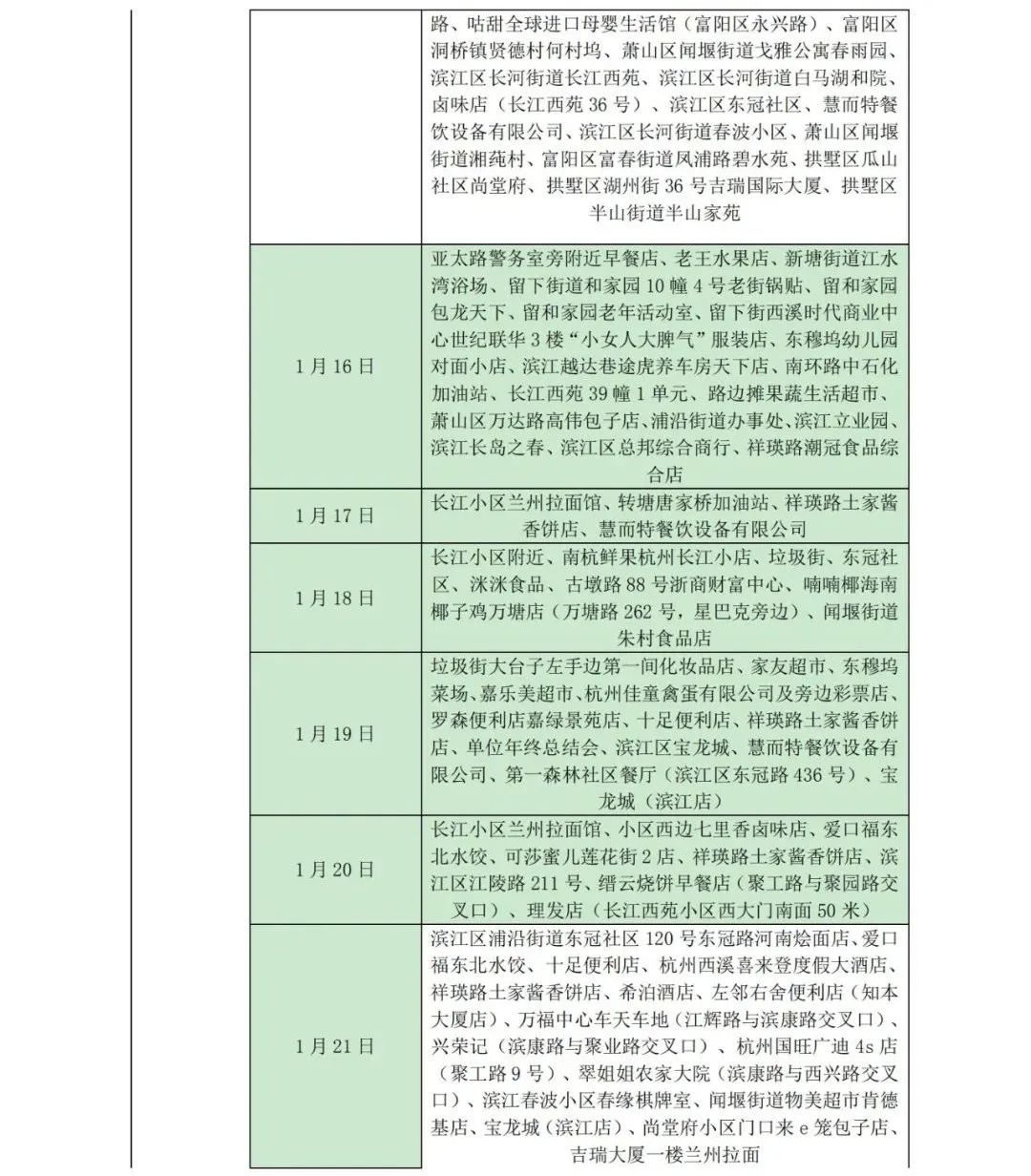
滨江区长河街道长江西苑、萧山区蜀山街道湖东村、慧而特餐饮设备有限公司、萧山区建设一路莱茵传奇园、萧山宝龙广场(建设一路与金鸡路交汇处)、滨江区迎春南苑、吉桥大厦(滨江区江陵路1760号)、滨江区东信大道388号天鸿君邑、滨江区白马湖和院、滨江区楚天路299号、富阳区上官乡深里村392号、富阳区富春街道大家小墅、富阳区富春街道金家桥社区金家桥53号、富阳区富春街道第四年、滨江区春波南苑、萧山区北干街道丰润家园、滨江区江陵路211号、萧山区闻堰街道黄山村
1月
19日
雍氏大骨头店(萧山区自立路湘湖南苑东南侧约160米)、彭阿姨早餐店(滨江区中兴和园小区北大门左侧)、长江路长江大排档(长河妇幼保健院旁)
1月
21日
滨江区江陵路211号、翠姐姐农家大院宴会厅(滨康路与西兴路交叉口)、滨江春波小区文缘棋牌室
1月
22日
萧山湘湖宴花海喜宴园、萧山区建设一路明怡花苑、四季青服装批发市场、夕照社区内西安肉夹馍店、上城区杭州昆龙童装城、MOMA少儿艺术馆(萧山区月明路明月江南)、DX发型工作室(滨江区浦沿街道东冠路697号)
1月
23日
萧山殡仪馆、衙前公墓、殡仪馆和公墓山脚厕所、明怡花苑、张正伟蔬菜店(湖东村岭头田53号对面)、滨江宝龙城店、永辉超市(商场1楼)、好特卖(商城2楼)、亚太三草两木店(萧山区蜀山街道湖头村岭头田42号)、觅秀抗衰美肤馆、河庄街道中发人才公寓、杭鑫生鲜(滨江区白马湖和院小区北大门左侧)、周国宏中医诊所(滨文路88号)、东冠菜市场、白马湖和院小区内超市、小区快递点(7幢1楼)、东旭府、桃北新村473号、萧山医院、加州阳光麦当劳店、绿都世贸广场一楼佳音英语、万象汇对面博艺艺术中心、小区北门边卤团饭团店(小区北门边)、绿都世贸广场、开元广场、萧山德圣农贸市场、滨江宝龙城、小区公共厕所
1月
24日
萧山汽车城(通惠北路168号)永盛代理保险公司、萧山世纪龙建材市场、明怡花苑、胡庆余堂萧山分馆店(金惠路721号)、萧山宝龙广场(建设一路与金鸡路交汇处)、淮南牛肉汤、明星路地铁站B口、啧享品味餐厅(滨江区聚工路19号)、东旭府、银隆百货、萧山旺角、银隆百货优衣库、萧山旺角大润发(杭州市心店)、小区附近的快递点店铺、小区附近云蚂蚁超市、妈妈驿站
1月
25日
滨江区江陵路211号、2028号、萧山宝龙广场(建设一路与金鸡路交汇处)、彭阿姨早餐店、园区2楼食堂、洲际酒店(解放东路2号)原素餐厅、之江印象君亭(杭州转塘中国美院店)、转塘街道奥莱金街、古奈屋日本料理(奥莱金街3楼)、长河妇保院、浙二医院(滨江院区)、卤味店、长江西苑40幢、供销生活超市长江店、聚才路地铁站A口、大众蔬菜店、咕甜全球进口母婴生活馆(富阳区永兴路177-9、177-10)、寰宇商务中心B座写字楼、星光大道中国银行、迈卡龙汽车中心(滨康路滨康小区124-131号)、西陵饭店(滨江区滨安路118号)、新塘银泰城、萧山银泰山海盟海鲜烤肉自助餐厅、山阴路新奥燃气
1月
26
杭州东站候车大厅、平阳站、高铁站内一鸣店、长江西苑24幢前广场核酸检测点、富阳区三桥镇拔山村、咕甜全球进口母婴生活馆
1月
27日
迎春南苑北门核酸检测点、咕甜全球进口母婴生活馆(富阳区永兴路177-9、177-10)、富阳东洲奥特莱斯、花坞南路、吉餐厅(富春街道大盘山路26-2)、富阳区三桥镇拔山村、富春中石化加油站、杭州亚枫水暖五金商行(三桥村店口)、店口村妈妈驿站、金秋大道小马花卉、金平路家好佳灯具店、香槟路华数营业厅、申通快递
1月
28日
迎春南苑北门核酸检测点、滨江区迎春小区南门右侧、富春街道湖塍采样点、富阳区第一人民医院核酸检测点
1月
14日
—
25日
小区31幢楼下
1月
17日
—
24日
十里香卤味店(长江西苑36号)、小区公共厕所、卤味店旁大众蔬菜店、供销生活超市长江店、正德堂大药店(长江西苑37-39号)
1月
20日
—
21日
萧山宝龙广场(建设一路与金鸡路交汇处)、美团提货点提货(小区4号楼1单元)
1月
20日
—
22日
雍氏大骨头店、长河街道长江新苑金奇小吃店、彭阿姨早餐店(滨江区中兴和园小区北大门左侧)、东冠公寓武林药店、药店旁河南拉面滋补烩面、小区公共厕所
1月
24日
—
25日
雍氏大骨头店、都市恋人坊(长江路店)、张正伟蔬菜店、小区公共厕所
天津市 (河北区)
时间 主要场所和交通工具
居住地(工作地)
望海街道万福园
1月
23日
鸿顺里街道乐友孕婴童(中山路店)、望海楼街道中山美食街、望海楼街道中山路菜市场、望海楼街道金蕾菜市场、望海楼街道时尚凯文理发店(金纬路店)
1月
24日
小白楼街道沙拉范·轻食暖餐(小白楼店)、兴南街道中国建设银行(天津市分行)
1月
25日
和平新兴街道中国建设银行(天津河西支行)、马场街道小宝栗子(平山道店)、挂甲寺街道中国建设银行(天津土城支行)、江都路街道天津中医药大学第二附属医院国医堂、越秀路街道天津万象城(河西区乐园道)
1月
26日
和平新兴街道中国建设银行(天津河西支行)、天塔街道新生活广场(气象台路)华润超市、望海街道利得利超市(河北区昆石里)、望海楼街道中山路菜市场
天津市 (南开区)
时间 主要场所和交通工具
1月
24日
万兴街道馨名园(南开区白堤路)、水上公园街道南开区水云华庭、水上公园街道蓝鲸男士理发馆(南开区上谷商业中心)
1月
25日
和平新兴街道中国建设银行(天津河西支行)、马场街道小宝栗子(平山道店)、挂甲寺街道中国建设银行(天津土城支行)、江都路街道天津中医药大学第二附属医院国医堂、越秀路街道天津万象城(河西区乐园道)
1月
26日
水上公园街道南开区水云华庭、水上公园街道鲁能城购物中心
牡丹江市
时间 主要场所和交通工具
居住地(工作地)
嘎丽娅路新鹏飞超市、鸿福小区、馨怡纯粮油公司、蓝洋公司、天威物流、维多宝公司、良运农产品开发有限公司、保税区良运公司、瑞丰木业
1月
11日
保税区良运公司
1月
12日
新鹏飞果业、在水一方小区某建材
1月
13日
新开街中国石油加油站、鑫福来饺子馆、家源快餐店、咱家刀削面、新鹏飞果业、苏记馅饼、好益佳超市、鑫福来饺子馆、佳朋食品超市、华禄药店
1月
14日
广民自选商店、核酸采样点
1月
15日
金海湾洗浴、一恒碗碗香麻辣烫、东宁市公墓、大强(原国强)哈轴股份有限公司
1月
16日
蓝洋公司、新弘旭果菜超市总店、青云超市
1月
17日
绥芬河市医院核酸检测点、好日子生鲜超市
1月
18日
马家馆、毛豆小食堂、聚来源综合商店、哈重工程机械配件、绥芬河市商联楼、绥芬河站、绥芬河北海公园
1月
19日
核酸采样点、拓然超市、佳和果业、绥芬河市商联楼、迎泽丽都小区
1月
20日
牡丹江、万达附近江可酸菜鱼、心连鑫快餐店、辣舞食代冒菜店、海融富华苑洪明、牡丹江阳明区新兴街道裕民路777号奥迪4S店、青云路老妈妈手擀面、佳朋食品超市、劳动保障大厦国税局、办事中心、时代广场、绥芬河站
1月
21日
绥芬河俄百汇超市、瑞康大药房、晨晨商店、忆江南、蓝洋经贸有限公司、东坡肉包、长鑫果蔬商店、热力维多宝公司、第三小学、家的味道餐馆、鑫诚小区东渝花园小广场
1月
22日
龙须沟紫琳艺校、龙须沟好生活生鲜超市、青云超市、奈斯生活超市、大直路高桩馒头店、热力维多宝公司、第三小学附近、家的味道餐馆、锅炉房、市医院东侧泰康大药房、焦点美发店
1月
23日
步行街杨国福麻辣烫、青云路审美理发店、东渝花园洗车行、龙须沟克东熟食、新弘旭超市、盛源修车行、天长山水库、外贸大库、青云超市、龙泉文苑小区楼下龙泉商店、郭晓斌饺子馆、蓝洋经贸有限公司、北山革命烈士碑、利华家园和兴建大厦、焦点理发店
1月
24日
核酸采样点、天鑫公司、外贸货运公司、东山极兔快递库房、北山神华木业对面库房、北山海关楼里侧库房、天鑫公司、北寒公司、蓝洋经贸有限公司、博林木业旁边大院、申华木业、第三小学附近小广场、绥芬河市人民医院核酸检测点、北海公园检车线后院快通物流、绥兴综合商店、山城路中国银行、市人民医院核酸采样点、文化街、阳光小区
1月
25日
海融富华苑小区快递超市、灵康大药房、大直路高桩馒头店、德家福汉堡店、山城路新鹏飞果业超市、华禄药店、市人民医院核酸采样点、新开街
1月
26日
核酸采样点
1月
12日
—
14日
1月
19日
—
21日
托管班
1月
11日
—
16日
牡丹江红旗医院(病房号705)
1月
12日
—
19日
家的味道餐厅
1月
13日
—
18日
楼下附近拓然超市
1月
13日
—
21日
家源快餐店、粥家铺子、咱家刀削面
1月
22日
—
23诶
步行街杨国福麻辣烫
安阳市
时间 主要场所和交通工具
居住地(工作地)
汤阴县
备注:已公布的中高风险区所在县(市、区),不再逐一列举轨迹涉及的具体地点。









原标题:《春节假期健康提示!》

