20+74!千万莫大意!
(公益海报)
最新国内中高风险地区名单
(2022年1月12日14时)
截至2022年1月12日14时,国内公布的中高风险地区共94个,名单如下:
高风险地区:20个
陕西省(3个):
西安市(3个)
雁塔区小寨路街道小寨路街道长安大学社区
雁塔区长延堡街道
莲湖区桃园路街道西安航空学院(沣惠校区)
河南省(14个):
许昌市(12个)
禹州市夏都街道办事处
禹州市梁北镇
禹州市颍川街道塔湾村安泰煤业公司家属院
禹州市颍川街道回族小学北5街
禹州市颍川街道开元小区
禹州市颍川街道尹庄
禹州市颍川街道禹王大道113号
禹州市钧台街道四季花城(西院)
禹州市韩城街道焦寨社区
禹州市火龙镇刘沟村
禹州市火龙镇郭楼村
禹州市张得镇寨外村
安阳市(2个)
汤阴县古贤镇大朱庄村
汤阴县育才中学
天津市(3个):
津南区(3个)
辛庄镇林锦花园
辛庄镇林绣花园
咸水沽镇丰达园
中风险地区:74个
陕西省(45个):
西安市(37个)
雁塔区大雁塔街道
雁塔区等驾坡街道
雁塔区电子城街道
雁塔区杜城街道
雁塔区漳浒寨街道
雁塔区小寨路街道(不含长安大学社区)
碑林区柏树林街道
碑林区太乙路街道
碑林区文艺路街道
碑林区张家村街道
碑林区长安路街道
灞桥区洪庆街道
灞桥区席王街道
新城区韩森寨街道
新城区太华路街道
新城区西一路街道
莲湖区北关街道
莲湖区土门街道
莲湖区枣园街道
莲湖区红庙坡街道
未央区谭家街道
未央区未央宫街道
长安区郭杜街道
长安区韦曲街道
高新区丈八街道
高新区鱼化寨街道
西咸新区上林街道
西咸新区王寺街道
西咸新区沣东新城三桥街道
西咸新区秦汉新城渭城街道
曲江新区保利春天里社区
浐灞生态区长乐坡社区
高新区五星街道
高新区细柳街道
莲湖区桃园路街道(不含西安航空学院)
未央区徐家湾街道
西咸新区沣东新城斗门街道
延安市(8个)
宝塔区桥沟街道东苑社区
宝塔区桥沟街道向阳社区
宝塔区桥沟街道桥沟社区
宝塔区桥沟街道南寨砭村美满国际小区
宝塔区宝塔山街道东风社区
宝塔区宝塔山街道嘉陵社区
宝塔区冯庄乡首头庄村
宝塔区冯庄乡宝塔采油厂丰富川联合站
浙江省(4个):
宁波市(2个)
北仑区新碶街道沿海村
北仑区新碶街道申洲公司三部厂区及宿舍区
金华市(2个)
永康市石柱镇前锦村下陈自然村
永康市增杰衡器厂
河南省(18个):
洛阳市(2个)
新安县正村镇正村社区
新安县正村镇西沟村
许昌市(1个)
禹州市全域(除高风险区域外)
郑州市(10个)
中原区绿东村办事处电缆社区69号院
中原西路街道万达社区中原万达小区东院
中原区绿东村街道陇西社区陇海西路306号院(康桥上城品小区)
中原区中原西路街道绿都社区绿都城南区14号楼
中原区棉纺路街道盛润锦绣城社区盛润锦绣城小区东院1号楼
二七区建中街办事处永安社区保全街28号院
二七区嵩山路街道玉晖园社区玉晖园小区
二七区大学路街道金桥社区中苑名都小区
二七区一马路街道陇海大院社区陇海东路188号院
高新区石佛办事处育林社区五龙新城香榭园小区
安阳市(5个)
文峰区和园小区一期4号楼1单元
滑县锦和街道锦和书院人才公寓
滑县锦和街道岸尚公馆东区四号楼
内黄县六村乡袁六村
汤阴县全域(除高风险区域外)
广东省(2个):
深圳市(2个)
龙岗区布吉街道布吉社区壹村东心岭八巷55号楼栋
龙岗区吉华街道水径社区西环路2号长龙富辰公寓
天津市(5个):
津南区(5个)
辛庄镇鑫昱花园
辛庄镇义佳花园
咸水沽镇龙湖紫宸
咸水沽镇众惠里
咸水沽镇同泽园花园
要求:
1.自省外返莱的所有人员,至少提前3天向目的地镇街报备。
以上地级市范围人员请暂缓返莱,确需返莱的抵莱时须持48小时内有效新冠病毒核酸检测阴性证明,抵莱后积极配合防控部门落实好隔离管控、核酸检测等措施。其中,中高风险地区人员还须持当地疫情防控指挥部审批证明。(1)密切接触者、次密切接触者,自中高风险区返回(含到过或途经),或被判定为时空轨迹重叠人员、“同时空”伴随人员、全域封闭管理地区人员,须落实14天集中隔离和7天居家健康监测措施。居家健康监测期间做到不出门、不出户,独立房间、独立卫生间起居生活,不具备条件的,实行集中隔离。
(2)自中高风险区所在县(市、区、旗)返回,须落实7天集中隔离和7天居家健康监测。
(3)自中高风险区所在地级市的其他县(市、区、旗)返回,须在镇街安排下及时进行核酸检测,不得自行到医院进行采样检测。
(4)陕西省、浙江省、广东省、上海市、山西省、贵州省范围,除以上发生本土疫情的地级市范围外,自其他未发生本土疫情的地级市(直辖市辖区)返回,抵莱时须持48小时内有效新冠病毒核酸检测阴性证明,未持有的须在镇街安排下立即到属地医院进行1次核酸检测。
2.建议不要离莱外出,如前往省外,请向所在单位、社区(村居)报备。严格限制前往中高风险区及所在县(市、区、旗),非必要不前往中高风险区所在地级市。外出返莱前要严格按照规定提前进行报备。
市委统筹疫情防控和经济运行
工作领导小组(指挥部)办公室
2022年1月12日
感染者主要活动轨迹
(根据网络转载资料整理,请以当地实际情况为准)第一部分:曾乘坐的交通工具
火 车
车 次:G71列车 14车厢起止点:许昌东前往广州南
12月
22日
12月
27日
车 次:G844列车 6车厢
起止点:广州南前往许昌东
汽 车
(含私家车、出租车、大巴车等)
12月21日
地点:许昌市
禹州至光山汽车、息县到淮滨城际公交
12月
31日
地点:许昌市
许昌-禹州小型面包车
12月
27日
地点:郑州市
豫AD32930
公 交 地 铁
郑州市12月
25日
车次:57路
站点:火车站西广场站到淮河路大学路站
12月
25日
车次:179路
站点:淮河路大学路站到火车站西广场站
12月
27-30日
车次:57路、179路
站点:火车站西广场站到淮河路大学路站、淮河路大学路站到火车站西广场站
12月
31日
车次:4路、179路
站点:火车站西广场站到淮河路大学路站、淮河路大学路站到火车站西广场站
1月
1日
车次:57路、地铁5号线转2号线和4号线
站点:火车站西广场站到淮河路大学路站、淮河路大学路站到火车站西广场站、齐礼阎站到丰庆路站
1月
3日
车次:57路
站点:火车站西广场站到淮河路大学路站、淮河路大学路站到火车站西广场站
1月
4日
车次:102路、b17路
站点:中原路桐柏路站到火车站站、火车站南港湾站到商城路城东路站
1月
5日
车次:82路
站点:中原路京广路站到大学路桃源路站
2021年12月22日-2022年1月4日
车次:82路或4路公交车
站点:中原路京广路站到大学路桃源路站
2021年12月22日-2022年1月4日
车次:82路或4路或Y15路公交车
站点:大学路桃源路站到中原路京广路站
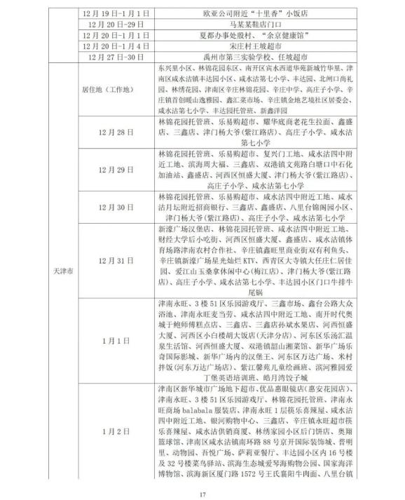
天津市
1月
1日
车次:地铁6号线文化中心-5号线下瓦房-1号线营口道站
站点:普明南里站-营口道站
第二部分:经停场所
西安市
时间 主要场所和交通工具
居住地(工作地)
雁塔区、高新区、长安区、西咸新区
2021年12月
31日-2022年1月7日
雁塔区、高新区、西咸新区
1月
8-9日
高新区、西咸新区
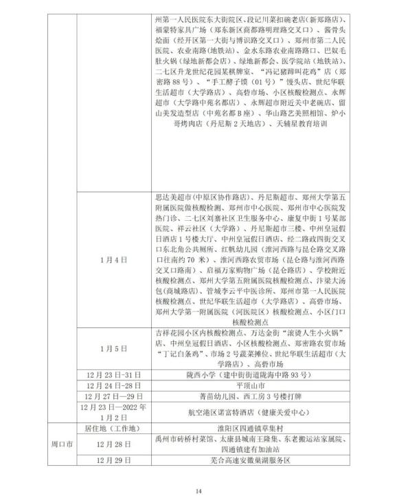
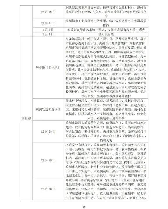
许昌市
时间 主要场所和交通工具
居住地(生活地)
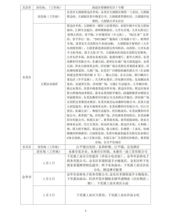
禹州市夏都医院养老护理部、颍川办事处颍川路开元小区、金玉良缘小区、四季花城西院、贝壳公寓、禹王广场工作室、禹州市夏都办山林街、禹州市鸿畅镇下寺村、硕达盛世阳光小区、禹州市夏都街道宋庄村、夏都欧亚陶瓷有限公司、禹州市梁北镇董村、郑州源之博电子科技有限公司、梁北中心学校、禹州市梁北镇秦村、禹州市梁北镇苏王口村、颍川办开元小区、禹州市梁北镇军张村、颍川中心学校、颍川办事处塔湾街安泰煤业公司家属院、禹州市火龙镇郭楼村、梁北一中、禹州市梁北镇大席店村、郭村小学、禹州市贵府花园、御湖湾世熙售楼部工地、郑州源芝博电子科技有限公司、夏都办事处盛和苑小区、禹州市火车站家属院铁路小区、金堂香炉厂、夏都办事处宋庄村、梁北小学门口流动摊位、禹州市梁北镇梁北村、禹州市梁北镇梁北社区、禹州梁北镇赵桥村、禹州市梁北镇郭村
病例轨迹涉及区域
安旭超市
12月
16日
胖东来超市
12月
18日
电信大楼对面路南郭孬量贩、优润购物超市
12月
19日
禹州市体育场
12月
20日
优润购物超市、柏山路恩发缘理发店、苏王口安旭超市、许昌五女店驾考中心、新峰矿务局、梁北镇社区服务大厅、卫生服务院、郭村牌坊医院、宜购超市
12月
21日
明珠石化、老卤铺子梦想家园店、北镇郭村牌坊北边理发店、苏王口安旭超市
12月
22日
胖东来、发发超市、老体育场、友谊服饰、新大新商场、白霜商场、钟鼓楼(五谷渔粉)、四季花城西院棋牌室、大众超市、亚光超市、鸿畅镇楼子赵村、苏王口安旭超市、建设路川香渔阁火锅府东路店、白霜博雅苑、白霜回小店、新大新商场、白霜步行街
12月
23日
郭村春苗幼儿园、梁北镇政府附近饭店、胖东来、发发超市、老体育场、四季花城西院棋牌室、农贸市场(市委党校对面)、优润购物超市、鸿畅镇楼子赵村、鸿畅镇五金店、长江饭店、老卤铺子梦想家园店、迎宾东路三角花园清华园公寓、苏王口安旭超市、宜购生活超市、西商贸嘉年华主题酒店
12月
24日
郭村春苗幼儿园、梁北镇政府附近饭店、胖东来、发发超市、老体育场、四季花城西院棋牌室、农贸市场(市委党校对面)、颍河大街南段路东便利超市、大众超市、优润购物超市、浅井镇路段、无梁镇沙县、无梁镇执勤卡点、苏王口安旭超市、褚河北大公学、大禹像、流花坊精品店、张一碗过桥米线店、梁北刘垌村、中南北大街路西一家艾灸馆、大同路、柏山路交叉口先锋胡辣汤、伊庄村小卖部、府东路和谐大道交叉口小峰装饰、鸿畅镇李金寨村安装广场
12月
25日
郭村春苗幼儿园、梁北镇政府附近饭店、胖东来、发发超市、老体育场、四季花城西院棋牌室、农贸市场(市委党校对面)、电信大楼对面路南郭孬量贩、南五里卓越汽修、东商贸、鸠山老字号饸饹面世袭华府、建安区三高、宜购超市、梁北镇正德武术学校、中南北大街路西一家艾灸馆、先锋胡辣汤、大鹏车业、禹州恒硕业长安专卖店、六和饭店、建材路市场对面的中国石化、白霜博雅苑商场
12月
26日
郭村春苗幼儿园、梁北镇政府附近饭店、胖东来、发发超市、老体育场、四季花城西院棋牌室、农贸市场(市委党校对面)、禹州市张得镇小寨村、禹州市中医院、药城路阿勇饸饹面店、建安区三高、沅洗浴宾馆、梁北旭旭米线、梁北街新天地超市、梁北镇正德武术学校、中南北大街路西一家艾灸馆、禹州市第二人民医院、建设路五金店、恒硕业长安专卖店、面纸包鱼、李金寨村、赵桥浴池
12月
27日
梁北镇卫生院、郭村春苗幼儿园、梁北镇政府附近饭店、胖东来、发发超市、老体育场、四季花城西院棋牌室、农贸市场(市委党校对面)、东环路菜市场、长江饭店、谷色菇香逍遥镇牛肉胡辣汤店、大同路焦庄烧饼牛肉汤店、省实验许昌中学、禹州开元步行街烩羊肉馆、迎宾东路三角花园清华园公寓、许昌市徐湾社区胖子店超市、彩票店、苏王口安旭超市、禹州市二院、梁北刘垌村、中南北大街路西一家艾灸馆、爱德幼儿园、郭孬超市、郑开大道、阿尔达激光切割加工厂及门口西侧驴肉店
12月
28日
卫生院旁边早餐店、梁北镇卫生院、郭村春苗幼儿园、梁北镇政府附近饭店、胖东来、发发超市、老体育场、四季花城西院棋牌室、农贸市场(市委党校对面)、盛和苑小区、梁北镇卫生院、优润购物超市、明珠石化加油站、禹州张书奶粉店、行政南路名仕修脚店、省实验许昌中学、迎宾东路三角花园清华园公寓、玖盛祥超市、意境造型美发店、建安区第四高级中学、苏王口安旭超市、新天地购物广场、梁北镇中心学校、旭旭米线店、中南北大街路西一家艾灸馆、禹王大道东十里菲思能源加油站、战强便利店
12月
29日
卫生院旁边早餐店、梁北镇卫生院、郭村春苗幼儿园、梁北镇政府附近饭店、四季花城西院棋牌室、农贸市场(市委党校对面)、第一汽车站、行政南路名仕修脚店、省实验许昌中学、胖东来、迎宾东路三角花园清华园公寓、许昌市东城区派出所、苏王口安旭超市、凯盛KTV、禹州市夏都社区卫生服务中心
12月
30日
卫生院旁边早餐店、梁北镇卫生院、郭村春苗幼儿园、梁北镇政府附近饭店、四季花城西院棋牌室、农贸市场(市委党校对面)、胖东来、中国梦、竹园超市、鸠山老字号饸饹面、政南路名亨小区大门东信阳毛尖店、郭楼村三号食品坊附近申通快递点、苏王口安旭超市、建设路方中山胡辣汤、东环路菜市场海龙鲜羊肉店、远航路92号明阅眼镜批发城、梁北街鸿运超市、药行东街百乐门、豫新五金店、钧都医院、老体育场西一所卫生室、良友大酒店、南四环与画圣路交叉口丰源石化加油站
12月
31日
梁北镇卫生院、郭村春苗幼儿园、梁北镇政府附近饭店、四季花城西院棋牌室、农贸市场(市委党校对面)、老一峰超市、新视觉广告店、胖东来超市、建设路北菜市场、菜园街北边路西理发店、优润购物超市、砖桥第一涮、郭村浴池、许昌市东城区徐湾村、禹州市大禹像、电信大楼及附近烧饼店、苏王口安旭超市、精灵名妆店、禹州高铁站、梁北饸饹面店、中南北大街路西一家艾灸馆(无牌店)、新视觉广告店、赵桥牙科诊所、钧州大街白霜服装店、钧州大街一峰商贸有限公司(老一峰)、盛氏手工麻花摊(流动摊位)、滨河大道新一峰超市、罗曼林店
1月
1日
郭村育苗幼儿园、金隆豆捞店铺、亚细亚一楼黄金区域、老一峰超市、亚细亚对面农村信用社、云都颐龙湾、优视教育辅导中心、颍河大街刘记驴肉火锅、华夏大道英特药房、东环路菜市场、颍河大街南段路东便利超市、南关发发超市男装店、优润超市购物、梁北镇卫生院、苏王口村信得来超市、东信阳毛尖店、丰泽元火锅店、夏都广场、钧州大街老一峰超市、梁北镇正德武术学校、远航路农行东侧店、钢材市场“大艺恒国”店、电信大楼二楼阳光保险公司、澳门豆捞、新大新购物广场、白霜步行街、发发超市、赵桥网红打卡基地
1月
2日
郭村育苗幼儿园、辛庄路菜鸟驿站、鸠山镇、大鸿寨门口、禹州大禹像附近一炒鸡店、褚河巴庄、路西超市、发发超市、电视台附近、万和家园小区、东商贸步行街台湾麻辣烫、老一峰、梦想家园楼下老卤肉铺子、禹州市白霜商场旁边钎孜鞋店、梁北镇郭村第三卫生室、禹州市第二人民医院西边小巷府南路、火龙镇第二中心小学对面早餐店、胖东来生活超市、苏氏眼镜店、西十里卫生室、苏王口安旭超市、梁北镇正德武术学校、河路蓝胖子烤肉、远航路大艺五金店、禹王大道郭孬量贩、景华购物广场、梁北大众浴池、禹州东站
1月
3日
郭村东头宜购超市、集中核酸检测采样、郭村育苗幼儿园、第三汽车站、大同路路边临时核酸检测点、电信大楼郭孬超市、丁珂羊肉汤(新体育场西门)、胖东来、电信大楼、梁北镇郭村第三卫生室、优润购物超市、永升粮油店买油、东关村委会、一分利超市、东商贸3号街、东商贸9号街双汇店、卫锋店、四高惠佳时代、永和园小区、植物院南门、梁北剧院集中采样点、678超市
1月
4日
大禹像第一汽车站老开关厂临时检测点
1月
5日
禹王广场北门临时检测点
1月
6日
禹州市人民医院
广州市
时间 主要场所和交通工具
12月
22-26日
广州市喜御酒店
12月
25日
南苑酒家
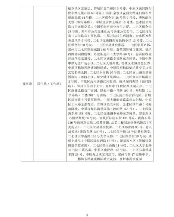
郑州市
时间 主要场所和交通工具
居住地(工作地)
二七区建中街河南省职业病医院家属院、金水区沙口路138号院南院、出租车(豫ADT6503)、二七区西工房社区、管城区商城东里15号院(宿舍)、商城东路32号附6号正宗川味小炒店、二七区菜王南街44号楼、大学北路30号院中苑名都、桃源南街2号院附30号、丹尼斯超市(大学路店)、大学路丹尼斯商场、二七区大学路泰宏建业国际城12号院、中原东路9号家属院、大学南郡(大学南路116号)、长江路世纪联华超市、二七区二道街225号院、二七区蜜蜂张和平路70号院、中原区豪德天下府邸同福搬家公司宿舍(西流湖路与西三环)、二七区南村小区、二七区嵩山路亚星锦绣山河小区,、陇海中路一马路190号、出租车(豫ATW772)、中原区和昌湾景小区、二七区政通路50号院、二七区漓江路吉祥花园、河南有线长江路营业厅、中原区绿都城南区、中原区颖河路永辉超市
病例轨迹涉及区域
“星星充电站”(农业西路与嵩山北路交叉口西北角)、大业燃气站(淮河路西三环交叉口)
12月
24日
郑州大学第一附属医院(郑东院区)、西工房社区某棋牌室
12月
25日
郑州大学第一附属医院(郑东院区)、项美健康管理中心、交通医院(二七区交通路133号)、闫冉热干面店、中原区华智酒店(科学大道97号)、智联网产业园(枫香西街)、苇岸人家小区(碧云路寒山路口)、黄河科技学院家属院(紫荆山南路666号)
12月
26日
郑州大学第一附属医院(郑东院区)、康复中街农贸市场、政通路交通路交叉口金梧桐超市、闫冉热干面店、金水区原野家园(丰乐路)、金水区怡丰新都汇、中原区棉纺西路18号院、姜记刀削面馆(中原区前进路27号院内)、黄河科技学院家属院(紫荆山南路666号)、万科大都会铂悦苑(南四环与大学路交叉口东南角)
12月
27日
项美健康管理中心、政通路交通路交叉口金梧桐超市、正商城祥园(华中路)、中国建设银行(郑州大学南路支行)、西工房社区某棋牌室、黄河科技学院家属院(紫荆山南路666号)
12月
28日
项美健康管理中心、博爱闪记牛肉丸子汤小酥肉店(二七区交通路106号)、鼎红洗浴中心(二七区淮北街52号)、丹尼斯(大学路店)对面某灯具店、西工房社区内某菜市场、凌云路市场(商城路凌云路口)亮彩布艺、郑铁艺术幼儿园、二七区住房保障服务中心(沁河路74号)、金水区市民新村北街9号院、中牟县郑开大道66号、佛岗新居(冯庄路与南三环交叉口南200米路东)、站马屯新苑(紫荆山南路宇通路西南角)
12月
29日
项美健康管理中心、河南宜华汽车销售服务有限公司(北三环与电厂路交叉口东南侧410米彩虹桥汽车城内)、金水区市民新村北街9号院、中牟县郑开大道66号、西工房社区某棋牌室
12月
30日
项美健康管理中心、中国工商银行(郑州城市山水支行)、二七区行政服务中心(赣江路行云路交叉口)、阳光超市、郑东新区众意西路与地润路一商铺、木棉女康商铺(九如路和东风路)、惠济区龙城广场、黄河科技学院家属院(紫荆山南路666号)、站马屯新苑小区(紫荆山南路宇通路西南角)、金牛水岸国际花园一期(京广路与南三环交叉口)、四家电动车店(秦岭路汝河路口北约100米)
12月
31日
项美健康管理中心、大学路丹尼斯超市、杨记清芳牛肉拉面店(京广路店)、郑铁艺术幼儿园、郑州银行会展支行(金水区商务外环路28号)、西工房社区某棋牌室、都百货三楼虎丫炒鸡、福都百货四楼影院、荆胡小区6号院、站马屯新苑(紫荆山南路宇通路西南角)
1月
1日
项美健康管理中心、“解家河南菜”饭店(商鼎路店)、金梧桐超市、蝎王府羊蝎子饭店(嵩山南路店)、昆仑乐居酒店(嵩山路店)、凌云路市场伊人坊女装、贵妇人服饰店、康复中街农贸市场、二七区葛记红焖羊肉馆(淮河路与庆丰街交叉口)、蝎王府羊蝎子(嵩山南路店)、昆仑乐居酒店、谷婆婆八宝粥店(金水区园田路32号)、百家奶业(二七区幸福路9号)及附近某水果店、棉纺西路18号院、郑州市恒旭手机连锁店、泰宏7号院、绿地滨湖国际(南三环行云路)、荆胡社区3号院、行云路长江花园“禾嘉欢石磨豆花鱼”火锅店
1月
2日
大学路与陇海路附近的郑州银行、胖孩果蔬超市(交通路分店)、那加米皮店(康复前街店)、凌云路市场某烧饼店、凌云路市场朵朵童鞋、米高女装购物、西工房社区某棋牌室、中原区启福尚都C区、登封市白沙水库、禹州市花石镇花石毛毛羊肉馆、政通路50号院小区内三号楼1单元某棋牌室、行云路回春生炝烩面馆
1月
3日
项美健康管理中心、“星星充电站”(金杯路王砦路信基建材市场东北角)、“逍遥镇李记胡辣汤爱心面馆”饭店(丰华北路与王寨街交叉口西北角)、周记特色羊杂汤(京广快速路店)、金梧桐超市、郑州市第二人民医院、西工房社区某棋牌室、五菱汽车4S店(航海路与城东路向南200米)、老闪饭店(航海路与紫荆山路交叉口西北角400米)、河南合众明德汽车销售服务有限公司(航海中路)、橄榄城别墅(南屏路)、康桥玥棠小区(连云路与南屏路交叉口)、站马屯新苑(紫荆山路宇通路西南角)、嵩山路办事处荆胡小区3号院、泰宏2号院、吉祥花园小区内某超市
1月
4日
河南省职业病医院家属院小区内核酸检测点、凌云路市场红豆内衣家居店、郑州大学第一附属医院、丹尼斯商场对面核酸采集点、郑州银行陇海支行(二七区陇海中路98号)、二七区住房保障服务中心、沿河路二道街交叉口附近某水果店、阳光超市、鲜生生鲜店(二七区泰宏建业21号院)、小区优捷生活超市、吕老大饸饹面羊肉汤馆(淮北街汝河路十字路口东)、红帆幼儿园(昆仑路与淮河西路)、郑州中心医院(桐柏路院区)、淮河西路农贸市场(昆仑路与淮河西路交叉口路南)、啟福万家超市(昆仑路店)、小区南门口壹仟家购物广场、荆门路黄河源酒店、铂悦苑
1月
5日
西彩社区(农业路与沙口路交叉口东南角)核酸检测点、凌云路市场沈庄纸行、丹尼斯商场核酸采集点、大学南郡小区核酸检测点、蜜蜂张社区卫生服务中心、阳光四季城(嵩山南路17号)核酸检测点、郑州古玩城(大学中路49号)、郑州古玩城附近某饭店、联合雅园(南屏路北开发路西北角)、佛岗新居(冯庄路与南三环交叉口南200米路东)、泰宏建业国际城7号院、政通路50号院内某超市购物、政通路50号院核酸检测点
1月
6日
河南省职业病医院家属院小区内核酸检测点、凌云路核酸采样点、金牛美景园(京广快速路南屏路东南角)、青秀佳苑(碧云路125号)、荆胡小区3号院、泰宏建业国际城7号院
1月
7日
凌云路核酸采样点
天津市
时间 主要场所和交通工具
居住地(工作地)
众惠里小区、滨海新区南益名士华庭、众惠里泽惠烟酒超市、津南区第七小学、龙湖紫宸、高庄子小学、碧水四季园、林锦花园托管班、兆合园、咸水沽第七小学
12月
24日
吾悦广场
12月
25日
惠泽烟酒超市、咸水沽镇老早市重明楼雅竹书画工作室、格林游泳健身(津园店)、月坛商厦6楼核武器街舞培训中心
12月
26日
耀华新天地金手指爵士鼓培训班
12月
27-28日
咸水沽第七小学
12月
29日
咸水沽第七小学、新祥园托管班
12月
31日
咸水沽第七小学、新祥园托管班、咸水沽临时接种点
1月
1日
滨海新区南益名士华庭底商4期、咸水沽耀华新天地模特培训班
1月
2日
滨海新区五月广场金迪贝嘉幼儿园、滨海新冠钢管厂五味缘小郡肝串串香福州道店、福地电影院、格林游泳健身(津园店)
1月
3日
滨海新区北塘梅州道879号泽润烟酒商行、滨海新区北塘街海阔苑
1月
4-5日
咸水沽第七小学、新祥园托管班、丰达园
1月
6日
咸水沽第七小学、津南区宜华里文敬培训学校、丰达园、华润大卖场
1月
7日
咸水沽第七小学、丰达园、咸水沽金才洗浴中心
1月
8日
龙湖紫宸小区门口哈喽便利店
备注:西安市莲湖区、新城区、碑林区、灞桥区、未央区、雁塔区、长安区、鄠邑区、曲江新区、西咸新区、国际港务区、高新区、浐灞生态区、宝塔区为西安市中高风险区所在的县(市、区),不再逐一列举轨迹涉及的具体地点。


















来源:山东疾控原标题:《20+74!千万莫大意!》

