又有教育机构宣布:退出!
中国基金报记者 李智
双减政策的余波下,“早教第一股”美吉姆也宣布,将退出K12学科类培训业务,公司将专注于儿童早期素质教育领域。
美吉姆完成转让楷德教育股权
不再涉及K12学科类培训业务
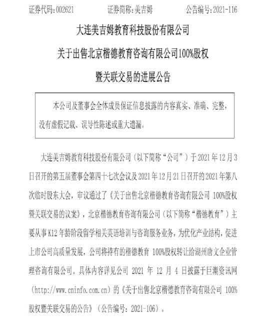
12月30日晚间,美吉姆发布公告称,为优化产业结构,促进上市公司高质量发展,公司将持有的楷德教育100%股权转让给湖州唐文企业管理咨询有限公司。

据悉,楷德教育主要从事K12年龄阶段留学相关英语培训与咨询服务业务。美吉姆表示,本次资产出售有利于优化产业结构,降低上市公司合规风险,符合公司及全体股东利益,不存在损害公司及股东特别是中小股东利益的情形。
公告指出,截至目前,交易双方已按照《关于北京楷德教育咨询有限公司之股权转让协议》相关约定完成了楷德教育股权的工商变更登记手续,本次工商变更完成后上市公司不再持有楷德教育股权,亦不再持有从事涉及K12年龄阶段学科类培训业务的相关资产。
割肉止损?
3亿元收购的资产1500万转让
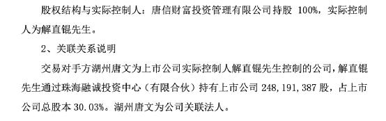
值得注意的是,上述交易的受让方“湖州唐文”是由唐信财富投资管理有限公司100%持股的,实际控制人为解直锟先生。

解直锟先生通过珠海融诚投资中心(有限合伙)持有上市公司2.48亿股,占上市公司总股本30.03%。湖州唐文为公司关联法人。

公开资料显示,2017年,美吉姆以3亿元收购楷德教育100%的股权,对比此次1500万元的转让价款,可谓是“割肉止损”。
2017年2月份,在股权收购时,楷德教育曾做出业绩承诺,公司在2017年、2018年和2019年每年度实现的合并报表扣除非经常性损益后归属于母公司净利润分别不低于2000万元、2600万元、3200万元。

彼时,楷德教育在公告中表示,上述盈利预测承诺是基于行业发展前景及标的公司经营情况和业务发展规划等因素所做出的预测承诺,如果标的公司在盈利预测承诺期内的经营情况未达预期,尽管补偿义务人已与公司就标的公司实际盈利数不足利润承诺数的情况约定了明确可行的补偿安排,但补偿安排依然存在不确定性。
数据显示,2017年、2018年楷德教育净利润刚好超过业绩承诺,但是2019年的净利润为3054.31万元,并不尽如人意。另外在2020年楷德教育业绩急剧下滑,受疫情影响出国留学形势有变等原因,当年楷德教育的营收4635.11万元,净利润仅为827.97万元。而这也引发美吉姆收购形成的2.89亿商誉减值2.37亿元。
2020年,美吉姆商誉期末余额14.56亿元,较期初减少6.29亿元,同比下降 30.19%。主要系报告期美杰姆、楷德教育商誉减值所致。


今年前8个月,楷德教育净亏损约136.28万元。美吉姆表示,此次剥离该业务有利于美吉姆更聚焦于早教主业,实现公司的进一步发展和业绩的持续提升。

美吉姆致力于儿童早期素质教育
经营业绩“大变脸”
美吉姆官网显示,公司专注于儿童早期素质教育领域,目前全球范围内已经在38个国家和地区开设了近800家儿童早期素质教育中心,美吉姆早已成为具有国际竞争力的早期素质教育品牌。
目前,美吉姆搭建了适合0至3岁儿童的体育欢动、音乐欣赏与体验、艺术欣赏与实践三大主干课程,并开发了系列主题的素质课。

另外在12月20日,美吉姆在投资者互动平台表示,公司主营业务为儿童早期素质教育。美吉姆以“传递先进教学理念、打造全球领先的素质教育平台”为愿景,坚持“育人为本、成人与成才并举”的经营宗旨,以“充分释放孩子发展潜力、培养具备全球竞争力的新生代”为教学目标,致力于为中国适龄儿童提供优质的教育产品与服务。
经营业绩方面,2020年,美吉姆业绩“大变脸”,全年净利润巨亏5.71亿元,远超此前3年净利润之和。

今年前三季度,美吉姆的营收净利继续下跌。数据显示,美吉姆前三季度实现营业收入为2.61亿元,同比下降1.82%;归属于上市公司股东的净利润为3793.99万元,同比下降62.83%。公司解释称,报告期内,营业成本同比下降主要系公司于2020年8月出售子公司三垒科技100%股权,本报告期合并范围较上年同期发生变化所致。应收账款同比增长主要为应收账款回收期变长所致。
受制于公司基本面以及政策等因素的影响,美吉姆股价也表现不佳,年内累计跌超28%。当前报4.03元,总市值为33.14亿元。

双减政策出台后
教培企业积极寻求转型发展
针对K12的“双减”政策出台,不少教培企业纷纷宣布暂停K12或K9培训服务。同时也使得教育培训行业发展趋于规范化、理性化,各大机构积极寻求转型发展,定位“素质教育”和“职业教育”两大赛道。
双减政策之下,新东方率先做出了转型。10月25日,新东方旗下在线教育网站——新东方在线公告称,称公司将停止经营中国内地义务教育阶段学科类校外培训服务,该项服务提供给中国内地幼儿园至九年级(K9或义务教育)的学生。终止预计于2021年11月末之前生效。同时,新东方计划于2021年底前停止全国所有学习中心的K-9学科辅导服务。近日,俞敏洪也开始直播卖货了。
11月13日,学而思宣布,该公司中国内地义务教育阶段的学科类校外培训服务将于2021年12月31日截止。此前,学而思的母公司好未来发布官微称,好未来深刻认识“双减”的重大意义,坚决拥护党中央决策部署,严格落实“双减”工作的各项要求,依法合规经营。我们中国内地义务教育阶段的学科类校外培训服务将于2021年12月31日截止。在此之前,我们将保质保量完成用户已报名的此类课程服务。
11月15日,K12在线教育巨头高途在其官方微博发布公告称,为积极严格落实国家关于义务教育阶段“双减”政策的各项要求,高途将于2021年12月31日结束在中国内地义务教育阶段即小学和初中阶段的学科类校外培训服务。在此期间,高途将一如既往全心全意地为在读的学生和家长提供保质保量的学习服务。
同日,主打一对一教学的学大教育发布公告,为严格遵守监管要求及进一步调整优化现有业务结构,公司计划将于2022年1月1日起停止开展义务教育阶段在线学科教育培训业务,该计划预计2021年12月31日前生效。
近期,上海知名教育机构四级教育也宣布将在年底前停止K9培训服务。四季教育在“双减”意见出台后,曾对外透露转型计划,提出了包含素质教育、教育信息化、终身学习、研学实践教育的“四驾马车”发展路径。
编辑:舰长
版权声明
《中国基金报》对本平台所刊载的原创内容享有著作权,未经授权禁止转载,否则将追究法律责任。
授权转载合作联系人:于先生(电话:0755-82468670)
原标题:《又有教育机构宣布:退出!》

