“浙丽保”报销规则全解析
自11月29日“浙丽保”缴费通道开启以来,
参保人数已达180万+
那对于“浙丽保”报销起付线是多少?
什么能报销?什么不能报销?
您知道多少?
下面,由小布为大家做解析
01
问
我想请问一下,“浙丽保”报销起付线是多少?是每年清零还是累计计算?
答
近期“浙丽保”待遇扩面,降低了起付线,让更多参保人员可以享受到“浙丽保”报销待遇。具体为:“浙丽保”清单范围内费用0.5万-1万之间报销20%(不含大病保险起付线以下费用,下同);1万-1.5万之间报销30%;1.5万-1.8万之间报销比例50%。“浙丽保”清单范围内费用超过1.8万元的部分按原规定从75%报销比例起步,实行梯次提高报销。“浙丽保”起付线在参保年度内累计计算,在年底清零,次年重新计算起付线(基本医保和大病保险均是如此)。
02问
我是低保户,想问下大病保险起付线是多少?和普通群众相比,我的起付线会更低吗?大病保险起付线以下的医疗费“浙丽保”可以报销吗?
答
普通群众的大病保险起付线为1.8万元,困难人员的大病保险起付线是0.9万元。大病保险起付线以下的医疗费用不纳入“浙丽保”报销。
03
问
我想问一下,“浙丽保”可以报销门诊看病的费用吗?听说“浙丽保”能报很多基本医保不给报的药品,具体是哪些呢?
答
“浙丽保”的保障范围包括普通门诊,所以,门诊看病的费用只要符合“浙丽保”报销范围,一样可以报销。目前,“浙丽保”清单保障范围覆盖699个自费药品,70个自费诊疗项目及符合相关规定的自费医用材料。具体可扫描以下二维码查询。
04问
去年我参加了“浙丽保”,生病住院时得到了很好的待遇赔付,2022年度“浙丽保”政策也一样吗?报销比例是多少呢?
答
2022年度“浙丽保”同2021年度相比,保费不变,仍然是100元;按照我市新出台的政策,“浙丽保”待遇全面升级,“浙丽保”清单范围内费用增设了三档待遇(详见问题一),同时保障范围扩大到了699个自费药品,70个自费诊疗项目及符合相关规定的自费医用材料。
05问
想了解一下,参加“浙丽保”后,市内就医如何报销,市外就医如何报销?
答
丽水市域内定点医药机构就医的,“浙丽保”待遇与基本医保待遇一并刷卡结算。市外省内就医的,通过数据共享,“浙丽保”结算系统自动获取“浙丽保”保障范围内医疗费用明细信息,经审核后,报销的费用直接转入您的社保卡银行账户(如因使用特殊药品等情况需进一步提供材料的,“浙丽保”工作人员会与您电话联系)。省外就医的,需提供就医费用明细、出院记录等到当地医保经办大厅“浙丽保”专窗办理报销手续。
(“浙丽保”理赔咨询服务网点详见下图)
06问
我原先在丽水就医,后来转到外地继续治疗,那么转外就医费用是否可以纳入“浙丽保”报销?
答
转外就医治疗产生的费用,如符合“浙丽保”清单范围的可纳入“浙丽保”报销。同时,根据基本医保政策,参保人员转市外省内就医的需承担10%转外就医自理费用,转省外就医需承担20%自理转外就医自理费用。为减轻转外就医参保人员的医疗负担,根据《关于印发
<丽水市全民健康补充医疗保险(浙丽保)实施方案>的通知》(丽政办发〔2020〕80号)规定,“浙丽保”将基本医保转外就医自理费用按50%纳入待遇报销。丽水市全民健康补充医疗保险(浙丽保)实施方案>07
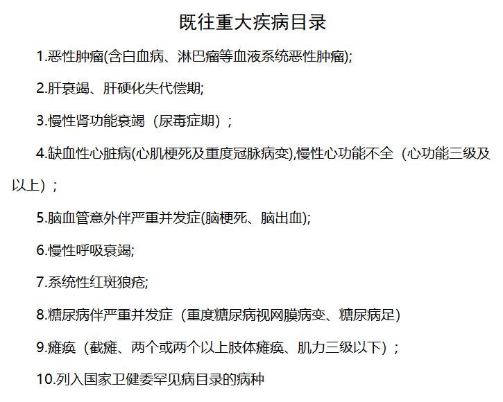
问
我是外省人员,患有尿毒症,听说丽水的医保待遇好,想把基本医保转到丽水,并参加“浙丽保”。是不是6个月待遇等待期过后,看病就可以报销了?
答
为确保我市市民的权益,根据《关于明确参保全民健康补充医疗保险(浙丽保)相关事项的通知》(丽政办发〔2020〕98号)文件规定,2021年后非我市户籍人员及市外户籍迁入人员在我市参加基本医疗保险并参加全民健康补充医疗保险(浙丽保)的,在保险期内因治疗既往已患重大疾病产生的相关治疗费用不纳入全民健康补充医疗保险范围(既往重大疾病见下图)。您患的尿毒症在既往重大疾病目录内,所以相关治疗费用不纳入“浙丽保”报销范围。但如您属我市户籍人员回原籍(或恢复我市户籍)参加基本医疗保险,且参加全民健康补充医疗保险(浙丽保)的,按《关于印发
<丽水市全民健康补充医疗保险(浙丽保)实施方案>的通知》(丽政办发〔2020〕80号)方案规定在6个月待遇等待期后可以享受待遇。丽水市全民健康补充医疗保险(浙丽保)实施方案>
*具体政策请以正式文件为准
文章来源:丽水医保原标题:《“浙丽保”报销规则全解析》

