长护险②中国参保资金哪里来及如何借鉴国际经验
据中国老龄委推测,2020年中国失能老人数量将达到4200万人,2050年将达到9750万人。失能老年数量的激增不仅给家庭带来巨大压力,也逐渐转变成为社会风险。由此,中国先后于2016年、2020年在全国29个试点地区(包括46个城市和1个城区,2个自治州)推行长期护理保险制度(以下简称“长护险”),借此解决失能老人的长期照护需求。
本文对两批试点地区(注:由于2020年新增的试点地区中,甘南藏族自治州截至2021年6月还未出台相关政策。故在本文重点对已有政策并推行的28个试点地区的筹资机制进行比较分析。)的长护险筹资机制进行对比分析,探究目前中国长护险推行过程中筹资存在的困境,在此基础上与德国、日本、韩国的长护险制度进行比较,并提出相关建议,以期为中国长护险推行、发展提供新的视角。
中国各试点地区长护险筹资机制比较
本文从参保对象、筹资渠道、筹资形式和筹资标准4个角度进行比较分析,探究各试点地区长护险资金筹集的特点。
(一)参保对象
在参与长护险制度试点地区中,其参保对象主要包括城镇职工医保参保人员、城镇居民医保参保人员和农村居民医保参保人员3类,但各试点地区对于参保者的覆盖范围存在一定的区别。其中,有18个试点地区参保对象仅覆盖城镇职工医保参保人员,有3个试点地区延伸至城镇居民医保参保人员,有7个试点地区实现城镇职工医保参保人员、城乡居民参保人员的全覆盖。除此之外,部分试点地区对参保对象准入要求做了进一步规定,如上海市60岁以下的城乡居民医保参保者、湘潭市领取失业保险金的人员、南宁市享受工伤保险基金支付生活护理费的工伤人员、石景山区学生和儿童不纳入参保对象范围(表1)。
表1 各试点地区长护险参保对象

资料来源:根据试点地区方案整理。
(二)筹资渠道及缴费来源
通过比较两批试点地区推行的长护险政策,其筹资渠道可分为单一筹资渠道和多元筹资渠道。单一筹资渠道是指资金主要来源于医疗保险统筹基金。多元筹资渠道则在规定中明确政府、单位和个人三者的责任主体地位,长护险多元筹资渠道主要包括政府财政补助、基金划拨、单位缴费、个人缴费等相混合的缴费模式。各试点地区中,有3个地区采取单一筹资渠道,其余地区规定采取多元筹资渠道进行筹资(表2)。
表2 各试点地区长护险筹资渠道

资料来源:根据试点地区方案整理。
从筹资渠道分析,绝大多数试点地区依赖医保统筹基金和个人账户划拨付费,其次是政府财政补助和其他基金补助。需要单位缴费的试点地区,有上饶、南宁、昆明。需要个人缴费的试点地区,有上海(城乡居民医保参保者)、安庆(城镇职工医保参保者)、石河子(城镇居民医保参保者)、南通(城镇居民医保参保者)、荆门(在职城镇职工医保参保者)、盘锦(单建统筹参保人员)。但从缴费比例或额度来看,各试点地区筹资渠道未实现真正意义上的多元化(表3)。
表3 各试点地区个人和单位缴费来源

资料来源:根据试点地区方案整理。
(三)筹资形式
长护险筹资形式可分为定比筹资、定额筹资和混合筹资3种。定比筹资是指试点地区不同的缴费责任主体按照规定的缴费基数设定不同的缴费比例。实行定比筹资的试点地区,有荆门、承德、福州、湘潭。与定比筹资不同的是,定额筹资是指规定各责任主体在一定周期内缴纳具体数额的参保费用。实行定额筹资的试点地区,有安庆、石河子、苏州、齐齐哈尔、广州、重庆、宁波、南通、安庆、石景山、天津、乌鲁木齐、晋城、开封、黔西南布依族自治州。混合筹资是各试点地区针对不同的责任主体(尤其是参保对象)而分别制定既包括定额筹资,又包括定比筹资的筹资形式。实行混合筹资的试点地区,有上海、上饶、成都、青岛、天津、南宁、盘锦、昆明、呼和浩特。
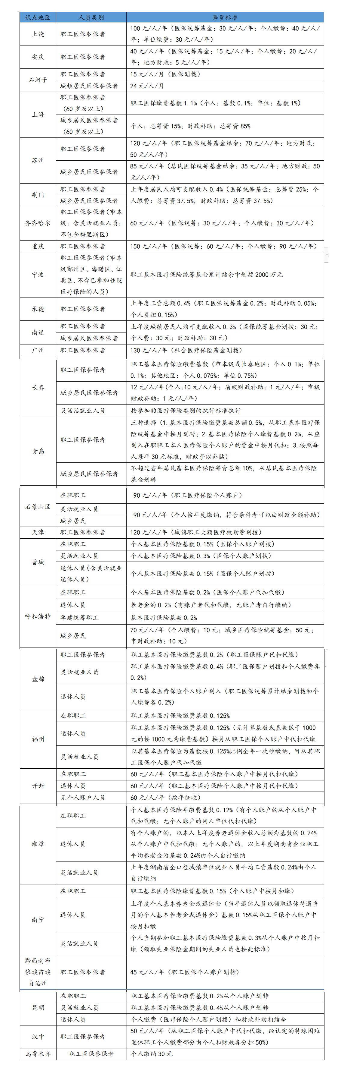
(四)筹资标准
当前,两批长护险制度试点地区筹资标准存在较大差异。归纳各试点地区对筹资标准的划分可分为3类:一是依据居民收入状况确定筹资标准;二是依据社会医疗保险缴费基数确定筹资标准;三是依据医疗保险基金累计结余状况确定筹资标准。其中,依据居民收入状况确定筹资标准的试点地区,有承德、齐齐哈尔、荆门、苏州、南通、上饶、天津;依据社会医疗保险缴费基数筹资标准的试点地区,有上海、成都、晋城、呼和浩特、盘锦、福州、湘潭、南宁、昆明;依据医疗保险基金累计结余状况确定筹资标准的试点地区,有宁波、青岛、长春、广州、石河子。其余7个试点地区未明确筹资标准的划分依据(表4)。
表4 试点地区长护险筹资标准

资料来源:依据试点地区方案整理。
中国长护险筹资困境分析
(一)参保对象覆盖范围窄,有悖公平性
长护险的推行是解决失能人员照护需求以及应对家庭小型化的现实需要。中国长护险推行之时便已确立了构建公共长护险的制度走向。2020年国家医保局发布的《2020年医疗保障事业发展统计快报》显示,中国职工医保参保人数为34423万人,城乡居民医保参保人数为101677万人(据中国政府网)。目前推行长护险制度的28个试点地区中,有18个试点地区参保对象仅覆盖至职工医保参保者。然而,根据数据显示,中国职工医保参保人数仅占城乡居民医保参保人数的1/3。故长护险试点主要覆盖职工医保参保者,实际上只覆盖了少数群体。此外,也不能忽略农村地区,在目前的试点地区中,仅有7个地区参保对象覆盖至农村居民,而中国人口老龄化趋势呈现城乡倒置现象。更为严峻的是,中国农村完全失能老人比率高于城镇完全失能老人,这一部分老人面临贫困和失能的双重压力,处境更为艰难。这部分群体非常需要长护险政策的扶持,尤其是空巢失能老人,更需要生活照料和基本医疗护理。长护险作为公共性政策,其制度设计要体现普惠性和公平性,目前虽然在试点阶段,但也要考虑中国人口结构比例。试点地区向农村扩展,既有利于长护险试点阶段的普及性,也可以更加全面地检验长护险的普适性;既能体现长护险的公平性,也有利于日后长护险在全国推广。
(二)筹资渠道单一,责任划分不明
从各试点地区的政策可以看出,绝大部分试点地区更多地依赖医保统筹基金和医保个人账户的划拨,相对于实现真正意义上的单位缴费和个人缴费的地区,更倾向于政府的财政补助。筹资渠道的单一,不仅限制长护险制度的发展,导致其过度依赖政府补助。在各试点地区长护险制度推行过程中存在责任主体划分不明的问题,如宁波、广州和青岛长护险资金的筹集完全依赖医保统筹基金的划拨。这短期可行,但若长期从医保统筹基金划拨的话,无形中增加了医保统筹基金的负担,同时也增加个体的医疗负担。此外,虽然绝大部分试点地区在政策中,明确了政府、单位和个人的缴费责任,但这些试点地区也倾向于医疗保险划拨或政府财政补贴。例如,在上海城乡居民医保参保者的长护险缴费中,政府财政补助占总筹资的85%,个人占15%。苏州无论是城镇职工医保参保者,还是城乡居民医保参保者,都由医保统筹基金结余划拨和政府财政补助。其余试点地区除石河子(城镇居民医保参保者)、石景山(灵活就业人员、城乡居民)、开封(无医保账户人员)、乌鲁木齐之外,其缴费均包含社会医疗保险费用划拨或政府财政补助或两者兼有。从某种程度上说,大部分试点地区未划分明确的缴费责任主体,其长护险政策更多地依赖于政府。单一的筹资渠道,一方面弱化了长护险筹资机制的独立性,另一方面也弱化了长护险的互济性。
(三)筹资标准低,地区差异性过大
社会保险强调权利与义务的统一,长护险的筹资标准对待遇给付水平和照护服务质量有决定性的影响。纵观试点地区长护险政策的筹资标准,各试点地区呈现筹资水平差异较大且单位缴费和个人缴费比例过低的显著特征。例如,在定额筹资中,缴费最高的试点地区为石河子,达244元/人/年,最低的试点地区为长春(城乡居民医保参保者),仅12元/人/年。此外,石景山、安庆、苏州(城乡居民医保参保者)、齐齐哈尔、乌鲁木齐、呼和浩特(城乡居民)、开封、黔西南布依族苗族自治州等试点地区年度总缴费均未超过100元/人。在定比筹资中,大部分试点地区依赖于医保基金划拨,个人及单位缴费标准也普遍偏低。目前,中国长护险的筹资水平仍处在较低水平,且各地区经济发展水平和人口结构状况不尽相同,长护险与经济发展、老龄化水平的协调性仍有待提高。尽管不同试点之间的经济发展水平存有差别,但是较大差距的筹资标准也为日后标准的统一和规范造成一定的阻隔,也有悖于长护险的公平性。低水平的筹资标准,不仅加大政府的财政压力,而且限制各试点地区给付对象的覆盖面,难以满足对给付对象的照护需求,出现保障力度不足的现象,难以保障该保险基金长期稳健地、可持续地运转。
国际经验及政策建议
通过对各试点地区长护险政策的比较分析发现,目前中国推行的长护险存在参保对象覆盖范围较窄,未能有效满足现实需求,各责任主体(政府、单位和个人)责任界限划分不清,有的地区筹资标准过低,地区差异性过大等问题。中国推行长护险要从实际出发,并借鉴国际经验,降低试错成本,切实提高长护险的效用和价值。早在1970年代,荷兰、美国就建立了长护险制度,随后德国、日本、韩国、法国也相继推行该项制度。不同国家依据自身的国情将长护险划定为不同的保险模式,如日本和韩国将长护险划定为社会保险模式,将长护险作为普惠性的福利政策在全国范围内推行。德国则采取社会保险与强制性商业保险相结合的模式。个人收入水平低于强制性商业保险门槛的,加入长期护理社会保险体系,而高收入者则可有权选择加入社会保险体系或购买强制性商业保险。与上述3个国家不同的是,美国的长护险采取商业保险模式。中国在制度设计之初将长护险定位为社会保险模式,这也切合中国现实需要,故本文重点结合德国、日本和韩国的实践经验,为中国长护险制度设计和推行提供参考。
(一)精准测算保险需求,合理覆盖参保人群
对于参保对象的覆盖范围,中国各试点地区的主要覆盖群体为城镇职工医保参保者,参保人群实现职工、城乡居民全覆盖的地区很少。对于覆盖人群的划分,除上海、石景山做了年龄上的划分之外,其他地区也只是根据参保性质进行划分。这样简单的划分既有悖于长护险作为社会保险的公平性,又不能确保长护险发挥最大效用。对于参保人群的年龄划分,不同国家的划分标准也不尽相同,如德国的长护险参保人群覆盖全体年满18岁的公民,日本则是将参保人群划分为40~64岁和65级岁以上两个年龄段,对不同群体实行分类保障,韩国则是实现全民覆盖。其中,德国对长护险参保人群做了更为详细的划定,德国88%的人口被纳入长护险社会保险体系,约10%的高收入人口加入长护险商业保险计划,其余2%的人口包括军人获得政府提供的免费长护险。在参与长护险缴费后,参保个体的无业配偶、未成年子女、身心障碍子女、无工作能力子女(23岁以下)、上学子女(25岁以下)可在无须缴纳长护险费用的情况之下同样享有给付资格。此外,德国还规定失业人员须缴纳的长护险费由劳工局提供,退休者缴费由退休人员与养老保险机构共担,并将法定养老金和其他收入设为筹资基数。
长期照护需求人群的划定主要取决于长期护理风险发生率和人口年龄结构变动两大因素。目前,全世界对于长护险的保障范围还没有统一的标准和定论。随着中国人口老龄化程度的加深,加之失能人数的不断增多,中国应当根据长期护理风险发生率和中国人口年龄结构变化特征,精准测算保险需求人数最多的群体。对于参保人群划定,阚清泉等(2020)通过整合已有对长护险筹资水平测算研究发现,在不考虑政府补贴情况下,倘若划定个体的缴费年龄在20~40岁,总体费率也仅处于1%~4%,若加上政府补贴,费率还有下降,故实现参保群体城乡覆盖具有极大的可行性。只有合理覆盖参保人群,从长期照护需求最突出的群体入手,优先将其纳入保障范围,这样才能更好地发挥长护险的公平性、效用性和价值性。
(二)清晰划分责任边界,建立多元筹资渠道
从德国、日本、韩国长护险发展经验看,建立独立和多元的筹资渠道是确保长护险持续推进的关键举措。目前中国已推行长护险制度的试点地区,大多数将医保基金作为主要筹资来源,这一方面使得长护险过度依赖医保基金,不能确保长护险的独立性,另一方面中国医保基金自身统筹层次偏低,随着长护险参保对象范围的扩大,仅依赖医保基金的划拨势必导致医保基金财务压力过大,不利于两者之间的持续性与稳定性。《指导意见》已明确长护险作为一项功能性分化的社会保险新险种,也明确各地区应当建立多元筹资渠道。关于筹资责任划分,德国、日本和韩国均明确参保主体的缴费义务。德国长护险缴费责任由参保对象与其所在单位共同承担,日本则由政府与参保对象承担缴费义务,而韩国是政府、单位和个人三方共同承担。
中国长护险制度推行处于起步阶段,既要重视政府责任,又要强调单位和个人的缴付义务,在此基础上厘清政府、单位和个人的责任划分。对于政府补贴,要防止过度普惠和责任异化。要明确政府补贴作为“补缺型”的定位,坚持“支持性”责任为主、“兜底性”责任为辅的补贴原则。对于单位和个人缴费,各试点地区通过精算方式让参保对象个人及其所在单位缴费来自筹资金,明确单位缴费和个人缴费也是长护险基金的重要组成部分。中国长护险筹资责任主体的厘定可借鉴韩国的筹资模式,实行政府、单位和个人相结合,但不能全盘照搬韩国模式。中国长护险制度的推行应当结合各地实际情况,依据不同地区的经济发展水平采取差异化方式进行筹资,改变原有制度中财政补贴目标定位不清、补贴对象泛化的弊端。例如,经济发展较好的地区可以在合理确定各项费率、税率的前提下,适当增大单位和个人的缴费比例,而针对发展欠缺的地区,可以采取动态调整策略适当减免或财政补贴,实现多层次激励,最大限度发挥个体筹资能力。在明确各责任主体的缴费义务之时,政府需要改变原有角色,在政策层面实行宏观调控,避免出现某一筹资主体过度承担筹资责任的情况,加强长护险制度宣传,引导单位、个人乃至社会组织参与到长护险筹资体系中,以提高长护险的抗风险能力。只有建立真正意义上的多元筹资渠道,合理设定政府责任,明确单位、个人的筹资义务,以此来确保长护险制度的可持续性和稳健性。
(三)完善顶层制度设计,科学设定筹资标准
首先,中国应当加快构建相关的法律法规和监督机制。由于中国各地区经济水平发展不一,加之中央政府授权性政策过多,目前中国两批试点地区长护险制度呈现“碎片化”特征。纵观德国、日本、韩国,均制定了法律法规对长护险制度进行监管(表5)。已有国际经验表明,与长护险相配套的法规体系既能为长护险发展提供保障,又有利于各方明确职责。中国应当建立一套独立的有关长护险的法规体系,从国家层面对长护险的险种、参保对象、筹资渠道、筹资形式、筹资标准、待遇给付等方面完善设计。从中国养老保险与医疗保险制度的并轨整合历程可以看出,城乡差异、地区差异、群体差异不仅造成制度本身的不公平,也造成经济成本和时间的浪费,成为深化制度改革的障碍。从制度设计而言,中国应该完善制度顶层设计,构建规范的长护险法规体系。通过构建规范的法规体系,一方面可以避免各试点地区长护险政策过于“碎片化”而造成的过大差异;另一方面可以明晰长护险中各责任主体的法律关系以及权利义务,从而将长护险引导到法治化的轨道上来。
表5 德国、日本、韩国长护险相关法律法规

资料来源:刘俊萍等《美德日韩4国长期护理保险制度对中国的启示》。
其次,从各试点地区的长护险政策可以看出,存在筹资标准的划定普遍过低和地区差别较大的弊端。这不但加剧地区间的不平等,增加政府财政负担,而且淡化社会保险的社会性,严重制约长护险的可持续性发展。对于筹资标准的设定,德国、日本、韩国有一定的差异性。例如,德国长护险缴费比例从2008年起固定为个人总收入的1.95%,对于缴费比例的划定,德国规定参保对象和其单位各担负费用的50%。日本介护险缴费比例是参保对象工资的1.79%,对于缴费比例的划分,日本是政府与参保对象各担负费用50%,对于政府承担部分,由中央政府和地方政府各承担50%,而个人承担部分,分别为:第一类被保险人(65岁以上)承担40%,第二类保险人(40~64岁)承担60%。韩国长护险缴费比例为国民健康保险费率乘以6.55%,对于比例分配,韩国规定由政府承担20%,单位和个人共同承担80%,且个人承担比例逐步增加。在不同筹资机制的影响之下,德国是实现长护险基金累计结余最多的国家,至2009年底累计结余48亿欧元。
中国应当借鉴德国、日本、韩国的长护险筹资经验,在国家层面采取分层、分群设立筹资标准的基础之上,对长护险筹资标准进行统一,划定合理的标准,然后各试点地区再根据本地经济发展水平和群体差异,按统一的缴费比例实行二次划定。尽可能保证在扩大长护险覆盖范围的同时,使不同群体在自己承受能力范围之内参加长护险。这样既兼顾到地区差异,又能提升长护险基金的筹集效率;既可以维系长护险推行的基金需求,又能使更多群体享受到长护险所带来的照护福利。
(作者张再云系江汉大学法学院社会学系副教授,栾正伟系江汉大学法学院社会学系硕士生,张和峰系武昌理工学院通识学院讲师。本文首发于《科学发展》杂志2021年8月刊,澎湃新闻经授权刊发,刊发时有删节)
