103个品种获专家推荐!广州蔬菜新品种展示推广会品种评选揭晓

12月初,广州市农业科学研究院南沙总部基地迎来了一次年度蔬菜品种的评选盛会,9名蔬菜行业的资深专家组成评审团,对1200多个蔬菜新优品种进行综合评选,包括茄果类、瓜类、叶菜类、玉米类等。
本次评选是第22届广州蔬菜新品种展示推广会暨中国番茄种业联盟大会的系列重要活动之一,以田间品种展示示范为载体,加快优良品种推介与应用,引领产业升级,促进乡村振兴与粤港澳大湾区“菜篮子”建设。
广州市农业农村局组织来自高校、科研单位、种子公司等各行业的专家对广州市农业科学研究院、南沙区农业农村局和广州种子商会承办的广州市蔬菜新品种展示品种进行现场评审推荐,考察品种的田间表现、果穗产量、外观商品性及食味品质。
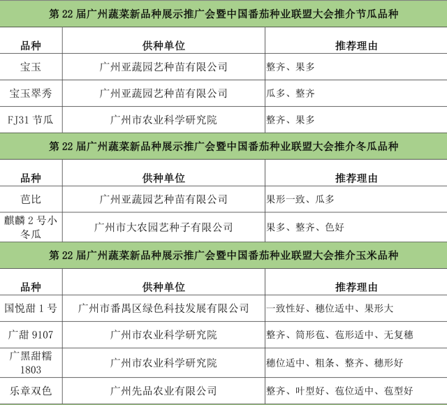
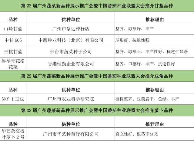
评审专家们现场考察,优中选优,最终评选出专家推荐品种103个,其中番茄66个、辣椒7个、叶菜类8个、南瓜4个、茄子3个、节瓜3个、冬瓜2个、鲜食玉米4个、甘蓝4个、豆角1个、萝卜1个。

国字号种业联盟供种 番茄产业集聚发展
第22届广州蔬菜新品种展示推广会首次与国字号番茄种业联盟合作,联盟首次参展提供来自国内外的400多个番茄品种,代表近年来番茄育种的最新成果。国内的口感类、传统耐储类、樱桃类番茄品种的抗性、丰产、商品性与国外品种相比,差距有所缩小。
2021年,中国番茄种业联盟在广州首次举办推广试验点,本次大会将展示以番茄为主题的专业品种展,此次现场评选的品种主要采用设施大棚无土栽培和露地无公害栽培两种模式。
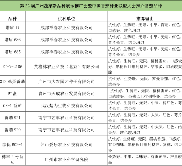
中国番茄种业联盟基地种植展示基地经专家们讨论,樱桃番茄类评选标准为植株生长健壮、整齐,结果结位合适一致,果实大小均匀一致,果皮光亮,长度适中,果肉厚实耐裂;而口感型品种则以结果节位整齐,稍耐裂,每托结果数量为评选标准,共选出66个不同品种的番茄。
在评选中让广州市华艺种苗行有限公司总经理陈春山印象深刻的是,今年各类蔬菜品种田间管理水平较好,评选品种生长正常,生长表现突出,如番茄品种前期持续高温,有个别生长表现弱、萎靡现象,经及时施药和改善栽培管理,生长得到恢复。
“今年口感番茄参评较多,也就是北方常说的草莓番茄。” 华南农业大学园艺学院教授汪国平说,口感番茄往往果实偏软、易裂果、易出现脐腐病,但有一两个品种果实硬度很好、基本不裂果,这样的品种市场前景很大。此外,粉果番茄的水平也越来越高,果形圆正、坐果能力好、果实大、收花好、长势旺。
南沙基地内的口感番茄汪国平教授认为,在政府的引导、企业的带动作用下,番茄产业以后会越来越集中,朝番茄产业园、产业区、产业带发展,近几年茂名市电白区的樱桃番茄产业发展迅速就是一个例子,大面积种植最适宜机械化操作、冷链运输及分级销售,这是未来产业发展的趋势。
随着国内樱桃番茄育种水平逐步提高,粉果的育种水平已超过国外公司。未来,番茄育种应注重品质及多抗,特别是对一些新病害的抗病育种要加强,培育“好吃、好看、好种”的番茄品种。针对华南地区,番茄育种在注重品质的同时,还需培育耐湿热、抗青枯及黄化曲叶病毒病的品种。

叶菜类型丰富多样 杂交品种受市场欢迎
此次大会展示的叶菜类型丰富,特别是南方地方特色蔬菜越来越得到种子商青睐,菜心育种是广州市农科院的传统优势,这次展出以雄性不育系来选育的杂交品种,有好几个都表现优异,其株型直立、薹形匀称,丰产性好,受到评审专家们的一致好评。
评选现场还有直立/紧凑、粗条的白菜薹,“大肉芥菜”的一片叶子满足3口之家一餐食用,集食用与观赏性的红苋菜,以菜薹和花球为食用的西兰薹,肉质脆嫩,商品性高,形状独特的“牛心型”甘蓝等。这些品种的加盟,让人耳目一新,也为展示会带来了丰富色彩。
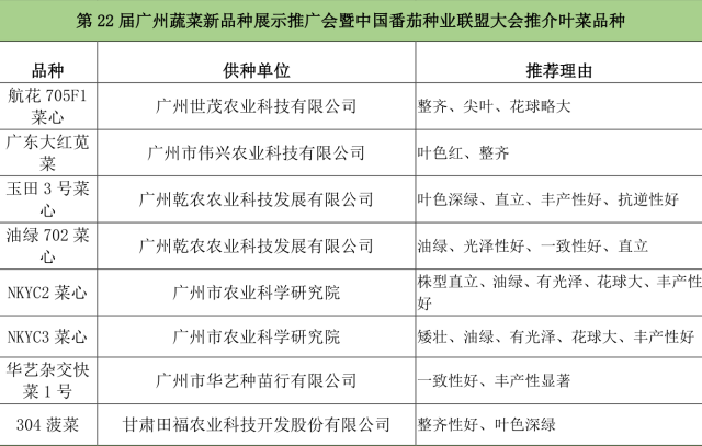
参与评选的叶菜品种
广州市农业科学研究院高级农艺师李光光建议蔬菜育种需注意商业开发,以杂交种为主。筛选集优质,抗逆,抗病性状等于一体的品种有助于农业食品安全开发利用。同种作物的类型多样化,能够满足不同客户的消费要求,建议着重营养型品种的选育,特别是富含花色素苷、菜味浓的品种推广,另外,适合机械化采收的品种比较缺乏,具有市场应用的前景。

第22届广州蔬菜新品种展示推广会暨中国番茄种业联盟大会重点推介品种名单↓↓↓









大会开幕式将全程进行直播,南方+主播带您现场观看各类蔬菜品种在田间的示范表现,既有普通常见的大宗蔬菜,还有市场上鲜见的各类新优、特色蔬菜与礼品蔬菜。现场观众还可以品尝烹饪的新鲜蔬菜,在蔬菜生产的第一线体验优质蔬菜的新鲜美味。
【记者】戴甜甜 常秦
【通讯员】郑岩松
【来源】南方农村报

