概念股八连板涨停,下一个万亿市场即将开启?
作者:丁一
出品:全球财说
年末市场行情持续波动,基金下跌的话题也冲上热搜,“百股上涨、千股下跌”再现。然而有一个概念却在悄然上涨,概念股更是连续收获8个涨停。
这个概念就是——氢能源。
氢能板块二度爆发 液态阳光加氢站是何物?
12月20日,蓝科高新(601798. SH)再度收获涨停,报收12.53元/股,总市值达44.42亿元。
盘后,蓝科高新再度发布风险提示性公告称,自2021年12月8日交易开盘至2021年12月20日连续9个交易日公司股票收盘价格累计涨幅达120.21%,同期上证指数上涨-0.04%。
从股价走势看,在12月初蓝科高新股价还停留在5元/股一线,之后直线拉升。不过在2020年7月-9月,其股价也出现过短期震荡拉升,盘中最高触及11.59元/股,之后便开始了下跌。
两次的上涨,或均与氢能概念有关。
值得注意的是,蓝科高新已经多次发布公告强调,公司无任何形成收入的氢能源相关产品,并表示不涉及氢能源其他领域,氢能源产业链上下游传导存在不确定性。
既然不相关,又如何触发接连涨停?从公告中可以看出,或与液态阳光加氢站有关。
蓝科高新在12月15日晚间的公告中表示,液态阳光加氢站是公司试制产品,量产尚需时日,其商业化存在不确定性,在该业务领域公司目前没有在手订单,由于市场整体配套设施尚不成熟,不具备市场推广条件,公司没有大规模投资计划,对公司业绩不具备影响。
即便如此,市场对于液态阳光加氢站仍充满“幻想”。在双碳目标的背景下,氢能源若想实现大规模利用,首先要解决的便是基础建设问题,如何保证高压加氢站的安全,以及储存、运输、回收二氧化碳等诸多问题都亟待解决。
消息显示,液态阳光加氢是蓝科高新与中科院大连化学物理研究所张家港产业技术研究院有限公司联合开发,蓝科高新负责装置的产业化制造。
此前港股上市公司中集安瑞科(03899. HK)也曾表示与中科院大连化学物理研究所张家港产业技术研究院签署战略合作协议,并称该示范项目已经进入实际运行状态,氢能源大巴车可通过该示范项目加氢。
资料显示,“液态阳光”技术利用太阳能、风电等可再生能源产生的电力电解水生产“绿色”氢能,再将氢气与二氧化碳耦合转化为甲醇等液体燃料,以甲醇作为氢气的储存载体,集甲醇在线制氢、分离纯化、升压加注及二氧化碳液化回收等功能于一体,实现制氢加氢一体化。
由于,液态阳光加氢可广泛应用于港口码头、公路场站及大型交通工具等多种制氢用氢场景,所以市场对于前景充满期待。
值得注意的是,虽然中集安瑞科没有像蓝科高新一样短期急速上涨,但是自2020年9月该港股上市公司的股价同样也是节节攀高,从3港元一线最高涨超12港元,最新股价为11.04港元。
站在风口上却由盈转亏? 第一大股东股权被轮候冻结
既然处在风口上,那蓝科高新的经营状况又如何?
财务数据显示,2021年1月-9月蓝科高新实现营业收入4.52亿元,同比下降34.48%,归属净利润为-9348.31万元,较上年同期由盈转亏,同比减少817.24%。
对于业绩状况,蓝科高新解释称,主要受产品结构复杂多样、产品交付较少、原材料价格上涨、赔偿支出等多重因素影响,公司经营出现亏损。
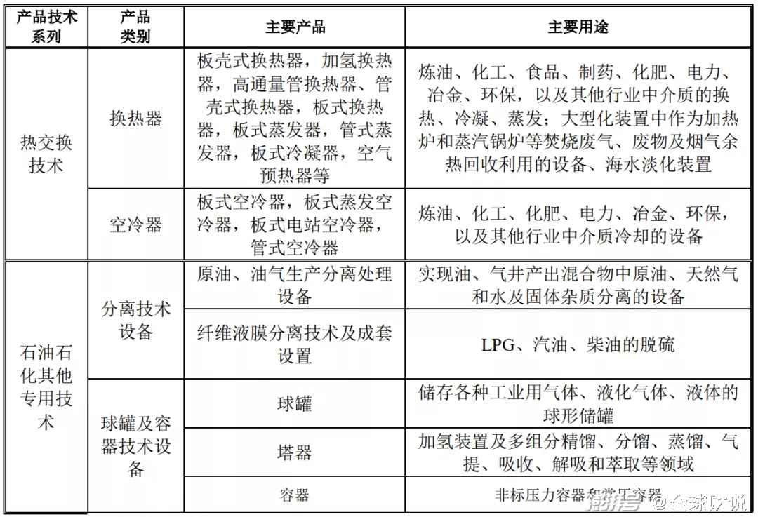
《全球财说》查阅财报发现,此前蓝科高新主要产品主要集中于石油石化专用设备,主要产品包括换热器、空冷器、原油生产分离处理设备、纤维液膜分离技术及成套设置、膜分离技术及产品等,与氢能源并无关系。

图片来源:蓝科高新2021年半年报
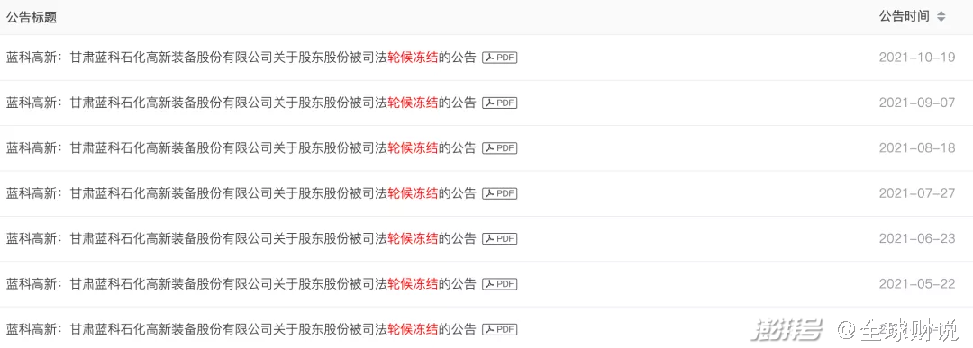
值得注意的是,此前9月6日蓝科高新曾发布《关于股东股份被司法轮候冻结的公告》称,公司股东中国能源所持有的1.81亿股,占其所持公司股份总数的比例为100%,占公司总股本的比例为51%的公司股份被轮候冻结。
此次冻结期限为36个月,自转为2021年9月3日起计算,冻结申请人为广发银行股份有限公司上海分行,冻结原因为金融借款合同纠纷。
并且,在2021年蓝科高新多次发布股东股份被司法轮候冻结相关公告,被轮候冻结的股东均为中国能源,冻结原因包括财产保全、金融借款合同纠纷、公证债权文书和融资租赁合同纠纷。

图片来源:蓝科高新公告
从股权结构看,中国能源为上市公司第一大股东,但不是控股股东,中国浦发机械工业股份有限公司现为公司控股股东,中国机械工业集团有限公司为实控人。
多家上市公司澄清 氢能能否开启下一个万亿市场?
除蓝科高新、中集安瑞科外,氢能源板块仍有多家上市公司备受追捧。
然而,京城股份(600860. SH)、兰石重装(603169. SH)等多家公司纷纷澄清称涉氢业务在总体收入和利润中占比较小。
其中,京城股份21个交易日斩获13个涨停板,自11月18日不足7元/股已涨至最新的26.18元/股;兰石重装也从每股5元一线涨至10.78元/股。
氢能源板块的崛起,离不开政策的推动。各省市对于氢能产业布局目标明确,“十四五”期间持续加码燃料电池汽车和加氢站的布局。
消息显示,12月7日深圳正式发布氢能产业发展规划,目标到2025年氢能产业规模达500亿元、2035年达到2000亿元。
据不完全统计,除了深圳以外,截至目前,北京、上海、河北、四川、山东等地先后出台氢能产业发展规划及实施方案;广东、重庆、浙江、河南等地出台氢燃料汽车细分领域专项政策。
部分地方政府氢能相关政策统计

图片来源:光大证券研报
资料显示,氢能产业链包括上游氢能制取、中游氢能储存运输、下游交通领域、储能领域、工业领域应用。
根据中国氢能联盟预测,在 2030年碳达峰情景下,我国氢气的年需求量将达到3715万吨,在终端能源消费中占比约为5%;在2060年碳中和情景下,我国氢气的年需求量将增至1.3亿吨左右,在终端能源消费中占比约为20%。
其中,工业领域用氢占比仍然最大,约7794万吨,占氢总需求量60%;交通运输领域用氢4051万吨,其中加氢站是氢燃料电池产业化、商业化的重要基础设施。
光大证券研报显示,截至2021年6月初,我国加氢站共建成141座,其中119座在运营,22座已建成,还有73座正在建设。
此外,平安证券也表示,氢能已经成为应对气候变化、建设脱碳社会的重要能源。欧、美、日、韩等发达国家纷纷制定氢能路线图,加快推进氢能产业技术研发和产业化布局。
虽然短期盈利前景并不明朗,但对于氢能中长期发展,部分机构仍持看好态度,认为氢能是替代化石能源实现碳中和的重要选择。
敬告读者:本文基于公开资料信息或受访人提供的相关内容撰写,全球财说及文章作者不保证相关信息资料的完整性和准确性。无论何种情况下,本文内容均不构成投资建议。市场有风险,投资须谨慎!

