医保异地就医如何办理?哈市医保局详解 →
近日,市医保局发布《哈尔滨医保100问(2021版)》,详细解读了医保异地就医相关政策。据悉,符合这几个条件,医保异地就医可持卡直接结算。
1.哪些人在异地就医可以持卡直接结算?
答:(1)异地长期居住人员,具体指:①异地安置退休人员:指退休后在异地定居并且户籍迁入定居地的人员。②异地长期居住人员:指在异地居住生活且符合参保地规定的人员。③常驻异地工作人员:指用人单位派驻异地工作且符合参保地规定的人员。※一经办理成功,社保卡在哈市暂停使用。
(2)临时外出就医人员,具体指:①异地转诊就医人员:指因哈市定点医疗机构技术设备等条件限制,经有转诊资格的定点医疗机构办理相关手续的人员。②自由转诊就医人员:指未进行异地就医信息备案且无急诊抢救住院指征的参保人员。
2.异地就医信息备案有期限要求吗?
答:(1)异地长期居住人员异地备案信息一经审核通过后长期有效,原则上6个月后方可取消或变更。
(2)异地转诊就医人员转诊时限6个月,期限内可在异地反复住院结算。
(3)自由转诊就医人员办理自助开通,备案时限最长3个月,期限内一旦就医结算后,备案信息自动失效,下次异地就医前需再次办理自助开通服务。
3.长期异地居住人员信息备案是否可以通过手机办理?
答:可以。下载“国家医保服务平台”App实名认证并登录-热门服务栏目-“异地就医”-“自助开通”(不要选择快速备案)-选择“为自己备案”或“为他人备案”并选择相应参保险种-点击选择参保地(参保地为黑龙江省哈尔滨市)-确定并提交-根据自身需求选择备案类型,备案信息提交成功后即时生效。
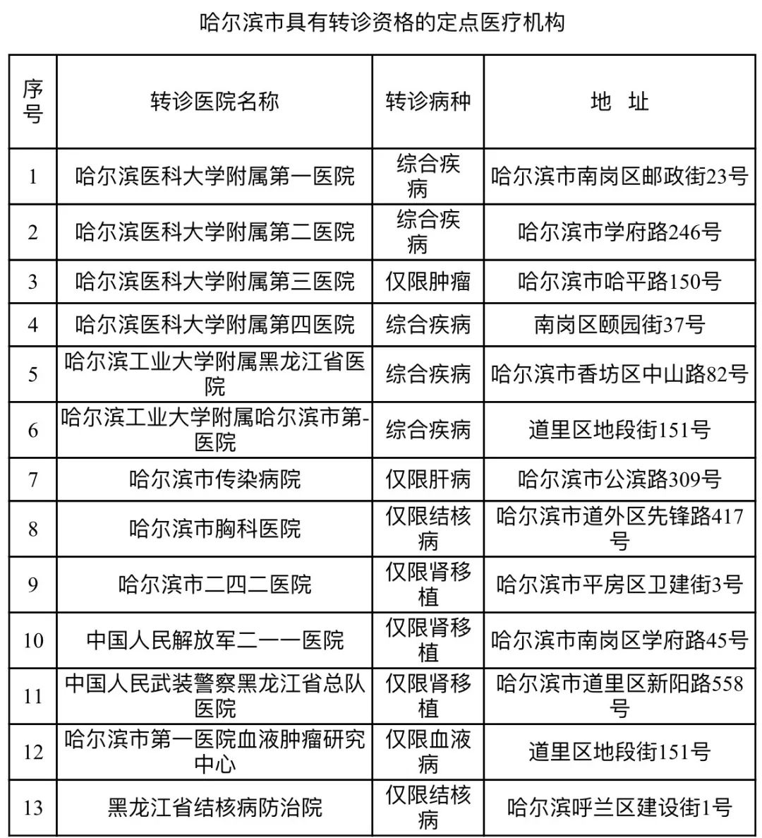
4.我市参保人员因病情需要转往北京等城市就医的,手续如何办理?
答:确因我市医疗技术、设备、治疗手段等条件限制,需转往外城市就医的参保人员,应由哈市具备转诊资格的定点医疗机构出具转诊转院手续,并通过国家直接结算平台备案后,参保人员可在转往的异地就医的城市与国家联网的定点医院持社保卡就医。

5.办理了异地长期居住信息备案或异地转诊备案后,异地发生的医疗费用医保怎么报销?
答:信息备案成功后,可在所选择的异地居住或异地就医的城市与国家定点联网的医院持社会保障卡办理入院,治疗结束后,在异地就治医院刷社会保障卡直接结算,个人只需支付由个人负担的医疗费用,无需再返回我市报销。
6.已经办理了异地长期居住信息备案,但在异地医院刷卡入院(或结算)时,信息出现错误,怎么办?
答:已办理异地就医备案的人员,在异地医院办理入院或进行费用结算时,如信息出现错误,无法直接结算,可自费垫付,回哈后携带报销材料到市民大厦医保窗口办理报销。
7.哈市在外地都有哪些职工医保定点医院可以不办理异地备案直接刷卡住院?
答:目前职工医保异地定点医院可以直接刷卡办理住院,无需办理异地备案的医院有三亚哈尔滨医科大学鸿森医院和海南圣巴厘医院共计两所医院。
8.在外地突发急诊抢救住院,医保怎么报销?
答:在外地突发急诊抢救住院的人员,需携带相关要件进行报销:
(1)医疗费结算票据原件(票据印章需清晰有效);
(2)费用汇总明细(加盖医院专用章);
(3)完整的住院病历复印件(加盖医院专用章);
(4)本人的已激活银行金融功能的社会保障卡(或本人哈尔滨银行Ⅰ类借记卡)
对已办理异地就医信息备案的,确因特殊原因未能在异地就诊刷卡直接结算的,也可携带上述要件(诊断书可替代病历)申请报销。
参保职工到哈尔滨市中山路181号市民大厦C区一楼医保窗口办理报销。
9.参保职工未进行异地就医信息备案,且无急诊住院指征的参保人,在异地发生的住院医疗费用,医保报销吗?
答:参保职工未进行异地就医信息备案,且无急诊住院指征的,在异地发生的住院医疗费用,按规定可以报销,即:住院起付标准1500元,医保政策范围内的费用报销50%。需携带相关要件,到哈尔滨市中山路181号市民大厦C区一楼医保窗口办理报销。要件包括:(1)医疗费结算票据原件(票据印章需清晰有效);(2)费用汇总明细(加盖医院专用章);(3)完整的住院病历复印件(加盖医院专用章);(4)本人已激活银行金融功能的社会保障卡(或本人哈尔滨银行Ⅰ类借记卡)。
10.参保居民办理长期异地就医备案后,如何住院就医报销?
答:参保居民持社保卡在国家、省确定的异地就医直接结算定点医疗机构直接刷卡住院治疗,发生符合就医地规定的医保范围医疗费用,按照参保地规定比例给予报销,结算方式实行基本医疗保险、大病保险及建档立卡补充保险“一站式”在院报销,个人只需支付应当由个人负担部分的费用。
来源:冰城+客户端
记者 于勇澜
原标题:《医保异地就医如何办理?哈市医保局详解 →》

