一地发现感染者,公共交通暂停丨今日大风降温丨事关元旦春节防疫,进出津最新要求
封面关注
江苏宜兴:集中隔离的外省人员中发现1例无症状感染者
12月11日下午,宜兴市在对集中隔离的外省来宜人员例行核酸检测中,发现一例结果阳性,经无锡市专家组诊断为新冠肺炎无症状感染者,即转运至无锡市定点医院隔离治疗。
经排查,该无症状感染者12月6日10时乘坐G590列车由绍兴东来宜兴,在宜兴高铁站进行例行核酸检测,结果为阴性;12月6日至9日在万石海滨建设集团工地等区域活动;12月9日社区获知其在外省居住地有阳性病例,即转运至隔离酒店隔离观察。
截至12月11日21时40分,共排查该无症状感染者在宜兴市密切接触者63人、次密切接触者560人,已全部集中隔离并规范开展核酸检测,已出结果均为阴性。已采集环境样本395份,其中8份阳性,为该无症状感染者住所环境样本,其余结果均为阴性。宜兴市完成其他风险人员核酸检测采样43850人,已出结果均为阴性,其余结果待出。
12月12日,江苏省宜兴市疫情防控应急指挥部发布关于加强新冠肺炎疫情防控工作的通告。以下为通告部分内容:
严格落实涉疫重点区域管控要求。根据疫情防控需要,将万石镇海滨建设工地及宿舍、威尼斯汀酒店划为封控区,将万石镇划为管控区,将宜兴市其余区域划为防范区。加强网格化管理,落实疫情防控措施,强化主体责任。非必要不离宜,确需离宜的,需持有24小时内核酸检测阴性证明。
严格落实交通出行疫情防控措施。公路、铁路、港口码头等交通站场要加强客流引导,避免人员集聚,认真查验旅客信息,落实戴口罩、检测体温、验码等要求。暂停市内各类公共交通、出租车、网约车运行。
严格落实隔离管控措施。封控区内的人员足不出户,管控区内的人员不出小区,人员不得集聚。要严格遵守各项管控要求,积极配合健康监测、核酸检测等工作,不得擅自外出,如违反相关规定引发疫情传播风险的,将依法追究法律责任。
严格控制各类聚集性活动。演唱会、音乐会、体育赛事、庙会等公众聚集性活动一律暂停举办或取消。暂停举办线下会议、庆典、展会、讲座、培训、招聘等人群聚集性活动,提倡采取视频等线上形式举行。积极倡导喜事缓办、丧事简办,并向社区(村)报备。
事关元旦春节防疫,进出津最新要求!
当前全球新冠肺炎疫情大流行仍处于高位运行,新型变异株不断出现,我国持续面临较大的疫情输入压力。2022年“两节”期间,境外回国人员增多,境内人员流动性增加,疫情输入和传播风险加大,防控形势严峻复杂。
记者从市疫情防控指挥部获悉,即日起至3月15日,规范安全出行,近期来津返津人员应加强自我防护,从涉及疫地区回津应主动向社区、工作单位等报备。
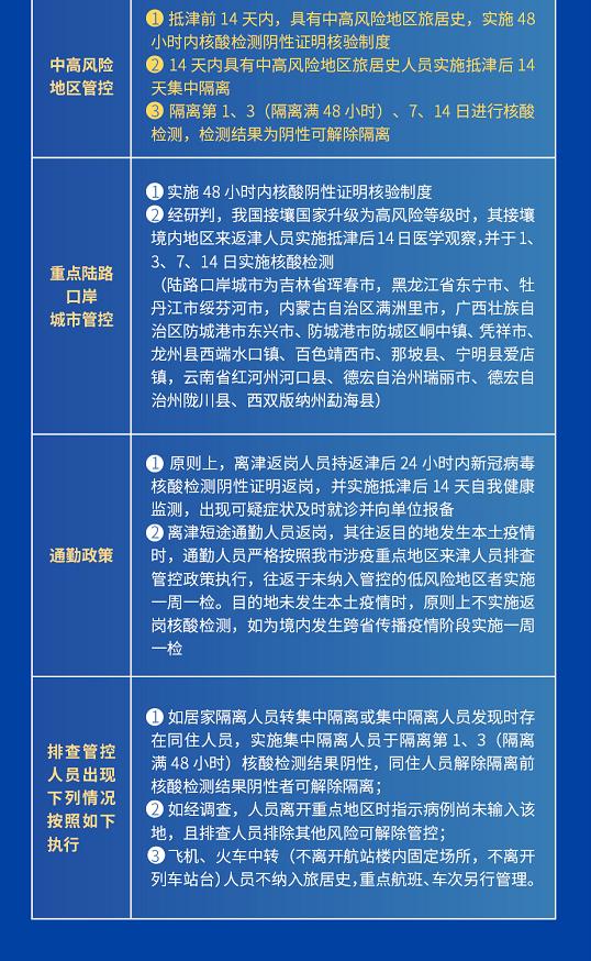
中高风险地区及其所在县(市、区、旗)人员严格限制出行,中高风险地区所在地市的其他县(市、区、旗)人员非必要不出行。
我市人员严格限制前往中高风险地区及其所在县(市、区、旗)和陆路边境口岸城市(与香港、澳门有口岸相连的除外),非必要不前往中高风险地区所在地市的其他县(市、区、旗),发生本土跨省传播聚集性疫情期间,严格执行“非必要不离津”。
抵津前14天内,具有中高风险地区所在地市或陆地边境口岸城市旅居史的人员实施48小时内核酸检测阴性证明核验制度,14天内具有中高风险地区旅居史人员实施抵津后14天集中隔离,具有中高风险地区所在县(市、区、旗)旅居史人员实施抵津后14天居家隔离,其他人员实施14天医学观察。
上述符合隔离管控范围人员及我市官方公布的高风险陆地边境口岸城市来返津人员均实施抵津后第1、3(间隔48小时)、7、14日核酸检测,检测结果为阴性可解除管理。
当地出现1例溯源不清或来源不明的本土新冠病毒感染者时,具有其所在县(市、区、旗)旅居史人员实施48小时内核酸检测阴性证明核验制度,追溯日期为感染者检测阳性前14天,如当地升级中高风险地区则纳入相应规范管理,如当地连续7天未进行风险地区等级调整,则排查政策自动终止。
高风险岗位人员应尽量避免出行,确需出行的须满足脱离工作岗位14天以上且持48小时内核酸检测阴性证明,并向所在单位及现住址所在街道社区报备,抵津第7日进行核酸检测,如不足7日离津者则于离津前进行核酸检测。发热病人、健康码异常等人员要履行个人防护责任,主动申报配合健康监测和核酸检测,未排除感染风险前不出行。
若境内疫情形势发生变化,我市将对人员跨区域流动政策进行动态调整。
今日,天津将迎大风降温!
据天津气象最新消息
受冷空气过境影响
预计今天上午
天津有北风4-5级阵风6-7级
同时气温骤降
最高气温6℃左右
风寒效应明显
具体预报和相关气象指数12月12日 星期日
白天到夜间:晴间多云
北风4-5级阵风6-7级转西北风3-4级,6到-3℃
12月13日 星期一
白天到夜间:晴间多云
西南风3-4级转微风,7到-2℃
12月14日 星期二
白天到夜间:晴间多云
微风,9到-1℃
12月15日 星期三
白天到夜间:晴转多云
微风,9到-1℃
12月16日 星期四
白天到夜间:多云转晴
北风到西北风3-4级转5-6级,
7到1℃
12月17日 星期五
白天到夜间:晴间多云
北风3-4级转微风,5到0℃
12月18日 星期六
白天到夜间:多云转晴
微风转西北4-5级,6到-3℃
新闻速读
国办11日印发通知,要求对入境口岸通道、隔离场所、定点医院等高风险岗位人员每隔1天开展1次核酸检测。
11日至12日,北京延庆冬奥村开展“全要素”运行测试。
截至10日,全国累计报告接种新冠病毒疫苗25.91亿剂次,完成全程接种人数超11.6亿。
近期,多地2022公务员省考陆续开考,招录政策继续向基层、应届生倾斜。
11日,中国选手谷爱凌在自由式滑雪U型场地世界杯美国铜山站夺得冠军。
这些重点要了解
天津最新排查管控范围!去过这些地方请报备!(截至12.11晚8时)
记者12月11日从天津市疫情防控指挥部获悉,目前疫情形势日益严峻复杂,为科学精准、严防疫情反弹,天津市疫情防控指挥部再次更新近期区域排查管控范围,涉及到的相关人员主动向社区、工作单位等报备。
相关人员主动报备。新增具有11月15日(含)以来途经上海市浦东新区(除花木街道、张江镇)旅居史的来津及返津人员,需持48小时内核酸阴性证明或出示包含核酸检测阴性信息的健康码“绿码”,主动向社区、工作单位等报备,实施离开暴露地后14天居家医学观察。
新增具有11月15日(含)以来途经浦东新区花木街道、12月1日(含)以来途经浦东新区张江镇、11月22日(含)以来途经杭州市萧山区、12月1日(含)以来途经绍兴市上虞区、11月22日(含)以来途经宁波市镇海区、11月13日(含)以来途经呼伦贝尔市满洲里(含代管扎赉诺尔区)、11月13日(含)以来途经呼伦贝尔市新巴尔虎右旗、11月26日(含)以来途经黑龙江省哈尔滨市南岗区、香坊区、松北区、道外区、道里区、12月7日(含)以来途经云南省德宏自治州陇川县旅居史的来津及返津人员,需持48小时内核酸阴性证明或出示包含核酸检测阴性信息的健康码“绿码”,主动向社区、工作单位等报备,抵津前14天具有上述旅居史则实施抵津后14天居家隔离(同住人员共同隔离,不符合居家隔离条件实施集中隔离),隔离管理周期结束时未满抵津14天者,实施抵津后14天医学观察。
新增具有12月1日(含)以来途经绍兴市(除上虞区)、11月22日(含)以来途经宁波市(除镇海区)旅居史的来津及返津人员,需持48小时内核酸阴性证明或出示包含核酸检测阴性信息的健康码“绿码”,主动向社区、工作单位等报备,实施离开暴露地后14天居家隔离(同住人员共同隔离,不符合居家隔离条件实施集中隔离),隔离管理周期结束时未满抵津14天者,实施抵津后14天医学观察。
新增具有11月13日(含)以来途经呼伦贝尔市(除满洲里、新巴尔虎右旗)、11月26日(含)以来途经哈尔滨市(除南岗区、香坊区、松北区、道外区、道里区)、12月7日(含)以来途经云南省德宏自治州(除陇川县)旅居史的来津及返津人员,需持48小时内核酸阴性证明或出示包含核酸检测阴性信息的健康码“绿码”,主动向社区、工作单位等报备,实施抵津后14天医学观察。
广大市民应密切关注疫情防控信息,做好个人防护,戴口罩、勤洗手、常通风、不聚集,保持安全社交距离,配合做好公共场所测温、验码,做到疫情防控意识和健康行为不放松。符合接种条件的,应积极主动到辖区接种点接种新冠病毒疫苗,降低自身感染和发病风险,共同筑牢人群免疫屏障。




杭州新增3例新冠肺炎确诊病例、1例无症状感染者12月11日,杭州新增3例新冠肺炎确诊病例(轻型)、1例无症状感染者。人员情况和活动轨迹如下:
确诊病例郑某,女,28岁,现住址为上城区马坡巷21号楼,东古(浙江)调味食品有限公司职员,为7日报告的确诊病例闫某某同办公室同事,12月2-5日与其无接触。
12月6日:与闫某某同办公室上班,12:20左右到宋姐之望江面馆就餐,电瓶车上下班,17:30下班后无外出。
12月7日:未外出,后集中隔离。
确诊病例余某某,女,33岁,现住址为上城区长庆里33号,浙江绿农生态环境有限公司职员。
12月2日:在东方豪生香樟园1号包厢晚餐,同餐者包括确诊病例吴某、庄某等,21:00打车回家(车牌浙ADP3303)。
12月3日:8:40打车上班(车牌浙AD70887),12:30步行至公司(钱江国际时代广场2号楼)边上麦当劳点餐、打包回办公室。17:30下班,步行至地铁城星路站搭乘4号线至近江站换乘1号线到城站站下车,步行回家,后无外出。
12月4日:未外出。
12月5日:10时许自驾至临安青山湖水上森林公园,12:00到达后至停车场边上洗手间,后进入景区游玩,14:00左右自驾回杭,后无外出。
12月6日:8:30步行至地铁城站站至近江站换乘4号线至城星路站下车,步行至公司楼下全家便利店买早餐。12:20到楼下7-11便利店买午餐。17:30下班,按原路线地铁返回家中,之后无外出。
12月7日:8:30搭乘地铁至单位,9时许出站,步行至公司楼下全家便利店买早餐,后集中隔离。
确诊病例任某,女,39岁,现住址为拱墅区阳光郡小区15幢,光阳国际控股集团有限公司职员。
12月6日:10:30在绿农生态环境有限公司开会,参会人员包括确诊病例吴某、庄某等。12:15至钱小匠爆汁牛蛙饭(滨江•新城市广场81号)午餐,12:50,私家车前往富阳中恒电器(富阳区东洲街道沿山路358号),1小时后返回单位。18:00去庆春银泰卢米埃影城看电影(18:05-20:08古董局中局,座位为4号厅8排10-11座)。电影结束后,在新白鹿(庆春银泰店)用餐,后自驾返家,之后无外出。
12月7日:9:00自驾上班。12:00至公司楼下杨国福麻辣烫用餐,后集中隔离。
无症状感染者:杨某某,男,现住址为上城区机神新村25幢,工作单位为浙江省易得融信软件有限公司(上城区三堡运河东路)。
11月25日前往外地出差,当天傍晚返回杭州。
11月26日正常上下班。
11月27日10:00自驾前往余杭区金城英特尔湾,中午在附近沙县小吃吃饭。16时许返回家中,后未外出。
11月28日中午自驾前往余杭区金城英特尔湾,15:00返回家中,后未外出。
11月29日至12月3日正常上下班。
12月4日中午在萧山戴村户外登山,14时许自驾返回家中,后未外出。
12月5日一直在家未外出。
12月6日正常上下班。
12月7日因外地划为中风险地区,纳入集中隔离。
与上述4人有时空交集的,请主动向社区报告,主动检测核酸。
截至12月11日22时,杭州本轮疫情累计报告新冠肺炎确诊病例12例,无症状感染者5例。
浙江绍兴上虞区提升百官、曹娥等地疫情防控等级
据绍兴市上虞区11日消息,为坚决阻断新冠肺炎疫情传播途径,有效遏制疫情扩散和蔓延,根据国家和省、市有关疫情防控工作规定,经研究决定,绍兴市上虞区对百官街道、曹娥街道等地提升防控等级。部分通告如下:
对百官街道、曹娥街道实施封控。封控区域内,严格实施人员居家封闭隔离、必须足不出户,并尽量做到户内人员分房分间隔离,避免户内交叉感染。封控期间,对日常生活提供上门服务。
对东关街道、小越街道、梁湖街道、丰惠镇实施管控。管控区域内,严禁人员离开小区,小区内严禁人员聚集;对其他区域实施防范管理。进一步强化社会面管控,严格限制人员聚集。
外地一核酸阳性人员曾在江苏金坛用餐 已采样826人
12月11日,江苏省常州市金坛区新型冠状病毒感染的肺炎疫情防控应急指挥部通报外地一核酸阳性人员曾在江苏常州金坛用餐,详情如下:
江苏常州接外地协查通报,1名外地人员12月11日上午7时核酸检测呈阳性,该人员曾于12月6日晚在金坛区长荡湖水街某餐饮船用餐。
接报后,金坛区立即启动应急处置机制,迅速开展流行病学调查、核酸检测、转运隔离等工作。对长荡湖水街采取临时封控措施,进行全员核酸检测,共采样826人,结果均为阴性;采集涉疫场所相关环境样品20份,结果均为阴性;对该船进行了终末消毒,目前正在对长荡湖水街其他区域进行预防性消毒。
截至12月11日晚上8时,已排查到密切接触者7人,全部落实集中隔离医学观察,核酸检测结果均为阴性;已排查到次密接99人,其中在坛38人,均已落实管控措施并开展核酸检测,结果均为阴性;外地区次密接61人,均已发送协查函。
福建莆田通报1例境外返莆核酸检测阳性人员
12月10日,莆田市按照境外返莆人员健康管理要求,开展定期例行核酸检测中发现1例核酸检测呈阳性人员。莆田市立即启动应急机制,开展流行病学调查、密切接触者排查、相关场所全面消毒等工作。现将有关情况通报如下:
宋某某,男,33岁,中国籍。11月11日从缅甸入境云南,入境后即进行集中医学观察,12月3日解除隔离(期间核酸检测均为阴性)。12月4日乘ZH8792航班(14E)抵达泉州机场,由专车“点对点”接回莆进行集中医学观察。入住隔离点后12月5日、7日核酸检测均阴性,12月10日晚核酸检测阳性。目前,宋某某已转定点医院进行隔离救治,情况平稳。经排查,该病例无密接人员,涉及场所均已开展终末消毒。
河南新乡公布一例复阳病例次密接者活动轨迹
12月10日,河南新乡市平原示范区疫情防控指挥部接到安徽省疾病预防控制中心协查函,要求对涉及平原示范区的一名次密接者何某进行追踪管控。
经核实,何某于12月7日18时返回平原示范区原武镇小村家中,12月9日14时何某已被送至平原示范区集中隔离点进行集中隔离医学观察,12月9日何某新冠病毒核酸检测结果为阴性。通过流行病学调查,次密接者何某12月8日在平原示范区活动轨迹如下:
何某12月8日8时骑电动车到平原示范区原武镇向阳花幼儿园送其女儿上学,随后返回到原武镇小村家中;10时前往原武镇小村电波大型超市停留约15分钟,10时21分结账离开;12时到师寨镇新集村华民布业加工被子,13时13分结账离开;随后到师寨镇笑天超市停留约50分钟,14时11分结账离开;随即前往师寨镇尚品服装工厂店,停留约20分钟后离开返回到原武镇小村家中;16时20分到平原示范区原武镇向阳花幼儿园接其女儿返回原武镇小村家中。其余时间无外出。
哈尔滨紧急寻人!请此趟地铁同乘人员立即报备
12月11日,哈尔滨市疾控中心发出紧急提醒:请乘坐哈尔滨地铁1号线12月3日17时04分从哈东站始发,17时51分新疆大街站终点,在17时17分至17时23分(0127车5、6车厢)有活动轨迹的人员自觉履行疫情防控义务,第一时间向所在社区(村)或工作单位以及流调专班(19845266767)报备,并配合执行疫情排查、核酸检测、医学观察等防控措施。对不主动报备、谎报、瞒报行程者,依法追究法律责任。
山东蒙阴进口货物外包装标本核酸检测呈阳性
12月9日,山东临沂市蒙阴县冷链专班在对某公司进口货物例行检测时,发现货物外包装标本新冠病毒核酸检测呈阳性。
蒙阴县疫情处置指挥部立即启动疫情防控应急预案,迅速对该公司进行封闭管理,涉及货物及运输车辆全部封存,组织专业力量对周边环境进行全面消杀,第一时间排查密切接触者、次密切接触者,并连夜进行集中隔离和采样检测,目前结果均为阴性。
广东一地报告1例H5N6病例
广东省卫生健康委2021年12月11日通报,惠州市报告1例H5N6病例。
患者温某,男,68岁,惠州市人,现住址为惠州市惠城区,目前在惠州市的定点医院积极治疗。专家研判认为,本次出现的病例为偶发个案,现阶段该病毒传播风险较低。专家提醒:冬春季节H5N6、H9N2等疫情易发季节,市民应继续保持警觉,预防H5N6等禽流感。
广州一小区突发火灾,致2人死亡!
据广州海珠发布的官方微博通报,12月11日5时许,广州海珠区沙园街道光大花园一期一户民宅发生火警。接报后,广州市消防救援支队立即启动应急预案,调集4个消防站、8辆消防车赶赴现场处置,6时18分将明火扑灭,现场造成2人死亡,起火原因正在调查中。
这些疑问有回应江浙沪为同一起关联疫情!元旦春节疫情形势如何?权威回应→
11日,国务院联防联控机制新闻发布会召开。
国家卫健委:奥密克戎变异株进一步增加疫情不确定性国家卫健委新闻发言人米锋发布会上介绍,当前,新冠肺炎疫情全球大流行仍处于发展阶段,周新增确诊病例继续超过400万例,死亡率出现上升,奥密克戎变异株进一步增加了疫情不确定性,我国“外防输入”压力持续增大。
米锋表示,要强化疫情源头管控、多渠道监测预警和重点环节疫情防控,快速果断处置本土聚集性疫情;要始终做好个人防护,少聚集、勤洗手、戴口罩、保持社交距离,积极接种新冠病毒疫苗。
国家卫健委:疫情防控重中之重是口岸
米锋表示,12月以来,我国新一轮疫情新增本土确诊病例主要集中在口岸城市及临近地区。疫情防控,关键抓“防”,重点是守住国门、外防输入,重中之重是口岸。
近日,国务院办公厅专门印发了《关于加强口岸城市新冠肺炎疫情防控工作的通知》,强调要毫不放松、科学精准做好防控工作,织密扎牢外防输入的防线,坚决把疫情堵在国门之外。
国家卫健委:近期国内疫情传播链条多 局部散发和小规模聚集性特征并存
国家卫生健康委疾控局副局长吴良有在发布会上表示,目前全国疫情形势总体平稳,近期局部地区发生由境外输入引起的本土小范围疫情。
黑龙江哈尔滨市疫情风险有所降低,近日仅有散在的零星病例报告,10日无新增病例报告。通辽市、齐齐哈尔市、石家庄市和北京市已连续5天以上未出现新增病例,疫情得到较好控制。
云南陇川疫情波及范围局限,病例均为同一所学校的师生,未发现校外相关病例,病例基因组测序显示均为同一传播链,疫情已基本得到控制。
上海、浙江和江苏三地疫情病例的病毒基因组序列高度同源,为同一起关联疫情。目前,上海疫情总体比较平稳,连续3日无新增病例。
浙江绍兴、宁波和杭州疫情发展较为迅速,病例间传播关系相对清晰,主要涉及家庭和人群聚集场所,相关风险区域管控和风险人员排查正在进行中。
陕西疫情目前仅发现散在个案,未出现扩散传播情况。
总体看来,近期国内疫情呈现传播链条多,局部散发和小规模聚集性特征并存的情况。
吴良有表示,疫情发生后,国务院联防联控机制综合组第一时间派出工作组,赶赴内蒙古、云南、江苏、浙江等地,会同疫情发生地建立一体化、扁平化指挥体系,推动流调溯源、社区封控、核酸检测等措施落地落实,防止疫情进一步扩散蔓延。
国家卫健委:满洲里疫情由一起新的境外输入源头引起 与之前疫情没有关联
吴良有在发布会上表示,内蒙古满洲里疫情的病毒基因测序分析显示,疫情是由一起新的境外输入源头引起,与之前内蒙古的疫情没有关联。本次关联疫情首先在内蒙古呼伦贝尔满洲里发现病例,随后在内蒙古呼伦贝尔市内2个区旗、内蒙古通辽市、黑龙江齐齐哈尔市、黑龙江哈尔滨市、河北石家庄市和北京海淀区等地发现关联病例,共波及4省6市。目前,满洲里当地疫情仍处于持续发展阶段,近日报告病例数呈现波动下降趋势,疫情发展走势还需要密切观察。
国家卫健委:“动态清零”不是躺平 不是任由疫情发展
国家卫健委疫情应对处置工作领导小组专家组组长梁万年在发布会上解释“动态清零”内涵。
梁万年表示,动态清零是当前我国新冠肺炎疫情防控的总方针,是中国疫情防控经验的总结和提炼,也是现阶段我们疫情防控的一个最佳选择和总方针,包括怎么及时主动发现传染源、一旦发现病例出现,快速采取公共卫生和社会的干预措施、有效救治几个方面。
梁万年强调:一、“动态清零”是总方针,要追求快速追求精准,如果没有快、没有精准,就很难做到“动态清零”。二、“动态清零”不是“零感染”,我们现在还没有能力不出现一例本土病例,但是我们有能力,也有信心,当发现有本土病例出现的时候,快速扑灭疫情。不是追求“零感染”,而是要追求尽快把疫情扑灭。三、“动态清零”不是躺平,不是任由疫情发展,而是控制它、切断它。四、“动态清零”的总方针是追求最大限度地统筹社会经济发展和疫情防控。
国家卫健委:元旦春节将至疫情传播风险较大
国家卫健委疾控局副局长吴良有:当前,全球新冠肺炎疫情仍在高位流行,病毒不断变异,境外疫情输入我国的风险持续存在。“外防”防住了,才不会有内部反弹。元旦、春节即将来临,疫情传播风险较大。我们要在科学精准防疫上下更大功夫,发现一起疫情,就彻底扑灭一起,确保大家度过一个健康、平安的节日。
这些行为被惩处
杭州两家棋牌室未按要求落实关停 当事人被依法行拘
11日,杭州市公安局拱墅区分局发布一则警情通报。
12月10日,该局民警在工作中发现,周某永经营的文野巷某棋牌室、孟某东经营的信义坊商街某棋牌室,违反《杭州市部分区域实施公共活动限制性措施的通告》要求,未落实关停。该周某永、孟某东的行为构成阻碍执行职务,拱墅公安分局对周某永、孟某东依法进行行政拘留处罚。
据悉,12月9日,杭州市就已经发布关于杭州市部分区域实施公共活动限制性措施的通告。通告中明确规定,为防止公众交叉感染,阻断病毒传播链条,即日起,杭州市上城、拱墅、西湖、滨江、萧山、余杭、临平、钱塘8个城区,关停棋牌室、酒吧、KTV、麻将房、桌游室、游泳馆等室内密闭公共场所。
行拘!江苏南通机场3人持假核酸检测报告被查12月10日,江苏南通警方通报,2021年12月8日11时许,陈某某(男,25岁,如东人)、沈某某(男,36岁,南通开发区人)和施某(男,43岁,海门人)持伪造的核酸检测报告,在江苏南通兴东国际机场登机时被警方查获。经查,三份核酸检测报告均由陈某某伙同他人,通过修图软件伪造,并将其中两份报告出售给沈某某、施某。这是江苏南通首起伪造、买卖、使用假核酸检测证明的案件。
根据《中华人民共和国治安管理处罚法》第五十二条之规定,公安机关依法对陈某某处以行政拘留十二日处罚,对沈某某、施某处以行政拘留五日处罚。目前,该案仍在进一步深挖中。
故意提供虚假住址,瞒报行程!满洲里一确诊患者被立案
据清风满洲里微信公号,12月10日,内蒙古自治区满洲里市纪委监委严肃查处了一起在疫情防控工作中瞒报行程,影响疫情防控工作,造成恶劣影响的典型案件。现将有关情况通报如下:
刘晓丹,中共党员,满洲里市人民医院临床医师,2021年12月2日确诊为新冠肺炎患者。在流调组开展流调过程中,刘晓丹因担心其母亲、儿子被判定为密切接触者集中隔离,故意提供虚假住址,瞒报行程,导致该小区多名居民作为密切接触者被集中隔离医学观察,次密切接触者也被采取相应管控措施,而其实际居住地密切接触者和次密切接触者未得到及时管控。刘晓丹的行为,严重干扰了满洲里市疫情防控工作,造成疫情扩散重大风险隐患,社会影响恶劣。2021年12月10日,满洲里市公安局对刘晓丹立案侦查,满洲里市纪委监委给予刘晓丹开除党籍处分,并建议其行政主管部门依规依法处理。
这些谣言不要信
浙江绍兴上虞全区空中消毒?假的!
据浙江新闻11日消息,针对微信群传播的“上虞全区会安排空中消毒”,经与相关部门核实,为谣言。请大家不信谣、不传谣、不造谣。
来源:人民日报、新华社、央视新闻、中国新闻网、中央气象台、北京日报客户端、浙江新闻客户端、宜兴发布、广州海珠发布、清风满洲里、天津气象津云新媒体编辑 李意
原标题:《一地发现感染者,公共交通暂停丨今日大风降温丨事关元旦春节防疫,进出津最新要求》

