西安“限价房”政策有重大调整!西安市重污染天气应急办发布通知,应对污染天气→【12月9日周四 新闻…
天气预报

今日头版

华商新闻
▲昨日,华商报记者从西安市住房和城乡建设局获悉,西安“限价房”政策有重大调整,限价商品房上市交易规定从原先“取得《不动产权证书》5年才能上市交易”,变为“网签备案满5年且取得《不动产权证书》就可上市交易”。

12月8日,西安市发布《关于调整限价商品房上市交易有关条款的通知》(简称《通知》)。《通知》显示,现将限价商品房上市交易有关规定调整为:“限价商品房自购买合同网签备案之日起5年内,不得上市交易、不得购买其它住房。网签备案满5年,可购买其它住房。网签备案满5年且取得《不动产权证书》上市交易的,按普通商品房交易相关规定办理。网签备案未满5年,因特殊原因确需转让的,经市住房保障部门批准,按照原购买价格并考虑折旧和物价水平等因素回购,继续作为限价商品房使用。”
西安市住建局相关工作人员介绍,根据西安此前发布的《关于加强限价商品房管理有关问题的通知》,限价商品房自不动产权证登记之日起5年内,不得上市交易、不得购买其他住房。满5年上市交易的,按普通商品房交易相关规定办理。
该工作人员表示,此前因一些项目虽然已经交房,但开发商因种种原因导致《不动产权证书》办不下来,延缓了此类房产上市交易时间。新规定出台后,过去以产证办理时间为起点,而现在则以合同网签备案为起点,只要符合网签满5年且取得《不动产权证书》就可以直接上市交易了。
同时,按照西安市原有政策,限价商品房退出要求的是“在房屋所有权证登记之日起5年内,不得出租、出售、抵押、出借、继承,或者擅自改变住房用途且拒不整改。自房屋所有权证登记之日起5年后,限价商品房按照普通商品房对待,即可以出租、出售、抵押和继承,但出售后,不得再提出住房保障申请。”
现在政策调整为:“网签备案未满5年,因特殊原因确需转让的,经市住房保障部门批准,按照原购买价格并考虑折旧和物价水平等因素回购,继续作为限价商品房使用。”
▲为了应对污染天气,12月8日,西安市重污染天气应急指挥部办公室发布通知。根据市“一市一策”驻点跟踪研究工作组预测,12月8日,受持续静稳影响,扩散条件不利,预计西安市空气质量以良到轻度污染为主;9—10日,受弱气压场控制,扩散条件较差,预计空气质量以轻到中度污染为主,可能出现短时重度污染;11—12日,受冷空气影响,扩散条件有利,预计空气质量以良为主。为最大限度缓解污染累积,降低大气污染强度,西安市重污染天气应急指挥部办公室就有关事项通知如下:

一、在重点工业企业监管上,市生态环境局要加强对火电等大气重点排污企业执法监管,确保达标排放。各成员单位要结合监管职责组织对工业涂装、家具制造、铸造、橡胶制品制造、砖瓦窑、石化、陶瓷、混凝土搅拌站、汽修等行业开展排查,强化污染排放工序管理,确保排污设施稳定运行和达标排放。同时,要鼓励企业自主调整生产计划,主动减少污染排放。凡发现无治理设施、设施不正常运行、不能稳定达标排放等违法企业,要依法采取查封、扣押、行政处罚等措施。
二、在道路扬尘管控上,各区县政府、开发区管委会、市城管局、市交通局要进一步加强道路扬尘控制与管理,在气温条件允许的情况下,及时加大对绿化带、车行道和城市死角的保洁和冲洗频次,确保路面“见本色”。
三、在施工扬尘管控上,各区(县)政府、开发区管委会、市住建局、市城管局要持续加强对施工工地的扬尘管理,确保“六个100%”和“七个到位”等扬尘防治措施落实到位;8日18时至10日18时期间,督导全市范围内除保障类及抢修抢险外的施工工地停止土石方作业(塔吊或地下施工等不受影响)。
四、在重型柴油车管控上,市公安局、市生态环境局要持续组织开展联合执法,聚焦重点路段、重点时段,加大夜间重型柴油车执法检查力度,杜绝超标排放车辆上路行驶。市公安局要严格按照《西安市人民政府关于柴油货车通行管理的公告》做好柴油货车限行管控工作,杜绝冒黑烟车辆上路行驶。
五、在非道路移动机械管控上,市生态环境局要加强非道路移动机械的督导检查,对高排放非道路移动机械禁用区内违规使用或排放不达标的非道路机械要从严查处,加大处罚,形成震慑。相关市级部门要加强对施工企业使用合格非道路移动机械的引导教育,督促所属非道路移动机械使用单位落实有关要求。
六、在露天焚烧管控上,各区(县)政府、开发区管委会要强化属地管理,不断完善全覆盖网格化监管体系,加强“定点、定时、定人、定责”管控,综合运用无人机、卫星遥感、烟火监控系统、高清视频监控等手段,杜绝露天焚烧行为。
七、在散煤禁烧管控上,各区县政府、开发区管委会、市发改委要对已整体完成清洁取暖改造的区域加强监督检查,防止已完成清洁取暖改造的用户散煤复烧。尚未完成清洁取暖的区域,市市场监督管理局、市商务局要严厉打击劣质煤销售,对散煤经销点进行全面监督检查,确保全市范围内使用的散煤质量符合相关标准要求。
▲华商报记者12月8日从陕西省气象台获悉,受冷空气和偏南暖湿气流共同影响,10-12日全省有一次大范围雨雪、降温天气过程。雨雪主要时段在10日凌晨至11日。过程累计降水量陕北北部(0~3mm),陕北中南部、关中北部(3~13mm),关中南部、陕南(8~20mm)。累计积雪深度:陕北北部0-3cm,陕北中南部5~10cm,秦岭山区8~15cm。11日全省日平均气温下降4℃左右。12日全省日平均气温持续下降4~6℃。最低气温出现在13日凌晨,陕北最低温度-18~-8℃,关中-5~-1℃,陕南-3-1℃,秦巴山区-15~-9℃。

▲从11月底开始,西安交警开展了事故控降、缓堵保畅专项行动。针对城市路段交通拥堵问题,西安交警邀请市民共同探讨,广泛征集意见建议。12月3日,在“西安问答·冬季缓堵”现场活动中,西安市公安局交警支队领导和秩序处、宣法处干部走进华商报社,接听热线,与市民共同探讨交通出行问题。活动结束后,西安交警继续通过华商报热线及官方公共邮箱的方式,向广大市民朋友征集关于缓解城市路段交通拥堵的宝贵意见。

综合各方意见收集情况,西安交警经过梳理、归纳,统计出16个群众反应强烈的常见拥堵路段、点位如下:
东二环北段
金花隧道北口
太乙立交
小寨十字
西万路丈八路十字桥下区域
电视塔盘道南口区域(含总队门前)
科技八路木塔寺路丁字至太白南路
南二环高新路十字
北二环未央立交桥下区域
西长安街
西沣路(郭杜十字)
太华路立交
东大街
李家村十字
雁翔路南二环十字
泾渭路陕汽路十字
接下来,西安公安交警将针对以上16个拥堵点段,从优化道路交通组织、完善交通设施、优化信号灯配时、加强静态交通管理、强化治乱疏堵等方面入手,“一点一策”、“一路段一方案”对以上16个点段进行重点治理。
▲因陕西太白山、红河谷景区内持续降雪,道路结冰。为保障广大游客安全,太白山、红河谷景区自昨日(12月8日)起临时闭园,开放时间另行通知。

▲2021年5月中旬,家住陕西安康岚皋县某小区的李某某为泄私愤,将不锈钢盆、铁质炒锅等物品从四楼抛出。5月底,他又在做饭时将菜刀从厨房窗户抛出,菜刀坠落地面后与楼下居民最近相距一米多远。所幸,均未造成人员伤亡及财物受损。岚皋县法院判其犯高空抛物罪,判处拘役二个月,并处罚金1000元,责令其在县级以上媒体公开赔礼道歉。

▲12月7日,在西安市儿童医院骨科与烧伤病区病房内,2岁4个月的阳阳(化名)和1岁8个月的南南(化名)都是不小心坐进了热水盆里,导致屁股和腿部严重烧伤住进了医院。事发时,阳阳家人急得手足无措,没有做什么处理,辗转就医治疗。由于烫伤严重,阳阳还将面临较长的治疗周期。南南因为妈妈处理得当,使用了冷敷,伤口比较轻,重度烫伤的少。冬季是小儿烫伤的高发季,西安市儿童医院医生提示家长,一定要时刻呵护好宝宝,意外后的紧急处理也非常关键。
▲今年4月1日,西安市民王女士在一处名为“国王的公寓”的楼盘看上了一套公寓,并签了房屋订购单,首付5成,尾款按揭分期。8月份,售楼方告知王女士,她名下有多张信用卡,欠款额已达到近十万元,银行按揭无法通过。王女士只好提出退房,但售楼方提出要扣除1万元购房定金。王女士说,“当初签订购单时,售楼工作人员知道我信用卡存在近十万欠款的问题,当初信誓旦旦地说这种情况是可以办理银行按揭的”。律师说法:购房人不需承担1万元违约金。

▲近日,西安国际港务区陆港金海岸小区和枫林九溪小区业主向华商报反映,小区附近没有公交车,地铁也离得很远,出行很不方便。对此,华商报记者联系到西安市交通局运管处公交科,工作人员回复,这两个小区一直是出行难热点区域,近期会整合全运公交线路,整合后会在灞渭大道和元朔大道各开通一条公交线路,解决两个小区到地铁站的接驳问题。目前正与西安国际港务区管委会沟通。

▲ 今年8月,华商报报道了“女子看病连遇医托,问诊几分钟被开近2000元中药”一事,随后,未央区卫生健康局介入了对此事的调查。12月8日,华商报记者了解到,经卫健部门的调查,未央区善和堂中医诊所(原未央玖和堂中医诊所)实际设置与取得的《中医诊所备案证》记载事项不一致,未按规填写、保管病历资料,据相关规定,对其予以警告和罚款7.2万元的行政处罚。

▲35岁的田先生平日喜欢潇洒甩头,一个多月前甩头后突然出现左侧颈部疼痛,随后颈部隆起一鸡蛋大小包块,有搏动感,先后到西安数所大医院就诊,被告知颈动脉破裂,假性动脉瘤形成……近日,交大一附院血管外科刘建林主任接诊后,考虑到患者的患处随时可能破裂大出血,立即收治进行急诊手术,手术过程顺利,患者目前病情稳定。刘主任提示:甩头虽潇洒,但一定要注意安全,平时要注意正常的锻炼方式,避免头颅过伸过屈,过度甩头动作。

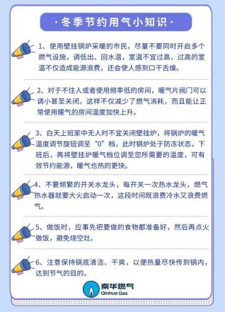
▲天气寒冷,用气量大,西安秦华燃气集团呼吁市民节约用气、安全用气。

热点资讯
▲昨日(12月8日)下午,内蒙古满洲里市新冠肺炎疫情防控指挥部举行新闻发布会,介绍疫情防控工作相关情况。会上通报,12月8日0时至14时,内蒙古满洲里市新增确诊病例20例。截至目前,满洲里市本轮疫情累计报告新冠肺炎确诊病例达461例。

▲8日下午,浙江省召开第82场新冠肺炎疫情防控工作新闻发布会,介绍疫情防控工作相关情况。自12月5日以来,截至8日下午3时,浙江宁波、绍兴和杭州三地累计报告阳性感染者41例,包括确诊病例12例、无症状感染者13例、初筛阳性16例。

▲日前,国务院学位委员会办公室印发了《关于做好本科层次职业学校学士学位授权与授予工作意见》,其中:①坚持职业本科与普通本科两种类型、不同特色、同等质量,将职业本科纳入现有学士学位工作体系,按学科门类授予学士学位,学士学位证书格式一致;②在证书效用方面,普通本科和职业本科两者价值等同,在就业、考研、考公等方面具有同样的效力。

▲国家医保局8日在京召开新闻发布会,通报打击欺诈骗保专项整治行动有关情况。国家医保局基金监管司司长蒋成嘉介绍,国家医保局成立以来,始终将加强医保基金监管、维护基金安全作为首要任务,初步形成医保基金监管的高压态势。2018年至2021年10月共检查定点医药机构约234万家次,处理约100万家次,累计追回医保基金约506亿元。

▲日前,网传一名乘客在成都地铁站内,因折叠电瓶车失控将一块瓷砖撞坏,后被通知需赔偿1800元,有网友对金额提出质疑。对此,成都地铁回应称,本次维修作业需拆除损坏瓷砖上方的所有干挂瓷砖后才可安装新的,共涉及4名工人作业,人工安装费用合计为1300元,瓷砖采购加运输费用则只有539元。维保人员曾对乘客提出乘客自行维修和委托他们维修两种方案,最终,该乘客选择委托维保人员进行维修。

▲近日,河南封丘,一名女生被多人逼着脱衣服拍照,施暴女生对其扔烫烟头,用脚踹,还称“也没让你脱内衣内裤,就脱个衣服”,围观男生不时起哄“要不我们先回避,让她脱了我们再来”。据称,涉事学生为封丘县某初级中学九年级学生。封丘县公安局8日通报,已于12月6日将涉案违法行为人刘某(女,14岁)等6人全部予以行政拘留处罚,并责令其监护人严加管教。目前,妇联、教育等部门已对受害人进行心理安抚、情绪疏导。
▲近日,据宁夏中宁县司法局消息,14岁少女被家人强迫出嫁到婆家后报警求救。警方接警后,联合多部门解救出少女。民警将双方家长请到派出所调查了解到,少女父母在没有经过少女同意的情况下,将其许配给陌生小伙,并收了25万元彩礼,购买黄金首饰,举行订婚仪式。经六轮调解和劝导,化解了婚约财产纠纷。

▲近日,江西宜春市袁州区竹亭镇,一对夫妻在租住的房内意外身亡,留下了8个年幼的孩子,最小的才9个月。他们的一位亲人称,死者中丈夫31岁,妻子34岁,法医初步鉴定两人为一氧化碳中毒身亡。进一步调查死因需解剖尸体,但家属不同意。目前,8个孩子由伯父伯母照顾。当地政府已将2万元慰问金给了孩子奶奶,同时,每月每孩均有1200元的孤儿补助,直到18岁。8日,镇政府工作人员表示,这对夫妻确实违反了计划生育政策,但因家庭条件一般,处罚无法执行。村委会曾劝夫妻俩少生,但他们坚持要生,无法作出实质性干预。
▲12月5日晚6时,江西吉安吉水县一女子驾驶赣D牌小车从吉水前往泰和县上模乡上模中学,途经上模乡高芫村委会路段时不慎撞到路面多位行人,造成其中一人当场身亡,三人受伤。事故发生后交警和救护车第一时间赶到现场处理,具体事故原因以及现场详情以交警调查结果为准。
▲近日安徽合肥。网曝一高校女生点外卖地址填写送至南门,外卖员送到后无法与其取得联系,后女生通过APP联系要求送到西门。外卖员表示“多送一趟一句谢谢都不会说”后,女生对其进行言语辱骂,并扬言顾客就是上帝,称外卖员为“儿子”。8日,当事骑手表示,受此事困扰无心工作,已提出辞职。目前,校方回应:事件正在处理中。
天下博览
▲当地时间12月8日上午,德国社会民主党(社民党)总理候选人奥拉夫·朔尔茨正式当选德国总理,其本人随后将于联邦议院宣誓就职。伴随朔尔茨的上任,掌舵德国长达十六年的“铁娘子”默克尔也正式卸任,“默克尔时代”正式落幕。

▲印度媒体报道,8日,印度空军一架直升机坠毁,包括印度国防参谋长比平·拉瓦特在内的13人死亡。

▲12月8日,韩国国务总理金富谦主持召开防疫会议,称该国单日新增病例已超7000例,医疗体系已不堪重负。韩联社称这一数据创疫情暴发以来新高。金富谦表示,即便扩充新冠专用床位,仍跟不上病例增长速度,为缓解医疗系统的压力,政府将改善居家治疗体系、增编相关工作人员。
原标题:《西安“限价房”政策有重大调整!西安市重污染天气应急办发布通知,应对污染天气→【12月9日周四 新闻速览一分钟】》

