邯郸 | 市直机关公开遴选公务员69名,附职位表!
近日,邯郸市委组织部发布《2021年度邯郸市市直机关公开遴选公务员公告》,公开遴选公务员69名。
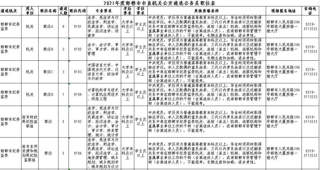
遴选职位和人数本次公开遴选公务员69名。
(点击查看大图)




报名范围和条件(一)报名范围
邯郸市各县(市、区)、乡镇(街道)机关(单位)中具有公务员身份(含参照公务员法管理人员)、已登记备案,且在编在岗的人员。中央和省、市设在各县(市、区)的垂直管理单位和派出单位符合以上条件的人员也可报名。
(二)报名人员应当具备下列资格条件
1.具有良好的政治素质、专业素养,品行端正,实绩突出,群众公认。
2.具有2年以上基层工作经历和2年以上公务员或参照公务员法管理机关(单位)工作人员工作经历。招录时有服务年限规定的,需满规定的服务年限。
基层工作经历是指在县(市、区)、乡镇(街道)党政机关,行政村(城市社区)以及企业、事业单位(不含市级及以上参照公务员法管理的事业单位)工作过。军队转业干部在军队团和相当团以下单位工作过,退役士兵在军队服现役经历,可视为基层工作经历。
3.近3年年度考核均为称职及以上等次。
4.大学本科及以上文化程度。
5.报考人员年龄一般在35周岁以下(1985年12月13日以后出生),普通高校毕业的硕士及以上研究生年龄可放宽到40周岁(1980年12月13日以后出生)。
6.具备拟报考职位所要求的相关工作经历和其他资格条件。
7.具有正常履行职责的身体条件和心理素质。
8.法律、法规或公务员主管部门规定的其他资格条件。
工作经历年限、任职经历年限计算时间截止2021年12月(含12月),此前累计工作时间每达到12个月为1年。现任职务职级以报名前的任职为准。
(三)具有下列情形之一的,不得参加公开遴选
1.被开除中国共产党党籍的。
2.被依法列为失信联合惩戒对象的。
3.涉嫌违纪违法正在接受有关专门机关审查尚未作出结论的。
4.受到诫勉、组织处理或者党纪政务处分等影响期未满或者期满影响使用的。
5.按照国家和我省有关规定,到定向单位工作未满最低服务年限或者对转任有其他限制性规定的。
6.尚在新录用公务员试用期的,科级干部未满任职试用期或者提拔任职不满一年的。
7.法律、法规规定的其他情形。
报考者不得报考遴选后构成回避关系的职位,具体为公务员法第七十四条规定的“公务员之间有夫妻关系、直系血亲关系、三代以内旁系血亲关系以及近姻亲关系的,不得在同一机关双方直接隶属于同一领导人员的职务或者有直接上下级领导关系的职务,也不得在其中一方担任领导职务的机关从事组织、人事、纪检、监察、审计和财务工作”。根据《公务员回避规定》,有上述所列亲属关系的,不得到其中一方担任领导成员的机关工作。
报名方式
1.报名时间
2021年12月13日至2021年12月16日,上午8:30-12:00,下午13:30-17:30。
2.报名方式
遴选报名采取现场报名的方式。考生登录邯郸市人力资源和社会保障局网站,从《2021年度邯郸市市直机关公开遴选公务员公告》附件中下载填写《2021年邯郸市市直机关公开遴选公务员报名表》(以下简称《报名表》),并按干部管理权限,将《报名表》报任免机关(单位)党组(党委)审核盖章(任免机关为地方党委的报同级党委组织部门审核盖章)。每人限报考一个职位。考生到现场报名需携带《报名表》原件,身份证、学历学位证书原件及复印件,《公务员录用审批表》《公务员登记表》《干部任免审批表》《河北省公务员(人民警察)录用审批表》(报考公安职位提供)的复印件(加盖档案管理印章)及根据报名资格条件需要提供的其它资料。另外,考生须提供本人近期免冠小二寸彩色照片(电子版),要求:与报名表照片同版(照片以姓名+编号命名),.jpg格式,大小15KB-35KB。
原标题:《邯郸 | 市直机关公开遴选公务员69名,附职位表!》

