《“十四五”信息化和工业化深度融合发展规划》发布(全文+图解)
11月30日,工信部正式发布《“十四五”信息化和工业化深度融合发展规划》(以下简称《规划》)。

《规划》明确提出,“十四五”期间两化融合发展的总体目标,到2025年,信息化与工业化在更广范围、更深程度、更高水平上实现融合发展,新一代信息技术向制造业各领域加速渗透,范围显著扩展、程度持续深化、质量大幅提升,制造业数字化转型步伐明显加快。
通过选取“全国两化融合发展指数”综合反映两化深度融合发展实际成效,到2025年,全国两化融合发展指数要达到105,相较于2020年提高约20。
《规划》还提出五个分目标。
一是新模式新业态广泛普及。企业经营管理数字化普及率达80%,企业形态加速向扁平化、平台化、生态化转变。数字化研发设计工具普及率达85%,平台化设计得到规模化推广。关键工序数控化率达68%,网络化、智能化、个性化生产方式在重点领域得到深度应用。
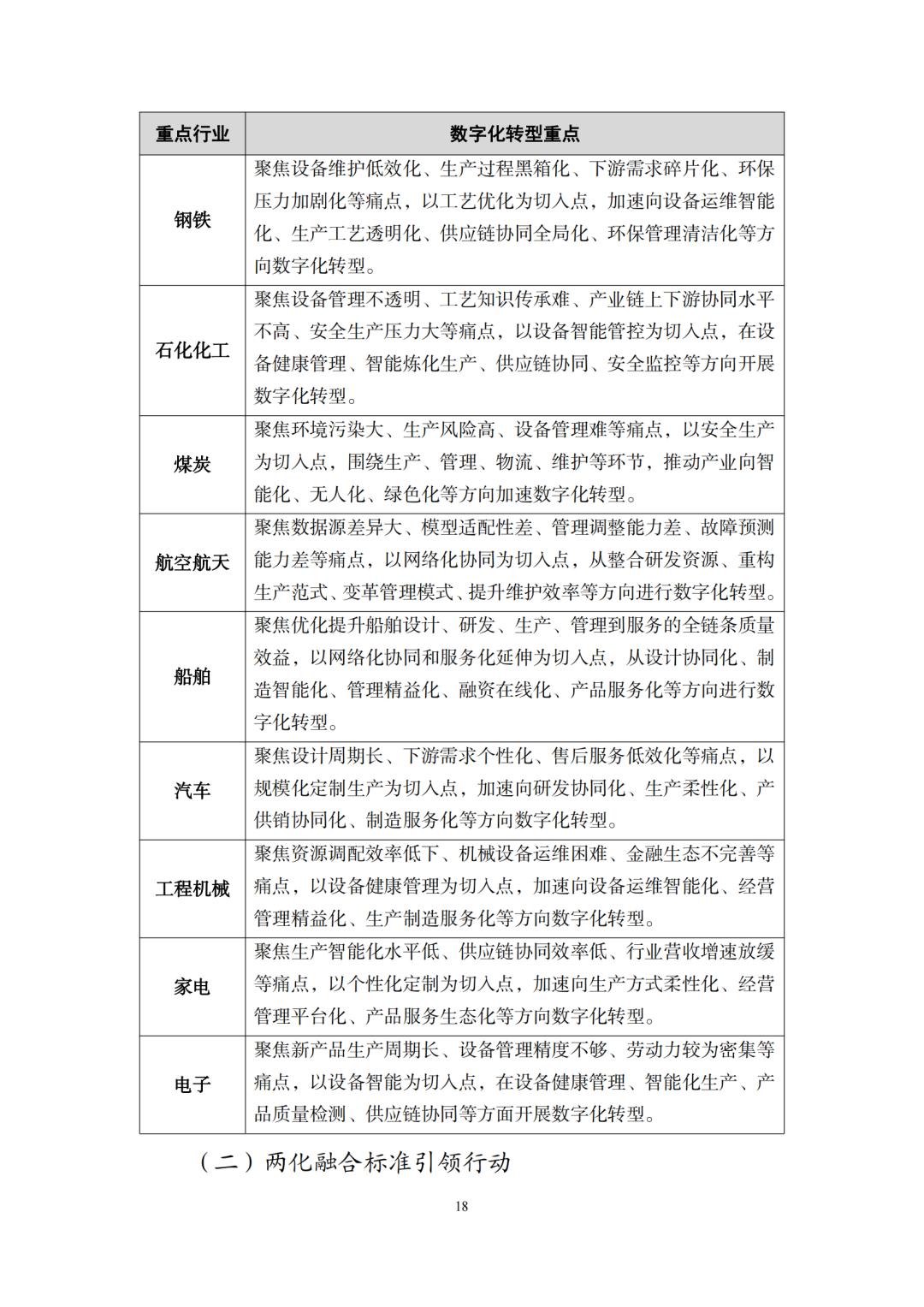
二是产业数字化转型成效显著。原材料、装备制造、消费品、电子信息、绿色制造、安全生产等重点行业领域数字化转型步伐加快,数字化、网络化、智能化整体水平持续提高。
三是融合支撑体系持续完善。新型信息基础设施建设提档升级,数字化技术快速进步,工业大数据产业蓬勃发展,工业互联网应用成效进一步显现,两化融合标准体系持续完善,产业基础迈向高级化。
四是企业融合发展活力全面激发。工业互联网平台普及率达45%,系统解决方案服务能力明显增强,形成平台企业赋能、大中小企业融通发展新格局。
五是融合生态体系繁荣发展。制造业“双创”体系持续完善,产业链供应链数字化水平持续提升,带动产业链、创新链、人才链、价值链加速融合,涌现出一批数字化水平较高的产业集群,融合发展生态快速形成。
《规划》围绕融合发展的重点领域提出5项主要任务:
一是要培育新产品新模式新业态;
二是推进行业领域数字化转型;
三是筑牢融合发展新基础;
四是激发企业主体新活力;
五是培育跨界融合新生态。
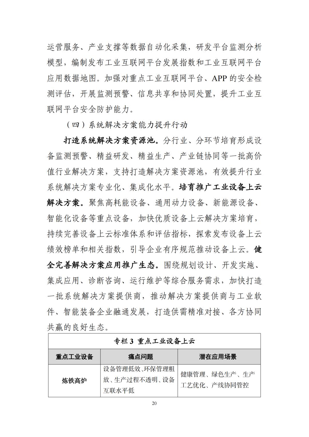
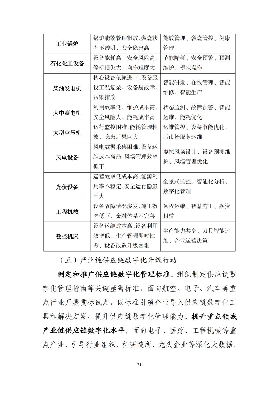
围绕上述主要任务,《规划》设置了制造业数字化转型行动、两化融合标准引领行动、工业互联网平台推广工程、系统解决方案能力提升行动和产业链供应链数字化升级行动等五项重点工程。
附:《“十四五”信息化和工业化深度融合发展规划》全文





























✎
THE END
编辑:雨辰
声明:文章来源工信微报,版权归原作者所有。
【推荐阅读】
隐形冠军示范工程
寻迹“隐形冠军”密码,赋能“专精特新”企业
隐形冠军闪耀100:搭建隐形冠军企业的“时代舞台”
新望博士万字长文详解“专精特新”
关于共同富裕,流行的解读可能都是错的
二次分配是关键,三次分配是辅助
发展我国“专精特新”企业的背景解读与政策思考
【购买链接】
刘元春 | 郑新立 | 李罗力 | 黄汉伟 | 张明 | 刘世锦 | 顾强 | 刘志彪 | 苏晨汀 | 华杉 | 管清友 | 黄益平 | 杨志明丨刘利华丨刘世锦丨贾康丨吴甘沙丨吴晓波丨王宏广丨周长益丨陈志武丨秦朔丨张维迎丨夏斌丨余永定丨姚洋丨施展丨马光远丨单忠德丨赵晓丨曹仰锋丨刘九如丨屈贤明丨迟景朝丨吕廷杰丨梁宁丨童有好丨蒋锡培丨新望
原标题:《《“十四五”信息化和工业化深度融合发展规划》发布(全文+图解)》

