首批国家级!江苏25所高校上榜!
日前,教育部发布了《教育部办公厅关于公布首批新文科研究与改革实践项目的通知》(教高厅函〔2021〕31号),为全面推进新文科建设,构建世界水平、中国特色的文科人才培养体系,经单位推荐、网络审核、会议审议、网络公示等,教育部决定认定 1011个新文科研究与改革实践项目,其中江苏有25所高校的项目“榜上有名”。
什么是新文科建设?
新文科建设,是指哲学社会科学与新一轮科技革命和产业变革交叉融合形成交叉学科、交叉融合学科及交叉专业的新文科的一系列建设事项和建设工作,主要建设项目为“新文科研究与改革实践项目”,旨在适应新时代哲学社会科学发展的新要求,推进哲学社会科学与新一轮科技革命和产业变革交叉融合。
了解完新文科
来看江苏上榜的高校项目!
>>>
南京大学
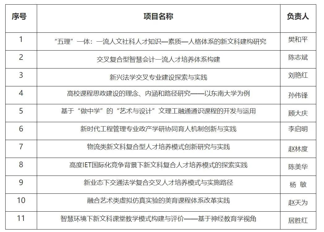
>>>东南大学
>>>南京航空航天大学
>>>南京理工大学
>>>河海大学
>>>南京信息工程大学
序号项目名称负责人1服务国家战略需求的“三交叉五协同”翻译专业人才培养模式创新与实践吴志杰
>>>
南京农业大学
>>>南京师范大学
>>>苏州大学
序号项目名称负责人1数字化转型背景下新兴文科专业体系构建与实践探索周毅2面向科技创新的“知识产权法+工科”复合型人才培养模式创新与实践方新军
>>>
中国药科大学
>>>南京医科大学
序号项目名称负责人1医药院校公共事业管理拔尖创新人才培养创新与实践王长青
>>>
南京财经大学
序号项目名称负责人1思政铸魂、科技赋能、跨界协同:金融学类专业的系统化改革与实践张成
>>>
南京审计大学
>>>江南大学
>>>中国矿业大学
>>>江苏师范大学
>>>南京森林警察学院
序号项目名称负责人1公安学类专业优化整合研究与实践林平2构建跨学科、多学科交叉融合的侦查学专业课程体系与教材体系研究张高文3基于校局企深度融合的公安学类专业人才培养模式创新与实践王新猛
>>>
苏州科技大学
序号项目名称负责人1艺术设计类新文科专业“德艺传创”跨界人才培养改革研究与实践薛娟
>>>
江苏科技大学
序号项目名称负责人1船海类高校“思政引领、技管融通、资源保障”的管理学新文科协同育 人创新与实践葛世伦
>>>
南通大学
序号项目名称负责人1面向区域高质量发展的师范专业人才培养模式改革探索浦玉忠
>>>
南京艺术学院
序号项目名称负责人1新文科艺术学类专业课程体系与新形态教材建设詹和平
>>>
扬州大学
序号项目名称负责人1面向国家级一流本科专业集群的涉外复合型人才协同培养创新与实践俞洪亮
>>>
盐城师范学院
序号项目名称负责人1新文科建设背景下中华优秀传统文化创造性转化的研究与实践方忠
>>>
常熟理工学院
序号项目名称负责人1融合教育视域下普通师范专业人才培养模式改革与创新实践张根华
>>>
常州工学院
序号项目名称负责人1新文科背景下面向“一带一路”的涉外复合型应用技术人才培养模式创新研究汪群
原创如需转载,请联系我们授权,并注明出处来源 江苏教育频道(微信号:JSBCeducation)
来源:扬子大学升
编辑:陈佳莹
责任编辑:王莉莉
•END•
扫码关注江苏教育频道官方微信
ID:JSBCeducation:,。视频小程序赞,轻点两下取消赞在看,轻点两下取消在看
原标题:《首批国家级!江苏25所高校上榜!》

