多地轨迹公布!大庆疾控发布紧急提醒!
今天
大庆市疾控中心接连发布5条
疫情风险提示
第一条疫情风险提示
河南省周口市、浙江省桐乡市
分别报告初筛检出1例核酸阳性人员!
非必要勿前往!
11月3日,河南省周口市扶沟县、浙江省桐乡市分别报告初筛检出1例新冠病毒核酸阳性人员。两省公布信息如下:
11月3日,河南省周口市扶沟县新型冠状病毒感染的肺炎疫情防控指挥部通告扶沟县在核酸检测中发现1例初筛阳性人员,并对扶沟县相关区域实行分类管理。
浙江省桐乡市新冠肺炎疫情防控工作领导小组办公室发布公告,11月3日下午,桐乡市隔离点人员中,初筛检出一例新冠病毒核酸阳性。初筛核酸阳性人员李某某,男,10月31日凌晨从石家庄飞抵上海虹桥机场,由朋友自驾车从虹桥机场接至桐乡市乌镇兰园小区。10月31日—11月2日在乌镇有活动史。11月2日下午,桐乡市疾控中心接到河北省深泽县疾控中心协查函,李某某为当地密接曹某某(在河北隔离)的次密接。
第二条疫情风险提示
青海西宁新增6例确诊活动轨迹公布
若有交集速报告!
2021年11月1日0时—11月2日7时,西宁市新增6例(5号赵某某、6号山某某、7号李某、8号芦某某、9号刘某某、10号王某某)新冠肺炎本土确诊病例。西宁市本土确诊病例5号、6号、7号、8号、9号、10号均系本土确诊病例4号陈某某的密切接触者,是在集中隔离医学观察期间每日核酸检测中发现的阳性人员。具体活动轨迹如下:
本土确诊病例5号:赵某某,女,34岁,居住地为城北区金座雅园1期1号楼,工作地点为城西区疾控中心。
10月1日-10月17日,无省外旅居史。
10月18日,正常上下班,金座雅园1期门口烟酒超市。
10月19日,正常上下班,海湖新区大润发阿香米线店,彭家寨精品蔬菜水果店。
10月20日,乘坐公交车到青旅商业大厦,乘坐公交车回单位。
10月21日,上午乘车前往七天优品酒店,索菲特酒店,刘家寨,下午回单位。
10月22日,全天无外出。
10月23日,唐道637雅各布酒店18楼,城西区富兴路宋三包子店,仁济医院,金座尚客超市。
10月24日,全天在家无外出。
10月25日,育才巷东社区,交通医院,文景街社区,西宁市市疾控中心。
10月26日,单位对面蔬菜水果店、清真馍馍铺,省疾控中心;武警总队对面牛肉面馆,城西区疾控中心。
10月27日,建源门诊,昆仑东路,海湖路社区,新宁路西社区配送疫苗。
10月28日,兴海路处与陈某某(本土确诊病例4号),城西区疾控中心,交警五大队,七天优品酒店,珠江海鲜大世界。
10月29日,城西区疾控中心,新宁路小学。
10月30日,城西区疾控中心。
本土确诊病例6号:山某某,女,33岁,居住地为城西区彭家寨西小区19号楼,工作地点为光华路社区卫生服务站。
10月1日-10月15日,无省外旅居史。
10月16日8时30分,光华路社区卫生服务站,乘坐41路公交车前往星城驾校,乘坐41路公交车。
10月17日,乘坐41路公交车前往星城驾校,乘坐41路公交车。
10月18日、19日,正常上下班。
10月20日8时,光华路社区卫生服务站,通海路社区卫生服务中心,乘坐41路公交车前往星城驾校,乘坐41路公交车。
10月21日,湟中驾校,万达,唐道金街逸山伍,乘坐47路公交车。
10月22日,正常上下班。
10月23日,光华路社区卫生服务站,湟水河森林公园。
10月24日,海湖湿地公园。
10月25日、26日,正常上下班。
10月26日18时,汉庄车站集市。
10月27日,正常上下班。
10月28日,通海路社区卫生服务中心,珠江海鲜大世界,城西区疾控中心,通海路社区卫生服务中心。
10月29日,通海路社区卫生服务中心,珠江海鲜大世界,城西区疾控中心和市疾控中心(期间与本土确诊病例4号陈某某有交集)。
10月30日,通海路社区卫生服务中心珠江海鲜大世界,16时返回单位进行隔离。
本土确诊病例7号:李某,男,28岁,居住地1:海湖星城5号楼,居住地2:柴达木路和泰居小区12号楼,工作地点为城西区疾控中心。
10月1日-10月9日,无省外旅居史。
10月4日,自驾到共和县参加婚宴。
10月5日,海湖星城,安泰步行街。
10月6日-9日,未出小区。
10月10日,正常上下班。
10月11日-17日,正常上下班,安泰步行街。
10月18日,正常上下班,海湖星城附近。
10月19日,城西区疾控中心,市疾控中心,天鹰宾馆,安泰步行街炒货摊,和泰居家中。
10月20日,乘坐出租车至单位上班,市疾控中心,城西区疾控中心,海湖星城家中,和泰居家中。
10月21日,乘坐出租车到单位,乘坐出租车到和泰居小区。
10月22日,乘坐出租车至单位,金座晟锦、西海嘉苑,海湖星城家中。
10月23日,城北区石头磊村,海湖星城家中。安泰步行街。
10月24日,城北区石头磊村,海湖星城家中。
10月25日,正常上下班。
10月26日,乘坐出租车单位上班,绿地公馆,微波巷,城西区疾控中心,海湖星城家中。
10月27日,城西区疾控中心,虎台公园,兴海路(期间与本土确诊病例2号沈某某有交集)。
10月28日,城西区疾控中心,海湖星城家中,和泰居家中。
10月29日,和泰居小区,城西区疾控中心,安泰步行街,海湖星城家中。
10月30日,乘出租车到西宁市二十二中学,城西区疾控中心。
本土确诊病例8号:芦某某,女,31岁,居住地为城西区五四西路卢浮公馆7号楼,工作地点为城西区疾控中心。
10月1日-10月16日,无省外旅居史。
10月17日-27日,正常上下班,期间10月23日13时自驾车至城北区花卉市场兄弟花卉店。
10月28日,城西区疾控中心。
10月29日,城西区五四西路卢浮公馆7号楼。
10月30日,盛达国际旁中国石油加油站加油并进入营业厅,城西区疾控中心(期间与4号本土确诊病例陈某某有交集),18时单位统一接种第三针新冠病毒疫苗(期间与5号本土确诊病例赵某某有交集)。
本土确诊病例9号:刘某某,女,32岁,居住地为城北区小桥医院家属院4号楼,工作地点为城西区疾控中心。
10月1日-10月17日,无省外旅居史。
10月18日,城西区疾控中心。
10月19日,城西区疾控中心。
10月20日,青海大学医学院,城西区疾控中心。
10月21日,城西区疾控中心。
10月22日,城西区疾控中心,中海河山郡2期21号楼。
10月23日,中海河山郡。
10月24日,中海河山郡,海晏路花卉市场,中海河山郡门口商店,三田商贸城后。
10月25日,正常上下班。
10月26日,城西区疾控中心。
10月27日,和美家苑小区前门乘坐出租车到单位上班。
10月28日,城西区疾控中心。
10月29日,和美家苑门口乘坐出租车到单位上班龙龙超市。
10月30日,疫情防控值班室(与本土确诊病例4号陈某某有交集),8时30分由同事顾某某采集鼻咽拭子,结果阴性,12时07分和陈某某(本土确诊病例4号)至龙龙超市,城西区疾控中心,14时左右在单位就地隔离,15时左右由市疾控中心采集鼻咽拭子,23时被转运到集中隔离点隔离。
11月2日新冠病毒核酸检测结果为阳性。
本土确诊病例10号:王某某,女,35岁,居住地为西宁市城东区康乐新村3号楼,工作地点为西宁市中医院。
10月1日-10月7日,无省外旅居史。
10月8日,乘22路公交车。
10月9日-5日,建行万达广场支行,西宁市中医院。
10月16日-7日,在家无外出。
10月18日,正常上下班。
10月19日,康乐新村站乘坐22路公交车至虎台中学站,西宁市中医院,刘家寨站乘坐41路公交车在力盟公交站,建行西宁支行,力盟公交站,乘坐22路公交车到康乐新村站,康乐菜市场。
10月20日,康乐站乘公交车在刘家寨公交站,乘坐出租车前往单位,宋三包子铺,通海路口站乘坐K2路公交车到第五人民医院站,阿布炕羊排店。
10月21日,康乐站乘坐公交车在刘家寨站,西宁市中医院,乘坐41路公交车在西门公交站,乘坐T2路公交车在康乐公交站,正新鸡排。
10月22日,乘坐25路公交车到西宁市财政局,乘坐41路公交车回到单位,建行万达广场支行,丽丽小吃店,西宁市中医院,通海路口公交站乘K2路公交车在第五人民医院站下车,康乐天之蓝超市。
10月23日,全天在家未外出。
10月24日,上午未外出,康乐菜市场。
10月25日,康乐新村站乘坐22路公交车在刘家寨公交站下车,乘坐出租车到单位,西宁市中医院,建行万达广场支行,财富中心站乘坐T2路公交车在康乐公交站下车,砂锅刀削面。
10月26日,康乐新村站乘坐22路公交车在刘家寨公交站下车,乘坐出租车到单位,通海路口公交站(途中在蜜雪冰城购买奶茶),乘坐K2路公交车在第五人民医院站下车。
10月27日,康乐新村公交站乘坐22路公交车在刘家寨公交站下车,西宁市中医院,文成路口站乘坐106路公交车,中国银行(城西青垦大厦附近),交通巷北口乘坐86路公交车在康乐新村站下车,郭记排骨卤肉店,康乐综合市场。
10月28日,乘坐出租车到单位上班,建行万达广场支行,乘58路公交车到现代妇产医院站换乘25路,在康乐公交站下车。
10月29日,康乐新村站乘坐22路公交车在刘家寨站下车,西宁市中医院,牛多多餐馆。
10月30日,西宁市中医院,城西疾控中心。
10月31日,在集中隔离点隔离。
11月2日,新冠病毒核酸检测结果为阳性。
第三条疫情风险提示
江苏省常州市3地、云南瑞丽市1地
重庆市3地升级为中风险地区!
非必要勿前往!
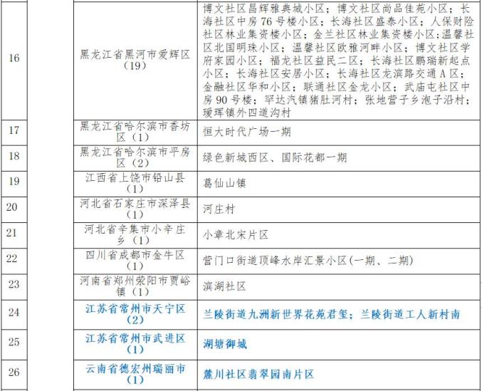
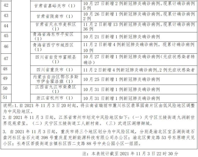
11月3日,江苏省常州市常州发布风险等级和管控区域通告,自2021年11月3日起,将江苏省常州市天宁区兰陵街道九洲新世界花苑君玺、天宁区兰陵街道工人新村南、武进区湖塘御城调整为中风险地区。
云南省德宏州瑞丽市新冠肺炎疫情防控工作指挥部通告,自11月3日20时起,将云南瑞丽市麓川社区翡翠园南片区由低风险地区调整为中风险地区。
重庆市卫健委通告,将渝北区宝圣湖街道石盘河社区金石大道398号重庆星充新能源科技有限公司办公区;渝北区黄龙路53号东原晴天见小区;长寿区菩提街道古镇社区西二支路88号中央公园小区一组团调整为中风险地区。
其他地区风险等级不变。
国内近期有报告本土病例风险地区一览表




第四条疫情风险提示
河北晋州新增3例确诊病例轨迹公布!
若有交集速报告!
2021年11月2日0时—24时,河北晋州市新增新冠肺炎确诊病例3例。具体行程轨迹如下:
病例1:侯某某,女,39岁,现住晋州市小樵镇田村。系11月1日辛集市确诊病例杨某、宋某某的密切接触者。
10月19日-23日,晋州市小樵镇浩汇商贸有限公司。
10月24日,正常上下班,田村荣晖书店。
10月25日,小樵实验小学。
10月26日-28日,正常上下班,其间于27日18时到田村唯衣部落服装店。
10月29日,正常上下班,小樵实验小学,深泽县夜市路街边摊铺。
10月30日,正常上下班,田村唯衣部落服装店,可可潮童服装店,田村荣晖书店。
10月31日,田村小学做核酸检测,西曹村道口附近的四季鲜水果店,原田村中学附近彦荣裁缝店,田村莎莎小卖店,当日核酸检测结果呈阴性。
11月1日,辛集市11月1日确诊病例杨某、宋某某的密切接触者由负压救护车转运至晋州市指定隔离点进行集中隔离医学观察。
11月2日,在隔离点核酸检测,结果呈阳性,诊断为新冠肺炎确诊病例(轻型)。
病例2:李某某,女,31岁,现住晋州市小樵镇西曹村。系11月1日辛集市确诊病例杨某、宋某某的密切接触者,确诊病例1侯某某的同事。
10月19日,晋州市小樵镇浩汇商贸有限公司,辛集市清河湾,清河湾B区北门阿诗丹顿家居整装店。
10月20日,晋州市小樵镇浩汇商贸有限公司。
10月21日,西曹村赶集,晋州市小樵镇浩汇商贸有限公司。
10月22日,辛集市位伯镇百福村,辛集市清河湾,辛集市信誉楼。
10月23日-28日,正常上下班,其间28日到田村申通快递点,田村圆通快递点,谷连天八宝粥(深泽店)。
10月29日,田村中通快递点。晋州市小樵镇浩汇商贸有限公司,田村中通快递点。
10月30日,西曹村惠农超市,晋州市小樵镇浩汇商贸有限公司,西曹村附近小摊。
10月31日,西曹村小学做核酸检测,西曹村惠农超市,当日核酸检测结果呈阴性。
11月1日,作为辛集市11月1日确诊病例杨某、宋某某的密切接触者由负压救护车转运至晋州市指定隔离点进行集中隔离医学观察。
11月2日,在隔离点核酸检测,结果呈阳性。诊断为新冠肺炎确诊病例(普通型)。
病例3:周某,女,39岁,现住晋州市小樵镇北旺村。系11月1日辛集市确诊病例杨某、宋某某的密切接触者,确诊病例1侯某某的同事。
10月19日,晋州市小樵镇浩汇商贸有限公司,西曹道口南50米吃板面,河北供销社田村服务站。
10月20日,晋州市小樵镇浩汇商贸有限公司,西曹道口北50米刀削面馆。
10月21日,晋州市小樵镇浩汇商贸有限公司,西曹道口南50米吃板面。
10月22日,晋州市小樵镇浩汇商贸有限公司,公司北面50米无极面馆。
10月23日,晋州市小樵镇浩汇商贸有限公司,西曹道口北50米刀削面馆。
10月24日,晋州市小樵镇浩汇商贸有限公司,公司南行100米大盘鸡,北旺村惠农超市,南旺村。
10月25日,晋州市小樵镇浩汇商贸有限公司,公司北面50米无极面馆,田村河北华联超市。
10月26日,晋州市小樵镇浩汇商贸有限公司,西曹道口北50米刀削面馆。
10月27日,晋州市小樵镇浩汇商贸有限公司,西曹道口南50米板面馆。
10月28日,晋州市小樵镇浩汇商贸有限公司,公司北面50米无极面馆。
10月29日,晋州市小樵镇浩汇商贸有限公司,西曹道口北50米刀削面馆,西曹道口四季鲜水果店,河北供销社田村服务站。
10月30日,深泽县位村牙科诊所,晋州市小樵镇浩汇商贸有限公司。
10月31日,北旺村办理社保业务,西旺村常松百货,西旺村家,河北供销社田村服务站,西旺大众超市。
11月1日,作为辛集市11月1日确诊病例杨某、宋某某的密切接触者由负压救护车转运至晋州市指定隔离点进行集中隔离医学观察。
11月2日,在隔离点核酸检测,结果呈阳性,诊断为新冠肺炎确诊病例(普通型)。
第五条疫情风险提示
重庆长寿区、两江新区
各新增1例确诊病例轨迹公布!
若有交集速报告!
重庆市长寿区新冠肺炎疫情防控指挥部通告1名确诊病例郑某活动轨迹,具体信息如下:
郑某,男,32岁,现住长寿区中央公园小区,九龙坡区确诊病例1李某的密切接触者。11月2日新冠病毒核酸检测结果呈阳性,经重庆市、区两级专家会诊,诊断为新冠肺炎确诊病例(轻型)。
10月29日,重庆红旗河沟长途汽车站乘公共汽车返回长寿(车牌:渝AG0116),乘网约车(车牌:渝A191PH)从骑鞍车站返回中央公园小区17栋2单元,牛津启雅幼儿园,长寿凯谊世纪广场、婉町店、金妈家烤肉店。
10月30日,长寿古镇,赛栗翁,城隍庙,书亦烧仙草,七爪爪店,古镇套圈活动(进入大门左侧第一家),古镇悟元集锦五元店,乘出租车(车牌:渝A8X630),中央公园小区,长寿区医院急诊室。
10月31日,中央公园小区2号门左侧萌面大师,国网重庆长寿供电公司(杏林路)。
11月1日,牛津启雅幼儿园。
11月2日,长寿区中医院发热门诊。
重庆市两江新区新冠肺炎疫情防控指挥部通告1名确诊病例李某活动轨迹,具体信息如下:
李某,男,28岁,现住九龙坡区马王村,四川省11月2日确诊病例和九龙坡区确诊病例1李某共同的密切接触者。11月2日新冠病毒核酸检测结果呈阳性,经市、区两级专家会诊,诊断为新冠肺炎确诊病例(轻型)。
10月25日,公司上班,大渡口区平安轻轨站附近一碗刀削面馆。
10月26日,巴南区金蓝湾愉小鱼充电站维修,巴南区金蓝湾工商银行附近巴南区李先生餐饮店,后返回金蓝湾维修充电桩,江北区红旗河沟理想大厦负一楼车库修理充电桩,回公司。
10月27日,公司上班,渝北区麦德龙维修充电桩,充电桩附近的69的士快餐店,九龙坡区“这里有面线”重庆钢花路店餐馆。
10月28日,公司上班。
10月29日,与九龙坡确诊病例李某(32岁)共同前往公司上班,两人驾车到南岸区重庆交通大学附近南滨六号小区附近维修充电桩,在附近小面馆就餐。
10月30日,公司上班,单位附近聂酒罐豆花牛肉餐馆,单位附近周百碗合川羊肉粉餐馆。
10月31日,九龙坡区金帆服务站,九龙坡杨家坪“鬼冒火”姜丝兔。
11月1日,观音桥大毛老鸭汤,两江新区重庆北站附近全季酒店。
11月2日,12时被判定为四川省11月2日确诊病例和九龙坡确诊病例李某(32岁)的密切接触者,且存在可疑症状,随即从酒店送往定点医院排查诊断。
为精准做好我市新冠肺炎疫情“外防输入、内防反弹”常态化防控,坚决克服麻痹思想、厌战情绪,有效控制和降低新冠肺炎疫情输入风险,现对广大市民提出如下疫情防控建议:
一、非必要勿离庆,非必要勿前往国内公布的中高风险地区。如必须前往需提前向社区、村屯或属地疾控中心报备,同时做好个人防护。请与上述轨迹及已公布轨迹有交集、近期有(江苏省常州市、河南省郑州市荥阳市,黑龙江黑河市、哈尔滨市香坊区、平房区,山东省日照市,北京昌平区、丰台区、海淀区,河北石家庄市、邢台市、保定市、廊坊市,甘肃张掖市、酒泉市、嘉峪关市、陇南市、天水市、兰州市,内蒙古自治区阿拉善盟、锡林郭勒盟二连浩特市、呼和浩特市、鄂尔多斯市,陕西西安市,宁夏回族自治区中卫市、银川市、吴忠市、青铜峡市,贵州遵义市,湖南长沙市、株洲市,湖北天门市,青海海东市、西宁市,云南省德宏州瑞丽市、陇川县、芒市,四川省自贡市、成都市金牛区,新疆伊犁州霍尔果斯市、乌鲁木齐市、江西省上饶市铅山县、九江市柴桑区,重庆市九龙坡区、巴南区、渝北区、长寿区)等地旅居史人员主动报备。主动报告14天内活动轨迹及接触史,不参加集聚性活动,不人员密集的公共场所,积极配合开展核酸检测及落实相关管控措施。若因不报备、不执行有关防控措施,影响疫情防控,将依法追究相应责任。
二、全市各宾馆、酒店、民宿等提供住宿的单位需严格落实对所有入住旅客测温、查验健康码和行程码,如发现有中高风险地区或有病例发生地区旅居史的来庆人员,要及时向所在社区(村屯)或属地疾控中心报备,并配合落实相关管控措施。
三、加强个人防护,做健康第一责任人。非必要不开展聚集性活动。在人员密集和封闭场所,坚持科学规范佩戴口罩,养成勤洗手、常通风、“一米线”、公勺公筷、咳嗽礼仪等良好卫生习惯和健康生活方式。如出现发热、干咳、乏力、咽痛、嗅(味)觉减退、腹泻等新冠肺炎疑似症状,避免乘坐地铁、公交车等公共交通工具前往医院,应立即联系社区(村屯),并做好个人防护与隔离,等待安排专车转运或者自行驾车至定点医院发热门诊就医,配合落实相关管控措施。
四、及时主动接种新冠疫苗,筑起免疫屏障。近期国内多地发生新冠病毒肺炎散发病例,接种新冠病毒疫苗是预防新冠肺炎的有效措施,能够降低感染率、重症率和病死率,更是每一位公民应尽的责任和义务。请符合条件却仍未接种的人员,包括未完成全程接种的人员尽快主动到辖区疫苗接种点接种新冠疫苗,尽快建立人群免疫屏障。
五、处理个人邮寄的境外物品或国内涉疫地区的快递包裹时,要做好个人防护,尽量在室外拆包,落实好手卫生和物品消毒处理。同时正确处理冷鲜食品。
大庆市疾病预防控制中心
2021年11月3日
大庆市各县区疫情防控指挥部联系电话:
让胡路区
0459-6352331
区值班室0459-5596291
萨尔图区
0459-6181900
高新区
0459-6040009
0459-6288901
红岗区
0459-6780888
大同区
0459-6161530
龙凤区
0459-6059157
0459-2767159
肇州县
0459-8520361
肇源县
0459-8241033
林甸县
0459-3317221
社区0459-3314119
乡镇0459-3322541
杜蒙县
社区0459-3422588
乡镇0459-3452053
原标题:《多地轨迹公布!大庆疾控发布紧急提醒!》

