广东一地发现密接者,曾到广州南站!省文旅厅刚刚发布重要通知!
>>>
广东:严格控制跨省旅游活动
刚刚,广东省文化和旅游厅在其官方微信公众号上发布《广东省文化和旅游厅关于进一步做好当前文旅市场疫情防控工作的紧急通知》,明确严格控制出省旅游,暂停我省旅行社及在线旅游企业经营中高风险地区所在省(市、区)团队旅游及“机票+酒店”业务。对已出现确诊病例,尚未划定风险等级的,参照中风险地区处理。暂停经营旅游专列业务。各地文旅部门特别是旅行社企业要密切关注目的地疫情防控形势,加强风险研判,一旦发生疫情,要自觉、主动、第一时间启动涉疫地区跨省旅游“熔断”机制,及时调整或中止旅游规划和行程。
滑动阅读通知全文↓各地级以上市文化广电旅游体育局:
10月份出现的新一轮疫情快速传播,截至10月30日24时,内蒙古阿拉善盟额济纳旗新冠疫情已波及陕西、甘肃、宁夏、内蒙古、贵州、北京、湖南、河北、山东等12省(区、市)26市,关联本土病例达364例。近日黑龙江黑河及哈尔滨市、江西上饶市、浙江省也相继发现本土确诊病例,有些与景区工作人员和游客有关,疫情存在进一步扩散风险。至此,本轮疫情已涉及到15个省(区、市)。目前全国已有高风险地区2个,中风险地区增至28个,而且存在传播链条多点多发、感染来源不明、情况复杂、扩散风险大的特点。
广东是经济大省、人口大省、经贸大省,重要的人员集聚地和中转站,是我国最大的旅游客源地和旅游目的地,外防输入是我省当前疫情防控最紧迫、最重要的工作。各地要进一步提高政治站位,慎终如始,毫不放松地将疫情防控工作摆在突出位置抓紧抓实。为防止当前国内其他地区疫情通过旅游途径输入我省,确保文旅市场安全稳定,根据省疫情防控指挥办第594次工作例会精神,现就进一步做好近期我省文旅系统疫情防控工作有关事宜通知如下:
一、严格控制跨省团队旅游活动。严格控制出省旅游,暂停我省旅行社及在线旅游企业经营中高风险地区所在省(市、区)团队旅游及“机票+酒店”业务。对已出现确诊病例,尚未划定风险等级的,参照中风险地区处理。暂停经营旅游专列业务。各地文旅部门特别是旅行社企业要密切关注目的地疫情防控形势,加强风险研判,一旦发生疫情,要自觉、主动、第一时间启动涉疫地区跨省旅游“熔断”机制,及时调整或中止旅游规划和行程。从严从紧、从细从实做好游客招徕、组织、接待等重点环节的疫情防控工作,严格控制旅游团队规模。倡导各地以城市近郊游、周边游为主,组织开展省内旅游活动,减少长途旅游活动。提醒团组游客,乘坐公共交通工具时应全程正确佩戴口罩。
二、继续抓好涉疫团队人员排查。持续加强对来自国内疫情发生地旅游团人员健康排查、统计和管理工作,严格落实核酸检测和健康管理措施。做好因疫情滞留在外省旅游团组人员的排查和统计,要求滞留在疫情发生地或返粤团队积极配合相关部门做好隔离、转运、核酸检测、个人防护等疫情防控工作。对即将返程的旅行团,要及时掌握涉疫团队游客数量、返粤时间、乘坐航班、抵达地点等信息。督促从疫情发生省份返粤团队要及时报告向当地社区和文旅部门报备,积极配合属地履行疫情排查防控工作。妥善做好受疫情影响的游客的行程调整、退费、情绪安抚等善后处置工作。
三、落实落细各项防控措施。督促A级旅游景区、星级饭店、剧院、博物馆、公共图书馆、文化馆(站)、美术馆、上网服务、歌舞娱乐、营业性演出等文化旅游场所,按照“限量、预约、错峰”的要求,合理设置游客和消费者接待上限,各场所接待人数不得超过核定人数的75%。严格落实扫码、行程码查验、测温、戴口罩、“一米线”、勤洗手等要求。根据情况,对人群密集的密闭场所文旅项目,按照属地要求,查验核酸检测阴性证明方可进入的措施。要积极吸取当前疫情发生地区的经验教训,加强对员工特别是旅游景区、旅游度假区、文化娱乐等人流密集场所工作人员的健康管理,督促经营单位定期对员工开展全员核酸检测,发现问题及时处置。
四、加强旅游出行安全提示。充分利用广播、电视、网络、社交媒体、电子屏、短信等多种途径加大疫情防控知政策的宣传力度,及时发布安全出行提示,提醒和劝导民众,减少出省旅游活动,暂勿前往疫情发生地所在省(市、区)旅行,避免疫情扩散。提醒近期到过外省特别是疫情发生地所在省(市、区)的旅游者,要做好核酸检测和健康监测;对到过中高风险地区所在地市的旅游者,要及时向社区报备,按照属地要求,做好健康检测和管理。
五、开展常态化疫情防控检查巡查。督促各类文旅经营单位严格落实疫情防控主体责任,旅行社和在线旅游企业要严格落实涉疫地区跨省旅游“熔断”机制,并按照全国旅游监管平台“一团一报”要求,及时上传旅游合同,填报出团行程、游客等信息。严厉查处熔断机制响应不及时、擅自经营疫情发生地所在省(市、区)旅游及“机票+酒店”业务等违反疫情防控规定的行为。督促公共文化场馆、文化娱乐、星级饭店、A级旅游景区、旅游度假区等文旅场所严格落实国家和省的疫情防控要求,查缺补漏,消除监管“盲区”,防止疫情在文化和旅游行业传播蔓延。
>>>
广东一地发现一名密接者
曾到过广州南站、惠州南站
11月2日,广东省惠州市惠东县防控新型冠状病毒肺炎疫情指挥部办公室发布公告,详情如下:
11月2日上午9时惠东县接到江西省南昌市南昌县疾控中心的密接协查函,函中称有1名10月18 日与江西上饶无症状感染者关联的密切接触者在惠东县境内。惠东县立即启动应急响应,组织卫健、公安、疾控、属地政府等部门开展疫情防控工作,目前已对密接人员陈某、次密切接触人员及重点场所实施管控。
10月23日、25日、11月1日、2日陈某核酸检测结果均为阴性。现陈某在惠东县范围内的主要活动轨迹公布如下:
滑动阅读↓
10月25日
14:40-15:36 乘坐列车G6313(10车厢)广州南 - 惠州南
15:36-26日凌晨2:00 好友驾车接至惠东县平山骏怡酒店
10月26日
12:35-13:10 惠东县天虹商场
18:00-27日凌晨2:00 惠东县平山骏怡酒店
10月27日
18:00-28日凌晨2:00 惠东县平山骏怡酒店
10月28日
9:30-9:48 鑫华早餐店吃早餐
10月29日
18:00-30日凌晨 2:00 惠东县平山骏怡酒店
10月30日
18:00-31 日凌晨2:00惠东县平山骏怡酒店
10月31日
12:00-12:30金光社区肥仔烧鹅
13:00-13:10 平山龙丰菜市场
14:00-19:00 白花镇田洋村委丙店村丈母娘家
18:00-11月1日凌晨2:00 惠东县平山骏怡酒店
11月1日
16:00-16:10县妇幼保健院做核酸
16:10-17:00 营利街美团平山站点
17:30-19:00 黄排顺景饭店
18:00-11月2日凌晨 2:00 惠东县平山骏怡酒店
除上述时间段,其余均在平山街道城东居委新埔东街9巷1号居家。
在此提醒广大群众,如在以上时间段有到过相关区域活动,看到通告后,请立即主动向所在地村(居)委会,所在单位报备,并按相应要求配合做好防控管理及核酸检测工作。除24小时内接种过新冠疫苗的人员暂缓采样外,请在11月2日16:00到20:00到平山街道南湖社区综合服务中心(新平大道惠东中学初中部西北侧)指定采样点采样。请大家不要恐慌,不信谣,不传谣。
>>>
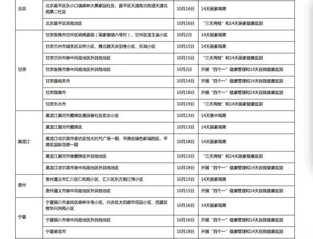
广东疾控:从这些地方来粤要集中隔离14天
广东省疾病预防控制中心在官网发布对重点地区来(返)粤人员健康管理措施,从这些地方来粤要集中隔离14天。↓↓↓
(上下滑动查看,点击查看大图)


>>>最新统计!
全国现有高中风险地区3+43个


猜你想看:1、提供210个优质学位!三水一所新型公办幼儿园落成投用!2、共300个!三水区2021年第三季度新市民积分入户入围名单出炉→
来源:央视新闻、广东省文化和旅游厅微信公众号、广东疾控、惠州疾控编辑:佛山新闻网 朱广晖 陈健欣
审校:陈文钰、朱静仪、闵莘、刘丹红、李细妹
了解更多三水新闻资讯,您还可以关注@三水发布微博,或下载“南方+”手机app并关注三水频道。
原标题:《广东一地发现密接者,曾到广州南站!省文旅厅刚刚发布重要通知!》

