学术争鸣 | 1928—1937年,上海华界的卫生政策及其困境
原创 王加好 方志上海
本文作者:王加好(华东政法大学 ,硕士研究生)
原文刊于《上海地方志》2021年第三期(责任编辑 张莉)
原标题为“方志上海”公号推文略有修改
如需转载烦请联系作者本人。
《上海地方志》杂志是上海市地方志办公室主办的公开出版学术性季刊,旨在加强地方志理论研究、促进地方志学科建设、搭建地方志研究交流平台,推动地方志事业发展。为扩大社会影响力,从2020年7月30日起,“方志上海”微信公众号每周推出一篇《上海地方志》已刊发文章,主题涉及志书、年鉴、地方史、方志文献等方面,其中不乏著名专家和学者倾力之作,供大家借鉴交流。欢迎大家留言提出办刊建议,期待大家向《上海地方志》投稿,投稿邮箱shdfz@shtong.gov.cn。
摘
要
客观上讲,在租界的影响下,上海华界积累了一些卫生方面的经验。1928年,南京国民政府成立后,华界大量颁布法规与布告,初步搭建了华界的卫生政策框架。
但其后十年间,华界卫生状况仍有大量问题,主要为:因有大量的人口流动,死亡率仍居高不下;因犯罪成本的低廉,群众守法观念并不强烈;因缺乏对应的监管措施,公务人员的执法亦不到位。回顾曾经遭遇过的问题,对于当今构建后疫情时代卫生防控机制具有重要意义。
现代意义的卫生系统起于清末,但直到南京国民政府时期,近代上海才初步建立较为完善的卫生系统,而1928年作为其政权元年,颁布的大量卫生法规亦为其后续发展奠定基础。
清末,国民的卫生意识开始觉醒,但相比租界进度缓慢,甚至对是否使用水龙头取水,民间亦曾有相当争论,直至自来水公司发报,“现已经查验,极为清洁。自来水随时可以取携,用之不竭,水清价廉,与从前民间用水,相差极大。地方清洁,食水澄清,居民可免灾疫。”
但即便如此,使用自来水在华界仍为罕见,直到1915年11月30日,华界对自来水厂的归属发生争执,这才极大促进了上海华界自来水的普及。1870年上海道台发布布告,认为采用租界的种痘方法十分必要。此外,上海租界还把防治狂犬病的措施推广到华界,使得整个上海防治狂犬病的技术达到当时世界上较高水平。(王立民:《上海法制史》,上海人民出版社2019年出版,第312页)
北洋政府于1912年发布《勒闭妨碍卫生之工厂》,要求为了维护华界城市环境和饮水卫生而关闭部分工厂;1914年淞沪警察厅卫生科对售卖臭猪肉的行为进行处罚;1919年淞沪警察厅发布垃圾专则对乱倒垃圾的行为进行处罚;1919年淞沪警察厅多次发布取缔售卖食物布告;1923年上海政府颁布《中西医药店注册暂行章程》和《特许执照暂行章程》对上海中西医药店经营事项作出规定等。
20世纪早期,上海的街边餐饮摊档
1912年7月2日《申报》刊发的“勒闭妨碍卫生之工厂”
1917年7月24日《申报》刊发的“警厅取缔售卖食物之布告”北洋政府颁布的法令虽多于清政府,但仍未形成体例,多为零星规定,且许多规定为急救之章,仅仅体现法律的惩罚性,并未发挥其引导性与预测性。
01
1928年上海华界的卫生政策
1927年7月9日,上海特别市政府成立,淞沪卫生局被接收并改名为上海特别市卫生局,行政区域涵盖两租界以外的华界,包括沪南、沪北、法华、引翔、洋泾、蒲凇、高桥、吴淞、江湾、曹泾、彭浦、张行、陆行、塘桥、杨思等17区。卫生局成立后一年内颁布大量规章与布告,若对其进行分类,大概可分为场所卫生、食品卫生、公共卫生、医疗防疫等。
(一)场所卫生
1927年12月,市卫生局颁布《管理饮食店规则》,可分为执照、设备、伙友、处罚等部分。主要规定了执照获取及复检要求:店铺位置不得处于肮脏场所,使用餐具应当符合卫生标准,店铺内应当保持清洁;服务人员应当健康无疫且每年定期接种疫苗;并且针对各种违反上述规定情形,由轻到重设置了不同处罚,另外还特地规定伙友违背规定处以五角以上一元以下罚金。
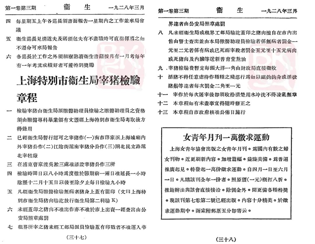
1928年2月《上海特别市市政公报》第五期刊发《上海特别市市政府卫生局管理餐饮店规则》1928年2月,卫生局发布布告,要求凡在上海特别市区域内所宰猪只,均须检验,以卫生局印戳为凭,方准在市上出售,要求曹家渡、浦东、吴淞各肉庄在一个月内办理一个宰猪公作,交由卫生局查验,符合标准后方准运行。
1928年2月,卫生局公布《宰猪检验章程》,其主要内容如下:规定检验主体,并通告已经取得卫生局认可的三家宰猪公作名称及地址;规定工作时间,正常工作时长为每天八小时,但自阴历十二月十五日之后至除夕每天工作时长为9小时;规定贩卖猪肉的检验标准;规定场所清洁标准;同时规定了相应的违法后果。
《上海特别市卫生局宰猪检验章程》(刊于《卫生》杂志 1928年3月第一卷第三期)1928年3月卫生局颁布《肠厂登记章程》,其主要内容如下:规定肠厂卫生要求;规定登记及执照费用;规定复检时间;规定违法后果,未经登记者,不得在上海市营业,违者应停止营业,若执照丢失,则按照上述规定重现缴纳费用并颁发执照。
1928年3月市卫生局公布《饼干糖果罐头食品工厂管理规则》,其要求凡制造饼干面包糖果罐头等工厂均须缴费一元以领取执照;工厂应置厕所,必要时设立浴室,工厂应清洁无垢,厂内制造或储存食品之处不得住宿或聚食;工作人员禁止吐痰且其本身应健康无疫;无论沿街售卖或门店售卖均需严密包裹,防止被苍蝇或灰尘污染;违背该规定者,按照情节轻重处以一元以上五元以下罚金,屡犯者,处五元以上二十五元以下罚金,并取消执照。
1928年6月市卫生局公布《卫生局牛奶棚管理规则》,这是华界第一部较为系统关于奶制品的规章,其首先规定领取执照需满足下列条件:
“
奶棚内外均洁净,储奶处应与其他房屋隔离,养牛处照明通风等条件均需优秀,储奶处与四周应以水门汀建造,奶棚各处应设有纱窗隔门;其次规定牛奶棚不得设于人烟稠密之处,否则当于限期内移至空旷之地。从工作人员的角度,规定养牛处及储奶处不得食宿,工作人员需证明己身健康无疫并每年种痘及补打防疫针,生病工作不得挤奶装乳。从消毒的角度,规定所使用的一切器具与牛乳接触者应用开水冲洗后妥善储存,牛棚使用的自来水或自流井需经卫生局化验合格方可使用。从奶牛管理的角度,规定买卖牛只应于三日前呈报卫生局派兽医检验,每年三月及九月卫生局会同租界卫生局选派兽医对各牛棚奶牛进行检疫,病牛之奶禁止出售。
1928年6月市卫生局公布《菜场及临时菜市管理规则》,其是在1927年《小菜场及制定菜市摊户取缔规则》基础上改进而来,对菜场卫生主要做了以下规定:
“
第一,对营业执照做了具体规定。摊位尺寸按照大小分为甲乙等,且按照售卖菜品分为荤摊与素摊,且各摊位所需租金不同,临时摊位亦按照如此划分,未申请执照不得擅自摆摊。
第二,对售卖菜品做了规定。菜场及临时菜场摆摊仅能售卖新鲜生熟水产鸟兽肉类、新鲜蔬菜类、鲜果类、点心类以及其他符合卫生规定的食品及饮料,不得售卖含毒素及隔夜腐坏的食物,各摊售卖鲜果、点心、熟食等食物,应以纱罩或净布遮盖。
第三,对菜场环境做了规定。各摊用水需清洁,使用之后倒入阴沟,不得随意倾倒;摊贩应遵守法规,不得有殴打争吵及强买强卖的现象;凡入菜场的营业者,应遵循卫生法规以保持清洁。
第四,对菜场营业时间做了规定。除各种货摊外,荤素菜摊摆摊时间均不得超过上午十二时,卫生局每日都派遣警察随时检查,1927年公安局与卫生局就曾就对不遵守营业时间的小摊贩作出过处罚。
第五,禁止沿街叫卖行为。在本规定实施之后,南北市马路禁止设置货摊,也不得沿街叫卖,摊贩仅能于里弄内肩挑贸易。
1928年7月市政府颁布《豆腐店营业规则》,其主要用于补充《菜场及临时菜市管理规则》有关豆腐店规则之疏漏。该规则主要对豆腐店领取执照的条件及要求作出规定,另外就不同情形设置了不同处罚。同一天,市政府颁布《熟水店营业规则》,主要由开业手续、卫生设备、罚则三部分组成。
1928年8月市卫生局发布《管理发售鲜肉规则》,该法规主要为弥补《宰猪检验章程》之不足,如规定病、死猪肉不得买卖,未经卫生局或租界卫生处检验盖印的猪肉不得买卖,病死后煮熟之猪肉不得买卖,鲜肉店在一月中犯规达三次的,停业撤销执照,至于触犯本规则其他规定的,按照《宰猪检验章程》处罚。
1928年9月卫生局发布《宰牲检验规则》,将肉类检验范围扩大至牛羊,其主要规定如下。一,检验员资格;二,工作时间,具体规定均同《宰猪检验规则》。三,检验标准,经过卫生局检验之牲畜,身上均应盖有本局圆印,写有上海特别市卫生局验讫;伪造印章的,送由公安局处理;局部或全体有病的牲畜由卫生局没收。四,检验费用,牛每头大洋一元,猪羊每头一角。五,宰杀后场所须冲洗,规定同《宰猪检验规则》。六,不得任意虐待牲畜,虐待牛者,每次处罚金二元。七,规定未加印而擅自出售的处罚。
因公共租界对华人食用之猪肉,向来不认真检疫,故造成相当数量病死猪肉流入华界,1928年11月,市卫生局为保护市民肉类健康,发布布告,规定禁止公共租界卫生处检验之猪肉运入市区销售。
1928年11月21日市政府发布《取缔摊贩及徵捐规则》对流动摊贩进行进一步限制,同时弥补《菜场及临时菜市管理规则》之不足。
(二)食品卫生
南京国民政府对饮食的规定主要集中于不洁用水方面。1928年3月24日市政府颁布布告,要求取缔富润里等处出租房屋的不洁井水,1928年3月27日公用局又对此处不洁用水发布布告。1928年4月市政府公布《内部制定管理饮水井规则》,对民间使用的自流井做出详细规定。同月市政府颁布《自来水规则》,规定凡以给水为目的而铺设自来水管道的均应遵照此规则。
早在1925年,华界已经对酒精掺水冒充烧酒的行为进行惩罚,但因犯罪成本过低,屡禁不止,1928年12月上海特别市政府连发两条布告禁止火酒冒充烧酒,其主要规定出售火酒应在装储器上标明火酒字样,以杜蒙混,销售饮酒之店铺不得兼售火酒,倘有违法,必当查处,若意图行贿的,一经发觉,必定加重断处,仍送法院治罪。
1928年7月,市卫生局发函通告上海特别市食品卫生实施状况:检验宰售猪只,并将其推广到检验牛羊;检验出口肉类;取缔以火酒冒充饮料的行为;依照章程取缔不合卫生的食品及清凉饮食;监督改良自来水及自流井水,并取缔不洁私井。
1928年颁布的诸多食品卫生法规及相关布告已经初步搭建了上海华界的食品卫生法律体系,而后数年上海市政府也是沿着这个框架颁布后续法规,其主要为弥补已颁布规章之不足或重申已颁布之规定。
就场所规定而言,1929年9月颁布《上海市卫生局病死牲畜熬油厂章程》《上海市卫生局病死牲畜熬油厂办事细则》《上海特别市宰作规则》,其主要系完善《宰猪检验规则》《宰牲检验规则》中有关病死牲畜的处理规定;卫生局1934年颁布《修正上海市管理饮食店规则》,对1928年《上海市管理饮食店规则》中的卫生设备、伙友、处罚等规定进行细化。就产品规定而言,上海市政府1929年颁布《上海特别市给水规则》《自来水标准检验法》对居民用水进行细化;1931年发布《查禁食品染入颜料》,禁止将颜料混入饮品以制作有色饮品售卖,1931年发布《遮盖食物之布告》重申摊贩贩卖食物、生熟肉类时,应当用罩或以清洁的布遮盖食物避免粉尘污染。
(三)环境卫生
环境卫生作为构成公共卫生系统的一部分,在该时期尚未得到许多关注,颁布的法规范文件也主要是针对公共场所的卫生,大多集中在灭除蚊蝇、填埋水沟、垃圾清理、厕所管理等方面。
1928年3月,市卫生局发布《维持豫园池塘清洁》,禁止在地塘任意便溺、倾倒垃圾污水、抛掷破纸碎石及砖泥、在池边洗衣淘米洗菜、折损花草及钓鱼、抛掷烟头以及吐痰入池等七类破坏豫园环境的行为,违者将按照情节轻重被处以二角以上一元以下的罚金。
1928年6月,市卫生局在给市政府回函中写道,市民随地便溺,确为不良习惯,应当设法取缔,故要求市民翻造全巷衡房屋之时,每巷衡之首须建一巷衡公用厕所以供使用。
1928年7月,市卫生局发函通告环境卫生已实施措施:雇佣清道夫打扫南市闸北浦东曹家渡真如龙华等地区;市民需将垃圾交付承运之人,并由其使用拖车或汽车将垃圾运往大海倾倒;使用马车及汽车在南市闸北洒水,以免尘土飞扬。
1928年11月,市卫生局发布布告责成居民保管木垃圾桶,其写明各道路设置垃圾桶,原为便利居民倾倒垃圾期间,各居民自应负责保护。
1928年11月,市卫生局针对华界居民自楼上倾倒洗脸水的不良行为发布布告,要求本市不得将面盆内之洗脸水在楼窗口或门内任意倾出,以免道路行人受其害处而致发生口角。
1928年11月,卫生局发布未来清洁初步计划,要求各区选择交通要道,组建、改建模范厕所;取缔无遮盖的露天私坑及交通要路处的不洁厕所;于各市镇卫要之处筹设垃圾箱若干,以避免垃圾任意倾倒;劝告居民自行清扫居处垃圾,至于集市及乡村地方由各区自行规定清扫办法;离居民较远的空地作为堆放垃圾之处;及时填埋死水沟及阴沟以免产生蚊蝇;疏通堵塞的阴沟及阳沟。
需要说明的是,1927年颁布的《上海特别市卫生局章程》《上海特别市卫生局清道清洁违章惩罚规则》《上海特别市卫生局取缔野狗章程》《上海特别市卫生局拟订公坑管理细则》等法规的重要条款均在1928年7月的《市卫生局函》中出现,故此不再赘述。至于之后的环境卫生法规及布告,仍是沿着上述方向继续细化,如1929年《卫生局新定清道办法》、1931年《上海市户外清洁规则》。
(四)医疗防疫
时疫一直是影响华界人口的重要原因,1926年闸北议员就曾请愿防疫“华租界限毗邻,霍乱不传染于租界,而传染于浦东,不发生于租界,而发生于闸北,中国之市政如何,自治如何。”故上海市卫生局在成立之后将其防疫重心放在推广疫苗之上。
1926年7月28日《申报》刊发“闸北市议员请愿防疫”的消息1926年闸北因水质而爆发大规模霍乱,但华界却无一水质检验所,故在社会舆论的压力下,北洋政府于1926年5月15日成立上海市公所卫生试验所。1927年,上海特别市卫生局成立后,卫生试验所由卫生局所接收,1928年颁布《上海特别市政府卫生局卫生试验所规则》《上海特别市政府卫生局卫生试验所办事细则》,先后对人员职掌、检验程序、业务、财务、下辖单位做了具体规定,至此完成了卫生试验所基本框架的构建,其后的诸多规定如《上海特别市政府卫生局办理卫生行政事项现况及改进意见报告》《上海特别市卫生计划分期进行程序表》均系对试验所的完善与细化。《上海特别市卫生局化验所十年计划书》亦对化验所当前的薪资、下属机构、名称、业务等作出详细规定,又对化验所未来十年的发展作出计划,其主要包括业务、每月预算、收入、特别预算、下辖机构等方面。
1928年7月,市卫生局发函通告,雇佣灭除蚊蝇夫,巡视南市闸北浦东,灭除污秽之处的蚊蝇;推广牛痘、疫苗,以预防传染病;取缔野狗,预防狂犬病,规定家养之犬出门应加嘴罩。医疗检验方面,使用化学化验、细菌学检疫等方法,核验饮料食物的品质好坏;协助管理学校卫生,优先检查市立学校学生体格好坏;建立巡回诊所以补医院之不足,并代行各校医院之职等。
1928年2月起,市卫生局就为私立学校学生定期接种牛痘,市卫生局要求市教育局、行知私立学校将校名、地址、学童总数造册交到卫生局以便施种牛痘。3月卫生局规定将于春秋两季于豫园老君殿为老幼市民接种牛痘,且不收手续费。6月卫生局于上海华界设置三十四处医疗分处,工作时间从周一至周日不等,为市民施打霍乱预防针,若有二十人以上团体可预约注射,需提前告知卫生局时间地点。7月卫生局发布消息称可接种预防针的医院及医疗分处合计三十九处。
1928年2月11日《申报》刊发“卫生局订期为私立学校种痘”的消息
1928年9月6日《申报》刊发“上海特别市卫生局十七年霍乱预防疫苗注射人数统计表”
市卫生局防疫人员为学生接种霍乱疫苗(刊于《康健杂志(上海1933)》 1937 年 第5卷 第5期 )另外,自来水对市民健康影响匪浅,夏季除了对自来水厂进行日常消毒、化验外,还需增加对霍乱、伤寒病菌的检测,一经发现,立即通知自来水厂消毒。8月新增四川路青年会为疫苗接种点,无论是否为青年会会员,均可前往注射。9月卫生局公布夏季接种疫苗人数。10月冬季临近,天花流行,卫生局为防患未然,通知于十一月一日起免费布种生痘。
春冬预防天花,夏秋预防霍乱,自1928年之后渐渐成为定制,1929年6月15日市卫生局于全市成立多处医疗分处为市民提供疫苗注射,1931年市教育局通知卫生局派员前往各校为学生注射霍乱疫苗,即便至1936年仍可见免费布种牛痘的记载;此外卫生局还会根据时疫劝诫华界居民补打其他疫苗,如1929年4月15日,卫生局就发布布告告知市民及时注射脑膜炎疫苗。
02
卫生政策实施的困境及其原因分析
尽管卫生法规的大量颁布搭建了民国时期华界卫生系统的框架,其后近10年又不断完善这个框架,但是若对整个十年卫生体系的成果进行审视,便发现其法规范与实践之间存在不小的落差。
(一)居高不下的死亡率
1928年华界卫生局发布消息,称“现在本特别市区域内,人民死亡率虽无精确之统计,但以统计较之区,如北京相关等处相比,约为千分之二十五,若与伦敦、纽约、柏林等处相较,则逾其死亡率一倍,而死亡者,以患胃肠传染病及天花等急性传染病者最多。”联系上述材料,不难得知华界二十世纪三十年代死亡率居高不下系受急性传染病影响,甚至在1929年及1930年,上海华界出现了人口自然负增长的现象,这些都足以反映出华界卫生政策实施的不足。但是,由上文可知,华界针对时疫已有较为完备的举措,那么为何还有如此大规模的死亡?
1. 频繁的人口流动
人口流动是影响防疫政策主要因素,人口的流动包括迁入与迁出,两者均会给防疫带来影响,首先就人口的迁出而言,虽然迁出后死于外界的居民不被统计在上海华界的死亡人数内,且因缺乏详细数据故不清楚注射疫苗后离开上海的人数占比,但其仍在一定程度上造成了上海医疗资源的浪费,导致了华界的高死亡率。其次就人口的迁入而言,二十世纪三十年代,大量江苏、浙江、安徽、广东、福建、湖南及湖北的市民进入上海谋生,但由1930—1936年上海华界人口主要职业构成统计表格可知,从事社会底层工作及无业者占据了华界的绝大部分,其恶劣的居住及工作环境亦导致了较高的死亡率。记载称:“到了冬季,天气严寒,贫民、乞丐等等无处安身,只能睡在大街小巷的街边屋后,贫病风寒所致的死亡,事例极多,在灯光比较暗淡的街边小巷,行人见到或踏到尸体亦是屡见不鲜的”;此外,此时中国其他区域的死亡率远高于上海华界,故大量非沪籍人口的涌入也导致了上海华界死亡率的提升。
20世纪30年代,上海普善山庄的工作人员在贫民区收尸图片来源 | virtualshanghai
2. 悬殊的贫富差距
贫富差距首先体现在住房上。上海底层民众的住宅,按照优劣可大概分为楼房、旧式平房和草棚。楼房中间有一条狭隘的甬道,地下装有沟渠,可排泄污水,房屋的墙壁以砖石砌成,房屋用瓦覆盖;旧式平房虽建筑材料与楼房相当,但屋顶或破漏不堪,墙壁或东斜西倾,地面大都是泥地,这种房屋在浦东很常见,但其四周环境却恶劣不堪,多和坟墓坑厕垃圾堆相毗邻;草棚常见于四郊旷僻之地和苏州河的河沿,多为近年辗转来上海谋食的人民所搭建,四周墙壁或用竹篱或用泥草碎石等混凝建成,顶棚无瓦,系以稻草铺盖,地下没有沟渠,一旦下雨,积水无法排泄。
《申报》曾对华界居民的受灾情况进行报道“闸北共和新路北叚,一般江北籍之贫民,租地搭盖草房、聚族而居……草房大半浸没水中,所有衣被等物均被水浸,锅盖木桶等器具漂流水面,男女居民均在水中过生活,更兼大雨不止,又不能走出草房,午炊无从,困苦颠连之状,笔难尽述。”又有“闸北太阳庙附近,有江北客民孙长富等,在彼用泥土碎砖作墙、上盖草屋,比邻而居,前日该处水深有二尺余、此项泥墙半浸水中、更兼大雨如注、泥土浸水、松浮下陷、竟至倒坍”。
贫穷亦导致社会底层群众的饮食无法得到保障。《申报》亦曾对华界贫苦居民的饮食进行报告,开办于虹口欧嘉路50号的协顺兴饭馆,是一家加工残羹冷炙供下层市民食用的餐厅,先后造成11人中毒而死。
贫富差距带来社会资源的配置不均。在防疫政策方面,市政府为防止疫情,多采取对自来水消毒及免费注射疫苗,但用得起自来水的都是富裕之家,对于居住于市郊及苏州河边的底层群众而言,其生活饮水仍是自流井或江湖之水,一直未曾有显著改变,“解放前夕,全市322处棚户区设有159只防疫龙头,饮用自来水人口约8.7万人,绝大多数棚户区居民仍饮用附近河浜水。”
20世纪20年代,上海市民在街头围观预防霍乱告示图片来源 | American National Red Cross photograph collection—Library of Congress
在教育资源方面,学生仅占华界的极小一部分,即教育仅被小部分人所享有,大量的底层群众是没有机会接受教育的,那么即便报纸上有宣传卫生政策的布告及免费注射疫苗的通告,但这些对于大量不识字的底层群众而言无疑是一纸空文。对于绝大多数工人家庭而言,维持正常生活所需支出就已占其家庭收入的绝大部分,那么又如何苛求他们追求更高的生活品质呢?
(二)执法与守法的缺失
1931年《申报》就报道了一男子在华界餐厅多次吃到不洁食物,第一次,在烧鸭中见有活蛆在蠕动;第二次,他在清炖全鸭汤中,忽见一只壁虎;第三次,他与一个朋友到素菜馆吃冬菇面,面中发现一只很大的蟑螂。华界卫生之差可见一斑,上文对饮食规章已进行讨论,对各类场馆的处罚仅有罚金与歇业两种,并无刑事法律作为后续制裁,且即便是歇业亦未附带禁止性条款,如此规定,对经营者而言犯罪成本过于低廉。
结合1927—1936年上海市卫生局历年职员人数比较表,笔者认为就执法层面而言,至少存在两个弊端:首先上文各种法规多数规定卫生局应定期派员巡查,但其试图以少量的卫生局职员实现对华界经营场所的定期巡查无疑不切实际,因此1928年,上海市卫生局在《卫生部施政纲领》的指导下进行了第一次大规模的职员扩充,在一定程度上完善了其组织结构,1933年受《上海市卫生局分区设置卫生机关组织通则》影响,上海市卫生局进行了第二次大规模的人数扩张。扩张机构解决了职工不足的问题,但随之带来了第二个弊端,即该时期的法律规定中未见监管机构的相关记载,权力在缺乏监管之后往往导致贪腐,1933年工部局卫生稽查员陈适就因以权谋私而被判处有期徒刑三个月,这些行为使得政府公信力降低,从而使得卫生政策流于形式。
1927—1936年上海市卫生局历年职员人数比较表
来源:吴布林《南京国民政府时期上海食品卫生监管研究(1927—1936》,南京师范大学博士学位论文2015年,第49页
(三)对当今处理疫情的借鉴意义1. 科学立法
《传染病防治法》是中国当前抗击传染病的主要法律依据,依照国家卫健委2020年第一号公告,新冠病毒被纳入乙类传染病,并依照甲类传染病进行防治,但是现有法律尚不能完全适应新冠防治的需要,如对于拒绝隔离治疗的密切接触者并未制定相应的强制措施。《传染病防治法》第三十九条,仅规定对医疗机构内的病人、病原体携带者、疑似病人的密切接触者,在指定场所进行医学观察和采取其他必要的预防措施。当下,境外输入已经成为国内疫情加重的主要风险,司法解释《关于进一步加强国境卫生检疫工作依法惩治妨害国境卫生检疫违法犯罪的意见》也适时出台,但是《国境卫生检疫法》修于2018年,其第二十条规定对违反本法的个人或单位,仅可根据情节轻重给予警告或罚款处罚,与上述司法解释尚不一致,故应当尽快修法,为相关司法解释提供法律依据。
2. 标准化执法
各级行政部门作为运行疫情防控机制的主要参与者,应当做到以下几点,首先牢记依法行政,法无授权即禁止,不得私自增加防疫指标,滥用公权力;其次合理行政,在防疫必要性与权利保障间寻找平衡点,不得层层加码;最后,厘清法律法规与临时颁布的适用办法之间的关系,对于两者规定相冲突的地方,必须做到法律法规高于临时办法。
原标题:《学术争鸣 | 1928—1937年,上海华界的卫生政策及其困境》

