电子驾驶证来了!全国通用!!
开车上路,看到蜀黍在设卡临检
伸手一摸,发现驾驶证不在身上
于是开始担心
会不会被罚款?会不会被扣车?
……
小布告诉你一个好消息
根据公安部交通管理局通知10月20日起
电子驾驶证将正式在武汉启用
而且这一次
不仅是开车上路不用带证
根据“放管服”的规定:
电子驾驶证与纸质驾驶证
具有同等法律效力
同时
电子驾驶证一经领取
在全国范围内有效!
具体怎么申请
小布这就手把手来教你
电子驾驶证由正页和副页两部分组成。其中,正页主要包括驾驶证基本信息、电子证生成时间、用于验证信息的二维码和一维码等内容;副页主要包括驾驶人住址、发证机关、驾驶记录以及准驾车型代号规定等内容。其样式如下:

申领电子驾驶证,需要在10月20日后,登录“交管12123”APP,并按照提示完成操作。蜀黍提醒大家:申请人的驾驶证应当在有效期内,驾驶证存在扣留、暂扣、逾期未体检、逾期未审验、公告停止使用等情形的,将无法申领电子驾驶证。申领入口如下:
需要注意的是,根据电子驾驶证上的照片不同的类型,申请电子驾驶证分为3种情形:01 使用已留存的照片申领
如果系统中留存有符合要求的照片,“交管12123”APP将提示大家可以直接使用使用留存照片来申领电子驾驶证。申请人只需确认同意,并经过实人认证,即可领取电子驾驶证。
02 使用手机拍照的照片申领如果系统内没有符合要求的照片,申请人可以选择实时拍照并提交电子照片,用于电子驾驶证申领。
提交照片后,公安机关交通管理部门将在1个工作日内进行审核,对符合要求的,“交管12123”APP将生成电子驾驶证,并推送申请成功信息。
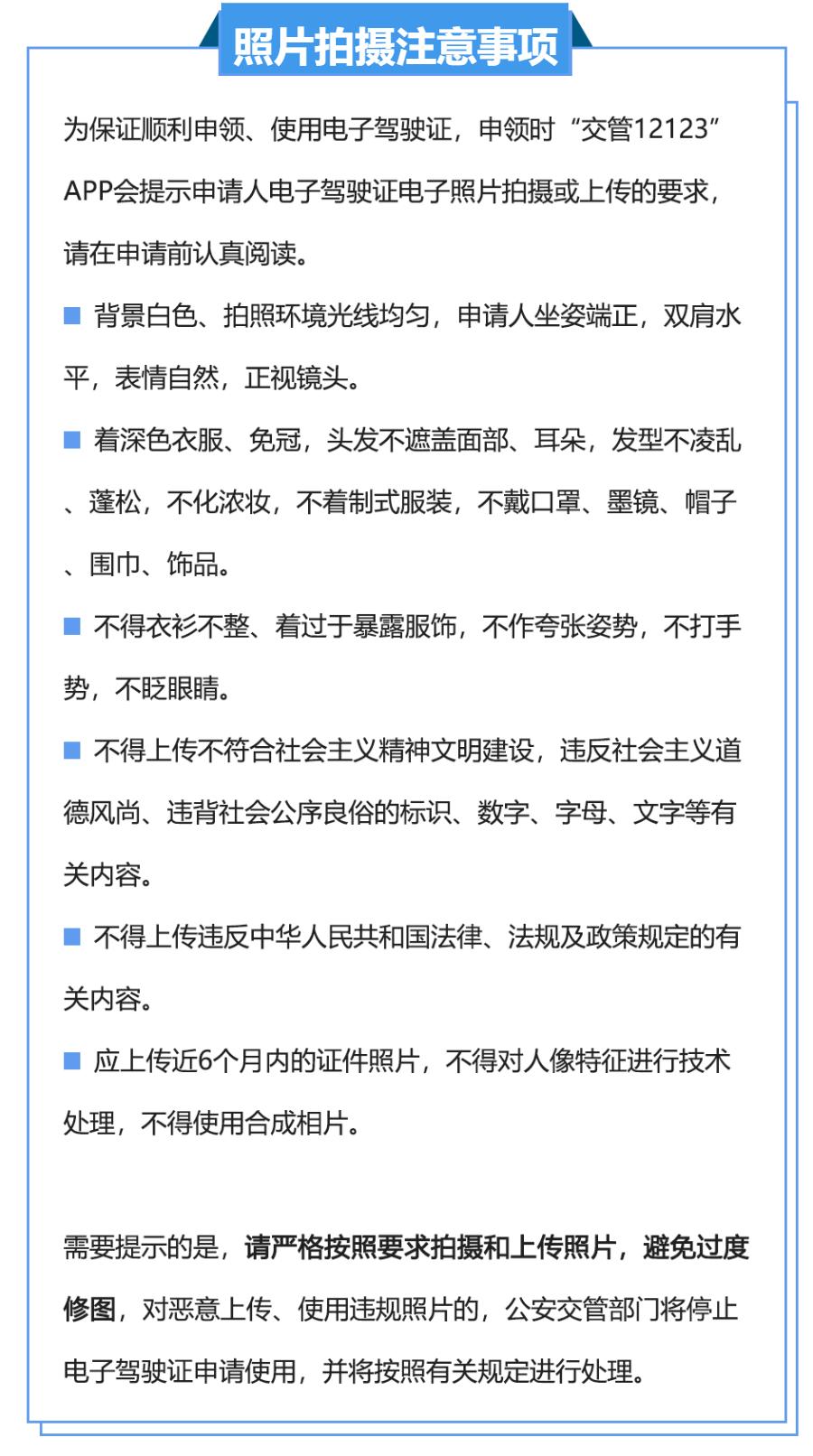
PS:拍照前一定要仔细阅读拍摄须知,请他人拍摄,不要自拍哦!

03 使用相册内的照片申请如果系统内没有符合要求的照片,申请人还可以直接使用手机相册中的证件照片电子版申请电子驾驶证(小布比较推荐这种哦)。
提交照片后,公安机关交通管理部门将在1个工作日内进行审核,对符合要求的,“交管12123”APP将生成电子驾驶证,并推送申请成功信息。

提醒大家,拍照的时候还需要注意这些:
(一)便利出示。对已申领电子驾驶证的,驾驶人可在手机上登录“交管12123”APP,查询、出示本人的电子驾驶证。(二)便利应用。电子驾驶证可适用于执法管理、公共服务等多个场景:
关于电子驾驶证更多问题统一回复如下
我申领的时候没注意,照片丑爆了!请问能够换照片吗?
申领电子驾驶证后,大家可以自愿选择是否更换电子照片哦!更换电子照片的入口就在“交管12123”APP电子驾驶证界面中!
不过蜀黍提醒:电子驾驶证在武汉启用前期申领人数较多,请大家尽量避免在业务高峰时期更换照片。
我12月就要搞期满换证了,换证后要重新申请电子驾驶证吗?
期满换证后需要重新申请电子驾驶证的!
已申领电子驾驶证的,因准驾车型、驾驶证有效期、发证机关等发生变化办理换证业务后,申请人需要重新申领电子驾驶证。
我在手机上操作老是不予通过,请问还有什么途径能够申领呢?
对因特殊原因导致无法通过“交管12123”APP申领电子驾驶证的,申请人可以到驾驶证核发地车辆管理所申领,车辆管理所审核后将通过“交管12123”APP发放电子驾驶证。
关于电子驾驶证
你还有什么问题?
欢迎后台留言提出哦!
湖北发布官方视频号上线
欢迎关注
原标题:《电子驾驶证来了!全国通用!!》

