必看!国庆出行,四川疾控发布重要提示!天气、交通提醒请收好
国庆大假盼望已久!
好消息是
天气总体利于出游!
特别提醒
↓↓
出行前
选好路线避免拥堵;
旅程中
小心防范疫情;
省外入(返)川后
尽快做核酸检测!
(提示:看到文尾有福利哦!)
疾控小提示
四川疾控发布最新提示
国庆长假出行这些事项要注意!
国庆将至,举国同庆。然而,目前国内疫情多点反弹,疫情传播的风险也会随着节日期间人员流动的增加而增加。
为此,为了您和家人的健康,除了旅游出行,我们还有就地就近过节、品味巴蜀烟火民俗等其他选项。如要出行,四川疾控提醒您请注意以下事项:
出行前
1.我省山川秀丽、旅游资源丰富,外出旅行建议尽量选择省内目的地,减少或避免跨省长途出行。
2.提前了解目的地防疫规定,随时关注目的地疫情情况,科学规划出行路线和出行时间。避免前往或途经中、高风险地区以及有本土疫情发生的地区。提前通过网络办理好各种预约服务。
3.根据出行的时间、人数,准备充足的口罩、手消毒剂、清洗剂等个人防疫物资。
旅程中
4.遵守公共场所的防疫规定和公共秩序,配合做好亮码、扫码、测温、登记等各项防疫措施。
5.做好个人防护,保持戴口罩、勤洗手、多通风、少聚集、一米线、用公筷等卫生好习惯。
6.密切关注自身及家人健康状况,如有发热、干咳、乏力、嗅觉或味觉改变、腹泻等症状,要及时就诊并调整或取消行程。
返回后
7.为了保证您和家人的健康,我们建议所有从外地返回的人员,尤其是从省外入(返)川后,尽快做一次核酸检测。
8.持续关注自身及家人的健康状况,如有前述异常症状,要及时就医,不要带病上班、上学。
9.继续关注出行人员的健康码颜色有无变化,出行相关地区有无新发疫情。如健康码出现红、黄码的情况,或出行相关地区近期内有疫情发生,要及时向社区或单位报告个人出行情况,并配合做好各项防控工作。
10.入境人员解除隔离后不参加聚集活动,加强自我健康监测。
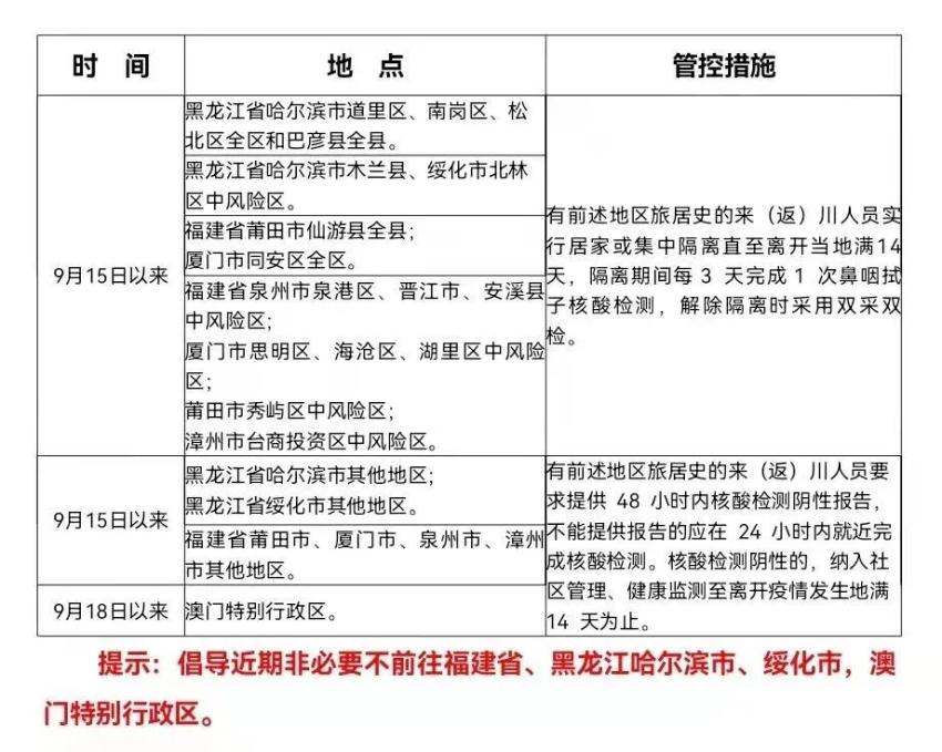
国内中高风险区来(返)川人员管理措施

天气小贴士
国庆大假四川天气来了!
总体利于出行游玩~
9月29日,四川省气象台举行了国庆假期天气会商。记者从会上获悉,国庆大假,四川天气总体利于出行游玩。
↘戳视频,看四川省气象台首席预报员肖递祥详解国庆假期四川天气
预计国庆假日期间:1~2日四川省大部以多云间晴天气为主;3日开始降雨增多,西部和北部部分时段有中到大雨,局部暴雨。前期全省大部气温明显偏高,5~7日受冷空气影响,盆地自西向东气温将有所下降,并伴有3~5级偏北风。
【全省逐日预报】
10月1日白天到晚上:盆地大部多云间晴,其中西部沿山多云间阴有分散阵雨;川西高原和攀西地区以晴间多云为主。
10月2日白天到晚上:盆地西部沿山地区多云间阴有分散阵雨或雷雨,盆地其余地方多云;川西高原和攀西地区多云间晴。
10月3日白天到晚上:盆地西部阴天间多云,早晚有阵雨或雷雨,局部有大雨到暴雨,盆地东部多云;甘孜州西北部、阿坝州北部东部和攀西地区多云间阴有分散阵雨,川西高原其余地方多云间晴。
10月4日白天到晚上:盆地西部阴天间多云有阵雨或雷雨,局部有大雨到暴雨,盆地东部多云;川西高原和攀西地区多云间阴有分散阵雨或雷雨。
10月5日白天到晚上:盆地中西部阴天有中到大雨,局部暴雨,并伴有3~5级偏北风,盆地其余地方多云;川西高原和攀西地区阴天间多云有分散阵雨或雷雨,其中阿坝州东部和凉山州东北部局部有中到大雨。
10月6日白天到晚上:盆地西北部阴天有中到大雨,局部暴雨,并伴有4~5级偏北风,盆地其余地方阴天间多云有阵雨或雷雨;川西高原和攀西地区阴天间多云有阵雨或雷雨。
10月7日白天到晚上:盆地各市阴天有阵雨或雷雨,并伴有3~5级偏北风,其中北部中部有中到大雨,局部暴雨;阿坝州阴天有小到中雨、局部大雨,甘孜州和攀西地区阴天间多云有阵雨或雷雨、局部大雨。
★成都市区逐日天气预报
1日白天到晚上:多云,气温21~29℃;
2日白天到晚上:多云间阴,夜间有小雨,气温22~28℃;
3日白天到晚上:多云间阴,早晚有阵雨或雷雨,气温22~29℃;
4日白天到晚上:阴天间多云,午后到夜间有阵雨或雷雨,气温21~27℃;
5日白天到晚上:阴天有中到大雨,有3~4级偏北风,气温19~24℃;
6日白天到晚上:阴天,早晚有阵雨,气温17~21℃;
7日白天到晚上:阴天,早晚有阵雨,有3~4级偏北风,气温17~22℃。
四川省气象台提示:节日期间外出需备好雨具,到高海拔旅游景区需防寒保暖。
交通小提示
请查收!国庆大假成都周边高速路出行攻略!

2021年国庆长假即将到来,相信大家都已经计划好了一场完美的假期出行。四川省高速公安一分局(以下简称“一分局”)权威发布“2021年国庆两公布一提示”,为大家送上成都周边高速公路大假期间出行攻略,护航您的旅途顺畅、平安!

“国庆”放假时间及天气情况
根据《国务院办公厅关于2021年部分节假日安排的通知》, 2021年国庆假期放假时间为10月1日至7日,9月26日星期天、10月9日星期六正常上班。国庆假期全国高速公路对7座(含7座)以下载客车辆实施免费通行政策,免费时间为2021年10月1日0时至7日24时,注意免费时间以车辆驶出收费站时间为准。
国庆期间,成都周边大部分地区天气以多云伴随短时阵雨为主,气温在15℃—25℃之间。
出行趋势预测
(一)路面流量研判
一分局结合往年节假日道路通行情况及辖区实际,对今年国庆出行趋势进行了充分、科学的分析研判。预计今年国庆期间总体车流量跟去年国庆基本持平,分局辖区成都周边高速总车流量将超过1000万辆,日均流量约为130万辆。
高速公路车流量按时间分布呈现双峰特性。9月29日车流量开始缓慢提升,9月30日14时开始成都周边高速公路网交通压力将明显增大,10月1日路网流量达到最高峰,10月6日路网流量达到次高峰,节后路网流量逐渐回落。每日流量时间分布也呈现双峰特性。日间流量分布不均,车流量高峰分别出现于上午10时和下午17时。预计10月1日上午11时左右车流量达到整个国庆假期的最大值,相比平时同时刻车流量增长59.6%。
(二)出行城市研判
假期出行主要集中在成都往德阳、眉山往内江、内江往自贡、成都往雅安、成都往都江堰以及成都往重庆方向。受群众出行意愿增强和出行方向分散影响,一分局辖区成都市周边高速公路日均入市车流量为82.2万辆,德阳市周边高速公路日均入市车流量为70.4万辆,眉山市周边高速公路日均入市车流量超过30万辆。从车籍来看,成都周边高速路网车流量中本地车占比为62%,远高于其他城市车辆占比。除成都外,其他城市总体仍以输入性流量为主。
重点车辆管控措施
(一)按照《四川省高速公路节假日货运车辆交通安全管理工作机制》规定,于2021年9月30日至10月7日期间,对全省高速公路货运车辆和危险化学品运输车辆实施临时交通管制措施。9月30日12时至10月7日24时,全省高速公路禁止危险化学品运输车辆通行。9月30日12时至2021年10月1日20时、10月6日12时至20时、10月7日12时至20时,禁止除鲜活农产品运输车以外的重、中型货运车辆通行。
(二)一分局各大队会根据路面流量情况,对中型、重型货运车辆适时采取暂缓放行、间断放行的临时交通管制措施。
易拥堵路段及绕行线路公布
节日期间,一分局辖区成南、成雅、成绵、成自泸、都汶、成巴、渝蓉、二绕西等高速公路流量将出现大幅度提升,预计车流量均突破10万量。成南高速成巴分道口和淮口段、成雅高速新津至青龙互通段、成绵高速白鹤林至青白江段、成自泸高速二峨山隧道段、文宫至汪洋段、成巴高速云顶山隧道段、渝蓉高速龙泉至简阳段、天府机场高速龙泉山隧道等路段易出现拥堵排行。同时成绵复线高速受成绵高速应急抢险管制影响,国庆期间车流会出现激增趋势。
(一)成渝高速
易拥堵路段:龙泉山隧道至石盘段(双向)
绕行方式:经成龙大道、成简快速路绕行至简阳进入成渝高速。
(二)成南高速
易拥堵路段:绕城螺蛳坝互通至福洪枢纽成巴分道口路段、淮口至第三绕城高速互通路段。(双向)
绕行方式:从成金青快速路、金堂大道、桂竹路绕行至二绕高速或成南高速淮口站、冯店站、成巴高速金堂站进入高速。

成南高速
(三)成雅高速
易拥堵路段:成都收费站出入口段、成都站—双流南收费站路段、进入新津服务区匝道、青龙互通成乐分道口路段。(双向)
绕行方式:前往蒲江、雅安可从成新蒲快速路进行绕行;前往双流黄龙溪、新津梨花沟、花舞人间景区,可绕行剑南大道和成新大件路;遇新津南收费拥堵时,可提前从新津东、双流南收费站出站。

成雅高速
(四)成绵高速
易拥堵路段:绕城白鹤林互通至青白江段(1779KM至1761KM)。(双向)
绕行方式:绕行蜀龙大道或成金青快速通道至青白江站、广汉站进入高速。

成绵高速
(五)成自泸高速
易拥堵路段:二绕互通至二峨山隧道段、 文宫服务区至三绕古佛互通路段。(双向)
绕行方式:经天府大道、仁寿大道等国省干道及快速通道绕行至SA3成都经济区环线高速转换成自泸高速;或在S3成资渝高速通行正常时通过互通枢纽转换通行。

成自泸高速
(六)成巴高速
易拥堵路段:金堂至中江段、云顶山隧道段。(双向)
绕行方式:成都往巴中方向可从成巴高速金堂收费站出站转换迎宾大道、金堂大道从成巴高速赵家、兴隆收费站进入;巴中往成都方向可从成巴高速赵家收费站出站转换迎宾大道、金堂大道、成金青快速路返回成都。

成巴高速
(七)成安渝高速
易拥堵路段:龙泉山隧道群、沱江大桥。(双向)
绕行方式:经成洛大道、五洛快速路进入第二绕城高速转换成安渝高速,或经环线高速转换成渝高速绕行。
节日期间车流量较大,请大家出行提前规划好路线,科学错峰出行。可从交通广播电台、电视、地图导航软件、公安交警微博、路面可变情报板、LED提示屏等途径及时掌握实时路况信息,避开拥堵路段。

成安渝高速
施工无法恢复影响通行的路段
(一)G5成绵高速公路1723KM(三绕互通至德阳路段)因塌方抢修,关闭金山、罗江西、白马西、德阳北收费站,绵阳往成都方向车辆全部从墨家枢纽分流至成绵复线高速。
(二)SA3成都经济环线高速公路德简段德阳至简阳方向禾丰枢纽F匝道(往成都方向)施工封闭,请从禾丰枢纽互通经过成安渝高速往乐至重庆方向在高寺掉头,或平泉收费站下站掉头返回。
事故易发路段公布
国庆假期高速公路车流量增加,各种轻微的交通事故也到了高发时段,追尾、擦挂等事故发生较多,从分局近年来节假期期间交通事故情况分析,成南高速绕城互通至福洪互通、竹篙至冯店、仓山隧道路段;成雅高速双流至二绕、青龙互通路段;成绵高速新都至青白江路段;成自泸高速二绕互通、二峨山隧道路段;成巴高速云顶山隧道、古井至三台路段;成安渝高速绕城互通、龙泉山隧道群、沱江大桥至简阳养马路段均为事故事故易发路段。从事故涉及的主要违法行为成因分析,未按照规定保持安全车距、违法变更车道、开车吸烟、接打手持电话等违法行为最容易肇事肇祸。
如果在高速公路上发生了交通事故或者故障,要谨记九字口诀“车靠边、人撤离、即报警。”在车辆可以挪动的情况下,马上将车挪动到高速公路的应急车道或者紧急停靠带里,车上的乘客包括驾驶员自己都要转移到右侧护栏以外,同时拨打四川省高速公路24小时报警电话“96122”。
如果车辆不能挪动,要迅速转移车上的乘客,并且在确保安全的前提下,将车上的三角警示牌摆放到车辆后方至少150米远的位置,如果是夜间或者恶劣天气等低能见度条件下,要摆放到至少200米以外的位置。
事故快处点位:
G76厦蓉高速(成渝)简阳北服务区(1号)成都收费站执勤点(2号)
G42沪蓉高速(成南)成都收费站执勤点(3号)、淮口服务区(4号)
G5京昆高速(成雅)新津服务区(5号)
G5京昆高速(成绵)成都收费站执勤点(6号)、八角服务区(7号)、罗江收费站(8号)
G4215蓉遵高速(成自泸)兴隆收费站(9号)、仁寿收费站(10号)
G4217蓉昌高速(都汶)都江堰西收费站(11号)、绵虒服务区(12号)
S2成巴高速金堂服务区(13号)、中江服务区(14号)
S1成绵复线高速彭州服务区(15号)、安州服务区(16号)G5013渝蓉高速(成安渝)洛带收费站(17号)、简阳服务区(18号)
SA2成都第二绕城高速西段花源服务区(19号)、清流服务区(20号)
第二绕城高速东段龙泉湖服务区(21号)
SA3成都第三绕城高速简蒲段黑龙滩服务区(22号)、江源服务区(23号)
SA3成都第三绕城高速德简段中江西收费站
SA3成都第三绕城高速蒲都段悦来收费站
S3成都天府机场高速成都收费站执勤点

事故快处点位
出行安全提示
(一)“国庆”假期出行旅游、走亲访友,请到正规客运场站乘坐具有资质的客运车辆,请勿乘坐超员车辆、非法营运车辆、无牌无证车辆,驾驶车辆严禁超速、超载、客货混装。
(二)行车请系好安全带。使用安全带可以将交通事故伤亡风险降低40%以上。驾车带儿童出行时,请为儿童选用适合其年龄、体重的儿童安全座椅,避免怀抱儿童或让儿童坐在副驾驶位置。
(三)节日期间走亲访友聚会多,喝酒不开车,开车不喝酒,饮酒驾车会导致驾驶人反应力严重下降,发生交通事故的概率成倍增加。
(四)请合理安排休息时间,确保睡眠充足,连续驾驶不超过4小时,停车休息不少于20分钟。若感觉困倦、状态不佳,请选择服务区等安全地点停车休息,切莫在高速公路上随意停车。
(五)节日期间高速公路流量大,车辆排行时请耐心等待,依次排队通行,保持平和心态,不开斗气车,不强行超车、强行会车,不随意变更车道或在车流中穿梭抢行。
(六)建议下载安装“交管12123”手机APP软件,注册用户并登录后即可使用“交管12123”手机APP快处快赔功能进行交通事故快处快赔。
乡亲们,
过佳节不忘抗疫,
居小家不忘大家!
祝大家在游历大好河山中
与健康永远相伴!
川观粉丝节送福利!
川观新闻客户端8.0上新
国庆前夕
给粉丝们送福利啦!
9月30日(明日)
国庆大礼包等你免费抽取
大礼包里有些啥?
↓↓↓
M99啤酒优惠券
IFS一日vip悠游卡
博舍酒店双人下午茶
香格里拉大酒店自助餐券
皇冠假日酒店入住券
华熙live528音乐会门票
夜游锦江船票
开心麻花演出门票
……
吃喝玩乐都在里边了

参与方式:
川观新闻微信后台
回复“粉丝节”
获取抽奖链接。

中奖后请务必填写
姓名、联系方式和邮寄地址。
商品详情
每人均可免费参与1次抽奖!奖品包括M99啤酒优惠券、IFS一日vip悠游卡、博舍酒店双人下午茶、香格里拉大酒店自助餐券、皇冠假日酒店入住券、华熙live528音乐会门票、夜游锦江船票等上百种吃喝玩乐消费券,国庆大礼包由其中任意三种随机组合而成,随机派送。
活动时间:9月30日
活动规则
中奖奖品可选择自提和邮寄到付两种方式领取。
方式一:自提
领取地点:成都市锦江区红星路二段70号四川日报报业大厦14楼B区
领取时间:工作日上午10时-12时、下午3时-6时
方式二:邮寄(相关费用由兑换者承担)
本活动最终解释权归川观新闻所有
原标题:《必看!国庆出行,四川疾控发布重要提示!天气、交通提醒请收好》

