中秋国庆,苏州轨交运营时间有变化!
早安,苏州!
今天是2021年9月17日星期五
今天多云到晴
西北风4~5级阵风6级
最低气温:20~21℃
最高气温:28~29℃
中秋国庆轨交运营调整!这两天通宵!
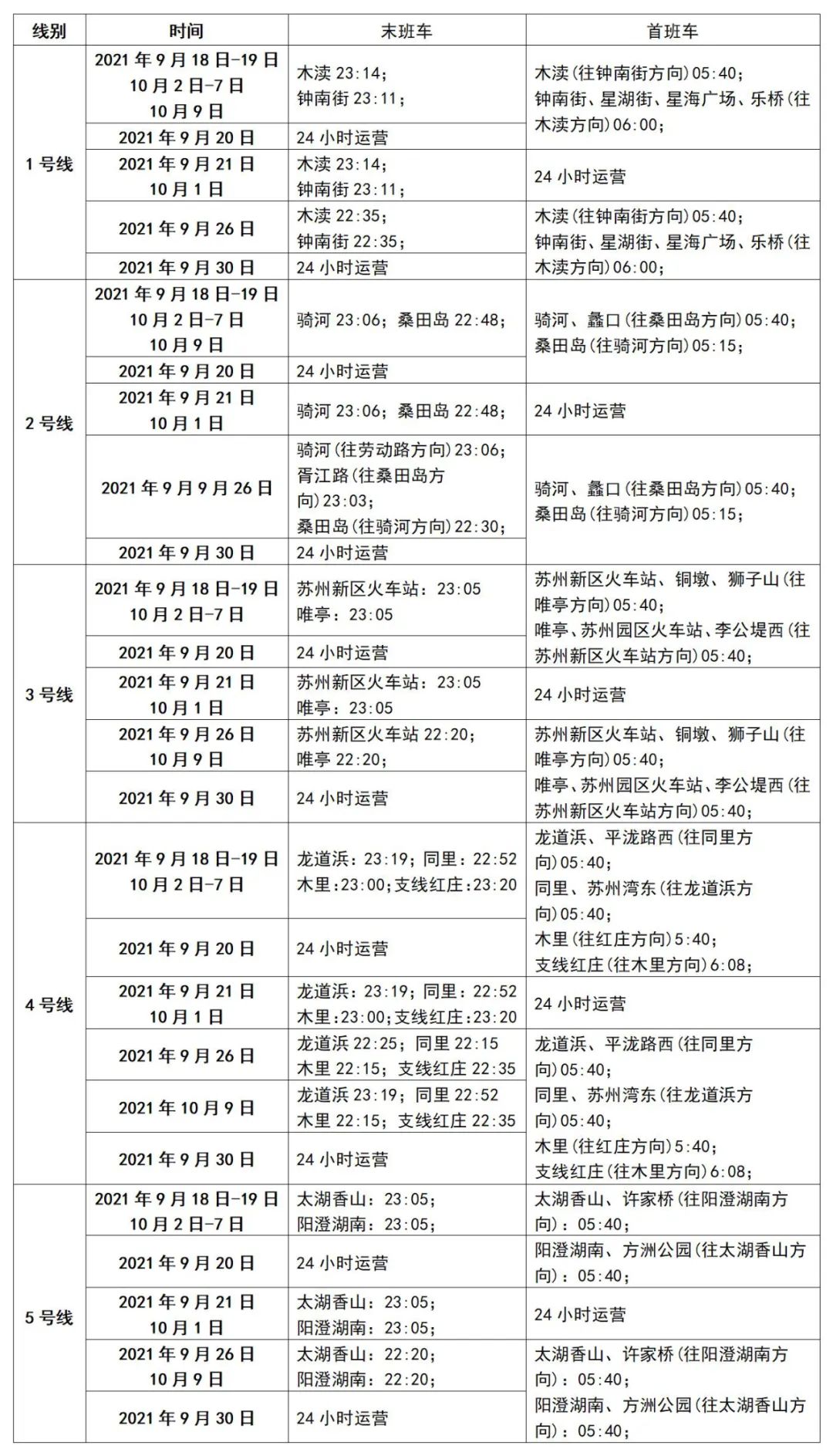
期待已久的中秋节和国庆节已近在眼前,为保障市民乘客节假日期间的出行和苏州市夜经济的发展,苏州轨道交通对运输组织进行调整,具体调整如下:
一、9月20日、30日全线网24小时不间断运营
24小时运营当天各线路常规末班车后行车间隔约15分钟,次日0:00开始,各线路行车间隔逐步调整为30分钟。
二、延长运营服务时间,满足出行需求
节前一天(9月18日)、中秋节(9月19日、9月21日)及国庆节(10月1日至7日),3号线、4号线支线、5号线运营服务时间双向延长45分钟,其他线路运营服务时间与周末一致。
三、缩短行车间隔,提高运输能力
中秋节(9月19日-21日)、国庆节前三天(10月1日-3日)1号线高峰时段最小行车间隔为3分25秒,10月4日至7日1号线高峰时段最小行车间隔与周末一致为4分25秒。中秋及国庆节期间,其他线路最小行车间隔均与周末一致,2号线5分20秒,3号线5分50秒,4号线主线6分钟,4号线支线6分55秒,5号线5分30秒。
四、关于节前+节后补上班日期的行车安排
10月9日(周六)各线路均采用与平常周五相同的列车运行计划及运营服务时间;
9月26日(周日)各线路均采用与平常周一相同的列车运行计划及运营服务时间。
最新通报据省卫健委9月17日通报:
9月16日0-24时,江苏无新增确诊病例。
目前,在定点医院隔离治疗的确诊病例5例,接受医学观察的无症状感染者2例,均为境外输入。
2020年1月22日至今,全省累计报告新冠肺炎确诊病例1592例(其中境外输入140例)。
最新疫情风险等级提醒
据《苏州健康》微信公众号,截至2021年9月16日9时
全国现有2个高风险地区,6个中风险地区:
高风险地区:
福建省莆田市(1):仙游县枫亭镇。
福建省厦门市(1):同安区新民镇湖里工业园以东、同明路以西、集安路以南、集贤路以北的区域。
中风险地区:
福建省莆田市(3):仙游县郊尾镇后沈村、赖店镇象岭村、园庄镇大埔村。
福建省泉州市(3):泉港区界山镇东丘村、鸠林村、界山村顶府自然村。
境外地区(除澳门外)均为高风险。
苏州企业摘得中国质量“最高荣誉”
昨天(9月16日)上午,中国质量(杭州)大会在杭州国际博览中心开幕。开幕式上,中国质量奖获奖名单公布。博世汽车部件(苏州)有限公司获得中国质量奖,喜摘中国质量“最高荣誉”;好孩子集团有限公司、苏州市东吴物业管理有限公司荣获中国质量奖提名奖。这是中国质量奖自2012年设立以来,苏州企业首次摘得桂冠。
城市管理第二批“我为群众办实事”清单发布近日,苏州市城市管理局向社会发布第二批“我为群众办实事”重点项目。包含以下内容:一、全市公共停车收费管理专项整治;二、实施大件垃圾便民处置;三、市政道路窨井盖设施专项整治;四、“水陆盘门”古城夜游灯光打造;五、服务夜间经济高质量发展;六、石湖景区南大门市容环境综合提升。
苏州婴幼儿托位数到2025年将达6万个左右近日,苏州市印发《关于促进托育服务高质量发展的若干意见》,目标是到2025年,全市婴幼儿托位总数达到6万个左右,每个街道(镇)至少有一个普惠性托育机构,基本形成多元化、多样化、覆盖城乡的托育服务体系。
常熟再迎新高架,力争10月开工建设
近日,青墩塘路快速化改造工程(342省道常熟东段改扩建工程)完成招标,是苏州大市首例交通建设PPP项目。工程力争10月开工建设,计划工期为三年。青墩塘路快速化改造工程(342省道常熟东段改扩建工程)全长7.2公里,从移位后的常熟东互通,向西延伸与204国道、黄山路交叉,经古里镇,止于524国道交叉处。它将大大改善常熟市区与古里镇区之间的交通路况,大幅提升常台高速对常熟市区的服务功能。
2021海峡两岸(昆山)中秋灯会,亮灯啦!2021海峡两岸(昆山)中秋灯会于9月16日至10月15日,在昆山周庄和开发区慧聚广场与大家见面。周庄灯区依托水乡古镇、老街、田园这三大文旅板块,以传统主题彩灯展示、数字科技与现代光影的创新应用,来丰富夜间的沉浸式体验,扮靓“夜周庄”。

人生不会事事如我们所愿,我们能够做的,是用更好的心态去面对困难。一颗强大的内心会让你更从容前行。早安!
摄影:许思思素材来源:健康江苏、苏州气象订阅号、看苏州、引力播、好玩苏州等
原标题:《中秋国庆,苏州轨交运营时间有变化!》

