中秋出行必看!
各位小伙伴注意啦!
本周上班时间有变
要多上一天班!
重要提醒:
本周六要上班!
根据国务院办公厅印发的
《关于2021年部分节假日安排的通知》
今年中秋节
9月19日至21日放假
共3天
9月18日(星期六)上班
中秋节期间天气如何?
高速公路是否收费?
网购火车票有啥变化?
路况如何?
疫情防控要注意什么?
……
让贴心的小布来为你一一“解答”
中秋期间天气预报
据云南省气象台预报——
9月19日:昭通、曲靖、昆明、楚雄、大理东部、普洱东部、玉溪、红河、文山阴有中到大雨,局部暴雨,其他地区多云有小到中雨,局部大雨。
9月20日:玉溪阴有小到中雨局部大雨或暴雨,临沧、普洱、西双版纳、红河阴有小到中雨,局部大雨,文山、昆明南部、楚雄南部、保山、德宏多云有阵雨,局部中雨,其他地区多云间晴,局部有阵雨。
9月21日:德宏、保山、临沧、普洱、西双版纳、玉溪、红河、文山多云有阵雨局部中雨或大雨,大理、曲靖多云有阵雨,局部中雨,其他地区多云间晴,局部有阵雨。
温馨提示
雨天驾驶视线模糊
车辆发生追尾相撞、侧滑侧翻事故的
风险增大
请密切关注最新天气动态
雨天行车
一定要注意降速、控距、亮尾
谨慎驾驶、安全行车
中秋期间出行注意事项
高速公路不免费
根据交通运输部此前发布的《重大节假日免收小型客车通行费实施方案》(以下简称《方案》),中秋小长假期间,高速公路不施行免费通行政策。
《方案》显示,免费通行的时间范围为春节、清明节、劳动节、国庆节等四个国家法定节假日,以及当年国务院办公厅文件确定的上述法定节假日连休日。
网购火车票退票费收取标准
据12306全国铁路客服热线消息,目前的退票费收取标准为:距票面乘车站开车前8天(含)以上退票的,不收取退票费;距开车时间48小时以上、不足8天退票的,按票价5%计;距开车前24小时以上、不足48小时退票的,按票价10%计;不足24小时退票的,按票价20%计。
距票面乘车站开车前48小时至8天期间内,改签或变更到站至距开车8天以上的其他列车,又在距开车8天前退票的,仍核收5%的退票费。另外,关于疫情地区的订票与退票费收取问题,需具体咨询12306客服热线,获取当地铁路部门最新规定。
此外,铁路12306网站进行的适老化及无障碍改造相关功能正式上线运行,为老年人及障碍人士线上购买火车票提供更多便利。同时,铁路部门也保留现金购票、人工服务等线下渠道,加强重点旅客预约服务。
加大运能投放,满足中秋出行需求
随着中秋节即将到来,截至9月16日,中秋运输期限内火车票已售出11万张,各方向车票较为充足。
据了解,此次中秋节铁路运输期限为9月18至21日,预计客流仍以中短途及省内探亲、旅游为主,省内客流出行需求较大。据昆明局集团售票数据分析,中秋运输期限内各方向车票较为充足,预计购票高峰将在9月16日至17日。
昆明局集团根据客流特点认真分析客流变化,科学安排运能满足旅客需求。增加重点省际间动车运能,重联大理至成都东、重庆西、广州南方向,昆明南至北京西、上海虹桥、广州南、成都东、重庆西、万州北、深圳北等方向动车共12对。新增开行昆明至蒙自、宣威、红果管内普速临客3对;新增开行昆明南至大理、弥勒、普者黑、镇雄、攀枝花南、楚雄等方向动车13对。届时还将做好节日期间客票预售情况监测,根据小长假期间客票预售情况继续细化客车开行调整方案。
云桂客专连接云南、广西、广东三省,沿途分布多个少数民族聚居区,因优美的自然风光和独特的民俗文化吸引了全国各地的旅客前来旅游。随着云南省恢复跨省旅游,结合中秋假期以及即将到来的国庆长假、COP15大会,昆明局集团推出以云桂客专为主,“坐高铁游云南”活动。旅客乘坐高铁前往云桂客专石林、弥勒、普者黑、广南县、富宁等车站,持本人当日高铁车票,在云桂客专沿线各站领取活动联系卡,在48小时以内可享石林、弥勒、普者黑、广南等地指定景区门票和酒店住宿优惠,并可享受优先购票、进站、候车等服务。针对疫情防控常态化需要,各车站进一步加强属地疫情防控措施,严格列车、车站区域定时消杀,进出站旅客测温验码、核酸证明查验,引导旅客佩戴口罩并做好个人防护。车站进站口设有口罩自助售卖机,列车上常备一次性医用口罩供有需要的旅客应急使用。
交通流量分析预测今年中秋节假期共3天
随着疫情防控形势持续稳定向好
节日期间群众出游、走亲访友增多
受天气、高速公路收费通行等因素影响
预计群众出行将以中短途、近郊游出行为主
届时交通流量较大时
极易在城市周边、重点高速公路和农村
景区道路的关键路段(节点)
出现“潮汐式”交通拥堵现象
1
全省高速公路交通流量预测
预计9月18日(小长假前一天)17时—23时、9月19日(小长假第一天)10时—13时为高速出程拥堵高峰;9月21日(小长假第三天)为高速返程拥堵高峰,14时—19时拥堵程度较高。
2出入昆高速公路交通流量分析预测
结合今年上半年流量变化统计分析情况,预计今年中秋假期出入昆高速公路日均流量将比平时日均流量上升15%左右,达到38万余辆次,流量最高峰将出现在假期前一天和第三天,峰值流量将达到40万余辆次,届时高速公路关键交汇点将出现“潮汐式”交通拥堵现象。


温馨提示小伙伴们记得
提前规划出行路线
错峰出行,安全出行
近三年中秋假期交通事故分析
近三年中秋期间
云南平均发生涉及人员伤亡的
交通事故119起
交通事故起数、死亡人数较平日
上升15.77%、11.8%
平均发生简易程序处理事故起数
较平日上升22.26%
1、从时间分析看,呈现出明显的时段性,节日第一天事故高发,其次是节前一天;在涉及人员伤亡事故中,19时至23时事故多发,事故起数占到总量的31.74%。
2、从肇事车辆类型分析看,小型客车和摩托车肇事率最高,分别占事故起数的45.51%、30.9%,占死亡人数的37.7%、35.25%。电动自行车、轻型货车和重型货车肇事居第三至五位,分别占总量的7.58%、4.49%、4.21%。
3、从发生事故道路分析看,二级公路事故死亡人数多,占总量的21.31%。农村县乡公路在人员伤亡事故中占比高,事故起数占公路交通事故总量的58.30%,死亡人数占公路交通事故总量的54.25%。弯坡路段和路侧无防护设施路段事故多发,54.78%的事故发生在路侧无防护设施路段,弯道、坡道及弯坡结合路段交通事故致死人数占总量的55.74%。4、从事故形态分析看,翻坠事故人员伤亡重,事故起数占总量的17.13%,死亡人数却占总量的32.79%。
5、从事故原因分析,酒驾醉驾、未按规定让行、无证驾驶、超速行驶、违法会车、违法超车、逆行等交通违法行为是引发事故的主要原因。其中,酒驾醉驾肇事居首位,占总量的29.76%。
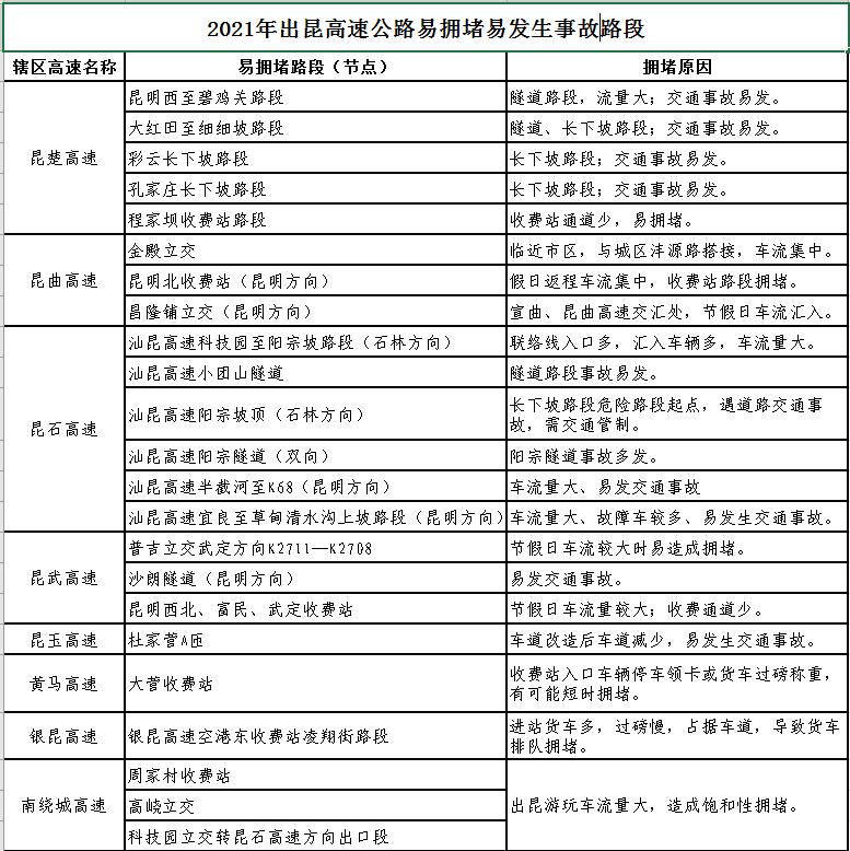
出昆高速公路易拥堵易发生事故路段
中秋出行交通安全提示提前规划出行时间和线路
近年来,云南新增了多条高速公路,出行前提前规划和熟悉出行路线,合理安排出行时间、路线,尽量避开出行高峰。云南交警提示:在高速公路倒车、逆行、掉头、停车问路,都是非常危险的事!
做好安全检查
出行前要全面检查车辆的油料及转向、制动、轮胎、灯光等安全技术性能,携带危险警示牌、千斤顶、螺丝套筒等工具以备急需。
密切关注天气变化
中秋节期间降雨较多,雨天驾驶视线模糊,车辆发生追尾相撞、侧滑侧翻事故的风险增大。云南交警提示:请密切关注最新天气动态,雨天行车,一定要注意降速、控距、亮尾,适当增大跟车距离,谨慎驾驶、安全行车。
千万不要酒后驾车
饮酒导致人反应迟钝、行动迟缓,判断失误。酒驾醉驾肇事居近三年来中秋假期伤亡事故违法的首位。云南交警提示:勿存侥幸,牢记开车不喝酒,喝酒不开车。
一定要系好安全带
正确使用安全带可以将交通事故伤亡风险降低40%以上。云南交警提示:无论是驾车还是乘车,不管是前排还是后排,包括乘坐大客车,请您系好安全带!
避免分心驾驶研究表明,驾驶车辆接打电话产生的事故风险是正常驾驶的4倍。云南交警提示:驾车要集中精力,不要有接打电话、发送短信、微信以及抽烟等妨碍安全驾驶的行为。
高速公路行车需谨慎
在高速公路行驶时,要保持安全车距,严禁超速,严禁在车道内停车,严禁违法占用应急车道,严禁实习期驾驶人独自驾车上高速公路行驶。
拒绝“路怒”
要遵守法规,文明行车。道路拥堵时请依次通行,不要随意穿插,切勿带着情绪驾车,切勿开斗气车。
确保充分休息,切勿疲劳驾驶
注意劳逸结合,连续驾驶不要超过4小时,停车休息不少于20分钟。若感觉困倦、状态不佳,请选择安全地点停车休息,切莫在高速公路上随意停车。
牢记高速公路“九字警句”(车靠边、人撤离、即报警)车辆在高速公路发生故障或交通事故,要立即开启危险报警闪光灯,在来车方向150米处摆放警告标志,车上人员迅速撤离至护栏外安全地点,打电话报警等待救援,避免发生二次事故。
请勿超员载客、客货混装
拖拉机、货车货厢违法载人以及客货混装隐患多、危害大。请农民朋友不要乘坐货车、拖拉机、超员车出行。驾车途经村镇、集市时,注意低速通过,礼让行人。
中秋疫情防控注意事项
1、不前往高、中风险地区以及发生本土疫情的地区
密切关注国内新冠肺炎疫情变化情况,近期不前往高、中风险地区以及发生本土疫情的地区。如确需前往的,请务必做好个人防护,关注目的地疫情风险提示,返滇后及时向单位、居住地社区或当地防疫部门报告,并配合做好疫情防控措施。
2、近14天有国内有国内高风险地区旅居史及云南健康码为红码的人员
近14天内有国内高风险地区旅居史及云南健康码为红码的人员,请立即向居住地社区或防疫部门报告,并自觉配合做好14天(时间以离开当地开始计算)集中隔离医学观察,期间开展4次(第1、4、7、14天)核酸检测。
3、近14天有国内有国内高风险地区旅居史及云南健康码为黄码的人员
近14天内有国内中风险地区旅居史及云南健康码为黄码的人员,请立即向居住地社区或防疫部门报告,自觉进行7天居家健康监测,期间开展3次(每次至少间隔24小时)核酸检测。
4、继续做好个人防护,保持良好我卫生习惯
继续做好个人防护,保持良好卫生习惯。勤洗手、常通风,外出正确佩戴口罩,不扎堆、不聚集,保持1米以上社交距离,出入机场、车站、商场、农贸市场等公共场所严格扫码、验码。
5、尽快完成新冠病毒疫苗接种
接种新冠病毒疫苗仍是目前预防新冠肺炎最经济、最有效的手段,请尽快前往就近的新冠病毒疫苗接种点完成接种。
6、关注个人和家人的身体健康状况
关注个人和家人的身体健康状况,一旦出现发热、咳嗽、咽痛、乏力、嗅(味)觉减退、腹泻等症状,请及时佩戴口罩前往就近的发热门诊或定点医疗机构就诊和排查,并如实告知个人旅居史、活动史和接触史,就医途中避免乘坐公共交通工具。
温馨提示
中秋期间
如何正确佩戴口罩?
哪些场景和情形需要戴口罩?
佩戴口罩有哪些注意事项?
小布带你接着看
↓↓↓
同时佩戴口罩
这些事项须牢记
↓↓↓








最后小布提前祝大家
开开心心过节去
平平安安回家来
中秋
快乐
资料:云南省公安厅交警总队
部分内容整合自云南高速通、“云南日报”微信公众号、“云南疾控”微信公众号、“人民网”微信公众号、“中国政府网”微信公众号
编辑:李茜
推 荐 阅 读● 多彩星球连环绘 | 富民枳“绝处逢生”● 跨省直接结算!5个门诊慢特病纳入试点范围→● 云南这3家单位拟成国家级示范基地!● 云南鲜花,YYDS!:,。视频小程序赞,轻点两下取消赞在看,轻点两下取消在看
原标题:《中秋出行必看!》

