【科学辟谣】嫌化纤不给力?怕是你不识货……
呼和浩特市科协
邀您关注科普知识
以下文章来源于科学辟谣 ,作者宋立丹
科学辟谣.由中国科协、卫生健康委、应急管理部和市场监管总局等部委主办,中央网信办指导,全国学会、权威媒体、社会机构和科技工作者共同打造。
划重点



★ 无论是天然纤维、化学纤维还是人造纤维,都有各自的优缺点。★ 混纺面料集合了不同纤维的优势,实现了彼此之间的取长补短。
★ 无需迷信某一类材质,而是应该根据使用场景的需要来选择纺织品。
衣帽鞋袜,家居用品,我们的日常生活中处处都离不开纺织品。而在选购时,广大消费者除了会看颜色、款式之外,还有一个很重要的判断标准,就是材质。总的来说,丝、棉、麻、毛等天然材质就很受大众欢迎,相对应的,含有纶、锦、粘胶等字样的化纤和人造材质,就会被无情嫌弃。可是,纯天然面料的优势究竟是什么呢?化学和人造纤维真的很差劲吗?这些固有概念,是不是该换换了?
在解开这些问号之前,先给大家做一个基本科普:纺织品的最基本单位是纤维,按照来源分类,纺织纤维分为天然纤维和化学纤维(见图1)。这张图片很重要,后面会用到。
图1 纺织纤维分类(注:作为纺织纤维的大麻是一类大麻酚活性成分含量很低的麻品种,不属于被禁止种植的品种。在我国,这类纤维用大麻通常还会采用英文Hemp的音译“汉麻”,避免造成市场误解。)
01
历史悠久的天然纤维
解决了人类衣不蔽体的困窘
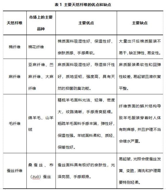
天然纤维为人类发展提供了最初的遮体和御寒材料。在5000年前的印度次大陆,人们就开始用棉花纤维纺纱线;古埃及时期在尼罗河流域,亚麻就被人类广泛种植,用来制作服装;我国劳动人民早在5000多年前就已经开始种桑、养蚕、抽丝、织丝,并形成了独特的丝绸服饰文化。目前,棉纤维、麻纤维、毛纤维和蚕丝纤维(简称棉麻丝毛)仍旧是大家日常服装和纺织品的主要天然材质,这些天然材质各自的优点突出,但同时也存在着一定的缺陷。
02产量惊人的化学纤维
和不依靠石油的人造纤维
区别于大自然的动植物赋予人类的天然纤维,化学纤维是一类通过化学方法而制得的纤维,化学纤维按照原料和组成成分的不同分为:化学合成纤维、人造纤维(通常又称再生纤维)、无机纤维(见图1)。化学纤维的历史只有短短的100多年,1893年人类发明了第一种化学纤维——粘胶纤维的生产方法,从此化学纤维的家族成员便不断扩大。
图虫创意面对名称非常“学术派”的人造纤维,我们应该如何区分呢?大家在购买纺织品和服装时常见的以“纶”结尾的纤维一般都为化学合成纤维,例如涤纶、锦纶、腈纶、氨纶、丙纶等。合成纤维是以小分子的有机化合物为原料,经加聚反应或缩聚反应合成的有机高分子化合物。大部分合成纤维的源头都是来自石油,石油化工系统经过层层提取、分离,得出生产这类纤维所需要的小分子有机化合物。采用石油原料的化学合成纤维有时候也会被称为“石油基纤维”。从产量上来说,合成纤维是化学纤维乃至整个纺织纤维家族里最大的一个品类,2019年我国合成纤维的产量达到5400多万吨,占化学纤维家族的比重高达92.8%;而同期我国棉花产量为590万吨,蚕丝产量仅6.8万吨。
人造纤维是以纤维素和蛋白质等天然高分子化合物为原料,经化学加工制成高分子浓溶液,再经纺丝和后处理而制得的纺织纤维。再生纤维经常又被称作“人造纤维”,在服装中最常见的再生纤维有粘胶纤维(又称为人造丝或人造棉)、莫代尔纤维、莱赛尔纤维(又称为天丝)等。人造纤维直接采用天然的高分子化合物,不消耗石油资源,纤维性能也与化学合成纤维不同。
03缺点也是闪光点
化学纤维一直在努力
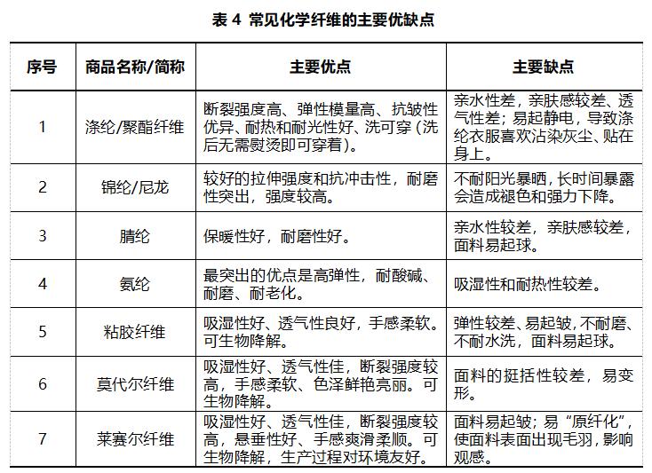
化学纤维的出现极大丰富了纺织品和服装的品种和性能,常见的纺织品和服装使用的化学纤维都有其各自的优缺点,赋予了产品一些有别于天然纤维材质的功能和特点。
虽然化学纤维有着各自的缺点,但这些“缺点”却往往被充分用来开发特定的产品。例如涤纶的显著特点就是亲水性能差,这使得涤纶面料具有易干的特点,很多高品质速干类运动服装的材质都是用的超细涤纶,超细纤维被织造成面料之后,纤维之间形成毛细管的虹吸效应,会加速纤维表面的汗水蒸发,保持运动中的人体表面干爽舒适;而莱赛尔纤维的原纤化特点,则被用来生产具有桃皮绒风格的织物。
图虫创意很多消费者都有一种误区,认为天然材质棉麻丝毛才是面料材质中yyds,但这种观念其实也应该变一变了。
我国是化学纤维生产和研发方面的强国,化学纤维的产量占世界的比重达到70%以上。随着技术的进步和消费理念的变化,化学纤维也处在不断改进之中,主要表现在功能性和舒适性的改善上。以产量最大的涤纶为例,涤纶的结构特点导致其具有吸湿性差、易起静电的特点,为了改善涤纶的这一服用缺点,研发人员从改善纤维的结构着手,采用多种物理和化学手段对常规涤纶的内部结构和外部结构进行改造。在常规涤纶的基础上,通过对分子结构进行改造而开发出PBT(聚对苯二甲酸丁二醇酯)纤维和PTT(聚对苯二甲酸三亚甲基酯)纤维。PBT纤维的柔软性、耐磨性和弹性都优于常规聚酯纤维,其染色也更容易;PTT纤维的回弹性则更优、易染色、色牢度高,并且具有耐氯性和抗紫外线的优点。
图虫创意研发人员还开发出“仿棉型涤纶”,是具有棉纤维优点的涤纶,其亲水性得到明显改善。仿羊绒涤纶则是借鉴仿棉型涤纶的经验而开发出的具有羊毛纤维特点的涤纶,它的表面、截面均为蜂窝状微孔结构,细度与羊绒接近,并具有羊绒般轻柔细腻的手感和良好的吸湿透气性。仿羊绒聚酯纤维可以纯纺,也可以与其他纤维混纺,其价格只有天然羊绒纤维的1/3。研发人员通过各种工艺方法,还开发出具备吸湿快干、抗起毛起球、抗菌、抗紫外线、阻燃等差别化功能的涤纶,使之能适应消费者对服饰功能性的需求。
图虫创意04
取长补短 强强联合
天然+化学 1+1>2
天然纤维和化学纤维的特点被充分认识之后,人们在产品开发中往往通过混纺或者交织的工艺,使天然纤维和化学纤维的优点强强联合,从而达到1+1>2的效果。最为常见的例子就是涤棉混纺面料,通常采用65%的涤纶和35%的棉纤维混纺织造而成。涤棉混纺面料的强度、耐磨性和保型性优于纯棉面料,同时又兼具了一定的吸湿性和柔顺手感。
举个例子:传统牛仔裤采用全棉粗纱织造,虽然吸湿性好,但缺乏弹性,贴身效果不佳;而高弹力牛仔裤则是采用棉纱和氨纶纱交织的产品,交织入高弹性的氨纶纱(通常在3%-5%)之后,就可以获得弹性牛仔面料,贴身舒适,在保证了牛仔服装的特殊风格基础之上更增添了舒适性。
图片来自网络再举个例子:上图是一张市售运动袜的产品成分说明,这双运动袜的面料是由棉、聚酯纤维(涤纶)、大麻和氨纶四种纤维混纺而成。棉纤维保证了运动袜的亲肤、吸湿功能;聚酯纤维提高了运动袜的强力和耐磨性;大麻纤维具有与生俱来的抑菌性能,为运动袜提供了抑菌防臭功能;氨纶则提供了运动袜的弹力,使其跟脚面更贴合舒适。这样一双运动袜可谓综合了四种纤维的特点,来为穿着者提供最佳的体验。
图虫创意05
了解是啥?靠“查、摸、问”
选择用啥?要符合场景需求
按照国家强制性标准的要求,纺织品和服装的水洗标要明确标示产品的材质成分。消费者在日常选购时可直接翻看水洗标作为参考。此外,手感和目测也是消费者可以用来鉴别纤维材质的方法,不过这就需要消费者在日常生活中积累一些经验。
此外,消费者还可以通过询问销售人员来获得对产品材质的了解,正规品牌的纺织品和服装销售人员都经过专业的纤维材料知识培训,可以给消费者提供购买建议。其他的纤维鉴别方法还有显微镜观察法、燃烧法、溶解法等,这些方法一般都是在实验室检测中采用,会对产品造成一定损害,并不适用于日常选购。
图虫创意随着纺织品和服装产品的市场分类越来越细化,消费者在日常选购时可遵循一条“场景需求”定律,即根据使用场景的需要来选择纺织品和服装。其实,纺织品和服装在设计和生产之初,研发和设计人员在选择产品的材质时就已经充分考虑了产品的使用场景:人体的生理变化和需求(例如出汗、保暖、透气、防水、抗菌、防晒等)和外部环境的特征(例如炎热、寒冷、雨雪、大风、日晒等)。
例如,夏季的日常穿着一般选择棉质面料、丝质面料、麻质面料等;大量运动的情况下,应选择具有吸湿速干功能的化学纤维制成的运动服装;日常贴身服装可选择棉质面料和莫代尔面料,亲肤性好;外套类的服装可选择涤纶和锦纶材质的,尤其是户外服装,这类化学纤维的高强力和耐磨性可提供较好的穿着体验;床品和毛巾类的家纺产品对亲肤性和吸湿性要求较高,一般更建议大家选择棉质的;被子一类有填充物的家纺产品,填充物可以选择棉纤维、羊毛纤维、高卷曲的化学短纤,这些材料在保暖性方面都很突出。
图虫创意作者 | 宋立丹 中国纺织建设规划院 产业研究部咨询工程师
审核 | 张 杰 中国纺织建设规划院总工程师
本文由“科学辟谣”(ID:Science_Facts)出品,转载请注明出处。
本文来自版权图库的图片,不授权转载。
你可能还想看
▽
原标题:《【科学辟谣】嫌化纤不给力?怕是你不识货……》

