大马路来了!贵阳将新增多条城市主干道!
近日,贵阳市生态环境局发布了多条道路工程项目的受理公示。其中包括:地处白云区和观山湖区交界处,横穿整个共大片区的金湖路;串联花溪区、经开区的金溪大道;位于云岩区金关片区,北接已建成通车数博大道(三马1号路)的数博大道延伸线(贵黄路-太金线)以及途经南明区、云岩三马片区、花溪区、观山湖区的太金线(云岩段)……关乎交通出行这一生活大事,一起来看看吧!
总投资约5.15亿!白云区金湖路道路工程项目受理公示
9月7日,贵阳市生态环境局发布关于贵阳市白云区金湖路东段道路东段道路工程建设项目项目受理公示。

据悉,贵阳市白云区金湖路东段建设项目为新建市政道路工程,位于贵州省贵阳市白云区的南部,地处白云区和观山湖区的交界处。
道路总体走向由西向东,道路起点接现状云峰大道和金湖路交叉口处,道路终点接规划中的青龙大道和龙岭路交叉口处,北面与南湖路平行,南面与枫林路平行,道路全长 990.157m。


道路等级为城市主干道,设计速度为40km/h,规划红线宽度为40m,双向六车道。
建设内容包括为道路工程,排水工程、交通工程、照明工程、绿化工程等以及 其他相关附属工程,本项目不涉及桥梁工程。

总投资51562.77万元、环保投资162.8万元,环保投资占比0.31%,施工工期两年,预计在2022年4月全线完成施工进行通车。
本项目建筑面积为94亩,约为62666.67㎡。根据项目相关资料可知本项目拆迁涉及农房、水泥地坪、堡坎、围墙、水泥道路73000㎡,以民用建筑物为主。
其中,农房建筑面积为43500㎡,补偿方式为安置补偿的有60%,共涉及109户。补偿方式为货币补偿的有40%,共涉及73户。


据了解,金湖路东段作为该片区的主干道,横穿整个共大片区,为该片区为进一步完善城区交通,集散交通功能,并与贵阳市内路网及城区周边路网合理衔接,有效进行交通管理与组织,本项目的投资建设是当务之急。
金湖路东段是完善集散服务交通,服务地块,为棚户区改造配套重要城市基础设施。同时有效也是连接共大片区区域道路路网,推动与观山湖区无缝衔接、深度融合。
投资超27亿,金溪大道报审!串联花溪、经开区,预计明年通车
9月6日,贵阳市生态环境局发布关于金溪大道道路工程项目受理公示。文件显示,金溪大道全长5202.462米,总投资271965.69万元,串联花溪区、经开区,道路施工工期为12个月,沿路拆迁建筑物共计86324.55平方米,预计2022年10月通车。

据悉,为了完善、加密东西向路网的骨架,增强南北向干道之间的联系,推动经开区工业园区、以及花溪大道沿线地块的建设;增强花溪大道和甲秀南路的联系,缓解西南环线和花溪片区、甲秀南路、花溪大道的通行压力,根据市委、市政府的指示,必须尽快启动金溪大道道路的建设。
金溪大道位于贵阳市南部片区,二环和三环之间,道路为东西走向,以大成山脉为界,西侧为花溪区,东侧为经开区,是贵阳市拟新建的一条东西贯通主要干道。

道路总投资271965.69万元,全长5.202km,其中花溪区 2.942km,经开区2.26km,红线宽度40m,设双向六车道,设计时速 60km/h,项目设计隧道1座,桥梁8座(其中跨河桥梁2座,其他立交桥6座)。
道路西起( K0+000)花溪区金竹葛家寨规划观湖路,由西向东,与甲秀南路相交、穿 过竹林寨、跨过贵昆铁路后,沿贵州省煤矿设计院北侧大职路布线,跨过花溪 大道、十里河滩,穿过大成山脉后,进入经开区范围,道路与规划黄河路相交, 而后沿海信工业园北侧,终点(K5+200)与开发大道相交。



本项目金溪大道道路工程,工程的建设包含道路工程及道路范围内的桥梁、隧道、排水、路灯、绿化、交通设施等各类配套设施工程。
道路部分建设内容如下:
道路项目起点至甲秀南路段为对现状天河潭大道进行拓宽改造;甲秀南路至车 水路段为新建道路;车水路至花溪大道段与现状大职路并线,需对现状大职路 进行拓宽改造;
道路接现状花溪大道立交盖板层;花溪大道至黄河路段道路为新建道路;黄河路至开发大道段与现状乌江路并线,需对现状乌江路进行拓宽改造,终点接现状金戈路(开发大道至松花江路段)并对开发大道立交范围内道路进行拓宽改造。


主线共设置桥梁8座,总长为1764米。其中主线桥3座:上跨沪昆铁路桥、花溪河大桥、K2+467主线桥;
两层菱形立交高架桥3座:甲秀南路 与观湖路组合立交桥、黄河路立交桥、开发大道立交桥;
下拉槽通道桥1座: 车水路下拉槽通道桥;人行天桥1座、人行地道2座。桥梁总面积60746平方米,人行天桥及地道面积3445平方米。全线含青龙山隧道1座,全长560m。



项目拟用总占地面积为36.76h㎡(含主体工程占地36.1650h㎡,临时工程占地0.595 h㎡),其中林地面积3.0953h㎡,林木蓄积为8.7立方米,均为道路工程;其中花溪区林地面积1.1727 h㎡,林木积蓄为8.7立方米,贵阳经济技术开发区林地面积1.9226h㎡,无林木蓄积。
根据可研报告,沿路拆迁建筑物共计86324.55平方米,其中花溪区路段拆迁建 筑物67951.55平方米、经开区路段拆迁建筑物15637平方米,以民用建筑物为主。
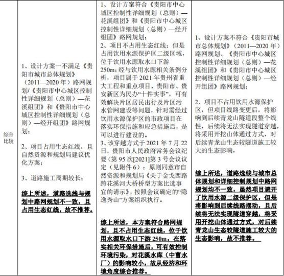
此外,此次环评文件还公布了金溪大道 K1+700~K2+650 段线路比选表、K2+570-K3+140 段必选表、穿越花溪风景名胜区桥梁比选一览表等信息。






其中,花溪河大桥推荐桥梁方案位于十里河滩景区内桥梁投影长度为250 米 ,桩号为K2+053—K2+268。根据贵阳市自然资源和规划局关于金溪大道规划符合性审查结果,项目占用花溪风景名胜区面积为9890.83平方米。
据了解,金溪大道项目属于2021年贵州省重大工程和重点项目、贵阳市、贵安新区为民办“十件实事”,可有效解决片区居民出行及片区污水管网建设等问题。项目施工期为 12个月(2021年9月至 2022 年9月),预计2022年10 月通车。
数博大道延伸段(贵黄路-太金线)受理公示
8月24日,贵阳市生态环境局发布关于贵阳市数博大道延伸段(贵黄路-太金线)道路工程重大变动项目项目受理公示。

据悉,本次数博大道延伸段(贵黄路-太金线)位于贵阳市云岩区金关片区,北接已建成通车数博大道(三马1号路),南至拟实施建设太金线。
数博大道作为南北向重要连接线,北接贵阳市观山湖区、高新区,南连太金线直通贵安新区及贵阳中心城区,是实现贵阳市与贵安新区互联互通骨架路网的重要组成部分。
项目规模为数博大道延伸段全长约1.39 km,起点平交十字交叉方式接已建成通车数博大道与百花大道交叉口,终点平交T型交叉方式接在建太金线,为城市主干路,双向8车道,道路标准段控制红线宽度48 m,设计时速60 km/h。采用两块板道路横断面,沥青混凝土路面。全线共设置菱形立交2处,大桥1座(贵黄路高架),中桥1座(下穿沪昆高铁桥梁段,左右分幅),下穿箱涵1座。

项目主要变化情况由原项目的贵阳三马建设开发投资有限公司,调整后为贵阳云岩贵中土地 开发基本建设投资管理集团有限公司,静态总投资以118873.65万元增加到159011.308万元。

此次,建设内容包括道路工程、桥涵工程、管线工程,土地及房屋征收、管线迁改工程等,总投资159011.31万元、环保投资1471.75万元,环保投资占比0.93%,施工工期12个月,预计在2022年4月全线完成施工进行通车。
太金线道路工程(云岩段)项目受理公示

据悉,贵阳市太金线道路工程云岩段,分为云岩区一段和云岩区二段,全长5.86km。
其中,太金线云岩区1段(K3+300~K5+780 ) 该段道路全长约2.55公里,道路标准横断面宽度为31米,标准段为双向六车道,设计车速60公里/小时。起点位于蔡家关二号隧道,依次经过蔡家关一号大桥、蔡家关三号隧道、蔡家关二号大桥、与同城大道形成菱形立交,采用桥梁跨过小湾河,最后与数博大道延伸段形成互通立交。
太金线云岩区2段(K5+780 ~K9+085) 该段道路全长约3.31公里,道路标准横断面宽度为40米,标准段为双向八车道,设计车速80公里/小时。起点位于太金线―数博大道互通立交端部,依次经过金关隧道,接入金阳大道形成菱形立交,经过大凹村,采用高架桥形式与云潭南路平行设置,终点止于云潭路高架桥处。
建设内容包括道路工程、桥涵工程、隧道工程、管线工程,土地及房屋征收、管线迁改工程等。总投资215369.97万元,环保投资2290万元,环保投资占比1.06 %,施工工期24个月。
太金线最新进展
据悉,太金线作为贵阳市重点项目,不仅串联老城区、花溪区和观山湖区,还是推动贵阳贵安交通路网互联互通的重点项目,总投资857587万元(其中建安费481755万元,征拆费256993万元)。
道路起于太慈桥,止于宾阳大道,全长12.12公里,途径南明区、云岩三马片区、花溪区及观山湖区,终点位于观山湖区金华镇,接现状宾阳大道与规划观潭大道交叉口,
其中,太慈桥至规划数博大道延伸段双向6车道、设计时速60公里,数博大道延伸段至终点设计为双向8车道,设计时速80公里。全线设置立交9座,突出人性化设计,与各区域道路实现互通转换。
整体由东向西布线,沿线与花溪大道、沪昆铁路、轨道交通3号线、公园中路、延安南路、渝黔货运改线铁路、株六复线铁路、规划贵遵路延伸段、规划同城大道、规划数博大道延伸线、规划金阳南路延伸段、现状云潭南路等相交。

2021年8月16日,贵阳市督办督查局对数博大道延伸段、太金线道路建设进行调研,提到太金线项目已完成建安投资21.8亿元(总投资约101亿元;建安费57.15亿元),累计完成工程量45%。

此外,据贵州省招标投标公共服务平台公开信息、部分媒体报道得知。从2020年4月开始,有关太金线工程的招标共有74则,包含房屋征收拆迁、道路设计、监理、施工等内容。2021年开始,太金线的建设进度显著加快。

2021年1月份,贵阳市公共资源交易中心先后发布太金线南明段的5则招标,涉及监理、设计等。不久之后,又发布了太金线道路工程(云岩区段、花溪区段、观山湖区段)的勘察、设计、监理等9则招标公示,为道路建设创造条件。
2021年7月份,太金线观山湖区段的两个标段发布施工招标公告,其计划工期为365天;此外,相关媒体报道提到,太金线金关隧道左幅顺利贯通、云潭南路大桥地下管道迁改完成。


进入到8月份,太金线云岩段发布施工招标,招标范围为完成太金线云岩区段施工四标(左幅ZK5+780~ZK6+605;右幅YK5+740~YK6+565)的全部施工及与有关部门的验收、移交工作,计划工期365天。
从这些招标公告可以看出,目前太金线的建设工程正在稳定推进当中,距离道路建成通车的日子越来越近。
要致富,先修路,
贵阳的交通发展日益加快,
必须点赞!
来源:贵阳市生态环境局
编辑:赵野平
编审:安轶伦
审签:王幸韬



“开门杀”克星来了!贵阳3500辆出租车将装上这个神器!所有司机都应该警惕→

QQ表情包换设计师了?16个新表情,全来自贵州孩子们亲手画的画……

贵州一85岁老人成功考取驾照,为贵州驾龄最大考生→
原标题:《大马路来了!贵阳将新增多条城市主干道!》

