权威发布 | “淄博齐惠保”今日上线,参保可用医保余额
9月6日上午,市政府新闻办组织召开“淄博齐惠保2021”上线新闻发布会,介绍“淄博齐惠保”上年度惠民情况,宣布2021版正式上线。副市长毕红卫参加活动。
保障升级:“淄博齐惠保2021”上线
2020年9月25日,山东首个普惠型补充医疗保险“淄博齐惠保”上线,以价格亲民、服务便民、保障惠民等特点,受到淄博市民高度关注和广泛参与,参保人数达121.36万,即每4个淄博人中就有1人参保。
一年来,“淄博齐惠保”为无数家庭带来了切切实实的实惠,成为淄博人构筑全面家庭健康保障防线的重要选择,截止8月底,累计赔付8290万元,单笔最高赔付30.93万元,对健全我市多层次医疗保障体系、有效减轻群众负担发挥了积极作用。
9月6日,“淄博齐惠保2021”上线,由淄博市医疗保障局指导,淄博银保监分局监督,十余家险企组成的共保体联合承办,中国太平洋人寿保险股份有限公司为主承保单位,水滴公司提供主运营平台,让保障再升级,为实现“病有所依”提供坚强支撑。
投保灵活:可用医保卡余额参保
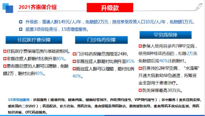
为了满足人民群众多样化的医疗保障需求,此次“淄博齐惠保2021”分为基础版、升级版两个版本,方便不同人群按需选择。
其中,基础版一年保费为99元,保障内容涵盖个人自付医疗费用和医保目录外可报销医疗费用最高报销额度100万元(五大类重大既往症除外),16种特定高额药品保障费用100万元,以及疾病咨询、诊断解读、药品配送等6种健康管理服务。年度免赔额为2万元,赔付比例为80%。
升级版一年保费为149元,保障内容涵盖个人自付医疗费用和医保目录外可报销医疗费用最高报销额度100万元,24种特定高额药品保障费用100万元,7种罕见病药品保障10万元,以及重疾住院安排、药品服务等15种健康管理服务。升级版保障范围更广,且赔付比例也有提升,年度免赔额为2万元,医疗费用报销比例非既往症由去年的80%提高至85%,既往症赔付比例为40%。
为更好地发挥“淄博齐惠保”的普惠保障和降低风险作用,脱贫享受政策人口每年保费仅需10元,可享受升级版“淄博齐惠保”的所有保障和服务,且年度免赔额降至1万元。
值得一提的是,今年“淄博齐惠保”缴费更加灵活,可顺畅使用医保个人历年结余账户支付,也可根据需求选择使用个人现金账户投保。医保家庭成员共济使用,医保家庭成员共济使用,一人可为全家缴费。
多重保障:普惠保险+个人救助+公益支持
在淄博市医保局指导、淄博银保监分局监督下,“淄博齐惠保”深化“政府指导+险企共保+互联网平台运营”的模式,因地制宜地定制符合当地居民需求的普惠保障产品。
“淄博齐惠保2021”创新推出“普惠保险+个人救助+公益支持”新模式,不仅通过补充商业医疗保险为淄博参保人提供保障,还将发挥水滴筹和水滴好药付等业务的协同效应,为患病群体提供就医绿色通道,大病筹款、药品福利等服务。
水滴公司将发起大病专项救助公益基金,为“淄博齐惠保”理赔后的大病患者进行公益救助,重点面向罕见病患者,联合药企、保险等合作伙伴,提供特药服务等诊疗资源,让患者最大限度减轻医疗负担。
“淄博齐惠保”参保须知参保对象
淄博市职工基本医疗保险、城乡居民基本医疗保险正常参保缴费的参保人员,按照自愿原则,可按规定投保淄博市“齐惠保”商业补充医疗保险。
参保条件
参保人必须在淄博正常参保淄博市职工基本医疗保险或城乡居民基本医疗保险,对于不符合参保条件的人员,承保公司不承担保险责任。
年度保费
基础版99元/年,升级版149元/年(脱贫享受政策人口10元/年)
参保期
基础版99元/年,升级版149元/年(脱贫享受政策人口10元/年)
保险期间
本保障计划的保险期限为1年,保险期间自2021年11月25日起至2022年11月24日止。
免赔期
本产品不设置等待期,2021年11月25日即时生效。


来源:淄博日报原标题:《权威发布 | “淄博齐惠保”今日上线,参保可用医保余额》

