更方便!辛集最新医保政策来了→
为加快推进省内优质医疗资源共享,满足广大参保群众更加便捷的就医需求,切实把“我为群众办实事”办到群众心坎上,自9月1日起,参加我市基本医疗保险的参保人员,在省内所有定点医药机构新就医购药发生的医疗费用,全部执行省内无异地就医新政策。省内异地就医无需备案,普通门诊、门诊慢病、住院均可以在省内定点医院直接划卡结算,享受与本地相同的待遇。
省内无异地政策实施后将有三方面重要变化
1
“一次都不用跑”的网上备案 → 全部取消省内异地就医备案!
2
报销比例有差额 → 全省实行同级别医疗机构同比例待遇政策!
3
只有住院可以直接结算 → 住院、门诊、慢特病及定点药店全部直接结算!
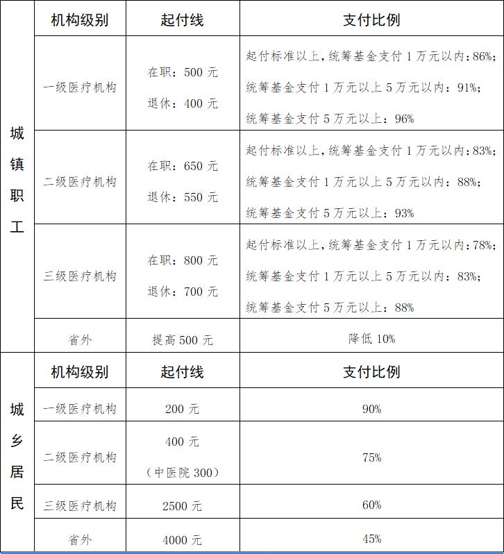
省内异地就医政策执行标准如下:省内异地就医直接结算执行就医地规定的支付范围及其标准和参保地的政策。
1、住院政策
在省内其他统筹区异地就医时,不再提高起付线,降低报销比例,实行同级别医疗机构同比例待遇政策。省内异地住院在省内所有住院定点医疗机构发生的基本医保、大病保险和个人账户费用均可直接结算。
2、普通门诊统筹政策省内异地普通门诊直接结算限定全省二级及以上定点医疗机构,取消门诊统筹定点数量限制,省内二级及以上定点医疗机构均可使用门诊统筹和个人账户直接结算,我市二级以下定点医疗机构和定点零售药店门诊统筹定点仍按原政策执行。
3、门诊慢(特)病政策
门诊慢(特)病执行我市病种和国家医疗保障局统一病种编码。省内异地门诊慢(特)病直接结算限定全省二级及以上定点医疗机构,取消门诊慢(特)病定点数量限制,省内二级及以上定点医疗机构均可使用基本医保和个人账户直接结算,我市二级以下定点医疗机构和定点零售药店门诊慢(特)病定点仍按原政策执行。城乡居民高血压糖尿病门诊用药保障政策在异地门诊直接结算时限定二级及以下定点医疗机构。
4、药店购药政策职工医保个人账户省内异地直接结算执行国家和省规定的使用范围,省内定点零售药店均可使用。
考虑到因特殊情况无法直接结算的情况,仍保留手工结算渠道。
辛集市医疗保障局温馨提示:
1、跨省异地就医仍需备案,备案启用新版流程,可以选择医保电子凭证或社保卡两种方式进行备案!
长按识别上方二维码,进入河北智慧医保小程序。查看具体操作步骤2、医保电子凭证是基本医保参保人在国家医疗保障信息平台上的唯一标识,参保人可以凭医保电子凭证进行医保查询、参保缴费、就诊购药、办理异地就医、医保关系转移等医保相关业务,具备方便快捷、应用场景丰富、全国通用、更加安全4个突出优点,标准全国统一,跨地区互认。
倡议大家积极领取医保电子凭证并主动邀请家人朋友及时激活,全力加速推进医保“码时代”到来。

河北省各统筹区医疗保障部门联系方式:省医疗保障局参保登记和异地就医中心0311-85518646
省医疗保障局 技术支持 18730166689
石家庄市医疗保障局 0311-83865006
承德市医疗保障局 0314-2038801
张家口市医疗保障局 0313-2162800
秦皇岛市医疗保障局 0335-3262776
唐山市医疗保障局 0315-5908000
廊坊市医疗保障局 0316-2227779
保定市医疗保障局 0312-2029133
沧州市医疗保障局 0317-2020036
衡水市医疗保障局 0318-2167763
邢台市医疗保障局 0319-3690210(城镇职工);0319-3690050(城乡居民)
邯郸市医疗保障局 0310-2031805
定州市医疗保障局 0312-2372916
辛集市医疗保障局 0311-83308609
石家庄铁路办事处社会保险管理办公室 0311-87925077
华北油田社保中心0317-2715601/2728700
快转发给需要的人吧!


来源 | 市医疗保障局原标题:《更方便!辛集最新医保政策来了→》

