暴雨将至!陕西省气象台发布重要天气预报!
2021-08-07 20:04
陕西
8月6日,陕西气象台发布重要天预报,受西风槽和低层切变线共同影响,8月6日20时至8日20时陕西省关中西部、陕南有一次明显降雨天气过程。
6日夜间到7日白天,宝鸡南部、汉中大部有大到暴雨。
7日夜间到8日白天,陕北、关中东部有阵雨或雷阵雨,关中西部中雨、局地大到暴雨,陕南中到大雨,其中汉中大部、安康西部有大到暴雨,局地大暴雨。
过程期间伴有短时暴雨和雷暴大风等强对流天气,预计最大小时雨强30~60毫米。过程累积降雨量:陕北0~10毫米,关中5~40毫米,局地可达50~80毫米,陕南20~80毫米,局地可达150~180毫米。
另外,6日到7日陕北东部、关中南部、陕南东部有35~37℃高温天气,局地可达39℃。后期10到11日受低涡切变影响,陕南南部仍有一次大到暴雨天气过程。
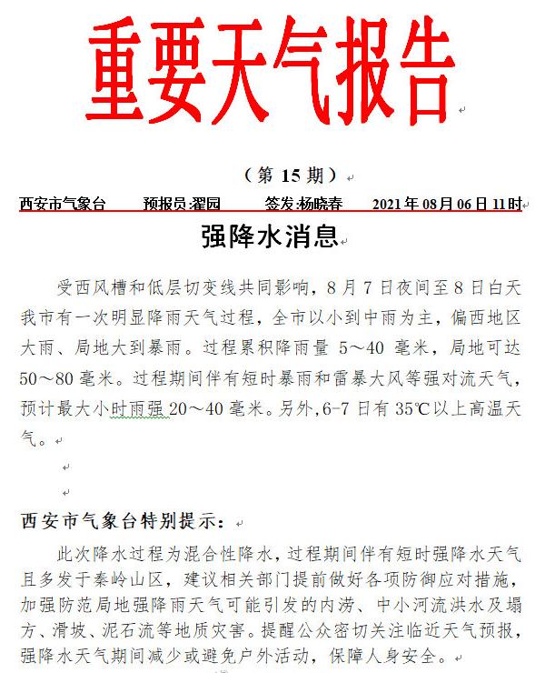
西安市气象台2021年08月06日11时发布强降水消息:受西风槽和低层切变线共同影响,8月7日夜间至8日白天西安市有一次明显降雨天气过程,全市以小到中雨为主,偏西地区大雨、局地大到暴雨。过程累积降雨量5~40毫米,局地可达50~80毫米。过程期间伴有短时暴雨和雷暴大风等强对流天气,预计最大小时雨强20~40毫米。另外,6-7日有35℃以上高温天气。
一起来看看最近的天气状况️️
陕西天气
今天晚上:陕北、关中多云转阴天,陕南阴天间多云,关中西部部分、陕南部分地方有小雨或阵雨,汉中西部有中雨、局地暴雨。关中南部有35℃以上高温天气,局地可达38℃以上。
7日:陕北、关中多云转阴天,陕南阴天间多云,关中西部部分、陕南有小雨或阵雨,汉中西部有中雨、局地暴雨。关中南部有35℃以上高温天气,局地可达38℃以上。
8日:全省阴天大部分地方有小雨,陕北北部有中雨,关中西部、陕南有中到大雨,汉中南部有暴雨、局地大暴雨,安康西部局地有暴雨。
9日:陕北、陕南阴天转多云,关中多云间晴天,陕北北部、陕南东部有小雨或阵雨。
西安天气
今天晚上:多云间晴。最高气温:37℃,最低气温:23℃,风向:偏东风,风力:2级 。
明天:多云。
来源:陕西气象、西安气象、第一新闻
原标题:《暴雨将至!陕西省气象台发布重要天气预报!》
特别声明
本文为澎湃号作者或机构在澎湃新闻上传并发布,仅代表该作者或机构观点,不代表澎湃新闻的观点或立场,澎湃新闻仅提供信息发布平台。申请澎湃号请用电脑访问https://renzheng.thepaper.cn。

