苏州科技城医院中医科简介及专家介绍
科室介绍
中医科是一个包含中医、针灸、推拿、理疗的综合性科室,科室有中医脾胃病、中医妇科、颈肩腰腿痛三个专病门诊以及两个中医内科专家门诊,有病床10张。病种涉及慢性胃炎、胃食管反流病、功能性消化不良、便秘、慢性腹泻、炎症性肠病、胆囊炎、更年期综合症、盆腔炎、痛经、不孕不育、多囊卵巢综合症、卵巢早衰、慢性支气管炎、支气管哮喘、中风后遗症、失眠、自汗、盗汗、痛风、糖尿病、肿瘤、月经不调、乳腺增生、鼻炎、咽炎、小儿积食、小儿腹泻、面瘫、颈椎病、腰椎间盘突出症、肩周炎、关节炎、腰肌劳损等。开展的中医特色疗法有:膏方、三伏贴、三九贴、艾灸、中药熏蒸、红外线治疗、穴位贴敷、推拿、火罐、体针、耳针、刮痧等。
科室拥有专科医师6人,其中主任中医师1名、副主任中医师1名,主治医师2名,住院医师2名;其中硕士学位5人。主持或参与市厅级课题10余项,发表文章30余篇。专家介绍
陈璇主任中医师
出诊时间:周三全天
行政职务:中医科主任
医疗特长:中医药治疗内、外、妇、儿常见病、多发病,特别是在慢性胃炎、功能性消化不良、肠易激综合征等脾胃系统疾病方面有专长。
学术兼职:中国中医药研究促进会中医肝胆病分会常务理事、中国中医药信息学会科学普及分会第一届常务理事、江苏省中医药学会脾胃病专业委员会江苏省中医药学会脾胃病专业委员会委员、吴阶平医学基金会炎症性肠病联盟中医药专业委员会委员。
学术科研:主持各级别课题5项,已结题3项;发表论文近20篇。
曾获荣誉:曾获姑苏卫生人才特聘C类、第二届江苏省中医药优秀青年之星等荣誉称号。
康秀丽副主任中医师
医疗特长:师从系统辩证脉学创始人齐向华教授。擅长治疗呼吸系统疾病、头痛、头晕、失眠、月经病、更年期、汗病、面瘫、胃痛、胃胀、便秘、腹泻、口腔溃疡、尿道综合征等疾病.临床中善于综合使用中药及针灸、艾灸、刮痧等方法治疗疾病。
学术兼职:江苏省中医药学会针刀分会青年委员。
学术科研:主持市级课题一项、院级课题一项, 发表论文近10余篇。新型实用专利一项、发明专利一项。
曾获荣誉:高新区紧缺性人才。
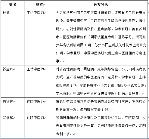
其他医师介绍


