法官详解民法典婚姻家庭编司法解释(一)适用
第一部分 基本情况
////
《最高人民法院关于适用〈中华人民共和国民法典〉婚姻家庭编的解释(一)》(下称《婚姻家庭编司法解释一》)于2020年12月25日由最高人民法院审判委员会第1825次会议通过,自2021年1月1日起施行。该司法解释共有91条,参照《民法典》婚姻家庭编的体例,主要分为一般规定(5条)、结婚(17条)、夫妻关系(16条)、父母子女关系(23条)、离婚(29条)、附则(1条)六个部分。该司法解释并未涉及《民法典》婚姻家庭编中有关收养的规定。
《婚姻家庭编司法解释一》中保留原规定的条款有17条,无实质修订的条款有57条,有实质修改的条款有16条,还有一条是附则,是解释的施行时间。
总体而言,《婚姻家庭编司法解释一》中大部分内容汇集自原《婚姻法司法解释一》《婚姻法司法解释二》《婚姻法司法解释三》《婚姻法司法解释二的补充规定》《子女抚养若干意见》《最高人民法院关于夫妻离婚后人工授精所生子女的法律地位如何确定的复函》等内容。
第二部分 主要修改
////
(一) 诉讼时效与除斥期间方面
1. 删除了多处“一年”期间的规定
(1)删除了夫妻一方或双方死亡后确认婚姻无效须在“一年”内提出申请的规定。
原《婚姻法司法解释二》第五条规定,夫妻一方或者双方死亡后一年内,生存一方或者利害关系人申请宣告婚姻无效的,人民法院应当受理。婚姻无效是当事人缔结婚姻违反法律强制性规定而导致的后果,是公权力对私法自治的评价,理应不受诉讼时效制度规制。因此,《婚姻家庭编司法解释一》第十四条删除了原《婚姻法司法解释二》的此一年期间规定。
(2)删除请求撤销离婚财产分割协议在离婚后“一年”内提出的规定。
原《婚姻法司法解释二》第九条规定,男女双方协议离婚后一年内就财产分割问题反悔,请求变更或者撤销财产分割协议的,人民法院应当受理。该规定是否意味着离婚超过一年再申请撤销离婚协议,人民法院就不应受理呢?
实践中对此问题一直存在争议。虽然普遍认为,原《婚姻法司法解释二》的这一撤销权源于合同法,但此处“一年”期间的规定显然并不属于除斥期间的规定,而是一种特殊的不变期间的规定,不允许中止、中断和延长,且起算时间明确固定为登记离婚之日起。这种普遍的理解和适用,理由在于尽快消除婚姻关系变动对财产关系的影响。
但是这一理解也导致,实践中离婚一年以后一方才发现签订离婚协议时被另一方欺诈的情形可能缺乏救济途径。如一方签订离婚协议时明确基于子女原因而放弃部分财产权益,离婚一年后才发现子女非亲生的,实践中,部分案例认为这种情形超过了法律规定的一年期间,故要求撤销离婚财产分割协议的请求不能得到支持。
但另外一些案例则以离婚协议显失公平或存在重大误解为由对离婚协议财产分割部分予以撤销。这表明,实践中有部分观点认为,此不变期间的规定虽然能使离婚后财产关系尽快稳定,但却牺牲了撤销权人的重大权利。
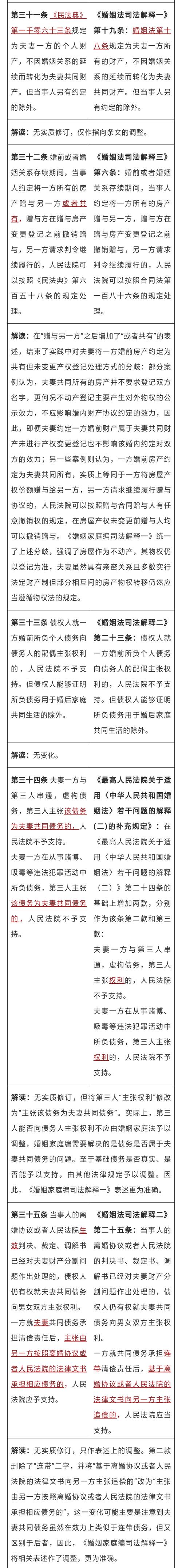
《民法典》出台后,婚姻家庭编回归《民法典》大家庭,《民法典》第四百六十四条更是明确与身份有关的协议如无特别规定可参照适用合同编的有关规定。从《民法典》整个体系来看,离婚财产分割协议虽与当事人身份关系解除具有关联,但主要内容还是财产性的。因此,对该协议的撤销,在没有特别规定的情况下,应参照适用总则编第一百五十二条关于撤销权行使除斥期间的有关规定。因此,《婚姻家庭编司法解释一》第七十条删除了撤销离婚财产分割协议须在离婚后“一年”内提出的规定。
(3)删除了离婚损害赔偿请求权的“一年”期间规定。
原《婚姻法司法解释一》第三十条规定,诉讼离婚的情况下,在无过错方作为被告的离婚诉讼案件中,被告没有提出损害赔偿请求的,可以在离婚后一年内就此单独提起诉讼。原《婚姻法司法解释二》第二十七条规定了在协议离婚的情况下,当事人在办理离婚登记手续一年后提出损害赔偿请求的,法院不予支持。
《婚姻家庭编司法解释一》第八十八条、第八十九条删除了该两处“一年”的规定,但并不意味着离婚损害赔偿请求权不受任何限制。从性质上而言,离婚损害赔偿请求权仍然属于债权请求权,应适用《民法典》第一百八十八条诉讼时效的规定。无过错方在婚姻关系存续期间知道其权利受损害的,由于离婚损害赔偿请求权是以离婚为前提,故以离婚之日作为起算点;无过错方在离婚之后才知道其权利受到损害的,则以其知道其权利受损害之日起算,更有利于保护无过错方的合法权益。
2. 增加了婚姻撤销权行使除斥期间的例外情形
《婚姻家庭编司法解释一》第十九条增加了第二款,即受胁迫或者被非法限制人身自由两种情形下请求撤销婚姻的,不适用关于撤销权行使除斥期间最长五年的规定,即撤销婚姻不适用《民法典》第一百五十二条第二款规定的,“当事人自民事法律行为发生之日起五年内没有行使撤销权的,撤销权消灭”。这一规定考虑胁迫或者非法限制人身自由可能处于持续状态,如果在这种情形下仍然规定自被胁迫或者非法限制人身自由之日起五年内没有行使婚姻撤销权,撤销权就消灭,则不利于保护当事人的婚姻自主权和妇女权益。
3. 修改了离婚后发现侵害夫妻共同财产权益行为而请求再次分割财产的诉讼时效期间
离婚后,一方发现另一方有隐藏、转移、变卖、毁损、挥霍夫妻共同财产,或者伪造夫妻共同债务企图侵占另一方财产的,可以请求再次分割夫妻共同财产。原《婚姻法司法解释一》第三十一条规定此种请求权诉讼时效为两年,从当事人发现之次日起计算。由于本质上这种请求权属于债权请求权,为了兼顾《民法典》诉讼时效制度的体系完整性,《婚姻家庭编司法解释一》第八十四条将上述情形的诉讼时效改为三年,从当事人发现之日起计算。

(二) 诉讼程序方面
1. 确认婚姻无效案件的诉讼程序
考虑到其他确认民事法律行为效力的案件在程序上均适用普通程序审理,确认婚姻效力的案件程序上可同等处理。且确认婚姻无效的诉讼并不属于《民事诉讼法》第一百七十七条规定的适用特别程序审理的案件类型。因此,确认婚姻无效之诉不再按照特别程序进行审理,相关条款在表述上将“申请宣告婚姻无效”改为“请求确认婚姻无效”。在此基础上,对确认婚姻无效案件的相关程序进行调整:
(1)有关婚姻效力的判决不再是一审终审。
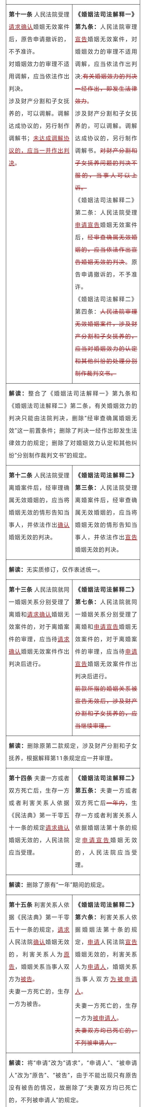
《婚姻家庭编司法解释一》第十一条删除了原《婚姻法司法解释一》第九条“有关婚姻效力的判决一经作出,即发生法律效力”和“对财产分割和子女抚养问题的判决不服的,当事人可以上诉”的规定,即对于确认婚姻效力的判决和对于财产分割和子女抚养问题的判决均可以提起上诉。
(2)对于婚姻效力的审理结果只能以判决形式作出。
婚姻效力问题涉及国家对婚姻的评价,不以当事人的意志为转移,既不适用调解,也不允许原告撤诉。《婚姻家庭编司法解释一》第十一条第二款吸收了原《婚姻法司法解释一》第九条第一款关于对婚姻效力的审理不适用调解的规定。但就撤诉而言,原《婚姻法司法解释二》第二条仅仅规定,经审查确属无效婚姻的,应当依法作出宣告婚姻无效的判决,不准许原告申请撤诉。《婚姻家庭编司法解释一》第十一条第一款将上述规定修改为所有请求确认婚姻无效的案件,无论经审查婚姻是否无效,均不准许原告申请撤诉。
(3)涉及财产分割和子女抚养问题与婚姻效力问题不再分别制作裁判文书。
因婚姻效力问题的审理程序上不再区别于财产分割和子女抚养问题的审理,故《婚姻家庭编司法解释一》第十一条删除原《婚姻法司法解释二》第四条关于婚姻效力和其他纠纷处理分别制作裁判文书的规定。但由于婚姻效力问题不适用调解,而财产分割和子女抚养可以调解,故《婚姻家庭编司法解释一》仍保留了原来的对财产分割和子女抚养达成调解协议后,需要另行制作调解书的规定。如果不能达成调解协议,《婚姻家庭编司法解释一》增加规定:“未达成调解协议的,应当一并作出判决。”
(4)就同一婚姻关系分别受理离婚和请求确认婚姻无效案件的,后者优先审理。
考虑到离婚案件的当事人只能是夫妻双方,而申请确认婚姻无效的当事人可能是婚姻关系当事人,也可能是利害关系人,合并审理存在一定的障碍,也不利于保护相关当事人的合法权益,《婚姻家庭编司法解释一》第十三条保留原《婚姻法司法解释二》第七条第一款规定,对于离婚案件的审理,应当待请求确认婚姻无效案件作出判决后进行。但根据《婚姻家庭编司法解释一》第十一条规定,在婚姻关系被确认无效后,涉及财产分割和子女抚养问题应当与确认婚姻无效问题一并审理,而无需“继续审理”。
(5)确认婚姻无效案件中双方当事人的地位。
由于该类案件采用普通程序审理,故《婚姻家庭编司法解释一》第十五条将原《婚姻法司法解释二》第六条中的“申请人”“被申请人”改为“原告”“被告”。由于不能出现只有原告没有被告的情况,故删除了第三款“夫妻双方均已死亡的,不列被申请人”的规定。
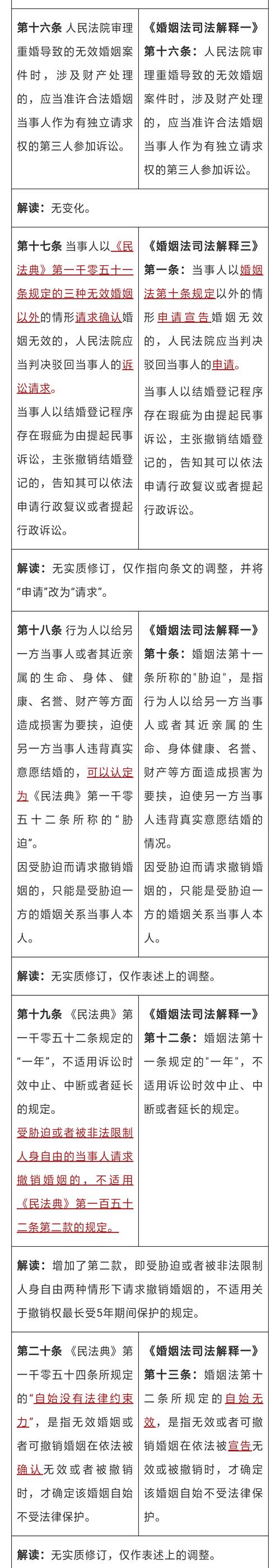
(6)删除了因受胁迫而请求撤销婚姻案件的程序规定。
原《婚姻法司法解释一》第十一条为了区别婚姻无效案件适用特别程序,规定了人民法院审理婚姻当事人因受胁迫而请求撤销婚姻的案件,应当适用简易程序或者普通程序。在婚姻无效案件已经统一改为普通程序进行审理的情况下,本条无规定的意义,故予以删除。
2. 撤销无民事行为人的配偶监护资格案件的诉讼程序
原《民法通则意见》第二十条规定,变更监护关系的,按照特别程序审理。但《民事诉讼法》第一百七十七条规定的适用特别程序审理的案件并不包括此类案件,故《婚姻家庭编司法解释一》第六十二条删除了原《婚姻法司法解释三》第八条关于“依照特别程序”的规定。文意上解释,若无民事行为能力人的配偶存在侵害无民事行为能力人权益的行为的,其他有监护资格的人要求撤销其监护资格并指定新监护人的,不再有明确的诉讼程序即“特别程序”的指引。但根据《民法典》颁布后最高院于2020年12月29日发布的《民事案件案由规定》(法[2020]347号文)显示,“申请撤销监护人资格”这个案由仍然在“监护人特别程序案件”项目下。
3. 解除同居关系可否受理问题
目前,由于法律并未明确规定同居关系,同居关系也不具有法律上的权利义务内容,故对于仅起诉请求解除同居关系的情形,不予受理,“有配偶者与他人同居”的情形也无例外的必要,故删除了原《婚姻法司法解释二》第一条关于“有配偶者与他人同居”的,人民法院应当受理并依法予以解除的规定。同时,《婚姻家庭编司法解释一》第七条也删除了原《婚姻法司法解释一》第五条“按解除同居关系处理”的规定,转引至《婚姻家庭编司法解释一》第三条统一化处理。
(三) 实体规定方面
1. 对家暴的定义
在《反家庭暴力法》对“家庭暴力”有了明确定义的基础上,《婚姻家庭编司法解释一》删除了原《婚姻法司法解释一》第一条中关于“家庭暴力”的定义,不再以“造成一定伤害后果”为要件,同时对于“持续性、经常性的家庭暴力”,从“构成虐待”改为“可以认定为虐待”,体现了司法裁判对家庭暴力说“不”的坚决态度。
2. 对婚姻无效的认定
《民法典》第一千零五十一条删除了“婚前患有医学上认为不应当结婚的疾病,婚后尚未治愈”的婚姻无效的规定,《婚姻家庭编司法解释一》第九条删除了原《婚姻法司法解释一》第七条第四项关于有权以夫妻患有不应当结婚的疾病申请宣告婚姻无效的主体的规定。
3. 对父母为子女出资购房的认定
《婚姻家庭编司法解释一》第二十九条基本沿用了原《婚姻法司法解释二》第二十二条的规定,这是对法定夫妻财产制的坚守。但就婚后购房父母出资的认定,《婚姻家庭编司法解释一》作了修改,立法精神上更尊重当事人的意思表示,倡导当事人在此情况下进行约定,以减少纷争。
没有约定或者约定不明确的,援引《民法典》第一千零六十二条第一款第四项的规定,即没有明确表示赠与一方的情况下,应当作为夫妻共同财产。同时,这一条也兼顾了物权编的规定,即根据《民法典》第三百零八条规定,共有人对共有财产没有约定为按份共有或者共同共有,或者约定不明确的,除共有人具有家庭关系等外,视为按份共有,可见,在没有明确约定的情况下,基于婚姻家庭的身份关系,婚后所得的共有房产不宜认定为按份共有。
整体而言,关于父母为子女出资购房的问题,《婚姻家庭编司法解释一》第二十九条的规定,整合了原《婚姻法司法解释二》和《婚姻法司法解释三》的规定,内容上更加精简,却与《民法典》整体规定更加融合。有观点认为,这样的《婚姻家庭编司法解释一》并不利于解决实践中当事人在个案中对此问题所存在的巨大争议。
必须承认,每一个家庭都有个自家庭的具体情况,资金实力、金钱观、对子女婚姻的期许以及与子女相处模式的不一样往往带来父母自身在出资之初对所出资资金有着不同的认识。这种不同加上家庭事务本身难以在事后用证据去证明,因此,当纠纷来临才会造成巨大的纷争。
《婚姻家庭编司法解释一》倡导约定优先,有利于树立理性的亲情观念,从而减少纠纷。
4. 对亲子关系的确认或否认
根据《民法典》第一千零七十三条规定,《婚姻家庭编司法解释一》第三十九条增加了成年子女起诉请求确认亲子关系的权利,并将请求确认亲子关系的主体改为“父或母以及成年子女”。同时,将请求否认亲子关系的主体从“夫妻一方”改为“父或母”,且不要求其存在婚姻关系。
5. 降低了变更抚养关系时未成年人表达意见的年龄要求
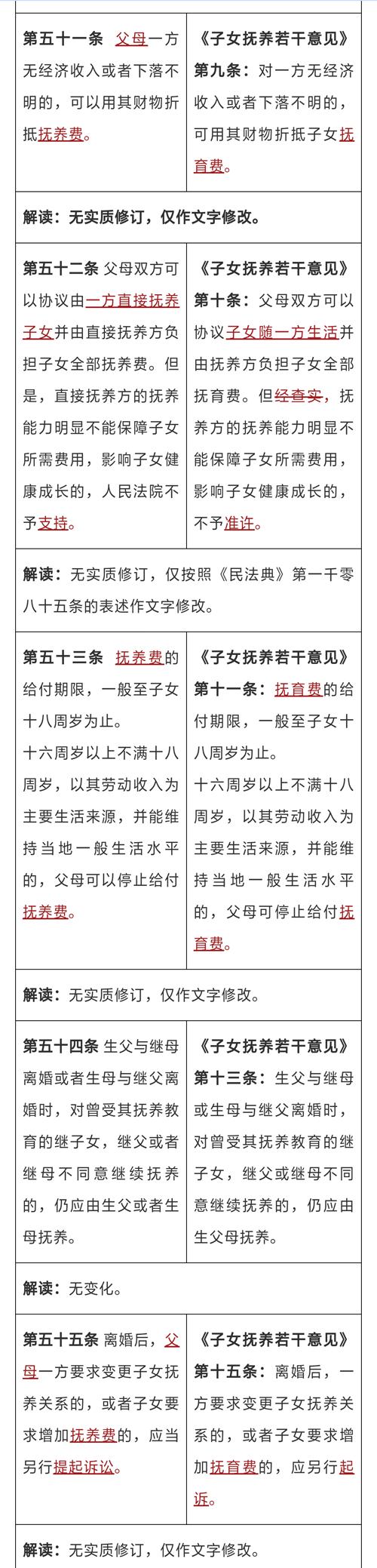
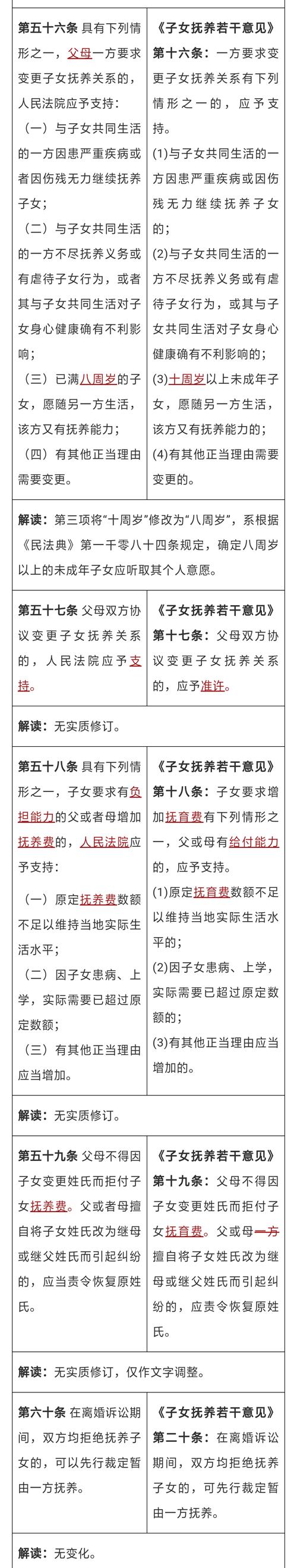
《婚姻家庭编司法解释一》第五十六条根据《民法典》第一千零八十四条规定,将原《子女抚养若干规定》的第十六条关于父母一方要求变更子女抚养关系征询未成年子女意愿的年龄,从十周岁下调至八周岁,以贯彻最有利于未成年人子女的原则。
第三部分 条文对照
////


















原标题:《法官详解民法典婚姻家庭编司法解释(一)适用》

