贴心的浙大暑期服务指南,火速转发收藏!
考试周已经悄悄地离去
带走了压力与疲惫
ZJUers终于可以大声宣告:
暑假来啦!
读书、旅行、夏令营、社会实践等
一系列丰富多彩的活动
等待着期盼已久的你们!
无论你是回家还是留校
小浙都为你精心准备了
浙大暑期校园大礼包
有了它,
吃穿住行不用愁
快点击收藏吧!
浙江大学2021-2022学年校历

暑期时间7月9日-9月9日为全校学生暑假
全校教职工于7月19日-9月5日
安排暑期轮休
9月6日起上班
报到安排
8月21日
2021级本科新生报到注册
9月10日
本科生老生、研究生老生、国际学生老生
报到注册、学年小结
9月11日
2021级研究生新生报到注册
暑期校园服务安排
图书馆
因假期原因,从2021年7月1日起暂停从国家图书馆、上海图书馆、CASHL文科专款等合作馆借阅图书的馆际互借服务,2021年9月9日起恢复。文献传递服务正常进行。
7月19日-9月5日期间,紫金港基础馆开放时间为周一至周日8:30-22:00、紫金港农医馆、紫金港古籍馆、玉泉馆、西溪馆、华家池馆开放时间为周一至周五8:30—17:30。各书库、阅览室和人工服务具体开放时间参见后文《图书馆2021年暑期开放详表》。
9月6日起:正常开放
参见链接:
http://libweb.zju.edu.cn/55986/list.htm
1.7月1日至9月8日馆际互借服务暂停;文献传递线上服务工作日正常对外服务,文献传递线下服务详见暑期开放详表(玉泉馆、紫金港农医馆)。
2. 关于图书借还服务:7月16日至9月5日芸悦读还书暂停,7月16日至9月5日在架书预约服务暂停。
3. 图书馆网站留言板正常服务:
http://libweb.zju.edu.cn/_t2319/55982/list.psp。
4. 数字资源维持正常服务。
《浙大图书馆2021年暑期开放详表》
紫金港校区基础图书馆
注:7月16日至9月5日,存包柜服务暂停。紫金港校区农医图书馆
注:7月16日至9月5日,存包柜服务暂停。紫金港校区古籍馆
玉泉校区图书馆
西溪校区图书馆
华家池校区图书馆
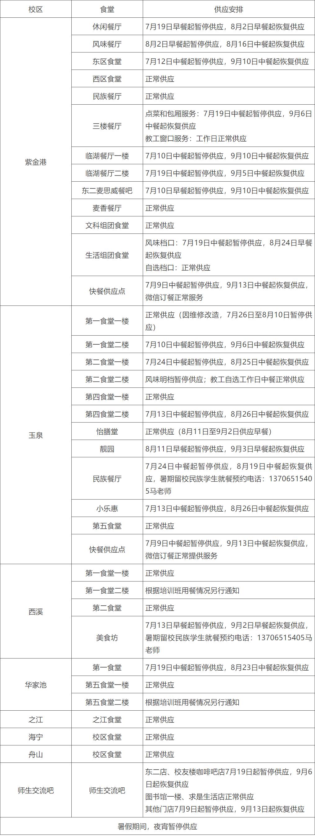
食堂(餐厅)供应
备注1.校园卡服务部服务时间:7月19日至8月18日,工作日上午9:00-12:30;下午15:30-17:30。
2.暑期校园卡服务部下午暂停现金存款,只办理开户、换卡、挂失、解挂业务,请提前充值,推荐使用支付宝充值。
3.办事大厅校园卡服务窗口暑期正常服务。
4.饮食中心值班电话:88206318。
邮政(快递)服务
备注邮递服务总值班电话:
赵志爽:13675860703
柴伽佳:13675816920
班车安排
学校将于7月19日—9月5日期间运行暑期班车,包括在杭校区间班车(沿途停靠相关校外站点),及紫金港校内循环班车和紫金港西区短驳班车。发车时间根据暑期上下班作息时间确定。
暑期除暑期班车外,其他班车一律停止运行,从9月6日起,班车将恢复原时刻表运行,届时请查看网上通知。
联系电话:87951545(车队)

备注校园物业、水电、会务等其他后勤服务照常开展,暑期不做调整。
游泳池开放安排
为丰富本校师生的暑期生活,紫金港校区室外游泳池定于2021年7月10日-8月31日正式开放,具体开放场次及时间安排如下:
场次
时间
早场
6:00-7:00
下午场
15:00-17:00
夜晚场18:45-21:00
校医院
校医院照常接诊,门诊时间为周一至周日上午8:00-12:00,下午1:30-5:00。
贴心的暑假攻略
大家都收藏了嘛?
记得转给身边的小伙伴哟~
小浙祝大家暑假能够
多姿多彩!玩得开心!
也欢迎大家在评论区告诉小浙
你专属的暑期打开方式!
内容来源:浙江大学校长办公室 | 浙大后勤微信公众号 | 浙大体育与艺术公众号 | 浙大研究生公众号
内容整合:浙江大学融媒体中心学生记者团 傅航颖
原标题:《贴心的浙大暑期服务指南,火速转发收藏!》

